(报告出品方/分析师:海通证券 骆雅丽 虞楠 罗月江)
1. 兴通股份:内贸化学品航运龙头企业
1.1 公司概况
兴通股份主要从事国内沿海散装液体危险货物的水上运输业务,以运输化学品、液化石油气(LPG)为主,运输成品油为辅。

此外,公司稳步推进“1+2+1”的战略发展布局,以做大做强国内沿海液货危险品运输为主线,以开拓新能源运输和参与国际海运为两翼,以打造数字化平台为助力,向化工供应链综合服务商转型升级。

我国散装液体化学品供需格局:
供给端:2015 年《石化产业规划布局方案》规划上海漕泾、浙江宁波、广东惠州、福建古雷、大连长兴岛、河北曹妃甸、江苏连云港为 7 大石化产业基地,加上舟山绿色石化基地、湄洲湾石化基地兴建,我国石化行业炼化基地布局日趋完善。
需求端:长三角、珠三角、东南沿海地区散装液体化学品市场需求较大。
供需异地形成当前沿海散装化学品以华北-华东、华北-华南、华东-华南为主的运输格局:
1)华北为初级化工品主要生产地区,也是散装液体化学品流出地;
2)华东为初级化工品主要生产地+化工品精加工和消费主要地区,是散装液体化学品的流入+流出地;
3)华南为化工品精加工和消费的主要地区,是散装液体化学品主要流入地。
从公司运输航线看,公司通达全国沿海及长江、珠江中下游水系,形成了可辐射渤海湾、长三角、珠三角、北部湾等国内主要化工产业基地的运输网络体系;公司的业务主要集中在华东、华南等区域,与国内大型炼化基地的地理分布基本一致。
运载货物及主要客户:
公司在散装液体化学品运输上的运载物主要有二甲苯(PX)、液碱、纯苯、苯乙烯、甲醇、乙二醇等,目前与中石化、福建联合石化、浙江石化、中海油、中海壳牌、恒力石化等企业建立了长期稳定的战略合作关系;在成品油运输业务上主要承接航空煤油、汽柴油、石脑油等运载物,与中航油、荣通物流等重要客户保持良好合作关系。公司主要客户多是大型石化企业,而大型石化企业具备炼化一体化能力,产品运输需求量大,且航次计划较为稳定。
1.2 股权结构
公司实际控制人为陈兴明家族。
根据公司 22Q3 财报公告,陈兴明直接持股占比为 28.26%,其子女陈其龙、陈其凤、陈其德各持有 2.1%的股份,陈兴明家族合计持股 34.56%,系公司实际控制人,且构成一致行动关系。公司第二大股东和海投资持有 10.8%的股份(和海投资为公司的发起人之一,合伙人为 7 名自然人)。
头部客户、知名 PE 与公司共同成长。
2020 年 5 月,荣盛控股参与公司增资,公司引入该产业的投资者,2021 年荣盛控股与公司交易金额占公司营收比例为 39.68%。2020 年 8 月公司再次增资,引入钟鼎资本,截至 22Q3,钟鼎资本持有公司股份比例为 2.28%。
公司高管专业能力强且任职时间长。王良华、张文进和柯文理分别持有公司股份 6%、6%和 4.2%,三人均加入公司超过 20 年,目前均为公司董事。

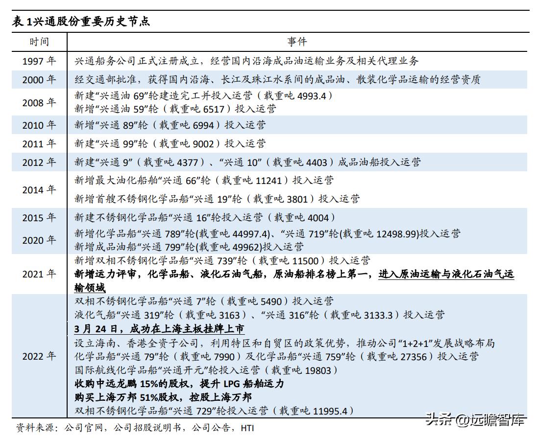
1.3 历史沿革:深耕危化水运,内贸创一流
兴通股份成立于 1997 年 12 月,主要从事国内沿海散装液体危险货物的水上运输业务。
经过多年积累,公司已发展为国内沿海散装液体化学品航运业的龙头企业,并致力于成为国际一流、国内领先的化工供应链综合服务商。
回顾其发展历程,公司的发展可分为四个阶段:1997-2007 年的创业起步期、2008-2011年的高速成长期、2012-2020 年的快速发展期;自 2021 年起至今,兴通步入战略升级期。

1.4 财务分析
1.4.1 经营模式:程租与期租
公司的主营业务收入为散装液体化学品水上运输业务,按照服务模式划分,可分为程租和期租。
期租:出租人向承租人提供配备船员的船舶,租期内船舶由承租人调遣,承租人按月支付租金。船员工资、维修保养等固定费用由出租人承担,燃油费、港口费等变动费用通常由承租人承担。
程租:承租人按航次货量和运价结算运费,所有的成本费用由出租人承担。其中,程租为根据船舶使用权人不同,又分为自有船舶程租和外租船舶程租。
1)自有船舶:
公司自有船舶主要以签订年度包运合同(COA)为主,公司自有船舶在程租模式中超过 80%收入来自年度包运合同。该合作模式运价稳定,并约定了油价联动机制条款,能有效避免市场油价波动带来的不利影响,充分保障了船舶经营和收益的稳定性。
2)外租船舶:
在公司自有船舶运力不足时,公司通过向市场采购具备服务资质和能力的承运商提供运输服务。

1.4.2 高毛利率,利润稳增
2018-2021 年,兴通股份的营业收入复合增速为 20.49%,归母净利润复合增速为 44.22%。
2018 年至今,公司营业收入整体稳定增长,其中 2019-2021 年增速较快,主要系随着大型炼化基地投产,国内散装液体化学品、成品油运输需求快速增加,公司船舶运力不断增加,自有船舶收入提高,使得主营业务收入持续增长。
2022Q3,公司实现营收 5.6 亿元,同比增长 33.23%。

按照运输品类划分,可分为化学品运输和成品油运输,其中化学品运输占比最高,2019-22H1,占主营业务收入的比例分别为 90.31%、91.39%、80.49%和 70.58%。
22H1,公司成品油运输业务快速增长,叠加两艘 LPG 船舶投入运营,产品中新增 LPG 运输业务,化学品运输占比有所下降。
2019-2021 年,化学品运输的毛利率较为稳定,为 50%以上;成品油运输的毛利率波动较大,主要是业务结构差异造成的。
2020 年,成品油毛利率大幅下降,主要 由于:
1)成品油运输中新增外租船舶程租业务,毛利率较低的外租船舶程租业务占比提高;
2)较 2019 年运输单价较高的石脑油相比,公司在 2020 年运输的货物主要为航空煤油,单价较低。
2021 年,成品油运输毛利率大幅提升,主要是因为大型成品油船“兴通 799”收入占比提高,该船载重吨较高,产生的收入与毛利较多。

公司毛利率的变动受到业务结构差异变动的影响。
公司的毛利率在 2018 年至 2021 年间基本维持在 50%左右的水平,净利率增长较快,由 2018 年的 16.93%升至 2021 年的 35.12%。2020 年毛利率略有上升,主因受疫情影响燃油价格下降,自有船舶程租毛利率提高。
2022 年,毛利率下降主要由于:
1)船员工资水平提高导致人工成本上升;
2)油价上涨导致燃油成本提高,使得化学品运输毛利率降低;
3)2022 年以来订单的增长致使运力规模不足,外租船舶程租收入上涨较快,摊薄了整体业务的毛利率。

1.4.3 成本结构:燃油、人工为主
人工成本和燃油成本占营业成本比例较高,2019-2021年,两项成本占总成本的 50%以上,是公司主要的经营成本。
燃油方面,受地缘政治、贸易战等因素影响,燃油价格波动较大,但行业企业与客户的 COA 合同一般签订有相关燃油条款,当燃油价格超过或低于限定的价格区间时,运费相应提升或减少,可较大程度上减少燃油价格变动对经营成本产生的影响。
人工成本方面,伴随着我国人口红利逐渐消失,人工成本有所提高。

1.4.4 费用率降,现金流稳
2019-22Q3,公司的期间费用率逐年下滑,由 10.96%降至 6.96%,主要系随着公司运力规模的扩大,营业收入增长较快且规模效应逐渐显现。其中,公司的销售费用率、研发费用率和财务费用率均较为稳定,维持在 2%及以下的水平。
公司的管理费用占比虽然较大,超 4%,但是也是呈现逐年下降的趋势,22Q1-Q3,管理费用率小幅上升,主要系上市费用及中介费用增加所致。
我们认为,随着公司规模的不断扩大,其期间费用率有望进一步下滑。

2018-22Q3,公司的经营性现金流均高于其归母净利润,现金流质量较优,基本可以覆盖日常的资本开支。
2020 年,公司资本开支大幅增加,主要由于 2019 年共设两次新增运力评审,并且公司两次均以第一名的成绩获批新增运力,公司建造船舶支付的现金较多。

2. 危化水运:高壁垒,严监管,紧平衡
2.1 行业发展:无序扩张到有序竞争
液体化学品水运的发展可以分为 3 个阶段:
(1)2006 年以前,运力无序扩张阶段:行业尚未形成完善的监管体系,产能过剩现象严重。
(2)2006-2018 年,供需改善阶段:相关政策陆续发布,行业规范化水平持续提升。随着下游炼化装置与技术逐步升级,市场供需结构逐步改善,化学品船舶运力由供给明显过剩向供需相对均衡过渡发展。
(3)2019 年至今,行业有序竞争阶段:化学品内贸市场规模不断扩大,叠加运力供给侧改革,国内市场在短期内呈现运力紧张的局面。

在此阶段,大型化、高端化船舶对大型炼化企业的服务优势显现。我们认为,受益于下游产业的蓬勃发展以及持续实施精准有效的宏观调控,我国散装液体化学品航运业将迈向有序竞争、稳定发展的新阶段。

2.2 安全发展新格局:危化运输迎机遇
随着经济迈入高质量发展阶段,国家对安全问题提出了更高要求。二十大报告强调“统筹发展和安全”,提出“着力提升产业链供应链韧性和安全水平”。
在交通运输领域,液货危险品航运业是我国石化产业物流供应链的重要环节,而石化产业作 为我国国民经济发展的重要支柱,受到各级政府的高度重视,尤其是龙头企业或将扮演更加重要的角色。
根据中物联危化品物流分会的预测,2022 年我国危化品物流行业市场规模将达到 2.41 万亿元,增速 7.59%,尽管疫情有所扰动,但是仍保持稳定增长。

为了遏制重大事故,危化运输行业壁垒较高、监管较严。
第一,严格准入管理。未取得许可,不得从事危化运输。
尤其是水运方面,外国的企业、其他经济组织和个人不得经营水路运输业务,也不得以租用中国籍船舶或者舱位等方式变相经营水路运输业务。
第二,严控新增运力。自 2011 年起交通运输部数次发布沿海省级化学品船运力调控政策,并结合市场供求以专家综合评审的方式有序增加船舶运力。
第三,严格评分机制。关于新增运力的专家综合评审中,安全问题占 85 分,而企业经营情况仅占 15 分。

2.3 需求端:炼化产能释放,危化水运迎势扩张
从产业链看,危化品运输的下游多是炼化企业及相关贸易商。
随着装置大型化、炼化一体化趋势加深,叠加石化产业优化重组加剧,我国石油炼化能力快速提升,炼化产能逐步释放。
“十四五”时期,国家将重点培育杭州湾、泛大湾区、环渤海湾等五大世界级石化产业集群,重点培育 70 个重点石化基地和专业化工园区。这也促进了作为重要配套支撑的沿海危化品水运市场的持续发展。
据 BP 数据显示,我国炼化能力由 2010 年的 1,232 万桶/日增至 2020 年的 1,669 万桶/日,期间年复合增速达 3.08%,显著高于全球 0.83%的增速水平。
2022 年,我国总炼油能力超 9.8 亿吨,而美国总炼油能力约在 9 亿吨/年,中国炼油能力已经超过美国领跑全球。
同时,化工品销售市场,2020 年我国在全球占比 44.55%,位居首位。在下游需求的带动下,危化运输行业或将稳步扩张。
在化学品贸易领域,我国是全球最大的化工品生产国,据德国化工龙头巴斯夫集团预测,到 2030 年中国化工品产能全球占比将达到 49%,我国长期对 PX、乙醇、甲醇等基础化工产品有大量需求。
从危化品的市场规模看,2021 年,道路、水路运输占比分别为 70%、22%。
水 运虽然占比较低,但是近年稳中有升,从 2018 年的 18%增加至 2021 年的 22%,前景可期。
主因水运规模大、成本低。随着后疫情时期全球复苏,危化品需求日益增加,它也将是国际运输的主要渠道。我国水运“十四五”发展规划中预测我国水运需求将总体保持增长态势,预计 2025 年水路货运量、港口货物吞吐量分别达到 85 亿 吨、164 亿吨,年均增长约 2%-3%。
从水运结构看,2021 年我国成品油、化学品的运输量、化学品运输量分别为 8100 万吨、3650 万吨,液化气虽然仅为 525 吨,但是随着“双碳”战略的推进,或将迎来较快增速。

我国化工品生产和消费仍处于稳健增长期,沿海省际化学品运输需求持续增长,全国沿海省际化学品运输量由 2014 年的 1980 万吨增长至 2021 年的 3650 万吨,年均复合增长率为 9.13%。
自 2019 年以来,以恒力石化、浙江石化为代表的大型炼化一体化项目陆续投产,沿海省际散装液体化学品货运需求快速提升。

从新增产能的具体产品来看,2018 年至 2022 年国内沿海地区新增大型化工项目合计产生约 6000 万吨新增产能,多种产品产能超过 100 万吨,包括 PX、乙二醇、苯乙烯、纯苯、甲醇、环氧乙烷、醋酸、丙烯腈、MTBE、环氧丙烷等。
其中新增产能最大的是 PX,达到了 2170 万吨,其次是乙二醇,接近 1000 万吨;苯乙烯新增产能约 800 万吨,排在第三位。

2.4 供给端:审批严格,运力有序增长
2.4.1 化学品船:大型化、高端化发展
化学品船一般指液体化学品船,即用于运载各种有毒的、易燃的、易发挥或有腐蚀性化学物质的货船。由于化学品液货船运载品种繁多、性质各异,故分类方法也较多。
其中,按照船型大小分类,可分为小型化学品船(150~2000 载重吨)、中型化学品船(2000~10000 载重吨)、大型化学品船(10000~33000 载重吨)。
在供给侧改革以及产业转型升级的大背景下,我国大型炼化一体化项目陆续投产,而大型化、高端化船舶对大型炼化企业的服务优势显现。我们预计,未来市场新增船舶将具大型化、高端化的发展趋势。


2.4.2 运力审批:总量调控,择优选择
2011 年 7 月,交通运输部发布《关于进一步加强国内沿海化学品液化气运输市场宏观调控的公告》,对申请新增运力企业的资质条件、营运效率和安全记录等多层面进行综合评价,符合条件的方准予新增运力。
自此国内沿海化工品运输市场运力进入严格调控时期,每年新增运力有限,2012-2018 年市场年均新增运力为 21371.43 载重吨。
2018 年 8 月发布的《关于加强沿海省际散装液体危险货物船舶运输市场宏观调控的公告》,首次将原油船、成品油船、液化气船一并纳入,统一管控。同时,将按照“总量调控、择优选择”的原则,有序新增液体危化品船舶运输经营主体和船舶运力。
此外,企业以“退一进一”或“退多进一”的方式,申请将自有船舶退出市场后,新增同类型船舶运力,且新增运力比退出市场运力增加的总吨位不超过 50% 时,可免于综合评审。

2.4.3 行业运力:严审批下,有序增长
化学品运输行业总运力扩张相对缓慢。2012-2022 年间,我国化学品船总运力复合增速为 3.45%,油船总运力复合增速为 1.52%。
根据交通运输部公告,自 2011 年起,新增运力需通过评审,运力供给受到严格监管。2019 年开始,增加“退一进一”或“退多进一”方式进行运力置换,仍保留评审制度。
截至 2022 年底,我国沿海省际油船共计 1194 艘、1142.2 万载重吨,同比减少 30 艘,但吨位增加了 28.1 万载重吨,吨位增幅 2.5%;我国沿海省际化学品船共计 287 艘、139.9 万载重吨,同比增加 3 艘、11.0 万载重吨,吨位增幅 8.5%。
在严格管控新增运力的背景下,我们预计,行业总体运力仍将维持波动性小幅增长态势。


2.5 竞争格局:龙头受益,集中度提升
我国液货危化品水上运输行业正处于快速成长期,但受本行业的严格准入限制与运力管控的影响,业内规模企业数量较少,运营散装液体化学品船的船东公司不超过 100 家,市场竞争情况相对透明。
目前,该行业形成了国企控股的大型企业、中小型民营企业并存的市场竞争格局。此外,业内小型企业数量相对较多,基本活跃于国内市场,但总体运力规模偏小,服务能力与市场竞争力有限,所提供的服务多对接下游小型石化企业或地方炼厂。
伴随着石化行业新一轮供给侧改革渐次推进,其规模化、集中化趋势显现,小型船东公司由于存在资金实力受限、安全管理水平良莠不齐、运力规模有限等竞争劣势,难以获取下游大型客户的青睐,市场份额将逐渐缩小。
但是,本行业具备安全管理、品牌、运输服务等综合优势的大中型企业将逐步受益,市场份额不断扩张,推动行业集中度不断提升。

3. 公司运营:巩固传统优势,开拓新领域
3.1 运力稳步提升,位居领先地位
由于严格的资质许可管理,化学品船的新增运力更多集中于部分成熟企业。因此,新进入的企业在获取新增运力上处于竞争劣势,经营规模难以扩张。此外,随着行业规范化程度加深,规模较小的船东公司因合规成本提高而加速退出。

2012 年以来,兴通股份累计获得化学品船新增运力 9.55 万载重吨,占同期市场新增运力的 22.32%,位列行业首位。
自 2019 年以来,交通运输部共开展了 5 次危化品船舶新增运力综合评审,公司均以第一名的成绩获得新增运力。
这使得兴通股份的化学品船运力规模占市场总运力的比例由 2018 年末的 4.61%上升至 2022 年末的 12.48%,居国内领先地位。
我们认为,在行业集中度提升的主基调下,兴通股份有望通过自身竞争优势,在巩固龙头地位的同时,持续扩大船舶运力规模。


截至 2022 年 12 月,公司共有化学品船 13 艘、油化船 7 艘、成品油船 3 艘、液化气船 2 艘,总运力达 31.92 万载重吨(包含仍在建造的 3 艘化学品船)。此外,公司船队结构具有大型化、高端化、成新率高的特点。
大型化:公司 5000 载重吨级以上船舶占比为 72%,而行业该船舶比例仅为 29.45%(截至 2021 年 6 月 30 日)。
高端化:公司为进一步提高船舶的适货性,新造船舶采用双相不锈钢货舱,现有不锈钢船型占比达 56%。
成新率高:截至 2021 年 6 月 30 日,公司在营化学品运输船舶 12 艘,平均船龄 为 8.52 年,相较于行业运输化学品船(含化学品、油品两用船)平均船龄 10.90 年,处于较低水平。

根据油化 52HZ 数据统计,2022 年上半年内贸液体化学品海运量共计 2310.2 万吨,公司液体化学品自运量占市场同期运输总量约 10.4%。

双重因素叠加,运价相对稳定:
影响运价的关键因素为行业运力供给竞争程度和下游运输需求变化情况。
一方面,得益于近年来国内运力调控措施的稳定实施,船舶实际投放运力得到有效控制,市场处于良性竞争发展态势;
另一方面,随着诸多大型炼化一体化相继投产,石化行业迎来新一轮产能释放期,市场运输需求上升之势明显,叠加运力供给的管控,运价相对稳定,进而对公司的利润水平产生持续 的积极影响。
3.2 战略布局:固优势,拓赛道
3.2.1 固优势:聚焦核心业务
在液体化学品运输领域,公司具有绝对的领先优势,在运力规模、客户资源、市场占有率、品牌影响力等方面已形成强大的核心竞争力。
我们认为,公司将通过两种方式持续在该领域扩大市场份额,一是每年的新增运力审批,二是收购其他公司船舶或股权。
1. 购买内贸化学品船“丰海 32”
2022 年 9 月,公司以人民币 20600 万元向丰海海运购买其名下内贸化学品船舶 “丰海 32”,载重 27356 吨。2022 年 10 月,公司取得“丰海 32”轮的船舶所有权,将其更名为“兴通 759”后投入运营。
2. 收购中船万邦 51%股权
2022 年 11 月,公司拟收购中船万邦 51%股权以及 15400 万元债券。
收购中船 万邦完成后,公司船舶数量将达到 31 艘,运力规模将达到 37.84 万载重吨,其中可 以从事国内沿海散装化学品船运输的船舶为 20 艘,运力规模为 20.86 万载重吨,约占国内沿海化学品船舶市场运力规模的 14.91%。
该次收购,进一步提升公司业务规模及市场份额,并且有利于巩固公司的竞争优势,增强盈利能力。
根据交通运输部《老旧运输船舶管理规定》,散装化学品船的特别定期检验船龄为“26 年以上”,强制报废船龄为“31 年以上”。标的企业 6 艘船舶的船龄 在 10-12 年之间,远低于特别定期检验的船龄,维护成本较低。

通过整合与利用兴通的现有资源,公司与中船万邦将充分发挥协同效应,在有效节约船舶运营成本,完善运力结构,打造梯队式的运力船队的基础上,继续优化航线布局,实现资源合理配置,为公司成为“国际一流、国内领先的化工供应链综合服务商”构筑坚实保障。

3.2.2 迎风口:开辟第二增长曲线
随着国家双碳战略目标的实施,石化能源结构的绿色转型以及液化石油气(LPG)工业用途需求的增长,LPG 的水路运输有着广阔的发展前景。
公司顺势而 为,积极开辟新的业务增长点,将发展 LPG 业务作为公司第二增长曲线。22Q1,2 艘 3700 立方 LPG 船舶顺利投产。
此外,公司为更好地切入国内 LPG 运输赛道,于 2022 年 11 月,以人民币 5250 万元收购中远龙鹏 15% 的股权。
中远龙鹏主要经营国际液化气船运输,国内沿海及长江中下游液化气船运输。中远龙鹏拥有内外贸兼营及台海航线经营资质,可以灵活开展内外贸租船揽货业务,揽取到充足的货源,现拥有液化气船 6 艘,舱容 21910 立方。
3.2.3 拓新局:打造国际航线
2022 年,公司注册了 4 家全资子公司,分别为兴通海运(海南)有限公司、興通海運(香港)有限公司、興通開元航運有限公司、兴通海运(新加坡)有限公司,全面开启国际航运市场的布局。

1. 购建外贸化学品船“兴通开明”
2022 年 6 月,公司以人民币 1.29 亿元委托五洲船业建造一艘 12000 载重吨化学 品/油液货船,交船时间约为 2023 年 10 月。
2. 购建外贸化学品船“兴通开和”
2022 年 6 月,公司通过兴通海运(海南)以人民币 1.39 亿元委托招商局金陵鼎 衡建造一艘 7490 载重吨化学品/油液货船,交船时间约为 2023 年 8 月。
3. 购买外贸化学品船“丰海 35”
为拓展国际运输业务,2022 年 9 月,公司通过兴通海运(海南)以人民币 9455.40 万元购买丰海海运名下化学品船舶“丰海 35”,载重 27259.63 吨。2022 年 10 月,公司取得“丰海 35”轮的船舶所有权,将其更名为“兴通海豚”,并与 2023 年 1 月 投入运营。
4. 购建外贸化学品船“兴通开盛”
2022 年 9 月,公司通过兴通海运(海南)以人民币 1.65 亿元委托枫叶船业建造一艘 13000 载重吨化学品/成品油船,交船时间约为 2024 年 4 月。
5. 购买外贸化学品船“Forest Park”轮
2022 年 10 月,公司通过興通開元以 2200 万美元向 DEXHON SHIPPING INC.购买一艘 19803 载重吨外贸化学品船“Forest Park”轮。2022 年 11 月,公司取得“Forest Park” 轮的船舶所有权,将其更名为“兴通开元”。
6. 购买外贸化学品船“TZ GLORY”轮
2022 年 11 月,公司通过興通開元以 1968.5 万美元向 SEATRADE SOLUTIONS CO., LTD. 购买一艘 2022 年 10 月 18 日建造完工的 18187.5 载重吨外贸化学品船“TZ GLORY” 轮。
2023 年 1 月 ,公司取得“TZ GLORY”轮的船舶所有权,将其更名为“兴通开诚”。

4. 盈利预测及估值
4.1 核心假设
我们对于业绩预测做如下的假设:
1.化学品运输业务假设:
(1)货运量:我们预计,2022-2024 年公司化学品运输量分别为 537 万吨、806 万吨、1048 万吨,同比增长 25%、50%、30%;
(2)单价:我们预计,2022-2024 年公司化学品运输业务的单价同比分别增长 0%、5%、2%。
2.成品油运输业务假设:
(1)货运量:我们预计,2022-2024 年公司化学品运输量分别为 204 万吨、265 万吨、319 万吨,同比增长 10%、30%、20%;
(2)单价:我们预计,2022-2024 年公司成品油运输业务的单价同比分别增长 2%、3%、3%。
3.LPG 运输业务假设:
我们预计,2023-2024 年,公司 LPG 运输业务收入同比 分别增长 50%和 30%。
4.暂不考虑外贸化学品船对公司的业绩贡献。
4.2 业绩预测
我们预计,2022-2024 年公司营业收入分别为 7.29、11.17、14.65 亿元,同比+28.7%/53.1%/31.1%。其中,化学品运输业务收入分别为 5.70、8.98、11.91 亿元;成品油运输业务收入分别为 1.24、1.66、2.05 亿元。
我们预计,2022-2024 年公司将分别实现归母净利润 2.14 亿元、3.42 亿元、4.63 亿元。

4.3 估值
随着石化行业炼化一体化趋势加深,整体航运需求不断增加。但是在供给端,行业运力的扩增面临高壁垒、严监管的环境,相比之下龙头企业更具优势,这也使得兴通股份的市场份额稳步攀升。
我们认为,2023 年公司的业绩驱动主要为:
1)22H2,公司投入运营的 3 艘内贸化学品船(共 47341 载重吨),将带来 23 年全年的 业绩释放;
2)中船万邦并表;
3)外贸化学品船“兴通海豚”于 2023 年 1 月投产;
4)2 艘外贸化学品船有望在 23Q3 投入运营。
此外,LPG 运输及国际线的开辟或将逐渐成为公司未来新的业绩增长点。
我们预计,公司 2022-2024 年 EPS 分别为 1.07/1.71/2.32 元,参考可比公司估值,给予公司 2023E 25x PE,对应合理目标价为 42.75 元。

5. 风险提示
宏观经济下行,运力调控政策风险,安全生产性风险,新增运力不及预期等。
——————————————————
报告属于原作者,我们不做任何投资建议!如有侵权,请私信删除,谢谢!
报告选自【远瞻智库】