/ 01 /
境外各国2月外贸新规
美国:公布第19批119个品类商品关税排除清单
美国当地时间2020年2月5日,美贸易代表办公室(USTR)公布了针对中国加征关税商品的第19批排除清单,主要涉及2000亿美元加征关税商品中的82个税号下119个品项,其中2个税号下的所有品类商品完全排除。包括印刷电路板、座椅部件、*腈丁**手套、灯具、桌子、特定催化剂等。排除有效期可追溯至2018年9月24日(2000亿清单生效之日)。
第19批2000亿排除清单部分截图

涉及产品*载下**地址:
https://ustr.gov/sites/default/files/enforcement/301Investigations/%24200_Billion_Exclusions_Granted_January_31.pdf
印度:大幅提高进口关税、出台政策限制进口
印度政府财政部长尼马拉·西哈拉曼(Nirmala Sitharaman)在其2020-21年政府预算中宣布,上调家具、鞋类、家电、手机零配件、玩具等产品的进口关税,并进一步修订关税法(Section 28DA)有关反倾销及相关措施规定以限制进口!
具体上调进口关税的产品包括:
•鞋类关税从25%提高到35%;
•玩具关税从20%提升到了60%;
•座椅、灯具和床垫等家具的税率将从20%上调至25%;
•风扇、食物研磨机/搅拌器、剃须刀、热水器、烤箱、烤面包机、咖啡机、加热器和熨斗等电器以及文件柜和纸盘等固定物品的关税从10%增加到20%;
•商用冰箱的关税从7.5%提高到15%;
•冰箱和空调压缩机的关税从10%提高到12.5%;
•铁路运输风扇的关税从7.5%提高到10%;
•焊接和等离子切割机的关税从7.5%提高到10%;
•电动汽车方面,进口完全建成的电动公交车和电动卡车的关税从25%提高到40%,公共汽车、卡车和两轮车的半成品关税从15%提高到25%,乘用车和三轮车的关税从15%提高到30%,所有电动汽车的进口套件(零部件进口到印度再进行组装),关税从10%提高到15%;
•去壳核桃的关税将从30%提高到100%。
此外,光伏行业的外贸人请特别注意:从2020年2月2日开始,印度对进口的太阳能电池征收20%的普遍性关税,包括封装的、未封装的太阳能电池。除了上述的普遍性关税之外,中国出口印度的光伏组件,还将被征收15%的防卫性关税。即中国产品关税为35%!
约旦:暂停从中国进口动植物产品
据《中东观察》报道,约旦农业部2月2日表示,约旦当局已宣布暂停进口中国动植物产品,以预防新型冠状病毒。
另据《约旦时报》报道,约旦标准计量局(JISM)2月4宣布,已经采取了预防措施,在约旦的各个海关开展了针对冠状病毒的检测。JISM总经理阿比尔·祖海尔表示,该机构已向所有海关站发出通知,指示他们在批准从中国进口的化妆品进入约旦之前,对其进行抽样检测。
印度:舱单新规
接印度海关通知,自2020年2月16日起,出口至印度各港口的货物,舱单中必须提供以下内容。请务必在SI信息中提供(舱单截止时间与SI截止时间一致,船开前48小时):
1.IEC,GSTIN,邮箱和PAN
如收货人为印度当地进口商,需提供进出口代码IEC,GSTIN和邮箱。
如收货人为代理商,无法提供IECCODE,则需提供PAN。
如通知人为印度当地公司,同样需提供PAN号码。
2.HSCODE
必须提供6位数的HSCODE。
3.货值
每票提单在提交SI信息时,必须将货值数据填写在Remark栏中。
具体金额请按发票填写,以美元为货币单位。
如有多种货物,请提供所有货物的发票总值为货值。
货值数据不会显示在提单上,请不要将其填写在品名中。
如未能准确及时提供上述信息,将影响货物在印度的进口清关事宜。进而产生的一切责任、风险和费用将由客户及代理自行承担。
巴基斯坦:提单新规
自2020年1月15日起,提单上强制性需要提供NTN(National Tax Number)国家税号,所有承运人必须提交海关舱单,包括每批货物的集装箱公司和收货人的NTN号。
如果不能提供该号码,巴基斯坦海关将不接受舱单。根据海关规定,如果不符合将不允许在巴基斯坦卸货,而且由客户承担风险、费用和责任。
越南:对防疫工作所用生产原料免进口税
越南政府2月4日下午召开例行工作会议,决定对防疫工作所用生产口罩的原料、医疗口罩及消毒剂实施免进口税措施。
越南大部分制造口罩的原料均依赖中国大陆进口,越南纺织集团(Vinatex)与其各所属单位正加速生产口罩及不织布以提高产能,满足国内外市场的需求。
韩国:协助进口汽车零件紧急通关
韩国企划财政部部长兼副总理洪楠基2月7日表示,中国制造的汽车零件因受新型冠状病毒肺炎疫情影响无法顺利交货,韩国汽车零件进口出现短缺,造成韩国生产汽车厂商面临生产线停工危机,政府决定采取进口紧急通关措施及快速核准韩国工厂特别加班生产,协助稳定汽车零件的供需。
韩国政府正全力与中国地方政府协商,积极协助中国工厂重启开工,对于相关零件的进口将核准24小时紧急通关及受理入港前提交进口申报,积极安排快速进口。
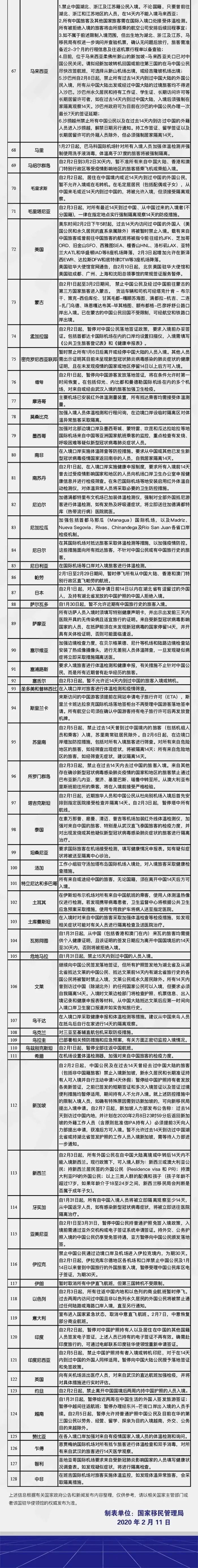
附:近期有关国家入境管制措施提醒


/ 02 /
出口企业的应对措施
“
随着新冠肺炎疫情的蔓延,我国政府、有关国际组织、以及其他国家(地区)政府陆续宣布采取应对措施,疫情本身及有关政策措施已对我国出口贸易产生一定影响。这里给出口企业几点建议。
01
排查风险,建议出口企业梳理自身生产经营能力和确认上下游合作企业的配合程度,根据已签订贸易合同的具体约定安排生产计划,排查相关贸易合同是否还能如期履行,是否存在违约风险;
02
更新信息,出口企业可多种渠道不断更新了解相关进口国针对疫情作出的进口限制法令,停止向已经出台货物进口限制措施的国家和地区发送货物;
03
提供证明,若由于原材料供应匮乏、生产能力不足、交通运输条件限制或由于受到进口国针对疫情作出的限制进口的法令影响而无法继续履行贸易合同的,出口企业应将疫情造成其无法继续履约的情况及时通知买方,并附上相关政府机构发布的不可抗力证明、春节延长假期通知等证明文件;
04
及时主张,若因疫情与买方发生合同执行纠纷,出口企业可梳理贸易合同中有关不可抗力、情势变更、商业目的落空的条款,结合贸易合同约定与买方协商解决方案;在买方提出受疫情影响无法支付货款或拒绝接受货物时,依据贸易合同的约定向买方主张权利。
05
索要证明,若买方主张解除贸易合同,出口企业应要求买方提供可支持其主张的证据,包括:
1.买方所在国官方发布的禁止接收中国出口货物的法令或文件;
2.买方销售对象或者买方所在国消费者已明确表示拒绝接收来源于中国的货物,或已有拒绝购买来源于中国货物的倾向,买方继续接收货物将导致其遭受损失的证据;
3.若买方主张出口企业出口的货物存在疫情病毒,且可能导致买方及买方的客户受感染,应要求买方提供权威医疗机构作出的鉴定报告。
06
与买方保持良好的沟通,协商有利于促进双方长期合作和共同实现商业利益的合作方案
07
对于尚未正式签署贸易合同的采购意向,出口企业应充分考虑疫情防控措施可能给贸易合同履行带来的影响,并在订立贸易合同时作出有针对性的约定。
来源:国家移民管理局、中国出口信用保险公司、焦点视界等