一、中国微商发展概况
微商经济的发展和兴盛与以微信为代表的移动通信终端的广泛使用密不可分,微信为微商提供了生存和发展空间,随着微商客户量、供应商和成交额的不断增加,微商逐渐发展成一种新型的商品交易模式,存在的种种问题也引发广泛的社会讨论。在社会主义市场经济背景下,微商如何实现规范化、市场化、科学化和行业化,成为微商未来发展的决定要素。目前中国微商市场呈现出四种发展形式。

资料来源:公开资料整理
微商的快速发展对中国的经济增长起到一定的助推作用,在肯定微商价值的同时,也不能忽视其中存在的一些法律问题。

资料来源:公开资料整理
二、中国微商行业发展现状分析
近年来,社交电商行业快速增长,2018年中国社交电商行业规模达6268.5亿元,同比增长255.8%。预计2021年中国设计电商市场规模约28646.3亿元。

资料来源:公开资料整理
根据微商从业者问卷调查的结果可知,微商的性别仍以女性为主,男性比例不高。微商职业涉及比较广泛,其中已就业人群占大多数。可以看出从事半年以内的微商人数最多,其次是从事半年以上一年以内的,这是由于微商是新兴行业,多数人抱着尝试的心态去经营,并打算从中学习一些做生意的技巧和经验。
在进货渠道方面,以直接代理为主,其次是在厂家购买后再销售;在经营产品种类方面,表明大多数微商都以销售化妆品类居多,其次是养生保健类和食品类。在客户方面,微商目前的主要经营对象是学生,占46.67%,其次是家庭妇女,这是由于这些人群闲暇时间比较多,微信使用的频率比较高。同时,大部分微商回头客的数量并不多,集中在5个以内,这表明现有的微商经营方式还有待改善。

资料来源:公开资料整理
微商目前面临的最大障碍是销售量低,占比60%,其次是前期收入不稳定和产品质量参差不齐,都占比为53.33%。当被问到是否有退货经历时,大部分都有被退货经历,而被退货的主要原因是运送过程中的快递损坏。也就是说,运输过程中的失误会使微商经营者蒙受一定的经济损失。

资料来源:公开资料整理
根据微商从业者问卷调查的结果,46.67%的客户都不会主动屏蔽微商,其中那些屏蔽微商的主要原因是过多地发朋友圈,其次是部分商家存在夸大产品效果的情况导致屏蔽朋友圈的结果。使用过微商产品的客户对微商行业的最大期望是商品的质量问题,占比89.52%,其次是诚信问题,占比84.76%,同时定期的优惠活动也是促进微商行业发展的关键。大多数人对微商的看法是比较正面的,对微商的认同度大多数人对微商的看法是比较正面的。

资料来源:公开资料整理
微商经营者选择用微信来经营的原因是销售对象更有针对性、运营成本低和管理时间相对较少等,希望在未来的经营中的保障:一是充足的客源;二是稳定的收入;三是规范的行业规则;四是法律的保障。

资料来源:公开资料整理
相关报告:华经产业研究院发布的《2020-2025年中国微商行业市场前景预测及投资战略研究报告》
三、目前微商发展面临的主要问题分析
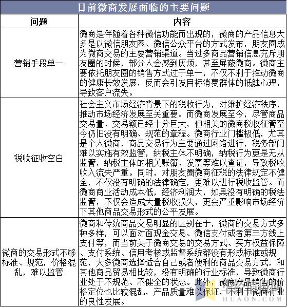
自2014年微商发展以来,发展速度倍增,微商从业人员在5000万人左右,微商行业市场规模2018年将达到7000亿元人民币,预计2019年市场需求规模将达到1万亿元人民币。同时,《电子商务法》在2018年8月31日的第十三届全国人大常委会会议上表决通过,并于2019年1月1日正式实施,将微商纳入电商经营者范畴,标志着微商行业将有法可依,这增强了人们对微商的信心,并在一定程度上使微商市场有序化,促进微商行业健康有序发展。目前微商发展面临的主要问题为营销手段单一、税收征收空白与微商的交易形式不够标准、规范,价格混乱,难以监管。

资料来源:公开资料整理
四、新形势下微商的发展方向和发展策略
1、注重诚信建设,加强自我监督、行业监督,提高售后服务水平
诚信是商品交易的基本行为规范和商业道德规范,随着时代的进步和科技的发展,微商也会持续发展,成为互联网经济的重要形式,由于微商入门门槛低,人人都可以成为微商,传统的商品销售方式将会被逐步打破,微商推动商品流行效率大大提高,商品交易更加方便快捷。在这种背景下,微商的长效良性发展必然要做好诚信建设,加强国家、政府、法律对微商商业行为的监管,当前中国电子商会微商协会、中国公司法研究中心,中国政法大学传播法研究院等机构组织联合起草了《微商行业规范》(征求意见稿),对微商的类型、交易范围、交易范式、经营者规范等做了明文规定,未来还要在相关法律法规上进一步加以强化。
微商经营者也要对自身行为进行自我监管和自我改正,出于长期发展的目的,注重诚信建设,重视产品质量和售后服务,并积极推动微商品牌建设,打造微商良好形象。
2、逐步朝向更加规范、健全的互联网商品营销方向发展
微商市场的进一步成熟是必然趋势,微商提供的产品也将更加多元化。为在与传统商品交易、电子商务竞争中赢得一席之地,微商必须要加强管理和创新。首先,细分产品,依托朋友圈交际这一优势,对传统商品交易、电子商务难以提供的产品和服务进行拓展。其次,卖方要建立专业的团队运营、公司运营,避免微商产品、服务的同质化竞争,扩大微商卖方规模、经营范围,以大量资金为基础形成的团体、公司竞争模式在推广、品牌建设上占据较大优势。
随着中国移动互联网经济的发展,将来更多的人会选择使用社交平台购物,同时网购意识深入人心,微商市场会逐步扩大。在此基础上,微商的推广要更加及时、准确,借助专业的社交平台,对社交数据进行整合、分析,有针对性地根据目标消费群体推广商品,同时也可以研究分析消费者的消费心理、消费行为,对不同用户展开营销,由此推动微商更加智能化发展。
随着微商的技术化、智能化和规范化,越来越多的资本会进驻到微商领域,必然给微商带来技术上、理念上的变化,导致微商在营销、推广、运营上都会产生翻天覆地的变化,当然微商领域也要保持熟人社交这一传统优势。
3、融合化、同城化发展成为主要方向
随着众多品牌加入微商领域,未来微商产品的同质化竞争是难以避免的,而消费水平的升级也会刺激和加速消费者的购物体验意识,因此未来微商领域竞争白热化阶段,微商可以将竞争点聚焦在增强买家的购物体验层面上,也可以融合电子商务的发展特点,建立微商品牌,开展线上线下融合发展格局,线上进行微商平台,线下创建用户体验中心。
微商领域的发展特点在于熟人社交,未来微商领域的发展也要保留这一优势,因此同城化发展是未来微商市场的重要拓展方向之一。当前的微商市场可以将不同地区的人聚合在一个平台上,这在一定程度上会推动微商市场的规范化,但是随着微商市场的进一步发展,微商团队、企业数量会大量增加,竞争进入白热化阶段,微商市场可能朝向本地化方向发展。当前微商同城化已经初见雏形,主要体现在同城配送、同城培训等方面,将来微商市场无论是在销售还是招商方面,将更加注重同城化,以熟人社交为根基,积极挖掘朋友圈圈子,逐步向外扩展,以服务好身边客户向外延伸,深入建立本地品牌,聚拢资金和人脉。
中国互联网经济的发展,各种社交软件的应用推动了微商市场的发展,越来越多的人从事微商,并对微商产生信赖和认可。微商的发展不仅推动了经济进步,也为人们的日常生活带来很大便利,要想持续推动微商市场的进一步扩展,要建立相关的规章制度,加强微商产品质量监管,税务监管、健全买方维权机制,对微商的运营、推广和销售等一系列行为常见行业标准,推动微商未来朝向融合化、智能化和本地化方向升级转型。