基于移动互联网的快速普及与微信社交软件的功能完善,由传统电商模式不断衍生、演化出一些列的社交电商模式,开始渗透消费者的日常生活消费、日常家庭消费。但伴随着消费逐步升级,传统的社交电商模式也难以满足消费者多样化、个性化、质量化的需求,加之售后问题、产品质量问题难以得到保障,消费者逐步对传统的电商模式产生抗拒。
社区团购模式,是基于社交电商,深耕“社群电商+社区新零售”的模式,是在社交电商的基础上进行升级,是打造社区新零售的第一把刀。社区团购模式,解决了产品质量问题、售后问题及物流配送成本问题等等,它符合了当下消费者对于购物的质量需求、价格需求等需求。
下面我们将通过四个流程图,来详细的分析当下火爆的社群团购,究竟是什么样的模式,什么样的流程、有哪些优势与解决什么问题,才得以获得资本市场青睐于追捧!
一、社区团购模式分析

角色模式图
通过模式图,我们能够发现社区团购的三个角色:商家、团长、消费者,各自承担不同的职能。
1. 商家:负责基于小程序、公众号的社区团购系统的开发,供应链的管理及物流的配送,同时还具备招募与管理团长的职能;
2. 团长:团长一般由社区业主、宝妈、店主承担,负责日常的社群建立、维护,包括商品的筛选与分享,订单的提交、商品的售后及收货的分发。团长是整个社区团购系统的核心。
3. 居民:即消费者,消费者由团长整合,通过团长分享商品链接,进行购买。
二、社区团购的组成要素
社区团购的主要组成分为四要素:

社区团购四要素
1. 社区团购的工具:流程系统的搭建、社区群、团长管理工具。这三种工具是运营的基本保障,每个工具都是不可替代的。
2. 社区团长:涉及团长的招募、选择、培训,团长是销售源头,其能力直接决定了销售额。同时最终商品的落脚点为团长收货,再进行通知消费者自提或送货上门。
3. 产品与供应链:产品的选择,一般为生鲜类,逐步渗透社区家庭日常消费产品,复购率高的产品,物美价廉的产品。供应链的持续、稳定、优质的产品,是决定社区团购能否长久为消费者服务、能否战胜其他竞争对手的制胜点!
4. 物流与配送:物流与配送,对于社区团购系统的前期搭建并不是特别关键的要素,但是商品到团长之后的配送与自提将是核心。物流方面的成本,采取社区订单统一发货,可以为商家节省大量成本,同时采取预售的模式,库存方面也可以得到解放。
三、社区团购的流程分析

模式流程
社区团购的流程图,这一部分是大家需要仔细、反复看的板块,因为在这个流程图中包含整个社区团购的运营模式、商业模式。这张图看懂之后,对于什么是社区团购,就可以清清楚楚了。
由商家开始→招募社区团长→社区团长与社区居民存在天然的信任关系以及相识关系→社区居民加入社群→团长进行分享商家社区团购平台的商品→商品分享可以采取多种营销活动(拼团、秒杀等)→居民通过链接购买商品→产生的订单直接有社区团购系统整合→团长根据订单的金额进行提成,也可以根据自己的后台查看自己的佣金、订单、物流信息等→商家整合订单之后进行产地采购→从产地开始发货到每个社区→团长收货后通知居民自提或送货上门→商家可根据社区团购系统查看团长信息、每日的日报、团长佣金等。
四、社区团购的优势及解决的问题
(一)社区团购的优势主要集中在五个方面:

优势及解决的问题
1. 物美价廉,高性价比商品:做社区团购的核心竞争力在于产品优势,持续稳定的供应链为消费者持续提供高性价比的商品。社区团购的正确姿势,是从采购到销售无中间环节,同时不需高昂门店成本以及物流单价履约成本,从而实现物美价廉,社区团购才能得到持续长久的发展。
2. 基于信任的交易,成交成本低:社区团购是基于社区的电商模式,居民与团长之间是属于线下“人与人”之间的交易,选择购买商品时存在天然的信任优势。不必担心质量问题,不用担心售后问题。
3. 针对家庭消费,复购率高:复购率高意味着产品的销售额将持续不断,前期选择生鲜类产品,逐步渗透到日常生活消费用品。
4. 图文结合,商品自带营销属性:通过图文结合、视频的形式展示商品,消费者可以更直观的了解商品的详情、规格、产地、特性、功效等,充分的向消费者传达了商品的信息,展示商品的特性,从而使消费者能购更加了解产品,从而进行购买。
5. 售后问题得以解决:传统的电商模式,消费者对于产品质量不放心、物流速度抱怨、退货繁琐等问题,在社区团购模式中,这样的售后问题,通过团长与消费者近距离的沟通交流,一方面可以清楚消费者的需求,另一方面可以很高的解决售后方面的问题。
(二)社区团购主要解决以下五个方面的问题:
1.营销问题:首先,社区团购基于社群社交与裂变,团长与社群成员存在信任感,通过以物美价廉的产品为载体,可以在短时间内容通过成员分享快速裂变。不需商家投入太多的营销费用。其次,商品传播的形式,以图文+视频能够很好的刺激购买。
2.成本问题:社区团购不需要商家建立门店,节约房租成本、人力成本、水电成本等。在多个方面都可以体现成本方面的节省,如物流、营销、仓储等。
3.存货问题:传统门店需要在店内进行货架的维护和产品展示,社区团购通过线上展示商品便,不会存在需要存货的问题。传统电商是根据以采定销,就是根据库存决定产品是否出售,而社区团购是以销定采,根据订单多少进行进货,所以不存在存货方面的问题。
4.资金问题:资金方面,社区团购以预售的形式进行销售产品,换句话说,就是在消费者交过钱之后,再去采购产品,发货。大大的降低了商家经营风险。
5.物流问题:社区团购在物流方面打破传统的物流模式,是以社区为单位进行整合订单之后,统一配送到每个小区,避免了单件产品物流履约的成本问题,同时发货到社区后,多数是由消费者自提的模式进行提货。
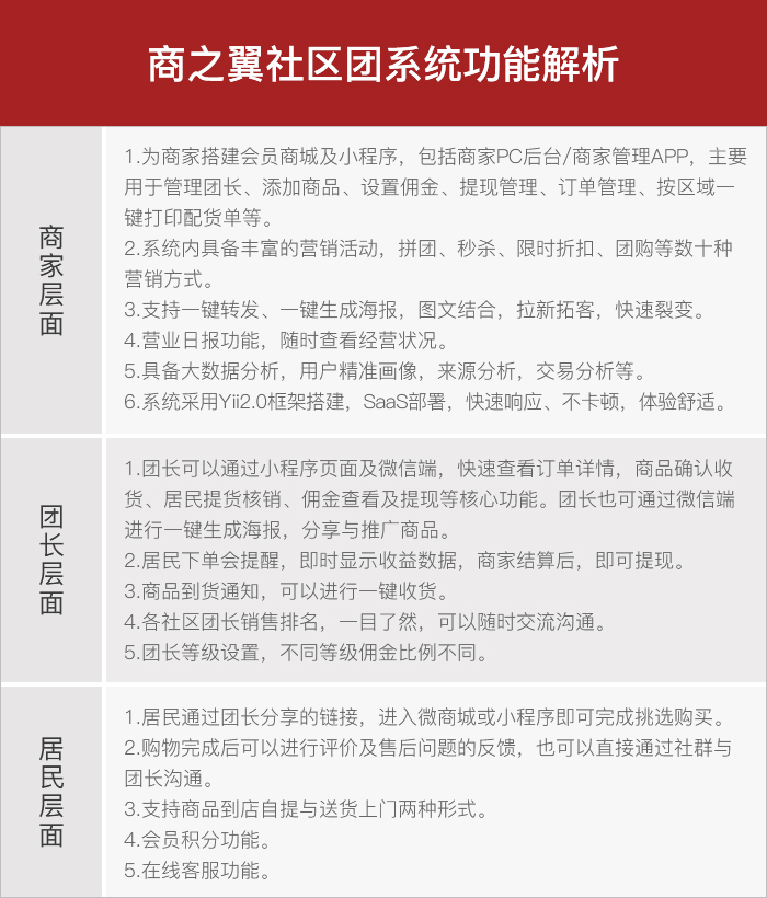
五、商之翼社区团系统核心功能解析
市场上关于社区团购系统层出不穷,难免鱼龙混杂,如何在眼花撩花的市场中筛选出适合自己、吻合自己需求系统的可以说是难上加难,下面以商之翼社区团系统功能方面的解析为引,希望能够为大家打造火眼金睛贡献锦薄之力!
商之翼社区团核心功能解析:

功能解析
由于篇幅有限,关于商之翼社区团功能方面不再赘述,希望能够通过本段内容为大家在选择系统上,提供一些参考与借鉴。
关于社区团购,通过本篇文章的普及,相信大部分伙伴都有了基本认知,有人说社区团购会再次引起“千团大战”,也有人说“社区团购”不过是资本炒作的昙花一现。在我看来,社区团购应该社交电商与新零售的一次结合,其核心价值在于精进与深耕,精进产品质量、精进服务、精进需求,深耕市场的需求、深刻消费着的消费升级、深耕社区零售!
愿与大家共勉之,更多关于社区团购的落实问题,请持续关注!