
原文标题:2022年全球手持智能影像设备行业现状、竞争格局及发展趋势分析,头部企业竞争激烈,国内未来消费潜力可观「图」
一、手持智能影像设备概述
1、定义及分类
影像设备主要分为智能影像设备和传统影像设备。手持智能影像设备是指具备计算处理能力且可手持使用的影像设备,是由传统影像设备演变而来,是传统影像设备与计算机技术、数据处理技术、传感器技术、网络通信技术、电力电子技术等结合的产物,主要包括全景相机、运动相机等拍摄设备。
影像设备分类

资料来源:公开资料整理
2、工作原理
智能影像设备作为一种影像输入设备,图像感知能力与镜头模组的精密度与运算能力有很大关系。摄像头模组(CCM)主要包括四大部件:镜头(lens)、传感器(sensor)、软板(fpc)、图像处理芯片(DSP)。在拍摄过程中,主要的图像处理工作由镜头、传感器和图像处理芯片共同完成。摄像头模组的工作原理为物体通过镜头(lens)聚集的光,通过CMOS或CCD集成电路,把光信号转换成电信号,再经过内部图画处理器(ISP)转换成数字图画信号输出到数字信号处理器(DSP)加工处理,转换成规范的grb、yuv等格局图画信号。
智能影像设备工作流程

资料来源:公开资料整理
二、手持智能影像设备产业驱动因素
1、经济方面
随着我国居民收入不断提高,居民消费观念也随之升级。2022年冬奥会在我国举办,冰雪运动不但推动滑雪产业的发展,同时也拉动了运动摄影的需求。与此同时,近年来越来越多的年轻人将目光投向户外运动,冲浪、滑板、滑雪等一系列运动都将为运动相机市场注入新动力。
2022年暑期00后喜欢的户外运动类型统计

资料来源:公开资料整理
2、社会方面
近年来短视频拍摄及分享日益普及,用户内容创作热情不断提高。2021年我国短视频用户规模达到9.3亿人次,而全景相机作为创新型视频拍摄工具,能够拍摄全景视频并实现智能剪辑和社交平台轻松分享的便捷,受到了越来越多的短视频爱好者的青睐。
2016-2021年中国短视频用户规模

资料来源:公开资料整理
三、手持智能影像设备产业链
1、产业链
从产业链角度看,手持智能影像设备产业链上游包括芯片、镜头模组、结构件、连接器、包材和电池;产业链中游为各大智能影像设备品牌商;下游则包括个人客户和企业客户。
手持智能影像设备产业链

资料来源:弗若斯特沙利文,公开资料整理
2、原材料成本结构
从原材料采购成本角度分析,镜头模组及芯片的成本平均占整机成本超过一半,这也反向印证了智能影像设备的核心功能实现依赖于其功能强大的CMM模组。
手持智能影像设备产业链

资料来源:弗若斯特沙利文,公开资料整理
四、全球手持智能影像设备行业现状
1、整体市场规模
在GoPro、Insta360等品牌营销的带动下,消费级手持智能影像设备市场近年市场规模持续增长。据弗若斯特沙利文数据,2021年,全球手持智能影像设备市场规模由2017年的164.3亿元增长到2021年273.8亿元,复合年增长率达13.6%。如今,消费级手持智能影像设备已初步铺开市场,预期行业将进入高速增长期。
2017-2026年全球手持智能影像设备零售市场规模

资料来源:弗若斯特沙利文,公开资料整理
2、细分市场
从全球区域细分市场来看,北美市场占据运动相机和全景相机的大部分市场,2021年运动相机的市场规模达到237.7亿元,全景相机为36.1亿元。中国市场相较于其他市场仍比较小,但保持较为乐观的增长率。
2017-2026年北美市场运动/全景相机市场规模

资料来源:弗若斯特沙利文,公开资料整理
3、上游市场
手持智能影像设备的核心零部件为CMOS图像传感器、DSP处理芯片和光学镜头,其中仅有光学镜头实现了完全的国产化替代,其余供给来源集中于欧美、日本和韩国等国。随着图像传感技术的不断革新及下*行游**业应用规模的逐步扩大,全球图像传感器市场规模近十年来都呈现出持续增长态势。弗若斯特沙利文数据显示,自2017年至2020年,全球图像传感器出货量从2017年的45.9亿颗快速增长至2020年的77.2亿颗,预计2026年出货量达到125.3亿颗。
2017-2026年全球CMOS图像传感器出货量规模

资料来源:弗若斯特沙利文,公开资料整理
4、下游用户
行业下游主要分为个人消费和客户消费两种,消费级智能影像设备玩家主要为追求运动拍摄性能的年轻运动爱好者们。据弗若斯特沙利文统计,2020年全球户外运动爱好者人数规模为7.6亿,预计2025年人数将增至15亿。随着户外运动的兴起,户外运动爱好者或成为运动相机的潜在消费人群。
2017-2025年全球户外运动爱好者人数规模

资料来源:弗若斯特沙利文,公开资料整理
五、手持智能影像设备行业竞争格局
1、行业集中度
全球全景相机市场头部企业有Insta360、GoPro、日本理光三家企业。按市场占有口径分析,目前Insta360占有全球最大的市场份额。据弗若斯特沙利文统计,2021年全球消费级全景相机零售市场TOP3市场份额占比为33.1%,预计2026年将占据近一半市场。
2017-2026年全球消费级全景相机T0P3市场份额

资料来源:弗若斯特沙利文,公开资料整理
全球运动相机零售市场规模稳定增长,2020年受疫情影响,市场规模有所降低。弗若斯特沙利文数据显示,全球运动相机TOP5企业市场规模占据大壁江山,2021年市场规模达237.7亿元,预计2026年达到459.9亿元。
2017-2026年全球运动相机零售市场TOP5市场规模

资料来源:弗若斯特沙利文,公开资料整理
2、主要企业介绍
从全球头部企业来看,在高端市场,国产运动&全景相机品牌如Insta360、大疆创新、AKASO(塞纳)等凭借自身技术优势对GoPro等欧美产品逐渐形成替代趋势。而在入门级产品中,中国运动相机品牌一直依靠其产品性价比占据着大半市场份额。据弗若斯特沙利文统计,2021年GoPro全球运动相机销售额达65.6亿元,位居榜首。其中前五企业所占市场份额超过75%。
全球运动/全景相机零售市场T0P5企业

资料来源:弗若斯特沙利文,公开资料整理
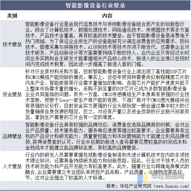
六、智能影像设备行业壁垒
智能影像设备行业是由现代信息技术与传统影像设备结合而产生的创新型行业,具有一定的技术壁垒、资金壁垒、品牌壁垒及人才壁垒,行业入门门槛较高。
智能影像设备行业壁垒

资料来源:公开资料整理
七、发展趋势分析
1、头部效应趋势明显
全球范围内的头部企业占据市场大半份额,对于上游原材料市场的竞争将会进一步加剧。由于头部企业行业地位较高,具有较强的议价能力,上游原材料资源也会对其产生倾斜,或形成垄断局面,对于新加入行业的中小企业造成一定压力。
2、国内市场进一步扩大
相较于国外Twitter、Facebook等主流社交软件支持智能影像设备大文件、特殊格式的图片传输,我国目前主流社交媒体并不支持智能影像影像设备拍摄分享,这很大限度限制了用户人群的购买热情。然而随着智能影像设备使用人群的增加和市场教育的逐渐成型,未来国内主流社交软件增加针对于智能影像设备图片分享的功能是可以预见的。
原文标题:2022年全球手持智能影像设备行业现状、竞争格局及发展趋势分析,头部企业竞争激烈,国内未来消费潜力可观「图」
华经产业研究院对中国手持智能影像设备行业发展现状、行业上下游产业链、竞争格局及重点企业等进行了深入剖析,最大限度地降低企业投资风险与经营成本,提高企业竞争力;并运用多种数据分析技术,对行业发展趋势进行预测,以便企业能及时抢占市场先机;更多详细内容,请关注华经产业研究院出版的《2023-2028年中国手持智能影像设备行业市场调查研究及发展战略规划报告》。