“十·一”假期马上就要来了
不少小伙伴感觉整个人都变得美好了
终于可以来一场说走就走的旅行

可是,如果你等到开车前才取票
在“人从众”的取票区前跟大家一起“扎堆”
那恐怕除了着急小心情也会受到影响
小编听说,仅我们大哈站的售票
就还有9月30日20395张
10月1日17896张
小伙伴们的票木有取呢
小编准备给这些还没取票的小伙伴
来点“干货”
哈站站内、站外自助售取票机的设置台数
以及代售点的具体位置
小伙伴们可以选择就近地点取票
以免都集中到哈站取票区耽误您的行程
〖★自助售取票机设置(站内)★〗

哈尔滨站站内设置有31台自助售取票机。其中,一楼售票大厅右侧9台,左侧9台;二楼服务台前1台;负一层12台。
〖★自助售取票机设置(站外)★〗

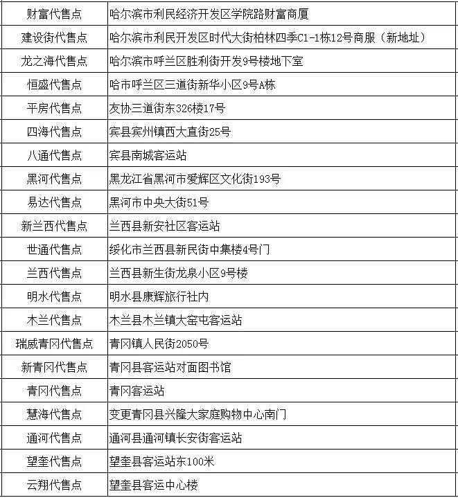
〖★代售点★〗
南岗区


道里区

道外区

香坊区

哈尔滨周边地区
