做微商发圈有趣的段子 (这些年微商中的经典语录)

曾经微商是我的快乐源泉代购是我提升逼格的利器可是从2019年1月1日开始要开始实施最新电商法

做微商发圈有趣的段子,最新微商段子

想到朋友圈再也看不到这样的段子手了

我就觉得生活少了点什么哦

做微商发圈有趣的段子,最新微商段子

来,让我们先来复习一下

曾经沙雕般的快乐

做微商发圈有趣的段子,最新微商段子

做微商发圈有趣的段子,最新微商段子

哈哈哈哈哈哈哈哈

现在看到还是笑到满地找头

做微商发圈有趣的段子,最新微商段子

难道我们就要失去他们了吗?

不!是你低估了代购和微商的文案能力

2019第一天,打开朋友圈的我

发现代购一夜之间都变成了

精通多国语言的灵魂画师

你们来感受一下

我也不知道他在说什么

但透过看不懂的文字

莫名觉得这个面膜很高级

做微商发圈有趣的段子,最新微商段子

偶尔掺杂一下中文

也是可以原谅的

做微商发圈有趣的段子,最新微商段子

全英文案耶

Excuse me,what would you like??

做微商发圈有趣的段子,最新微商段子

看不懂没关系

中英两版都有

原来鹿晗有个妹妹叫鹿娜……

做微商发圈有趣的段子,最新微商段子

这么牛皮的吗??

我是不是过个四级才有资格买东西

做微商发圈有趣的段子,最新微商段子

做微商发圈有趣的段子,最新微商段子

以上代购对语言的精通让青年君佩服

不过朋友圈的画手更是让我想下跪

做微商发圈有趣的段子,最新微商段子

整体画风可爱中露着一丝调皮

虽然是简笔画

却又重点突出

让你能一眼回忆起这曾经是个啥

做微商发圈有趣的段子,最新微商段子

一个人绿了跳进了水里

变成了鬼

我知道我们心灵相通的

做微商发圈有趣的段子,最新微商段子

土特产腊梅了解一下?

做微商发圈有趣的段子,最新微商段子

做微商发圈有趣的段子,最新微商段子

你看这刚炖好的汤

像不像治好你痘痘的药?

做微商发圈有趣的段子,最新微商段子

神似不神似?

是不是捕捉到了产品的灵魂!

做微商发圈有趣的段子,最新微商段子

我都被代购感动了

语言+神画攻击

我买还不好吗?

做微商发圈有趣的段子,最新微商段子

你不buy也得buy

做微商发圈有趣的段子,最新微商段子

这个画的很用心了

还有俩眼睛

你还不知道是啥吗?

做微商发圈有趣的段子,最新微商段子

印象派画师

全靠意会~

做微商发圈有趣的段子,最新微商段子

还有一些看懂看不懂

全靠你的悟性了

一般败家娘们一眼就懂

做微商发圈有趣的段子,最新微商段子

做微商发圈有趣的段子,最新微商段子

这是我见过最简单却又能深入人心的画

做微商发圈有趣的段子,最新微商段子

由于业务过于繁忙

代购根本无心发图

只想一心画画

做微商发圈有趣的段子,最新微商段子

还有些代购

画着画着就上瘾了

做微商发圈有趣的段子,最新微商段子

如果你连简笔画也看不懂

那么不用担心

代购的文案也不是吹的

随便一发挥就能让你get到重点

做微商发圈有趣的段子,最新微商段子

如果你想要节省一点电费

这个照明挺好的!

做微商发圈有趣的段子,最新微商段子

前男友面膜的真正含义

做微商发圈有趣的段子,最新微商段子

一个猪只有一个腰子

做微商发圈有趣的段子,最新微商段子

哈哈哈哈哈哈

品牌商都编不出来的故事

做微商发圈有趣的段子,最新微商段子

emmmmm

我居然看懂了……

做微商发圈有趣的段子,最新微商段子

哈哈哈哈哈想要一夜暴富吗?

跟我去收购顾客吧!

做微商发圈有趣的段子,最新微商段子

现在的代购真的太牛皮了

多才多艺

一人扮演多个角色

精通八国语言

还是灵魂画手

忽然觉得我配不上他们

哈哈哈哈哈哈哈哈

不过很快个人代购真的会消失了

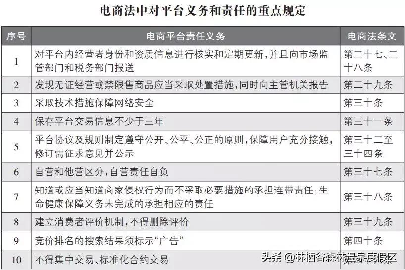
《中华人民共和国电子商务法》

将于今年1月1日正式实施

做微商发圈有趣的段子,最新微商段子

国家这次真的出手了

很多粉丝就担心,那从今年开始

香港、韩国的化妆品、澳洲的奶粉

日本的马桶盖、还有欧美的代购…

还能照常地进行代购吗?

做微商发圈有趣的段子,最新微商段子

答案是:

以后会受到严格监管

一旦违规,最高罚款200万!

做微商发圈有趣的段子,最新微商段子

做微商发圈有趣的段子,最新微商段子

关于电商法

我给各位划个重点

做微商发圈有趣的段子,最新微商段子

1、不管是什么代购,都需要营业执照,还是采购国和中国双方的营业执照

2、需要缴纳税务,*税偷***税漏**需承担刑责

3、没有中文标签,不是国家认监委认证工厂生产等奶粉保健品之类不得销售

做微商发圈有趣的段子,最新微商段子

所以大家不要觉得自己平时

在朋友圈里打打广告就没事

从现在开始多了一个“专业名词称呼”

—— 电子商务经营者

做微商发圈有趣的段子,最新微商段子

那什么是电子商务经营者 ?

做微商发圈有趣的段子,最新微商段子

直接点理解就是

淘宝、京东等电商平台上的代购

在直播平台中卖东西的博主

以及微信朋友圈里的微商

这些都属于电子商务经营者

做微商发圈有趣的段子,最新微商段子

而且在没有遵守法律的情况下

随意贩卖代购物品

可能会面临严重的惩罚的!

今年就有一名淘宝代购网店店主

因为做代购*私走**,获刑10年!

并处罚金550万

做微商发圈有趣的段子,最新微商段子

这起案例也为

所有微商和代购敲响了警钟!

法律的底线不可逾越的哦

做微商发圈有趣的段子,最新微商段子

-end-