保姆旅游攻略及注意事项 (赴美带薪攻略)

皇家国际教育 专注全球TOP50的留学教育学院,始终致力于为有留学需求的学生和家庭提供一站式、高质量、专业透明的留学规划和申请指导,打造多阶段(高中/本科/硕士/博士)专属留学方案,帮助莘莘学子进入梦想大学。

随着大学开学时间不断接近,最近很多已经拿到offer的同学都在办理签证、准备出国行李......今天给大家整理一份保姆级留学行前备忘录!对照着准备,手把手带你搞定一切,记得点赞收藏~

行前to do list,留美*党**看这里!

因为近期国内外疫情导致的政策变化,同学们签证、机票等安排很可能遭遇多重变故,留美*党**非常有必要提前1个月做好接下去的出行计划~

多地疫情突发,如何准备签证?

1. 去哪里办美签?

因为疫情影响,目前只有北京、广州使领馆可正常受理学生签证,上海使领馆目前尚未恢复签证业务,上海地区的小伙伴目前需要耐心等待美使领馆的最新通知。

2. 什么时候去办理比较好?

每年大部分美国大学都是在8月底开学,而F1签证的签发日期不会早于开学前120天,因而最早五月末、六月初就可以前往办理签证。如果担心在办理高峰期遇上疫情等突发状况,那么现在就是办理F1签证的好时机。

3. 办理面签需要准备什么?

留学生在预约面签前,需要提前准备好2份文件:I-20与DS-160。

I-20对留学生来说是最重要的入学身份凭证之一,是入学和签证面试时的必备文件。一般由你即将入学的美国高校发放,如果你目前并没有收到学校发出的I-20,可以e-mail一下向招生办老师提出申请~

保姆级入港攻略,保姆级旅行攻略

DS-160表格是签证前必须填写的电子表格。

保姆级入港攻略,保姆级旅行攻略

DS-160表格填写网址:https://ceac.state.gov/genniv/

保姆级入港攻略,保姆级旅行攻略

填写时需注意:首次注册建议截图保存申请页的Application ID,这是未来找回申请表格的重要凭证。

4. 准备好两表后,就可以预约使馆面签了!

预约完毕后,你需要准备的资料有:

  • 有效期内的护照
  • I-20 & DS-160
  • 学校录取通知书
  • SEVIS确认单
  • 签证费用:约1020RMB(根据汇率略有浮动)

以下资料可以选择性准备:

  • 高中在读证明
  • 财产证明
  • 父母的工资证明等资料

预约地址: https://goo.su/QF9z

说说出境体检这件事

拿到美签且签证时间大于一年的同学可以免费进行体检,所以同学们可以先办理签证再进行体检,健康证明一般7天后领取(可加急办理),免疫接种证书可当天领取。

同时也建议选择既可以体检又可以打疫苗的体检站点,同步解决体检和疫苗问题。

体检需携带物品:

  • 笔、身份证、护照、I-20
  • 裁好的两寸照片两张
  • 疫苗接种小绿本
  • 从学校官网*载下**的immunization form(不同学校有不同疫苗要求)
  • 现金(500元左右)
  • 如果学校有寄来的体检表,也应带上(有些地区还要求携带这些资料的复印件,请关注具体要求)

注意事项:

  • 体检前一天晚上八点到第二天体检完成需要保持空腹,不然可能会被查出肝功能异常;女生注意经期不能体检。
  • 根据学校的immunization form,如果需要补打疫苗,可直接把immunization form直接递交工作人员,他们会帮助你安排补打疫苗日程,一般大家会补打mmr和脑膜炎疫苗。体检是免费的,但是疫苗本翻译需要支付约60RMB费用。

➡ (北京地区)预约:

http://www.beijingithc.org.cn

➡ (上海地区)预约:

https://online.shhg12360.cn/sithc

➡ (广州地区)预约:

http://www.gzwbzx.com/

(*也可以在微信公众号上进行预约)

此外,附上一则好消息,随着上海复工进程的推进,上海国际旅行卫生保健中心也即将开放入境体检业务。

保姆级入港攻略,保姆级旅行攻略

机票订购

随着出入境新政策的颁布,未来预计会逐渐增加国内外航班往来。

虽然航班数量近期增加,但机票订购仍然存在不确定性,机票价格整体不会起伏很大,因此建议大家可以订购2个航班,以防其中一个出现突发情况方便免费退改签。

建议:

  • 至少提前两周选择通过航空公司订票,优惠力度大;
  • 选择直飞航线,省时省力;
  • 留学启程旺季为7、8月份,建议提前一个月左右可选购。

有关宿舍

留学住宿大体有四种:学校宿舍,家庭住宿,校外租房和临时住宿。目前也是预定宿舍的好时机~

  • 学校宿舍可在confirm offer后及时登录Accommodation Portal申请;
  • Homestay较有家庭氛围,能更好地了解当地生活;
  • 校外租房切记检查各项设施是否齐全,有需要可以和房东商量,房屋有问题要及时告知房东,否则退租时会被扣押金;
  • 临时住宿则可在青年旅馆协会(Youth Hostel Association)查询预定 。

有关学费

学费的携带方式包括:现金Cash 、电汇、旅行支票Travel Check、汇票Draft、国际信用卡(主/副卡)International Credit Card等,选择对你来说最方便的即可~

建议在出国前预约开立海外账户,节省到国外后等待开户的漫长时间,及时将生活费打入海外账户,准备银行特定海外账户开立申请,即可办妥一切海外金融服务。

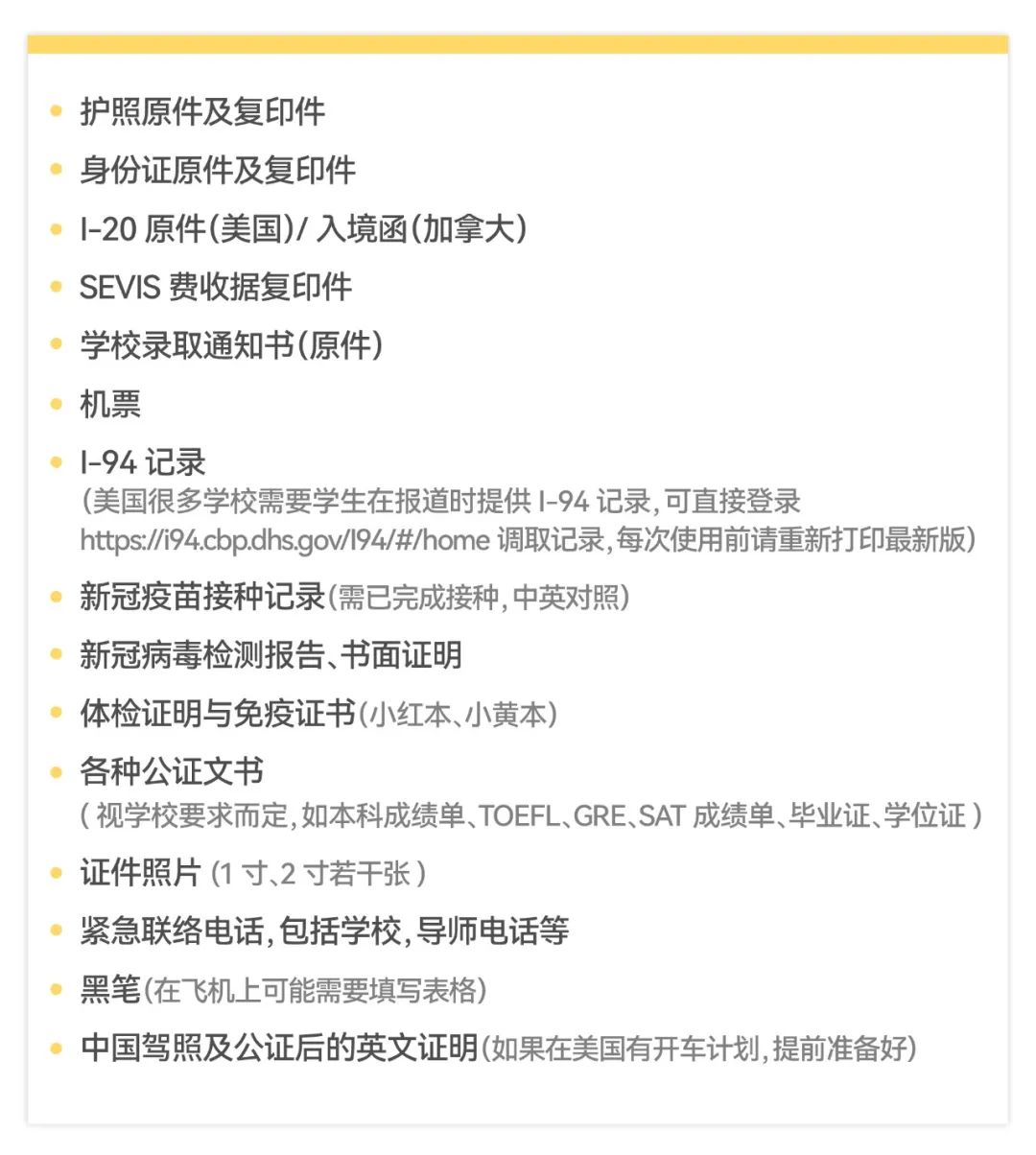
赴美必备行李清单

每年都有大量的留学生在出国后要不就是后悔“带了太多”,要不是“带的太少”,第一次赴美读书,如何合理规划你的行李箱才能物超所值?这一份赴美物资list值得一看。

文件篇

保姆级入港攻略,保姆级旅行攻略

现金与卡

  • 少量现金:目的国货币零钱,如美国5000美金以内。
  • 信用卡/Visa卡:可提前办理国内的visa或者万事达双币信用卡副卡给学生(如果不慎丢失,家长可以在国内办理停卡),也可到美国后办理美国银行的借记卡或信用卡。
  • 手机卡:暂时开通国内手机卡的全球通业务(收取漫游费即可,或者在淘宝买一张美国电话卡,这样以便到达美国后给家长报平安和联系学校接机用。到学校后,学校会有指导,大家自己去办理当地的卡。)

保姆级入港攻略,保姆级旅行攻略

托运行李

一般飞美国,可以托运两个30寸及以下的箱子,同时也可以随身携带一个carry-on行李箱,这种行李箱一般的尺寸在20寸,三边之和不超过115cm,具体参见自己买的机票规定;背包里随身带着一些证件和必需品,随取随用比较方便。姓名和留学目的地国联系方式可以写在行李标签上,以防行李丢失。

学习用品

  • 电脑;
  • U盘、移动硬盘等;
  • 书籍和文具类用品:不需要带太多,买一些常用的就可以了。

生活用品

  • 常备药物:虽然美国药品的种类很多,但是初来乍到还是先准备一些,如止泻药、感冒药、退热药、跌打药等药品,晕机最好带晕机药。
  • 电源转换插头:美国的电压是110伏,建议携带2-3个美标转换器即可。
  • 眼镜&隐形眼镜:在美国配眼镜很麻烦,要找专业的眼科医生,且费用又高费时又长,建议大家在国内多配一副眼镜或多带一些隐形眼镜。
  • 床单、被罩:如果要从国内带床品,建议大家出国前打听好宿舍床的尺寸买好床单,带一到两条就可以了,或者可以通过学校宿舍途径提前在当地统一购买。

衣物

  • 正装:男士西服、女士职业装或小礼服(毕业典礼、求职及各种party用)*预告:《海外留学生正装穿搭指南》即将登录,记得星标我们
  • 厚外套至少1件:可根据学校地理位置和气候适当调整。
  • 舒适衣物2-3套:大部分都可以在美国当地买到,不需要带很多。

禁止携带

  • 新鲜、脱水或罐装的肉类、肉制品。
  • 植物种子、蔬菜、水果及土壤。
  • 昆虫及其它对植物有害之虫类。
  • 非罐装或腌熏之鱼类及鱼子。
  • 野生动物及标本。
  • *品毒**及危险药品。
  • 盗印(无版权)书籍及录音、录影带。

其他注意事项

  • 美国入境I-94表,现在都改为电子化了,飞机上通常派发表格给你填写即可。
  • 美国国内飞行托运行李标准与国际飞行不同,建议大家事先查好航空公司托运规定,同时做好付托运费的准备。
  • 到美国后,学校会有orientation,尽快根据学校的指引首先办理学生ID卡,以便出入宿舍和教学楼,然后办理银行卡和手机卡等。因为不管是办理银行卡,还是手机卡,持有相关学生身份证明可以享受优惠服务。
  • 如果想要当地办理手机卡,可以携带护照和学生卡前往,建议在办理银行卡前先搞定这一步。如果已在国内某宝、某东上购置好手机卡,可以跳过这一步。
  • 办理完学生证、手机卡,大家可以携带护照、I-20表以及学生证前往当地银行开户。

赴美入境最新要求

就在今年4月,美国疾控中心(CDC)宣布,对于5月12日前离开中国上海的美国公民、合法永久居民、持有有效美国移民签证的外国公民、与美国公民或永居居民一起旅行并持有允许有效旅行证件的非移民类外国公民,在赴美登机前无需提供COVID-19阴性检测证明或康复文件。

而对于其他旅客,依旧需要遵守此前的入境政策。

2022年赴美留学生入境政策,看这里!

*️⃣ 飞美国前,必须登记签证更新电子系统(EVUS)。

保姆级入港攻略,保姆级旅行攻略

(请登录https://www.evus.gov/办理)

*️⃣ 入境需要准备好下列材料:

  • 赴美之前必须接种新冠疫苗,而且接种后满14天方能前往美国。可接种科兴和国药的疫苗,入境时需提供疫苗接种完成14天记录;如果是 2 剂疫苗,只接种了 1 剂,则不属于完全接种疫苗的范畴;
  • 飞往美国的1天前必须进行核酸检测,飞往美国的航班在登机时需要提供24小时以内的核酸阴性证明;
  • 在机场需要提交个人联系方式、抵达美国后的联系方式及住址,并持有有效期6个月以上的护照;
  • 有效的美国签证;
  • EVUS (B1B2)。

*️⃣ 抵达美国后的3到5天内,需要及时进行核酸检测,并减少非必要的外出行为,如果出现症状,请隔离并接受检测。同时遵循所有州、部落、地方和地区的建议或要求。

提前把控好行程,预留出足够的时间进行准备,提前祝大家留学生活一切顺利!