市医保局介绍,2023年度“沪惠保”投保窗口于5月9日正式开启,保费维持129元/人不变,保额最高310万元。2023年度“沪惠保”投保日从即日起至7月31日24时之前,上海市基本医疗保险(含职工医保、居民医保)参保人均可投保,保单2023年7月1日生效,保障期至2024年6月30日。详见↓
2023年度“沪惠保”由中国太保寿险作为首席承保公司,联合中国人寿、新华人寿、人保健康、泰康养老、平安健康、太平养老、建信人寿、交银人寿、工银安盛等9家保险公司共同承保。上海市医疗保障局指导,上海银保监局监督,上海市大数据中心提供技术支持,上海市保险同业公会协调。“沪惠保”坚持“应赔尽赔、让利于民”的服务理念,截至目前,已累计受理赔付案件超38万件,赔款额超11亿,沪惠保对单人累计赔付的金额最高已达100万。最高赔付年龄101周岁,最低年龄仅1周岁。
相比2022年度“沪惠保”,2023年度“沪惠保”保持“政府强指导、带病可参保、特药零免赔”的基础上,新增“免赔额降低、药品种类增多、续保优待好”的显著特点,着力减轻患者高额自费医疗费用负担,助力提高多层次医疗保障水平。
产品保障方面,2023年度“沪惠保”坚持“低保费、高保障、广覆盖”的特点,涵盖特定住院自费医疗费用保险金、特定高额药品费用保险金、质子重离子医疗保险金、CAR-T医疗药物保险金、海外特药保险金等五大保障,保障额度最高可达310万元。与2022年度“沪惠保”相比,保障升级,保费不变,实现“一优、一增、一享”:
优:免赔额降低,基础免赔额从去年的20000元/年降低至16000元/年;续保享优待,连续一年续保且无理赔客户享15000元/年免赔额,连续二年续保且无理赔客户享14000元/年免赔额,理赔门槛更低。
增:特药种类增加,国内特定高额药品增加至36种,覆盖28种病症,范围更广,提高前沿新药的可及性,也促进生物医药产业发展。
享:新增“沪惠保”专属权益,除了提供优质保障,还能享指定医保外新冠药品97折购药权益,以及满68元减10元的普通药品折扣券6张,可在指定线下药店使用。
“沪惠保”参保不限户籍,只要是上海市基本医保参保人均可参保;不限年龄,上至百岁老人,下至新生婴儿均可参保;不限职业均可参保;不设健康状况限制,非健康人群可参保可理赔。
按照银保监部门关于积极服务新市民的倡导,2023年新市民人群的参保将进一步推广扩面,在政府指导下,基于2022年团单的形式上,稳步扩展参保企业,持续推进新市民群体健康保障水平。
2023年“沪惠保”仍支持医保个人账户余额购买,参保人员可以使用个人历年账户余额为最多6位直系亲属(父母、配偶、子女)参保,被保险人须为上海市基本医疗保险参保人员。
参保途径方面,自2023年5月9日起,上海市基本医疗保险(含职工医保、居民医保)参保人可以在随申办、支付宝、腾讯微保、上海保险码进行投保,也可以通过扫二维码方式投保。不方便线上投保的部分老年人等群体,可以通过拨打4008955550电话反馈投保需求,会有服务专员对接跟进后续投保工作。参保时间截至2023年7月31日,保费为129元/人/年,保障期限为2023年7月1日至2024年6月30日。上海市民可在线快捷参保,为自己和家人多添一份保障。
关于“沪惠保”的常见问题解答
Q:
1. 去年已购买了“沪惠保”,今年还需要重新购买吗?
A:
“沪惠保”为一年期产品,需要每年投保。
Q:
2. 2023年度“沪惠保”的购买期和保障期?
A:
2023年度“沪惠保”购买期及保障期如下:
购买期:发布之日起至2023年7月31日。
保障期:2023年7月1日0时起至2024年6月30日24时止。
Q:
3. 2023年度“沪惠保”的保障责任有哪些?
A:
2023年度“沪惠保”共有五大保障责任,具体责任描述以产品说明书为准:
1)特定住院自费医疗费用保险金
2)国内特定高额药品费用保险金
3)质子、重离子医疗保险金
4)海外特殊药品费用保险金
5)CAR-T治疗药品费用保险金
Q:
4.与2022年度产品相比,今年“沪惠保”的价格和保障有变化吗?
A:
2023年“沪惠保”价格不变(每人129元),产品保障进一步升级。1)优化特定住院自费医疗费用保险金中年度免赔额;
2)增扩国内特定高额药品种类至36种,同时更新了海外特殊药品和CAR-T治疗药品的适应症(请详见产品说明书)。原有的质子重离子医疗保险金责任保持不变。
Q:
5. 年度免赔额是指什么?
A:
年度免赔额是指被保险人一年保险期间内自行承担的本合同不予赔付的部分,即被保险人住院期间发生的,经基本医保结算的票据中自费医疗费用中的特定药品费、手术材料和检查费的需要扣除年度免赔额,不包括基本医保个人自负和分类自负部分的医疗费用。
Q:
6.“沪惠保”2023版免赔额是否有变化?有什么改变?
A:
今年进一步优化年度免赔额,升级保障,具体如下:
1)2023年“沪惠保”基础年免赔额统一降为16000元/年;
2)2022年、2023年均参保且未产生实际赔付金额的参保人群年度免赔额可进一步降为15000元/年;
3)2021年、2022年、2023年均参保且未产生实际赔付金额的参保人群年度免赔额可进一步降为14000元/年。
Q:
7.除保障升级之外,今年“沪惠保”有新增的专属权益吗?
A:
有的。新增的“沪惠保”专属权益包含:
1)新冠特效药品Paxlovid(奈玛特韦/利托那韦片)和Lagevrio(莫诺拉韦胶囊)购药专属优惠(97折);
2)线下指定药店(详见权益领取页面)购药满减优惠。
Q:
8. 专属权益在哪里领取,如何操作?
A:
进入“沪惠保”公众号,点击服务中心菜单栏,进入“增值服务”板块,被保险人确认身份信息并验证通过后领取权益。
Q:
9.专属权益怎么使用?
A:
1)新冠特效药品专属优惠权益从“沪惠保”公众号领取后,按公众号指引操作,以权益领取页面显示为准;
2)药品购药满减优惠权益领取后在线下指定药店(详见权益领取页面)自费购药时使用,不可叠加其他优惠使用。
Q:
10.专属权益使用次数及有效期是否有限制?
A:
1)每个被保险人可享有优惠购买新冠特效药专属权益(Paxlovid和Lagevrio各购买一次,每次限一盒)。权益有效期自“沪惠保”投保之日起至2024年6月30日。新冠特效药品限量供应,购完为止。新冠特效药购药发货后不可撤保“沪惠保”;
2)每个被保险人可领取6张线下指定药店购药满减优惠券(满68元-10元,优惠不可叠加),优惠券有效期自2023年7月1日起至2024年6月30日。
Q:
11.既往症是指哪些人群?
A:
既往症人群指投保日期前两年内登记上海市职工门诊大病或享受城乡居民大病待遇的人。
Q:
12.“沪惠保”与上海基本医保有什么区别?
A:
“沪惠保”是一款商业医疗保险产品,可为上海市基本医保在保人员增加一份医保目录外自费医疗费用的保障。
Q:
13.投保时被保险人有年龄限制吗?
A:
投保年龄不受限制。
Q:
14.是否需要提供健康告知或进行体检?
A:
无需提供健康告知或进行体检。
Q:
15.是否有等待期?
A:
本产品不设等待期,保障自2023年7月1日起生效。
Q:
16.投保时是否有职业限制?
A:
无职业限制。
Q:
17.我最近生病住院过,可以买吗?
A:
可以购买。
Q:
18.投保有户籍限制吗?不是上海户籍也可以投保吗?
A:
“沪惠保”投保不限户籍,上海市基本医保的在保人员(职工医保、居民医保),均可投保“沪惠保”。
Q:
19.断交了医保如何购买?补交了医保能否购买?
A:
投保本产品时,基本医保账户状态必须为有效;如果投保期内,基本医保账户恢复有效,可购买。
Q:
20.医保由外地转移到上海的,是否可以购买?
A:
已通过转移接续,将参保关系转到上海,参加了上海基本医保的,可以购买;参加外地基本医保,只是将就医关系转到上海的,不可以购买。
Q:
21.医保由上海转移到外地,是否可以购买?
A:
参加上海基本医保,只是把就医关系转移到外地的,可购买“沪惠保”。已通过转移接续,将参保关系转移到外地的,参加了外地基本医保的,不能购买“沪惠保”。
Q:
22.我要帮我小孩买,小孩可以购买吗?小孩才五岁,证件号是什么?
A:
小孩参加了上海城乡居民医疗保险就可投保,投保证件是身份证,身份证号码与户口本中是一致的。同时,“沪惠保”支持职保参保人使用个人账户历年余额为已参加上海市基本医保的父母、配偶、子女投保。
Q:
23.如何查询上海医保历年账户余额?
A:
上海医保历年账户余额查询渠道有:随申办APP,支付宝、微信随申办小程序等。
Q:
24.一次性最多为几个人购买?
A:
投保人可一次性为7名符合参保资格的家庭成员投保,包括本人、父母、配偶、子女。
Q:
25.明年能续保吗?如何续保?
A:
2024年需重新投保,具体政策待官方公布。
Q:
26.今年还有“沪惠保”(关爱版、新市民版)吗?
A:
有的。今年继续推出关爱版和新市民版,适用人群可以购买。
Q:
27.可以退保吗?
A:
2023年7月1日前可申请撤保,但已经领取并使用专属权益的不能够撤保,7月1日保单生效后不可退保。
Q:
28.通过什么渠道可以了解“沪惠保”产品信息?
A:
您可以通过随申办、支付宝、微保小程序了解本产品。
Q:
29.“沪惠保”有哪些购买渠道?
A:
您可以通过随申办、支付宝、微保小程序购买。
Q:
30.如何确认投保成功?
A:
支付成功后,您将收到投保成功短信,同时您可通过客服咨询电话(4008955550)中查询您的订单,了解投保状态。
Q:
31.支付成功后去哪里查询订单?
A:
您可以通过以下方式查询保单:
完成购买后,直接点击“我的订单”查询。
Q:
32.可以通过哪些方式交费?
A:
可通过医保历年账户余额、微信、支付宝、云闪付等进行交费。
Q:
33.理赔途径有哪些?
A:
可以通过随申办进行线上理赔申请。理赔问题可以咨询服务热线:4008955550。
Q:
34.理赔时效多久?
A:
理赔时效从保险公司在收到客户齐全理赔材料后,对性质明确,属于保险责任范围内的事件,将在5个工作日内进行核定。
Q:
35.今年“沪惠保”保障中36种国内特定高额药品有哪些?
A:
今年“沪惠保”保障中36种国内特定高额药品清单如下:
(点击查看大图)

Q:
36.今年“沪惠保”保障中15种海外特殊药品有哪些?
A:
今年“沪惠保”保障中15种海外特殊药品清单如下:
(点击查看大图)

Q:
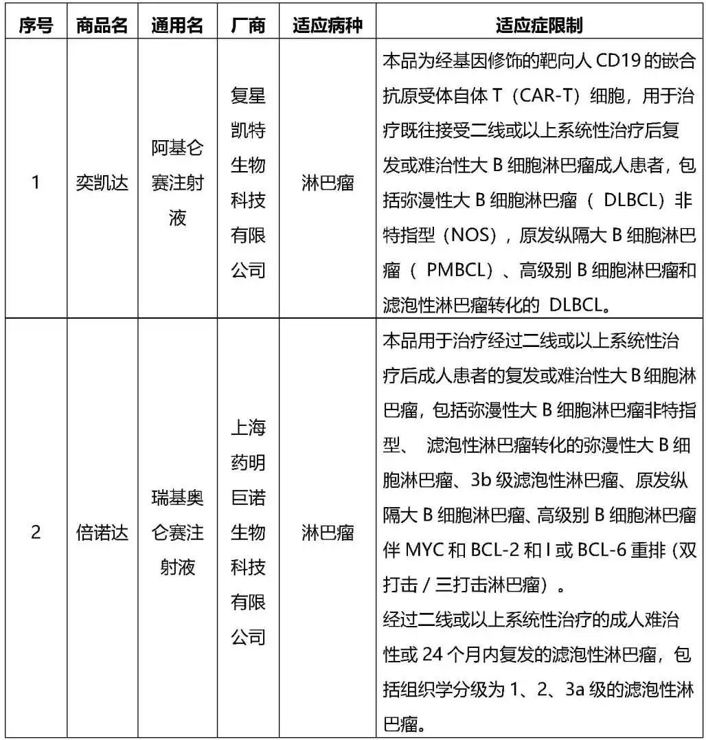
37.今年“沪惠保”保障中CAR-T治疗特定药品有哪些?
A:
CAR-T治疗特定药品目录包括:
(点击查看大图)

Q:
38.今年“沪惠保”保障中CAR-T治疗的指定医院有哪些?
A:
接受复星凯特生物科技有限公司阿基仑赛注射液/上海药明巨诺生物科技有限公司瑞基奥仑赛注射液使用培训和认证的上海市医疗机构,具体目录如下(排名不分先后):
(点击查看大图)

资料:上海发布
编辑:周正豪