
作者:夫子(电商老板知识体系研究第一人)
原创文章,版权所有
欢迎关注与分享!
电商团队中其他人员的考核
电商企业岗位除了客服外,通常还需要设置美工设计/企划,产品运营/推广以及仓管物流等岗位。因此,在对整个电商团队进行绩效考核时,不能因过于重视客服部而忽略了其他部门和人员的考核。
电商企业常见的部门设置

1.设计/企划部门
(1)职位:首席设计/企划。
岗位职责:
①负责设计部项目的组织与实施,执行项目设计的规划、分配工作及规则制定;
②负责对设计部新进员工进行培训,协调设计工作上的问题,充分调动设计团队的工作积极性;
③能独立制定概念设计方案、建立设计部设计规划文档及部门工作过程中的各种规定;
④考核部门内部 员工的业绩;
⑤管理设计部门,领导设计团队,完善激励考核制度。
任职资格:
①美术设计类、广告学及相关专业,专科及以上学历;
②有五年以上从事设计工作经验,三年以上中高级设计师经验,具有良好的色彩、造型感觉;
③具备较强的设计管理能力和沟通能力,能够熟练掌握平面设计的各种技能,对设计有一定的创意及深度的理解;
④对文案及策略有较强理解力,作品富有创意,对色彩把握及整体构成有良好的运用能力;
⑤具有一定的组织能力和团队合作精神;
⑥具有较强的沟通技巧和人际交往能力。
电商企业首席设计/企划绩效考核标准

根据考核结果确定薪资标准:
员工完整的薪资通常由基本工资和浮动工资两部分组成,浮动工资包括全勤奖金+绩效奖金+补贴+特殊奖励。通常来说,考核结果仅仅只影响绩效奖金部分,将绩效结果分为不同的等级,根据等级确定不同额度的绩效奖金。举例如下。
绩效90分及以上,发满额绩效奖;
绩效80〜89分,发80%绩效奖;
绩效70〜79分,发60%绩效奖;
绩效60〜69分,发40%绩效奖;
绩效60分以下,无奖金。
连续三个月绩效分未满60分者予以辞退,或企业保留辞退权利。
(2)职位:基础美工。
岗位职责:
①负责企业网站的设计、改版、更新;
②负责对企业产品 的界面进行设计、编辑、美化等工作;
③负责对企业的宣传产品进行美工设计;
④配合市场计划以及主美安排的其他相关工作;
⑤其他与美术设计相关的工作。
任职资格:
①美术、平面设计相关专业,中专及以上学历;
②具有一年以上网页设计及平面设计工作经验;
③具备扎实的美术功底,富有良好的创意思维和理解能力,能按时按量完成企业安排的工作任务;
④精通Photoshop、Dreamweaver、Illustrator等设计软件,广告设计符合企业产品定位;
⑤善于与他人沟通,具备较强的团队合作能力和高度的责任感,能够承受压力,有创新精神,保证工作质量。
电商企业基础美工绩效考核标准


根据考核结果确定薪资标准,薪酬构成与首席设计/企划上述雷同,根据绩结果划分,确定绩效工资的额度,不同的是基础工资不同。
(3)职位:文案策划。
岗位职责:
①负责店铺相关栏目/频道的信息搜集、编辑、审校等工作;
②编写店铺宣传资料及相关产品资料;
③与设计团队沟通交流,执行并监督所负责项目的创意构思和文案;
④配合市场部计划、策划推广活动,并参与执行;
⑤协助完成店铺管理与栏目的发展规划,促进提高店铺以及品牌知名度;
⑥独立撰写各类稿件(软文、宝贝详情、活动策划、相关报告等)和其他文案相关工作。
任职资格:
①新闻学、中文、经济管理类相关专业,专科以上学历;
②熟悉电子商务行业,具备一年以上市场策划及文案工作经验;
③能够准确捕捉产品亮点,具备恰如其分的文字表现能力;
④熟悉专业创意方法,具备较强的思维敏捷能力,洞察力强,文字功底扎实,语言表达能力强;
⑤能独立完成项目、广告等推广文案的撰写;能够熟练操作PS等常用软件,能够与设计团队保持高效的沟通。
电商企业文案策划绩效考核标准

薪资标准与上述计算方式雷同,都是根据绩效结果划分,确定绩效工资的额度。具体的划分额度可结合企业的实际需求、发展情况、被考核人员的业绩进行。
2.大客户推广
(1)职位:大客户推广。
岗位职责:
①负责拓展企业业务,通过团购渠道进行走量式销售;
②协助市场部分解和制订工作计划,洽谈并跟进团购业务;
③维系新老团购客户,扩展新的合作方式;
④协助对企业产品的市场调研活动,配合其他部门针对产品、页面做优化。
任职资格:
①大专以上学历,营销、管理类专业为佳;
②熟悉团购行业,有销售和管理经验者优先;
③具备思维活跃、有积极进取的精神及接受挑战的性格;
④为人诚实、正直,性格开朗、责任心强,擅长与人沟通;
⑤具备一定的组织协调能力,能承受一定的工作压力,是很好的时间管理者和自我任务驱动者。
电商企业大客户推广绩效考核标准

薪资标准:
实际收入=基本工资1000元+全勤奖金100元+绩效奖金200元+补贴200元+提成;
全勤奖金为基本工资的10%,迟到、早退、请假三次或无故旷工一天以上取消全勤奖。
绩效指标:
绩效90分及以上,发满额绩效奖;
绩效80〜89分,发80%绩效奖;
绩效70〜79分,发60%绩效奖;
绩效60〜69分,发40%绩效奖;
绩效60分以下,无奖金。
提成指标:
团购产品利润不低于10%;
月团购合作未超过10家,普通产品提回款总金额1.0%,高利润产品提回款2.0%;
月团购合作超过10家,普通产品提回款总金额1.5%,高利润产品提回款2.0%;
月团购合作超过20家,普通产品提回款总金额2.0%,高利润产品提回款2.5%;
连续三个月未达成基础指标或绩效分未满60分,企业保留劝退、辞退权利。
(2)职位:分销专员。
岗位职责:
①负责拓展企业业务,通过分销渠道进行走量式销售;
②协助市场部分解和制订工作计划,洽谈并跟进分销业务;
③维系新老分销客户,扩展新的合作方式;
④协助对企业产品的市场调研活动,配合其他部门针对产品、页面做优化;
⑤对长期未出量的分销客户进行沟通指导,无效后剔除。
任职资格:
①大专以上学历,营销、管理类专业为佳;
②熟悉淘宝/站外B2C运营模式,有销售和管理经验者优先;
③具备思维活跃、有积极进取精神及接受挑战的性格;
④为人诚实、正直,性格开朗、责任心强,擅长与人沟通;
⑤具备一定的组织协调能力,能承受一定的工作压力,是很好的时间管理者和自我任务驱动者。
考核标准:
①根据市场部计划以及企业需要,分解本月工作并按时完成工作任务(20 分);
②根据企业需要以及主动学习借鉴,不断对产品销售新渠道提出扩展的建议(20分);
③每月参加运营以及业务相关的专题培训和会议,提高运营水平以及增强各部门交流(10分);
④对本月工作做出总结,并制订下月工作计划(10分);
⑤每月基础分销一钻以上店铺或站外B2C商家10个,低于10个,每个扣2分(20分);
⑥每月分销商等级与销售量评分(20分)。
薪资标准:
实际收入=基本工资1000元+全勤奖金100元+绩效奖金200元+补贴200元+提成;
全勤奖金为基本工资的10%,迟到、早退、请假三次或无故旷工一天以上取消全勤奖。
绩效指标:
绩效90分及以上,发满额绩效奖;
绩效80〜89分,发80%绩效奖;
绩效70〜79分,发60%绩效奖;
绩效60〜69分,发40%绩效奖;
绩效60分以下,无奖金。
提成:
享受分销商合作第一月销售回款总金额的5%,第二月销售回款3%,第三月销售回款2%。
特殊奖励:
累计有效分销达10家,奖励100元。
累计有效分销达50家,奖励500元。
累计有效分销达100家,奖励2000元。
累计有效分销达500家,奖励10000元。
连续三个月未达成基础指标或绩效分未满60分,企业保留劝退、辞退权利。
3.运营推广
(1)职位:电商运营。
岗位职责:
①负责店铺的营销计划、市场推广、广告策略等方案的制定与实施;
②懂得市场活动的策划与推广,根据市场趋势、竞争对手、目标消费者的分析,提炼品牌核心价值及定位;
③负责各类市场活动的策划、推广及效果评估,了解微信、团购等网站或是营销渠道,能有效提升店铺及产品的访问量;
④负责店铺日常管理,运营数据的统计与分析,部门与人员的规划与管理;
⑤精通淘宝直通车竞价排名规则,优化竞价关键字,提高直通车转换率、ROI等。
任职资格:
①学历不限,具有一年以上天猫平台店长、市场策划、营销推广相关工作经验;
②具备较高的文案创意、策划能力;对数据敏感,知道数据背后的含义,比较熟悉淘宝网等电商平台的推广途径;
③思维活跃,对市场分析、产品、品牌有较好的认识与理解和潜质;
④熟悉天猫、京东、淘宝等网店平台操作及推广模式;能制订相关计划,能独立完成淘宝平台的产品管理流程;具备较强的数据分析能力;能够提高店铺点击率和浏览量,完成店铺销售目标;
⑤具备较强的团队管理能力和沟通能力,能够协调视觉营销、文案策划、客服售后、仓储物流等岗位流程及管理工作;
⑥具有良好的分享意识及学习能力,心态端正,积极上进,能适应企业领导提出的要求。
电商企业电商运营绩效考核标准

(2)职位:电商推广/活动。
岗位职责:
①负责产品相关文案及网站的撰写及日常维护,提升网站及品牌知名度,包括页面描述、产品相关详细介绍呈现;
②协助促销方案 的策划,根据策划案,对促销活动、网站广告、品牌策划、市场推广等专题活动进行内容创意,文案写作,对促销效果进行跟踪评估;
③建立和完善百度SEO搜索引擎优化、百度百科、微博、腾讯微博、微信公众号等网络推广平台;
④选择权重较高的资讯平台、论坛、博客、行业网站等进行软文投放;
⑤配合协助网络营运主管开展工作,推动业绩增长、完成销售目标;
⑥协助进行软文、报道、主题操作、论坛帖子的质控和优化;
⑦协助市场部开展市场调研,分析市场信息,掌握竞争对手的状况,把握市场现有格局;
⑧合理安排使用平台营销工具(直通车/京东快车/淘客/ 淘江湖/卖霸/钻展/焦点图/店铺街/聚划算)进行有效推广;
⑨制定推广方案预算并负责实施,对推广效果进行评估;对店铺及产品访问量、转化率数据进行分析总结。
任职资格:
①市场营销、新闻学、中文、广告学等相关专业,大专及以上学历;
②熟悉电子商务流程,具有一年以上互联网(最好是B2C网站)商品运营管理工作经验;
③具有较强的文字功底和销售意识,具备良好的选题、策划、编辑撰写等文字表达能力,具备较强的数据分析能力;
④工作责任心强,耐心细致,能够承受较大的工作压力,执行力和沟通表达能 力较强;
⑤具有良好的学习能力和团队合作精神,具有较强的学习能力及执行力;
⑥能够熟练操作办公软件,熟悉网络环境、网络购物。
电商企业电商推广/活动考核标准

4. 仓储客服
(1)职位:客服(详见本章“电商团队考核盲区:客服”)。
(2)职位:仓库管理。
岗位职责:
①负责企业仓库的管理,保持仓库商品摆放井然有序,提高仓库使用率;
②在企业仓库管理制度和流程的指导下,做好日常出入库手续和点验工作,发现残次商品要及时退库,及时整理、传递、保管有关入库、出库单据凭证,登记明细账目,做到账目清晰;
③做好仓库的物品及消防安全检查工作;
④做好日常的库存盘点工作;
⑤每日及时发货,核对发货订单与快递单上的信息;检查商品的质量;根据发运单对商品的品种、数量核对,快速、仔细打包;确保出货零退货率。
任职资格:
①具有三年以上电商物流仓储管理工作经验,在淘宝、天猫、eBay、亚马逊等仓储管理工作经验者优先;
②曾带领过5〜10人或以上仓库团队,能熟练操作基本的办公管理软件;
③具备较强的沟通及协调能力,成熟稳重,责任心强,具有敬业精神,能承受一定的工作压力。
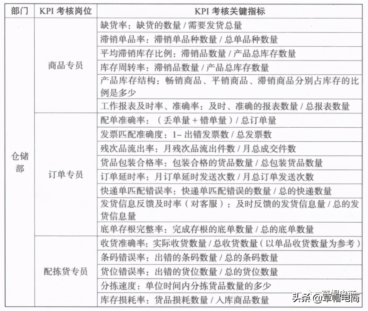
电商企业客服和仓库管理考核标准

以上考核指标和薪酬数据仅作为参考,读者必须根据自身业务发展状况、所处的行业性质来进行调整。
用一句比较流行的话做结尾:
这个世界最大的公平在于:当一个人的财富大于自己认知的时候,这个社会有100种方式收割你。直到你的认知和你的财富相匹配为止。
(限于篇幅,更多问题,私信交流)
作者:夫子,电商老板知识体系研究第一人
原创文章,版权所有
欢迎分享,欢迎交流