
随着支付宝新规的发布和治理团队的成立,近期手机信用租赁行业面临一系列波动。
支付宝在今日发布的公告中宣布暂停新免押商户的接入。
同时,行业巨头人人租也颁布了新规,禁止预收多期租金。

这一系列举措表明支付宝正加大对租赁行业的审查力度,以确保行业的合规经营和消费者权益得到保障。
在此背景下,租赁行业的商家需要密切关注政策动向,调整经营策略,以适应不断变化的市场环境。

租得出去收得回来关注信用租赁行业、互金从业者转型日记、不赚一个亿不换行业!12篇原创内容
公众号
01
今日支付宝发布公告暂停新免押商户接入,这一举动引发了租赁行业的关注和担忧。
“2023年3月21日起,因免押产品治理升级,新商家接入暂停,在途申请将做驳回处理。已接入的商家信用服务升级正常审核。租押分离已完成旧规则最后一批申请宙批,现在暂停申请(租押分离申请新规将延后发布)。开放时间请等待通知。
请各位商家合法合规经营,规范应用芝麻免押产品,如有发现相关滥用情况的,请及时向我反馈或发送有关情况至反馈信箱:xinyongzu@alibaba- inc.com,感谢各位商家的理解与配合!”

从群公告中,我们可以看到支付宝正在对免押产品进行治理升级。这对手机信用租赁行业可能会带来以下影响:
1/严格监管:免押产品治理升级意味着支付宝治理部门对手机信用租赁行业的要求将更加严格。商家需要更加注意合规经营,遵守相关政策和法规。
2/新商家准入门槛提高:新商家接入暂停,可能会提高新进入市场的商家的准入门槛。这将有利于现有市场的手机信用租赁行业商家,减少新的竞争对手。
3/信用服务审核升级:已接入的商家信用服务升级正常审核,这表明支付宝将对商家的信用服务进行更为严格的审核。商家需要提高自身服务质量和信用水平,以满足审核要求。
4/租押分离政策调整:租押分离申请暂停,新规将延后发布,并没有说明具体时间。
5/合法合规经营的重要性:公告强调合法合规经营,以及严禁滥用免押产品。商家需要时刻保持警惕,确保其业务活动合法合规,以免受到监管部门的处罚。
6/合作与信息共享:支付宝鼓励商家之间的合作,共同维护行业秩序。商家可以通过反馈信箱举报滥用情况,共同维护行业的良好发展环境。
02
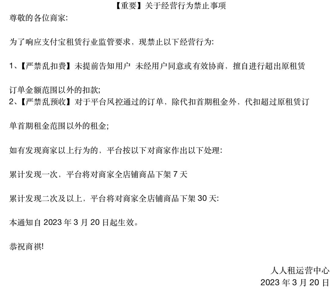
行业巨头人人租也发布了相关的新规,主要是禁止商户对平台风控通过的订单收入多期租金。

这份通知针对租赁行业的商家,提出了严格的经营行为要求,以响应支付宝租赁行业的监管要求。主要内容包括:
1.严禁乱扣费:禁止商家在未提前告知用户、未经用户同意或有效协商的情况下,擅自进行超出原租赁订单金额范围以外的扣款。这有助于保护消费者权益,防止商家恶意扣费。
2.严禁乱预收:禁止商家对于平台风控通过的订单,在代扣首期租金的基础上,再代扣超过原租赁订单首期租金范围以外的租金。这有助于规范商家行为,确保消费者不会被过度收费。
若平台发现商家存在以上行为,将对商家进行相应处理:
1.累计发现一次,平台将对商家全店铺商品下架7天。这是对商家的一次警告,以提醒商家改正行为。
2.累计发现二次及以上,平台将对商家全店铺商品下架30天。这是对商家的更严厉惩罚,旨在保护消费者利益并维护市场秩序。
此通知强调了合规经营的重要性,要求商家遵守行业规定。
解读:
长远来看,支付宝的调整旨在更好地平衡商家与消费者利益,全面考虑建立更健康且可持续的支付生态系统。
1、去金融化:降低金融风险,使信用租赁行业回归租赁。
2、价格控制:限制总签约价,避免恶性竞争,促进行业健康发展。
3、信用风险管理:实现用户多头数据控制,降低商户坏账风险。
4、保护用户利益:采取全方位措施,维护消费者权益。
5、促进行业良性发展:限制无租赁属性品类,打击引导套现行为,减轻行业负面影响。
6、同时,禁止收取多期的政策会导致行业商家 利润和抗风险能力 会大幅下降。大家请及时调整策略。

经过一轮洗牌,行业有望迎来新的爆发式增长!