
作为父母,总是想给孩子最好的,母乳,则是母亲给宝宝的第一份礼物。

母乳,特别是初乳,含有大量的免疫因子,可以增强宝宝的抗病能力,保护肠道黏膜和呼吸道黏膜免受细菌、病毒、微生物的侵犯,同时母乳所含的营养物质最适合婴儿的需求,消化吸收利用率高,为其他食物所不及。

妈妈们为了宝宝的健康成长大多数会选择母乳喂养,而在母乳喂养的路上出现的各种问题,也会让新手妈妈们措手不及、心力交瘁。其中最常见的莫过于缺乳了。那么缺乳包括那些情况?怎样才能促进乳汁分泌呢?下面我将详细为您解答。
缺乳的原因
缺乳,又称 “乳汁不行”,一般多见于新产之后,在整个哺乳期均可出现。
病因病机:本病多因产后气血亏虚或肝气郁滞所致。
(一)气血亏虚:
《傅青主女科》有云:乳乃气血之所化而成也,无血固不能生乳汁,无气亦不能生乳汁。即产后脾胃虚弱,气血生化之源不足,或因产后出血过多,气随血耗,均影响乳汁的生成。

临床表现:产后少乳,乳房柔软无胀感,少气懒言,头晕目眩,面色无华,舌淡苔薄,脉细弱。
治则:补益气血,佐以通乳
方剂:通乳丹
辅助治疗:
❶ 针灸:膻中(灸)、乳根、少泽、足三里、气海、血海、三阴交
❷ 耳穴压豆:肝、脾、肾、内分泌、皮质下
❸ 食疗:黄芪、*党**参炖猪蹄
(二)肝气郁滞:

临床表现:产后少乳而浓稠或乳汁不通,乳房胀满而痛,有嗳气,善叹息,舌苔薄黄,脉弦细。可伴有微热、胸胁胀痛、胃脘胀闷、食欲不振。
治则:疏肝解郁、通络下乳。
方剂:下乳涌泉散
辅助治疗:
❶ 针灸:膻中(灸)乳根、少泽、足三里、期门、太冲、内关
❷ 食疗:通草鲫鱼汤
缺乳治疗方法
一、敷料
如缺乳伴有乳汁淤积者可用新鲜蒲公英碾磨后敷于硬块处,30分钟后取下。蒲公英有清热解毒,消肿散结的作用,对乳汁淤积有很好的疗效。
二、促进乳腺管通畅按摩法
用拇指、食指、中指的指腹面顺乳腺管走势进行来回纵向按摩。
三、加强泌乳反射按摩法
用拇指、食指、中指从乳晕外侧垂直按下后向乳头方向挤压,按压时可将按摩的手指想象成宝宝的小嘴巴,会更快的刺激泌乳反射。

四、穴位按摩
常用穴位有膻中穴、乳根穴、少泽穴、足三里,以食指点按,每穴1-2分钟。
❶ 膻中穴是人体的穴位,在前正中线上,两乳头连线的中点。

❷ 乳根定位:在胸部,乳头直下,乳房根部,当第五肋间隙,距前正中线4寸。

❸ 少泽穴,位于手背,在小指末节尺侧,距指甲角0.1寸。

❹ 足三里,小腿前外侧,外膝眼下三寸,距胫骨前缘一横指处。

宝宝是最好的催乳师,早开奶、勤吸吮,掌握正确的含乳姿势都能刺激泌乳,预防乳汁淤积。
此外宝妈们保持积极向上的心情,良好的睡眠才能保证母乳喂养的顺利进行。
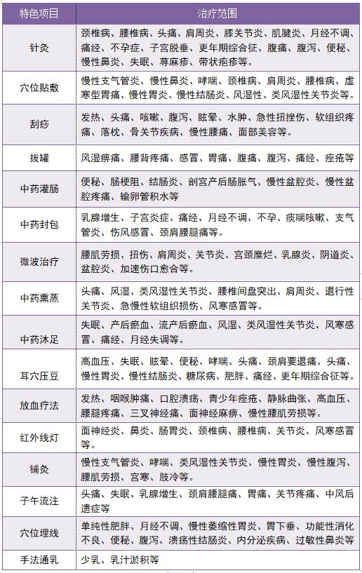
妇孺国医堂介绍
广东医科大学顺德妇女儿童医院妇孺国医堂集专科诊疗和中医特色康复保健为一体,在中医妇科、乳腺疾病、体质养生保健方面有丰富的诊疗经验。能开展各种中医特色治疗项目四十余种,是一个中医优势明显,专科技术过硬的中医科室。

在职医生均具有中高级职称,中医妇科博士1人,针灸学在读博士1人,中医妇科学硕士研究生2人。业务范围包括:
❶ 妇科疾病:不孕症、多囊卵巢综合症、卵巢早衰、慢性盆腔炎、复发性流产、痛经,生殖助孕前后调理。
❷ 各种中医特色项目:

来源:妇孺国医堂;编辑:欣英;编审:卢敏;审核:汪周艳