
点击此处添加图片说明文字
今儿点评一下 贝佳斯绿泥,商品名称是 矿物营养美肤泥浆面膜 。我们来看一下这个牌子的情况
贝佳斯 是意大利美容护肤品牌,创建于1956年。贝佳斯配合多种植物精华,令受压肌肤恢复青春生气,回复天生的自我修复能力,由内而外散发柔润光泽。主要产品有:贝佳斯面膜、贝佳斯绿泥、粉泥、白泥、绿泥面膜等,贝佳斯以崭新的科技,糅合矿物精华的神奇疗效研制出一系列高效美肌产品,献给所有追求卓越产品及完美肌肤的客人。
这座意大利蒙地卡提尼Montecatini的矿物温泉的有着独到的护肤秘方,Montecatini意大利北部托斯卡尼Tuscany省的古老城市,从公元前4世纪就有涌出的矿泉水。Borghese公主在1956年以这座火山岩浆的矿物温泉成份为主要诉求,创立了Borghese这个公主品牌的化妆保养品。Borghese 公主将护肤研究室设置在温泉,更将温泉水中的有机矿物专利配方搭配,成为品牌中矿物温泉护肤系列的名称,将流传千年的美丽公主秘方发扬光大。
品牌故事听起来不错, 调查了一下,生产商是美国的贝佳斯有限公司。。。 在查询官网的时候, 百度时出现了3个, 真假难辨, 看了半天, 只得放弃, 淘宝上还有一家贝佳斯的官网。。。 反正, 乱的很, 至少说明这个厂家没有重视中国市场, 给很多人钻了空子。
我们先来看产品
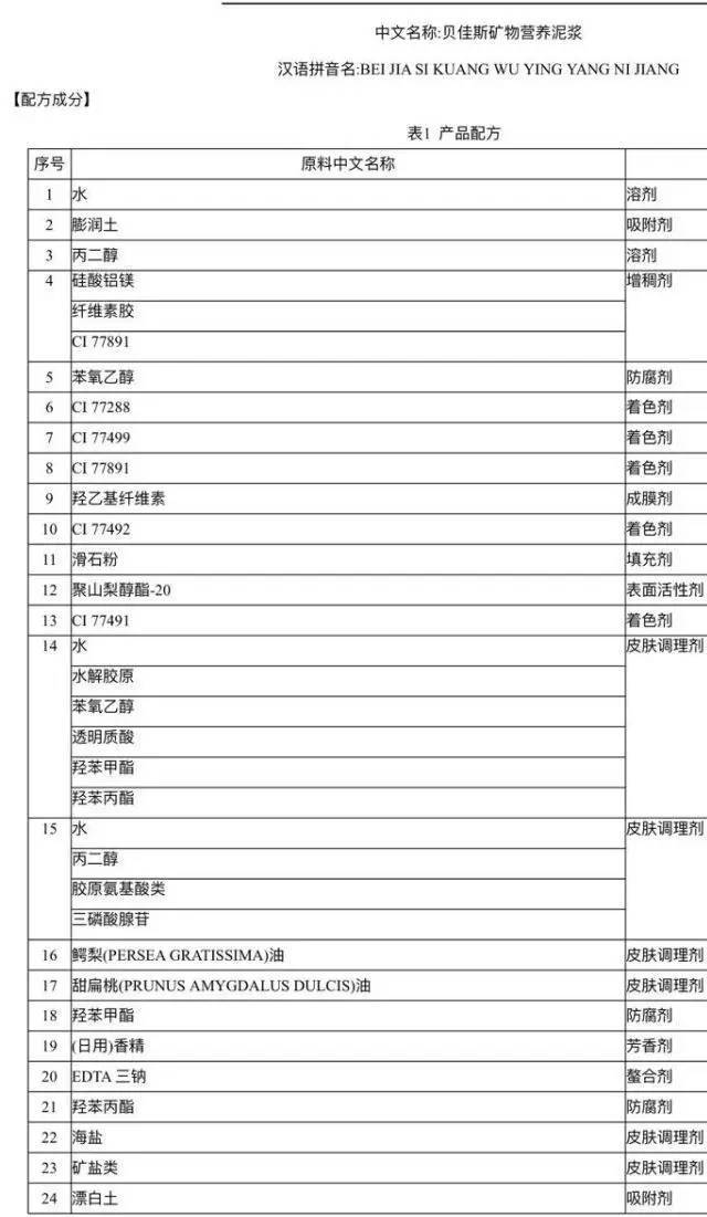
1.成分分析
(Ps:大家不用去记下面这些晦涩难懂的化学成分, 引号里的化学成分介绍可粗粗略过, 重点去看有颜色的点评文字,是对这款产品的解析精华)

点击此处添加图片说明文字
既然是一款泥膜, 是一定有泥巴粉的,我们重点来分析
1. 膨润土
膨润土 又叫斑脱岩,皂土或膨土岩,为无机粉质原料,是以蒙脱石为主要矿物成分的非金属矿产,该成分在具有吸附性的同时还能增加产品粘度,在化妆品中作吸附剂和填充剂使用。
膨润土具有强的吸湿性和膨胀性,可吸附8~15倍于自身体积的水量,体积膨胀可达数倍至30倍;在水介质中能分散成胶凝状和悬浮状,这种介质溶液具有一定的黏滞性、触变性和润滑性;有较强的阳离子交换能力;对各种气体、液体、有机物质有一定的吸附能力,最大吸附量可达5倍于自身的重量;它与水、泥或细沙的掺和物具有可塑性和黏结性;具有表面活性的酸性漂白土(活性白土、天然漂白土-酸性白土)能吸附有色离子。
点评 1: 膨润土还有个名字是 皂土! 带一个皂字! 皂是什么? 香皂、肥皂、透明皂、手工皂。。。 都有一个皂字。 在化学的范畴里, 皂其实是一类具有清洁力的化学成分! 比如, 有些洗面奶, 我们称之为皂基系的, 也是因为包含有皂的成分。
那么,皂土, 有清洁的功能吗? 还真有, 在我国四川地区, 很久以来,就用这个来清洁。 但是, 皂土里面是没有皂的成分的, 它能起到清洁的作用, 主要是它具有很强大的吸附能力! 比如,你的手沾满了油污, 用皂土反复的揉搓几下, 然手水冲冲, 就这么干净了!
2. 漂白土
漂白土 是指任何细粒的、天然产出、高吸附率的土状物质,具有从脂肪、油脂或油类里吸附杂质或带色物质的能力。漂白土也叫活性白土,活性凹土、吸附白土、脱色土、吸附剂、脱色白土等。 漂白土主要分布于印度、斯里兰卡、法国。 可使植物油、矿物油、动物油、酶、味精、聚醚、糖、酒等吸附脱色。在化工、环保等行业作过滤剂、催化剂、吸附剂、干燥剂、除臭吸味剂、水质净化剂、污水处理剂、脱色剂等。
点评 2: 乍一听到漂白, 脑海里闪现的都是一些对皮肤有损伤的物质: 漂白水、双氧水、吊白快。。。 不过, 这个漂白土发挥作用的还是强大的吸附能力! 能从脂肪、油类物质当中吸附杂质或带颜色的物质。
这是个好东西, 瞬间让我想到的就是黑头。 皮肤出的油在空气中氧化后, 颜色就发生了变化, 如果用漂白土来对付黑头,理论上是有一些效果的! 为什么说只有一些呢?
你想啊,毛孔深浅不一, 面部的毛孔大概有1mm深, 漂白土再厉害, 总不能把1mm深的毛孔里的东西也吸附上来吧。。 。从这点来说, 吸附的还是皮肤表面的。
3. 滑石粉
滑石粉 英文名为PULVISTALCI,为白色或类白色、微细、无砂性的粉末,手摸有油腻感。无臭,无味。本品在水、稀矿酸或稀氢氧化碱溶液中均不溶解。可作药用。
属于天然矿石萃取,化妆品中作为填充剂、助滑剂、抗结块剂使用,常用于蜜粉、爽身粉、粉饼、眼影、腮红、面霜中,用以增加产品柔滑触感。有些滑石粉含有石棉的角闪石成分,它易刺激肺部,并有致癌(肺癌、皮肤癌、卵巢癌)风险。据报道,石棉是国际公认的一级致癌物。自然状态的滑石粉矿物质虽含有石棉,但并不致癌。自1970年代以来,不含石棉的滑石粉就一直被用于婴儿爽身粉和其化妆品中。然而,对于不含石棉的滑石粉是否会致癌,虽然争论多年,但仍没有一致的结论。基于证据不一,国际癌症研究机构认为,滑石粉“也许会致癌”。有研究认为,不含石棉的滑石粉有致癌风险,但因这类研究通常依据的是人们对其多年前使用过滑石粉的记忆,而被认为有失偏颇;有的研究则认为,滑石粉与癌没有关联。而且,滑石粉也没有类似*草烟**类的致癌物有“剂量反应”,如吸烟越多,患肺癌的风险也就越大。有研究认为,经常在生殖器部位使用滑石粉的人患卵巢癌的几率比不使用者高出40%。
点评 3: 滑石粉 “ 也许会致癌 ” , 就在不久前, 强生公司因为婴儿爽身粉里含有的滑石粉, 输了一场官司, 赔偿了一个卵巢癌患者 7200万美元。 滑石粉可能含有致癌的石棉成分, 吸入可能会导致肺癌, 女性用于*体下**爽身粉时可能会导致卵巢或子宫癌等。。
当然, 滑石粉的安全性还没有一锤定音。 很多产品中都在使用,包括食品药品化妆品等。 有些粉底里面是包含滑石粉的。 更注重安全的企业会抛弃滑石粉的, 比如科颜氏的白泥, 毫不留情的弃用滑石粉, 以玉米粉来取代。
4. 海盐、矿盐
海盐 含有丰富矿物质,矿物盐和海盐多被拿来制成浴盐,在肌肤上槎、按摩能除去角质外,还可以增加血液循环。 最有名的例子莫过于死海盐,因为盐浓度是一般海洋的6倍。含有非常丰富的矿物质和微量元素,可瘦身、美容、消除酸痛与头皮屑。
矿盐 类在化妆品中作皮肤调理剂、头发调理剂、pH调节剂使用。
点评 4: 盐, 大家太熟悉了, 每天都在吃, 人体必不可少的一种矿物质。海盐和矿盐里含有更多的微量元素, 如铁、钙、镁、钾、铝、锌、镓、硅等, 如果口服摄入的话, 当然是算营养成分了, 但是涂到皮肤上, 能起到什么作用呢?
有些微量元素能起到控油的效果, 比如锌, 这应该是这款产品里面加盐的目的。但是, 实际效果如何呢? 后面用户使用反馈时再说。
5. 色素、香精
CI 77891
CI 77288
CI 77499
CI 77492
CI 77491
香精 为日化香精香料之统称,并非某种单一成分,通常是多种不公开成分的香精组合。美国EWG机构认为其属于高风险成分,主要因为香精香料在化妆品中属于最主要的过敏源之一,品种多达数千种,且法规允许其成分不公开。长时间累积使用低劣廉价的香精对皮肤和人体健康存在潜在风险,但其危害程度取决于香精的档次,添加含量,以及人体的个体差异。
点评 5: 绿泥! 很显然, 绿色是用几种色素调出来的, 那么这个系列的其他颜色泥, 也都是色素调出来的。 产品里面也加入了香精。 光这2点, 就和品牌故事宣称的那种天然美好不相吻合!
作为一款泥膜, 产品中当然还有一些保湿滋润的成分, 不是这款产品的主要特点, 就不说了。
2.用户反馈
好了, 下面我们来看看用户使用反馈
1. 刺痛
By俏大王 敏感混合性皮肤 29岁 购买方式:其他渠道
购于香港SASA,人民币好像7、80块,香港内地的差价实在太可怕!涂上后会 有点刺痛感,过一小会痛感会消失,洗后皮肤会很干净,作为清洁面膜还是不错的。
By闺蜜JENNY 干性皮肤 29岁 购买方式:其他渠道
有一点刺痛,但很干净,作为清洁面膜真是合格。大瓶的用不完。
By幸福小太阳 混合性皮肤 25岁 购买方式:其他渠
清洁力度好非常喜欢,用的时候有点紧绷,刺痛这都是正常现象。
点评 6: 绝大多数人使用时有 “ 刺痛感 ” ! 这很让我震惊! 作为一款护肤品, 一上脸就有刺痛感,这个配方怎么做的? 怎么会卖的出去? 这款泥膜的刺激感来自2个方面: 盐+泥巴粉, 先来说说盐
有句话是这么说的 “ 伤口里撒盐 ” 。 这应该很痛的吧! 虽然我没有体验过, 但是,我自己做了个小实验: 取一点盐,放在手背上,弄一点水,打湿盐。。。。 然后, 1分多钟后, 手背开始有刺刺的感觉! 哦耶! 赶紧洗掉, 特此申明 ,我的手背皮肤好好的, 没有任何伤口!
你可能会说, 这和面膜的刺痛感有关系吗? 有! 关系大大的! 前面在讲成分的时候, 提到了海盐和矿盐, 含有各种矿物质的。 这2样东西涂到皮肤上后, 在局部范围内, 离子浓度很高, 根据扩散原理, 高浓度流向低浓度, 于是面膜里的离子开始进入皮肤, 这么高浓度的离子当然会干扰细胞正常的工作生活, 它们发出了刺激信号, 告诉你, 有入侵者!
生理盐水里氯化钠的浓度为什么是0.9%, 而不是更高的比例, 就是这个道理! 细胞正常生活工作需要的氯化钠浓度就是0.9%左右!
再说导致刺激感的另外的原因: 泥巴粉。泥巴粉里面成分是很复杂的,涂在皮肤上时, 泥巴粉里面的离子浓度高, 也会向皮肤渗透, 一旦到达皮肤深层, 就会干扰细胞正常的生活工作, 和盐的刺激原理是一样的。
2. 清洁很干净
By琉璃莉 油性皮肤 25岁 购买方式:其他渠道
敏感肌应该慎用,因为涂上去脸会有一点刺痛。泥巴是比较湿润的状态,延展性很好,清洗也容易。洗干净后白头都露出来了,对这个清洁力度很满意。再加上价格,绝对算性价比高的清洁面膜。
By可可@可可 敏感油性皮肤 27岁 购买方式:其他渠道
有点刺痛,火辣辣的节奏,有姜的气味,清洁力强,清洗比较麻烦
By妖精的泪 混合性皮肤 33岁 购买方式:其他渠道
回购了很多罐的清洁面膜,清洁力超强,用后真心觉得干净啊。对于很多美女说的刺激问题,我是好久不用时第一次用会有刺激感,然后每周用一到两次就不会感觉刺激了
点评 7: 作为一款清洁面膜, 清洁效果是ok的, 起吸附作用的几种泥巴粉发挥了作用: 皂土、漂白土、滑石粉。 这也是很多人购买的原因吧。 官方使用说明里, 是建议一周使用1-2次。
大家有没有想过, 如果天天使用会如何? 皮肤会变的如何?
3. 用完很干
Byannaleehom 混合性皮肤 27岁 购买方式:其他渠道
用完超级干 但是感觉脸上很干净!
By娇颜韩国直送 敏感干性皮肤 27岁 购买方式:其他渠道
不好用,干皮!用完更干!清洁度没看出来!用的过程中脸崩的难受,有一点点疼
Byannieguan 混合性皮肤 32岁 购买方式:其他渠道
用后不滋润,而且变干。不会回购。
By踏雪而行 干性皮肤 33岁 购买方式:其他渠道
还可以吧,主要是清洁,我只用T区,全脸用会嫌干。
点评 7: 当然不能天天用,用一次都会非常干! 泥膜的吸附作用太强大了, 把皮肤表面所有的油都吸干了! 要知道, 连接角质细胞的也是油脂类成分, 如果敷的时间长一点, 可能也会吸走一部分角质细胞之间的连接油脂。 这样角质细胞容易脱落,角质变薄,保水能力变差, 皮肤就会更干了!
泥膜的这个特点, 适合什么皮肤呢?
4. 适合大油皮
By好学的小咪 敏感混合性皮肤 36岁 购买方式:商场专柜
这款面膜对于去油特别好,用完之后肌肤不再油腻,适合青春痘的皮肤。
Byxuyinanshibushi 干性皮肤 25岁 购买方式:其他渠道
清洁力去油杠杠的,成功的将我的油皮变成了干皮肤
By钾盐 混合性皮肤 31岁 购买方式:其他渠道
耐用;我每次洗澡的时候用,因为抹上脸太容易干了!皮肤微微刺痛;有些效果,做完脸看起来干净些;干皮就千万别考虑了,我是混合油
By红颜祸水萌 油性皮肤 29岁 购买方式:其他渠道
大油皮的心爱。一直在用。虽然有点刺痛。但是好干净
点评 8: 干皮和敏感皮就不要尝试了。否则使用过程中的刺痛感和紧绷感, 以及用后的脸干是得不偿失的。对于大油皮来说,效果是立竿见影的。
5. 能彻底控油?
By亓亓3 购买方式:其他渠道
清洁力强 微微刺痛 但是洗完皮肤白嫩得跟婴儿一样 就是第二天还是油 应该会回购
By畾畾 油性皮肤 30岁 购买方式:其他渠道
刺痛是必须的,效果很好,毛孔会小和干净,然并卵,第二天一出油又费了,又不能天天用,一瓶用好久,用的我都烦了。
点评 9: 泥膜控油的效果是暂时的, 当时用有效, 但是第二天还是油。 这是为什么呢?
因为, 你的皮肤是一个活生生的动态的系统。 出油的目的是啥? 就是为了让你脸不干, 给你保湿滋润的! 你敷了个泥膜, 把油都吸走了, 对皮肤来说, 它感觉相当的不好, 皮肤干了会出问题的啊! 于是紧急动员, 加班加点开始生产油, 于是你看到的, 很快油又出来了。
哪怕你天天敷泥膜,都不能从根本上减少出油, 何况你不能天天敷, 不然皮肤会出问题的。
6. 去黑头?收毛孔?
By二妞99 混合性皮肤 30岁 购买方式:官网购买
感觉会有点刺痛感,不觉得可以控油,用了皮肤会光滑许多,有时候会跟芦荟胶交换用着,清洁不错,不过偏干,主要是想用它来去掉鼻子上的黑头,可的黑头一直都有,看来去黑头的效果不是很好。
By淡淡d3微笑 敏感油性皮肤 27岁 购买方式:代购渠道
很大一罐呀,用了好久。刚开始用会很痛,慢慢也就习惯了。不过我敏感肌不敢全脸使用,用在T字区和脸颊两边,去油能力不错。可以稍微去点黑头,但是效果不是很明显。
By薯蓣 混合性皮肤 34岁 购买方式:其他渠道
年轻MM们脸再油也请慎重用,刺激性大,用久了毛孔会更大。悔死了。
By清尹 中性皮肤 28岁 购买方式:其他渠道
买过俩次,没有一次用完过,非常刺痛,每周俩次,反而把额头毛孔撑大了。花了俩年时间才慢慢恢复过来,绝对不会再用的一款。
点评 10: 只能有一点点去黑头的效果, 这是能想的到的。毕竟泥巴粉不能进入毛孔, 只能吸附皮肤表面的一些油脂。
对收毛孔是完全无效的。少数人甚至觉得让毛孔变大了。 估计原因是长期使用, 反而让皮肤出油增多了,毛孔也会相应的增大。
7. 刺激性
By不辜负一路 混合性皮肤 23岁 购买方式:其他渠道
脸疼疼疼疼。。。。皮肤被整脆弱了
By唯嫒泡芙 混合性皮肤 31岁 购买方式:其他渠道
一直都是混油,以前买了一大瓶,年轻啊,使劲的折腾着皮肤。用起来觉得刺刺的,洗了之后觉得脸很干净啊!后来脸被自己弄得敏感了,不敢用了,一大半瓶就这么扔了。敏感性肌肤慎用!现在年纪大了,也不敢用这些猛药了?
By文侠少爷 敏感混合性皮肤 32岁 购买方式:网上购买
对敏感皮来说太刺激,买回来只用了一次……
By月下梦游 敏感混合性皮肤 26岁 购买方式:其他渠道
借姐姐的用了一次,太干,干得疼,不适合混合敏感肌肤。姐姐油皮用还可以,看她都快用完了。
By碧游侠 油性皮肤 27岁 购买方式:其他渠道
真心不知道为什么别人都说好的面膜,我用会严重过敏。。。在手腕上试了下,各种冒红包。。。。。
点评 11: 这款产品的刺激性是比较大的。 大部分人感觉到的是刺痛感, 少部分人的皮肤甚至会变敏感。 敏感肌肤是千万不能用的, 后果很可怕!
3.点评
贝佳斯绿泥 ( 矿物营养美肤泥浆面膜)
1. 清洁力好,刺激感大。
2. 不能长期使用
短时吸走油, 不能根本上控油, 长期使用可能会导致出油更多。
3. 什么人可以尝试?
大油皮, 某些场合前使用一下。
Ps: 作为一款清洁面膜, 清洁力没话说,杠杠的! 但是, 刺激感很强烈! 适合大油皮, 偶尔去去油, 只能改善一点点黑头,长期使用可能会让出油更多、毛孔更大。有香精有色素, 而且市场上假货特别多, 无法辨别真假。