关于货币的起源问题,得益于基础教育时代就已嵌入大脑皮层的“政治经济学”,货币的“一般等价物”属性,是先决的,也就是说,有了“交换”,才有了“货币”的土壤,所以,对于绝大多数人而言,基础的货币理解是马克思的“内生货币理论”。
具体来说,就是货币具有五种主要职能:即价值尺度、流通手段、贮藏手段、支付手段、世界货币,其中前两种职能是货币最基本的职能,后三种职能是随着商品经济的发展,从基本职能中派生出来的。
物物交换是不是货币的起源?
“最基本的职能”——价值尺度和流通手段,在亚当·斯密的《国富论》里早有描述,就是社会分工的发展促成了交换行为,交换行为的复杂化“自然”呼唤已经降低“交易成本”的“媒介”,而马克思在此基础上补全了“生产劳动”部分赋予的使用价值和价值概念,也就构成了一套由社会交易关系中自然产生的“货币理论”。
所以,就顺理成章地有了那句我们耳熟能详的名言:
金银天然不是货币,但货币天然是金银。

金库中的黄金
马克思如何论证金银的“最终战胜”,还能想起初、高中政治课本的朋友可以自行回忆,而恰恰是“政治经济学”对“金银”尤其是“黄金”的尊崇写入了诸多国人“常识体系”的源代码,才使得《货币战争》这样的谬种长久流传,也算是时代的一景。
道理很简单,在卡尔·马克思的时代,“金本位”还是个稀罕物,大洋彼岸的美国和大清国,一个在为“银本位”纠结,一个还在抱着戥子和算盘对着“库平”、“漕平”、“规元”、“关平”和“鹰洋”、“站洋”的复杂兑换发愁,而在今天,“布雷顿森林体系”都是上个世纪的老黄历了,你还在幻想1元钱人民币绑定几克“黄金”?
当然,认清“黄金”,只是给“内生货币理论”的墙角松了松土,这个“理论体系”的真正根据始于古希腊哲学家亚里士多德,前述亚当·斯密关于“物物交换”的“思想实验”只是在他的论断基础上的发展,之后还有大卫·李嘉图、卡尔·门格尔,当然,还有我们更熟悉的卡尔·马克思。
必须指出的是,上述诸多先贤笃信的“物物交换”场景并没有足够的考古学、人类学的证据支持,而往往来自于个案或上述“不言而喻”的思想实验。
见戴维·欧瑞尔与罗曼·克鲁帕提撰写的《人类货币史》:
斯密和杰文斯援引的许多例子都源自当时对北美印第安人部落社会的看法。但是,当人类学家真正探究这些文化时,他们发现虽然存在物物交换,但这是交易的特定形式,交易双方通常几乎是剑拔弩张,彼此互不信任(物物交换在人们习惯于使用货币,但是缺少现金的地方普遍使用,例如监狱)。
相比之下,礼品经济显得更加重要,在礼品经济当中,交易往往采取如下形式:赠送礼品,服从公社安排、由委员会统一分配用于表明地位、安排婚姻、赔偿损失的“社会货币”等。
“礼品经济”当然不同于交换,而是一种基于“友善”的社会关系行为,相对于基于“敌对”的“物物交换”,反而更加常见,这个道理也很简单,以制度经济学的视角考量,*力武**对抗的状态下,“交易”的成本无限大,“货币”作为一种降低“交易成本”的工具,也就成为可有可无的东西,最通俗的比喻就是:要钱?还是要命?

所以,基于事实的判断就是,“物物交换”基于的是“对抗性”的环境,而这种“对抗性”的环境对于降低“交易成本”的诉求,第一位的是“保证生命安全”,也就是达成“友善”,第二位才是“更简单地交易”,所以,唯有“友善”的交易背景,才是“货币”产生的前提。
进一步的问题也就出现了,这里的“‘友善’的交易背景”是否等于“交换行为”,也就是个体“交换行为”的复杂化带来了“货币”的产生?
依据马克思的理论,商品在“生产”和“交换”的过程中,就兼具了“使用价值”和“价值”,也就是说,没有“交换”就没有“商品”,“商品”也就没有“价值”。
但是,“礼品经济”的本质并非“交换”,而是一种“价值度量”,也就是说不经交换的“价值认定”。
说得直白点,就是“价值”来自于“价值共识”,“价值共识”则来源于“社区共识”,通俗地说,“赠与者”和“接受者”都接受“礼品”的价值,“价值”就产生了。
中国古人的“货币起源”理解是正确的
这个“礼品”的概念,在中国古代有一个明确的叫法——“币”。
“币”的概念正如《管子·国蓄》的表述:
玉起于禺氏,金起于汝汉,珠起于赤野,东西南北距周七千八百里。水绝壤断,舟车不能通。先王为其途之远,其至之难,故托用于其重,以珠玉为上币,以黄金为中币,以刀布为下币。
三币握之则非有补于暖也,食之则非有补于饱也,先王以守财物,以御民事,而平天下也。
距离远、获取难,所以贵重,故而“先王”定“币”,也就是说,在战国秦汉时代古人的眼中,“币”的价值和作用是由“先王”的权力和威望定制,而非“交换”产生的需求,而其功效,“以守财物”、“以御民事”,恰恰是“币”的价值衡量功能的外延,即“礼品”具备了“支付手段”和“贮藏手段”的功能。

货贝
那么,是不是因为古人没有学过“政治经济学”,没能认识到“宇宙真理”呢?
西汉的《史记·平准书》记载:
太史公曰:农工商交易之路通,而龟贝金钱刀布之币兴焉,所从来久远,所从来久远,自高辛氏之前尚矣,靡得而记云……虞夏之币,金为三品,或黄,或白,或赤;或钱,或布,或刀,或龟贝。
东汉的《说文》中解释“贝”字:
海介虫也,象形,古者货贝而宝龟,周而有泉,至秦废贝行钱。
翻译过来就是,“贝”是生长在海里的甲壳动物,以“象形”造字,上古时人们以“贝”为货币,以“龟”为宝物,至周代才有铜铸币名为“泉”,到秦时,废除了“贝币”而改为“行钱”。
今天,我们能够看到的大量与“钱财”有关的汉字,往往有“贝”字偏旁,取的就是“贝”的这个古义,也就是说,古代中国人一直“认可”上古时代先民曾经使用过“贝币”,加上《史记·平准书》中也提到的“龟”、“黄金”、“白金”、“赤金”、珠玉,全都符合《管子·国蓄》中说的既不能穿也不能吃,几乎没有“使用价值”的标准,残存的一点功用,可能也就是装饰的意义,只是“先王”以之为“币”、为“宝”,方才让它们成为财富的象征和衡量尺度。
这些事实记录与《管子》、《诗经》、《淮南子》、《穆天子传》中的诸多记载一同构成了“中国古典式货币起源”的认识体系。
换句话说,古代中国人一直信奉的“外生货币理论”,直到西风东渐方才改变。
而按照“内生货币理论”中基于的“物物交换”行为在长期的自然选择之后产生“货币”的逻辑,筛选出的,恰恰应该是“用途最广、最易获得”的物品,比如粮食、布匹、盐巴、牛羊等,而依照马克思对“金银”的理解,随着“交换”行为的频繁,“金银”自然战胜上述“原始货币”的进程应该是顺理成章的。
然而,考古发现表明,古人才是对的,人类学研究则表明,“金银”并不总是胜利者。
贝壳上的货币史
早在商朝时,中国人已经广泛使用“贝币”,十个“贝币”被称为“一朋”,“朋”的甲骨文和金文写法类似,就是绳子穿起一串贝币的“象形”。

戍嗣子鼎铭文拓片及释文
1959年在河南安阳事后岗殉葬圆坑出土的“戍嗣子鼎”上面就有铭文记录了王对器主的赏赐:记商某王某年,九月丙午这天,商王在宗庙明堂大室赏赐给戍嗣子“贝”二十“朋”,戍嗣子因受荣宠,作了这件祭祀父亲的宝鼎。
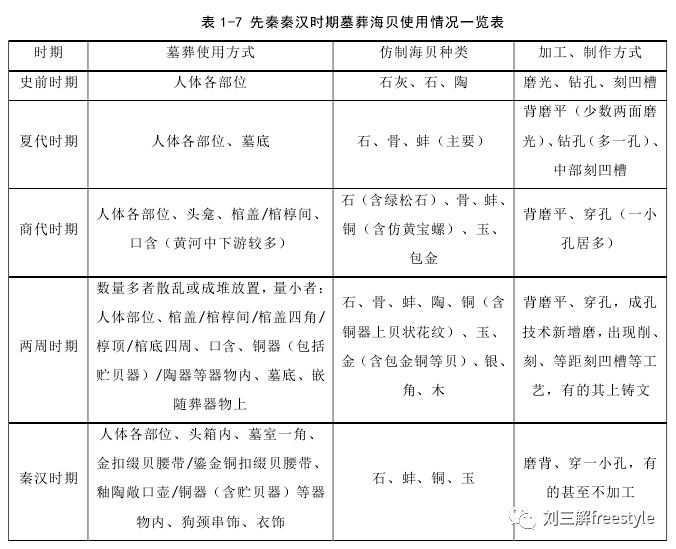
也就是说,以“朋”计数的“贝”是商代很常见的“赐物”,要铸鼎纪念,自然也是一笔不小的财富和荣宠,所以,“贝”在商代作为“币”的功能是客观存在的,而史前至商、周的墓葬中也有大量的“贝”出土,比如河南安阳的“妇好墓”就发掘出了数量惊人的6800枚。

表格引自河南大学硕士王必建毕业论文《先秦秦汉时期海贝遗存研究》
商代的“贝币”使用只是长期的“海贝”文化的结果,来自于渤海、东海、南海中的各种“海贝”在商代的使用只能称为“兴盛期”,位于今河南、河北、陕西、辽宁、山东、甘肃、四川、*疆新**、内蒙古、云南、山西、青海有90多个遗址出土了不同数量的海贝,其中在河南、辽宁、四川、*疆新**等地还发现了玉制和铜制的“仿贝”。
到了两周时代,出土“海贝”的遗址达到280余处,堪称“爆发期”,其中陕西的遗址数量最多,河南、山西、山东次之,湖南、辽宁、*疆新**、内蒙古、宁夏、青海、江苏、浙江、安徽、云南、湖北、四川、甘肃、河北、北京均有分布。

表格引自河南大学硕士王必建毕业论文《先秦秦汉时期海贝遗存研究》
至秦汉时代,考古遗址只剩下30余处,其中秦代只有1处,单个遗址出土“海贝”甚至只有几枚到几十枚,不过在重庆和徐州的高等级墓葬中却出土了几乎一样的金(或鎏金铜)扣缀贝腰带,还发现了“海贝”装饰家狗项圈的现象。
自1934年瑞典人安特生出版《阿芙罗狄忒的象征》(Children of The Yellow Earth)引入了一系列欧洲、非洲、美洲民俗材料,结合自己的考古证据,表明了古代世界各地人群不同程度地使用过“海贝”(最早从旧石器时*开代**始,最远及美洲),他明确提出了“海贝”的普遍功用:
订婚或结婚礼品、赠送礼品、药、随葬品、占卜用具、渔猎的保护神、献祭品、偶像眼睛、巫师或巫婆仪式舞蹈时佩戴的饰品、猎头时佩戴的战斗胜利标志物等等。
而中国殷商遗址出土的“海贝”的功能则是——“货币”。
之所以“海贝”被赋予上述意义和功用,所有的症结都源于一种相似,就是原始人认为“海贝”与女性生殖器官的形似,也就是“生命的符号”,所以才被广泛用于丧葬仪式之中。
安特生的解释并没有被日益增加的考古发现所*翻推**,恰恰相反,之后近百年的考古学、人类学研究表明,“海贝”崇拜——“礼品经济”——“货币”的发展进程符合实际,而它们也并不必然被“黄金”征服。
澳门大学教授杨斌在《海贝与贝币:一部全球史》一书中就描述了一个以印度洋为中心的“海贝货币圈”,他指出:
大约从公元4世纪,“贝币”开始在孟加拉地区流通,作为一种最基层的货币,与金银同时并存。8-12世纪时期,波罗王朝和赛纳王朝逐渐停止了官方铸币,从而为贝币的扩展提供了契机,成为孟加拉地区最重要的货币,承担了所有的货币功能。
到13世纪,伴随着银币的逐渐增加,又恢复到白银-海贝的*轨双**制,扩展到印度北部地区。而在英属印度时期,殖民政府由最初的接受,而后逐渐限制取消;而在东南亚大陆,贝币和金银并行,持续了将近1300年。
西非地区,10-11世纪已经使用本地的大西洋海贝作为货币,随后又从印度洋运来海贝,作为流通货币,并且与黑奴贸易紧密相关;而在新几内亚与北美洲的贝币则是一种独立的贝币体系,与印度洋无关。
这种描述,与汉文史料《大唐西域记》中的记载可以互证:
然其(天竺地区)货币,交迁有无,金钱、银钱、贝珠、小珠。
(恭御陀国)国临海滨,多有奇宝,螺贝珠璣,斯为货用。
据考证,恭御陀国位于今印度奥里萨邦甘贾姆县北部,面临孟加拉湾,属于当时的“东天竺”,而公元7世纪的“中天竺”则是金银币与“贝币”并行,而“西天竺”与中亚的交流极多,主要使用萨珊波斯金银币和印度型银币。
直白地说,在“环印度洋地区”,“贝币”至少流通了1600年,在这期间,金、银、铜等金属货币都有“侵入”,甚至有成熟的金、银铸币介入这一货币体系,终究没能完全征服这一地区,直到英属印度殖民政府以近代技术手段逐步限制、取消,才将这一悠久的“货币”淘汰掉,哪怕如此,时至今日,在孟加拉的一些偏远的沼泽地区,仍旧有“贝币”使用。
仅就“贝币”而言,一个“货币”形成的路径,恰恰验证了凯恩斯在《货币论》中的论断,金银的价值来源于宗教信仰,只不过当“金银”置换成“贝壳”时,前者的信仰至今犹在,后者的信仰已经在文明的浸泡下“褪色”罢了。