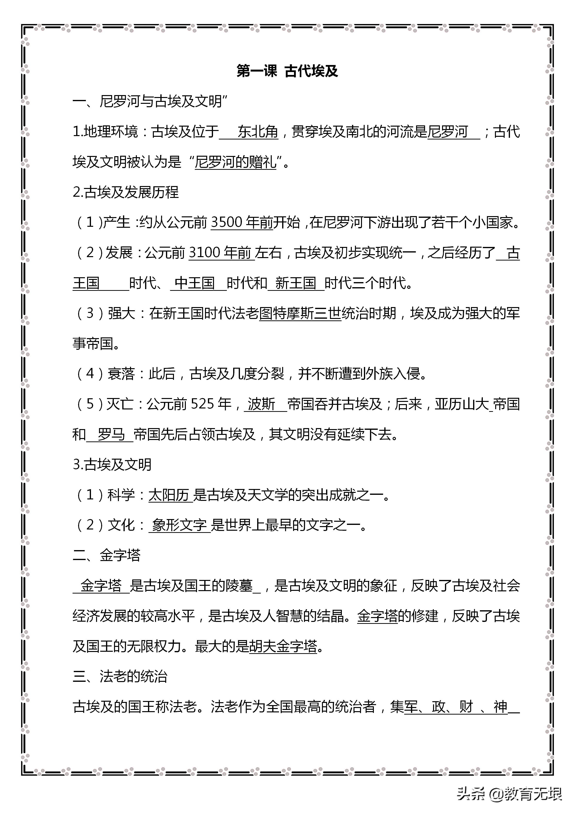
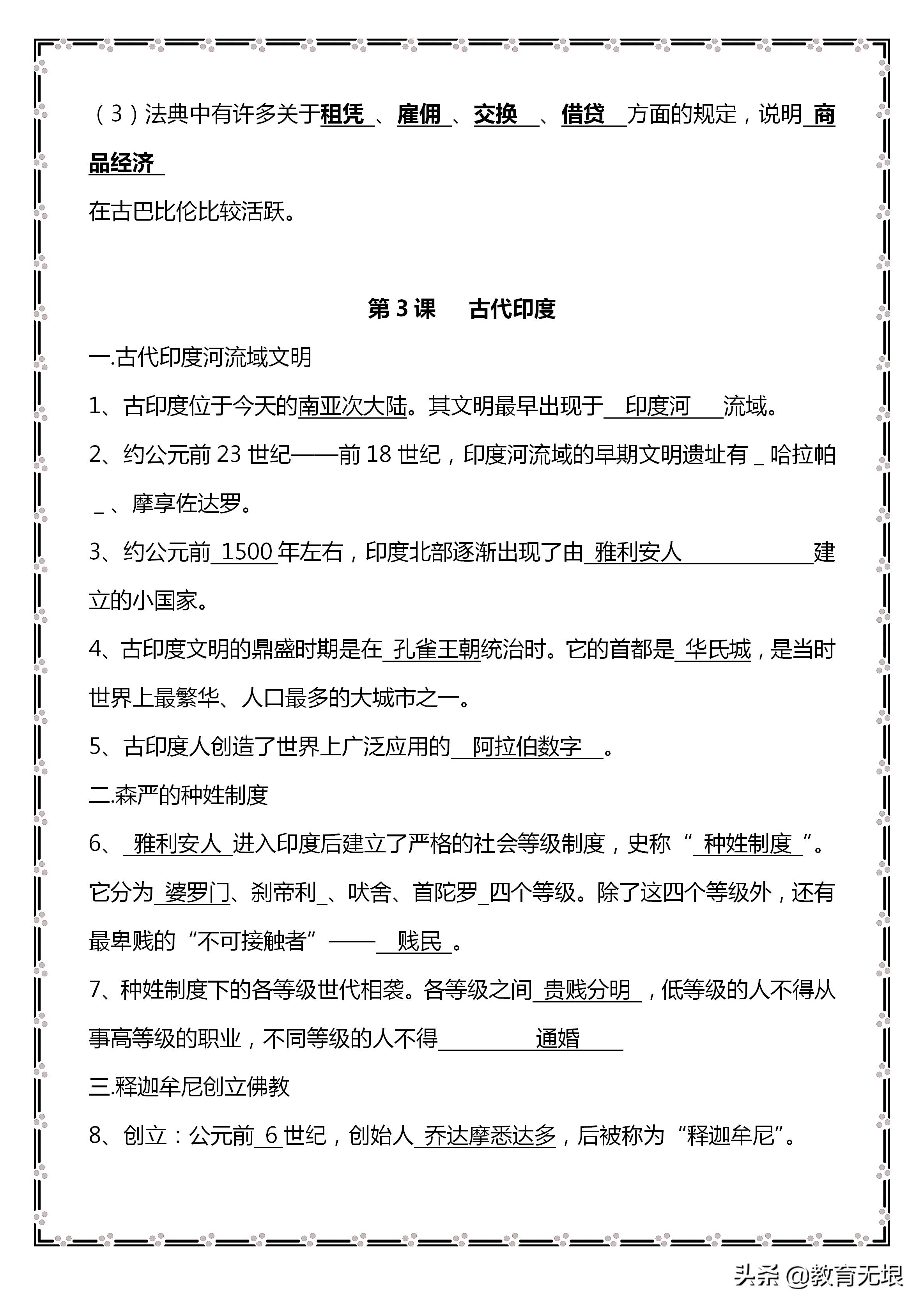
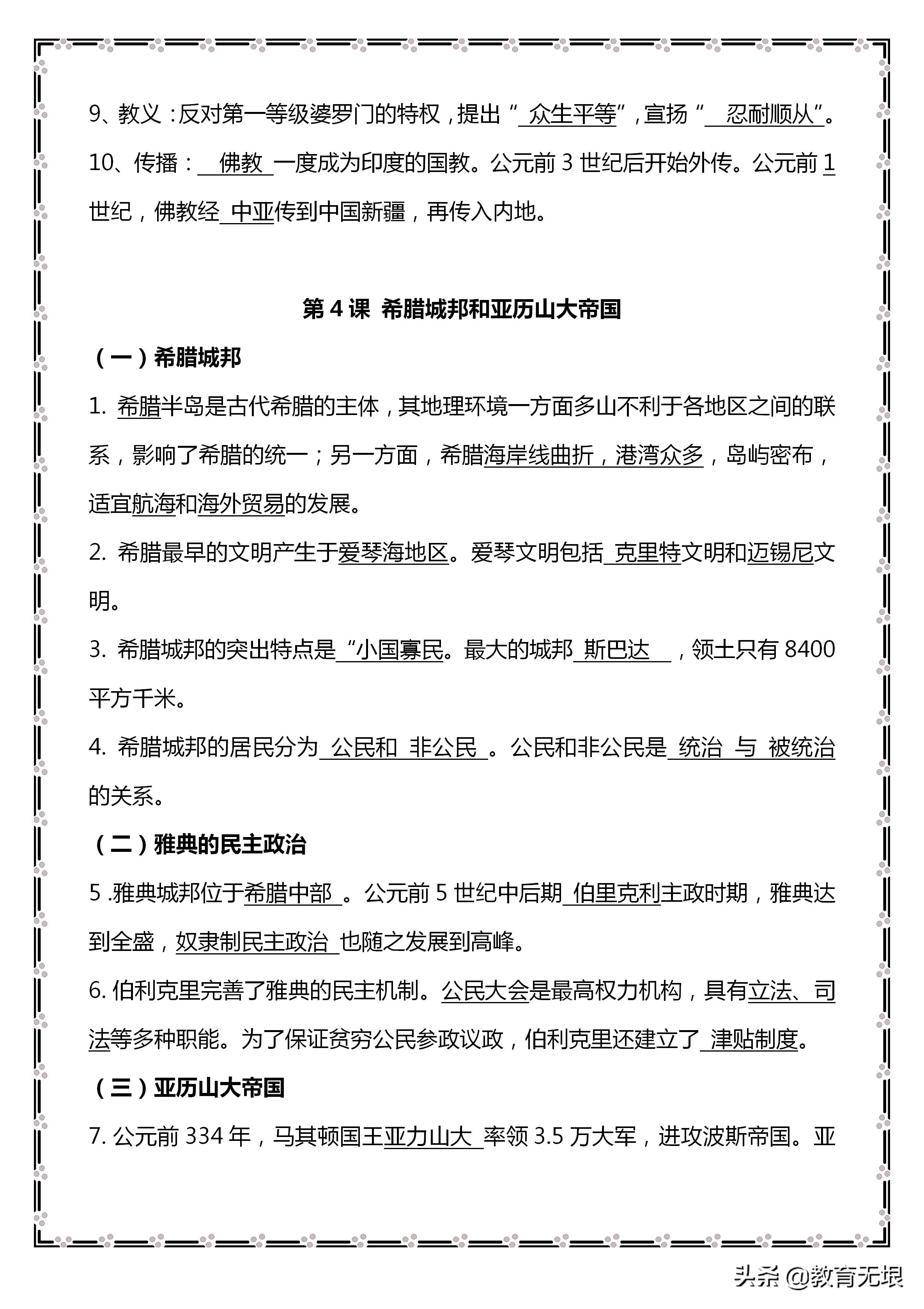
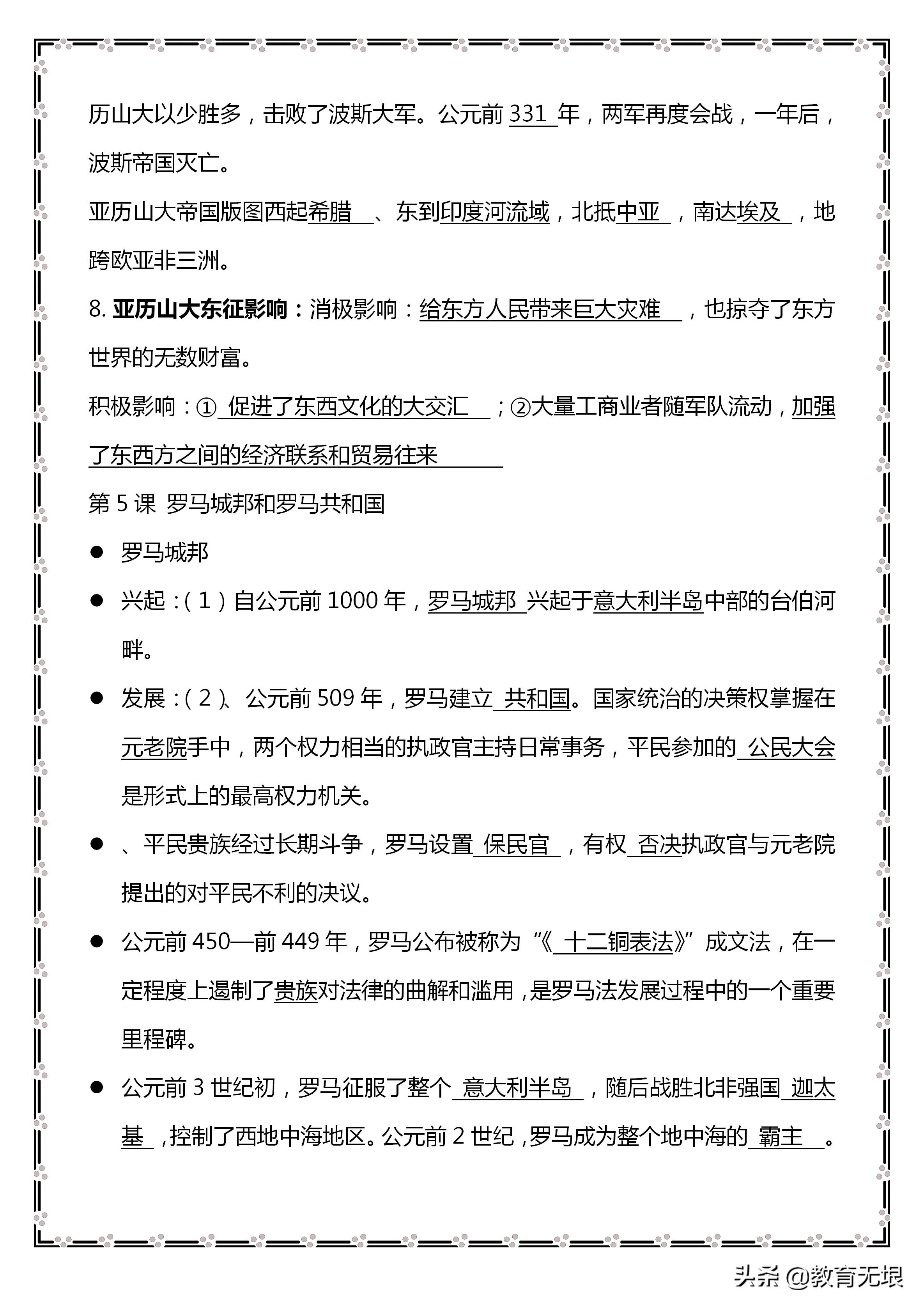
初三上册历史知识最全汇总,准中考学生必看,升学有益,快收藏!
相信有不少老师都跟你们说过,历史这一科,是一门“背多分”的科目,只要同学们知识点背得多,记得牢,历史就能考高分。
但是,同学们学历史最难的,就是记忆知识点这一关了。历史课本上基本全是要背的知识,而且有的知识点还比较相近,比如各历史事件的时间、意义等,稍不注意,可能就会记混,有时同学们背了一节课,内容倒是记下来了,却“张冠李戴”了。同学们容易把知识点搞混淆,主要还是因为自己平时学习的时候,没有注意分类。历史知识点冗杂,就更要注意归类学习:
比如我们按时间来记知识点,例1927年,上海工人第三次武装起义,同年还发生了这些大事件:“四·一二”反革命*变政**、李大钊被害、“马日事变”、“七·一五”反革命*变政**、“宁汉合流”、南昌起义、“八七”会议、秋收起义、井冈山革命根据地的建立、广州起义。
再如公元前476年春秋时期结束,标志看我国奴隶社会的终结,也是西罗马帝国的灭亡,标志西欧古代历史终结。
同学们在记忆历史知识点的时候,就要学会把知识点进行归类,虽然归类的过程中会花一些时间,但是最后却反而能提高同学们的学习效率,历史知识点记忆起来也会轻松不少。
好了,今年的暑假也不足一个月了,今天我们就提前为同学们分享初三历史学习资料,同学们趁着暑假,好好预习吧!
























