最近广州琶洲人山人海,马路上到处可见拉着行李箱戴着入场牌,进地铁可能排队半小时以上的,为啥这么堵呢?没错,琶洲有大型活动-广交会,各种进出口产品展览,企业商品活动好去处;国家为促进商品交易,鼓励企业发展,给出免三税,一起来往下看吧。

重点摘要
01
免征进口关税、进口环节增值税和消费税
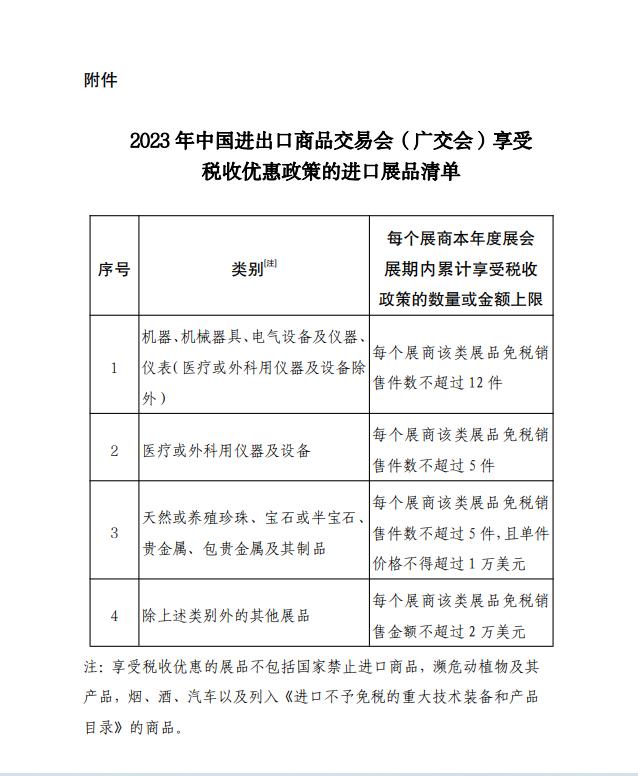
对2023年举办的广交会在商务部确定的展期内销售的免税额度内的进口展品免征进口关税、进口环节增值税和消费税。每个展商在本年度展会展期内累计享受税收优惠的展品类别、销售数量或金额上限按附件规定执行。
02
享受免税对象
参与广交会的商户,并在商务部规定的展期时间段内。注:2023年举办的广交会均可享受。
03
享受免税标准

04
不得享受免税范围
享受税收优惠的展品不包括国家禁止进口商品,濒危动植物及其产品,烟、酒、汽车以及列入《进口不予免税的重大技术装备和产品目录》的商品。
参与广交会的企业们快点用起来吧!
(附加: 小贴士-分红省个税小妙招 )
案例:
张三、李四合伙成立一家A公司,年底公司分红,每人分得50万,直接分红需缴纳20%分红税;张三觉得个税太高,问到做财税的朋友王五,王五得知张三早有计划年底购置新车意向,给张三提议用实物作分红如:
方案一:
直接发放50万元的股利
方案二:
公司购买一辆50万元的汽车登记在张三的名下,这辆汽车同时也会用于公司的生产经营,主管税务机关允许从所得中减除的合理部份的比例是20%

结论:
张三可多收2万所得。
政策依据:
《国家税务总局关于企业为股东个人购买汽车征收个人所得税的批复》(国税函{2005}364号)第一条
依据《中华人民共和国个人所得税法》以及有关规定,企业购买车辆并将车辆所有权办理到股东个人名下,其实质为企业对股东进行了红利性质的实物分配,应按照“利息、股息、红利所得”项目征收个人所得税。考虑到该股东个人名下的车辆同时也为企业经营使用的实际情况,允许合理减除部分所得;减除的具体数额由主管税务机关根据车辆的实际使用情况合理规定。
及时留意最新政策,企业老板们做好规划啦!企业需要保持自查的能力,定期自行风险评估,对于存在风险的情况尽快处理,为此我司能为各行各业提供风险评估服务,为此若您有这方面的需求,我们能为您定制解决方案,欢迎与我们联系。