温馨提示:点击右上角”关注“,每天第一时间获取本头条号分享的管理知识与管理文案!关注何浩东老师,等于请了一个咨询公司!无干货,不分享,助您企业腾飞,职场晋升!

本文主要内容:
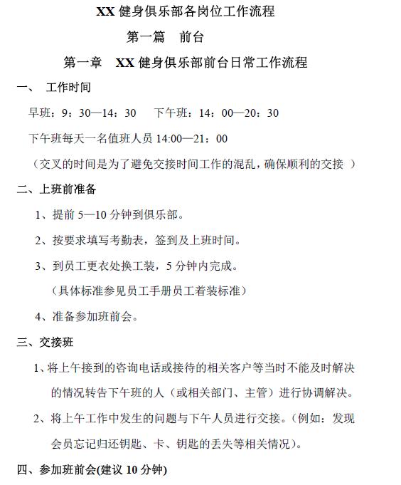
1 健身俱乐部前台日常工作流程
2 健身俱乐部前台主管日常工作流程
3 健身俱乐部前台工作流程及标准
4 健身俱乐部客服人员日常工作流程
5 健身俱乐部客服主管日常工作流程
6 健身俱乐部客服工作流程及标准
7 健身俱乐部私人教练日常工作流程
8 健身俱乐部私教部经理日常工作流程
9 健身俱乐部私教工作流程及标准
10 健身俱乐部有氧操课上课流程
11 健身俱乐部维修人员日常工作流程
12 健身俱乐部保洁人员日常工作流程
13 健身俱乐部事物部经理日常工作流程












*载下**方式:关注我+评论+转发,然后点我头像进入,私信回复:健身俱乐部。
喜欢的朋友记得点赞、收藏哦!
何老师培训课程推荐:
请点击下面蓝色字体“了解更多”,了解更多管理培训课程!