商务合作请联系:18108221872
成都市2019-2020学年中小学8月31日—9月1日办理入学手续,9月2日正式行课。

今年秋季开学, 各级各类公办学校的 收费标准已公布 (包括幼儿园、小学、初中、高中、中职), 快来看看 这学期你家孩子上学要交哪些费
公办中小学
2019年7月,成都市教育局、市发改委、市财政局公布了公办中小学校收费项目和收费标准。
小学初中
1.行政事业性收费
(1)住宿费:该费用限成都高新区(不含天府空港新城)、锦江区、青羊区、金牛区、成华区、武侯区(以下简称“六城区”)范围内学校收取,其余区(市)县免收。收费标准由市级价格主管部门、财政部门、教育部门制定。在新的收费标准出台前,仍按现行收费标准执行。
高中阶段报名考试费
该费用由市、区(市)县教育考试机构向初三年级毕业、自愿参加高中阶段教育升学考试的学生收取,收取标准为每生60元。
2.服务性收费和代收费
(1)教辅材料费:学生自愿购买列入《四川省中小学教辅材料目录》教辅资料,可申请学校统一代购,学校按实代收取,不得营利,并据实结算。
(2)课后服务:以学校为主体实施开展的课后服务,高新区、锦江区、青羊区、金牛区、武侯区、成华区收取的课后服务性收费标准不高于200元/生月。其他区(市)县课后服务收费标准,可参照上述标准,由各区(市)县发改部门商教育主管部门制定;学校委托有资质的第三方社会机构开展的课后服务,学校按实代收取,不得营利。课后服务性收费,坚持“家长自愿、成本补偿、非营利性”原则,按学期或者按月据实结算。
(3)研学旅行:学生自愿参加,学校按实代收取,不得营利。
(4)伙食费:学生自愿在校搭伙,伙食费用由学生自主消费或由学校(食堂)据实收取,专款专用,按学期或者按月据实结算,不得盈利。
(5)校服:学生自愿委托学校代办校服,学校按实代收取,不得营利。
(6)城乡居民医疗保险:学生参加城乡居民基本医疗保险,按当地政府相关规定执行。
高中
学费方面:省级及省级以上示范高中每生每期460元、市级示范高中每生每期340元、一般高中每生每期280元、农村高中每生每期200元。
1.行政事业性收费
(1)学费:根据学校类别,学费标准如下:

(2)住宿费:凡在校住宿的学生均可收取该费用,收费标准由市级价格主管部门、财政部门、教育部门制定。在新的收费标准出台前,仍按现行收费标准执行。
(3)高中学业水平考试费:一般课程每生每科5元,计算机课程每生每科6元。
2.服务性收费和代收费
(1)教辅材料费:学生自愿购买列入《四川省中小学教辅材料目录》教辅资料,可申请学校统一代购,学校按实代收取,不得营利,并据实结算。
(2)教材费:学生自愿购买列入《四川省中小学教学用书目录》教材,可申请学校统一代购,预收标准为每生每期300元,按学期据实结算,多退少不补。
(3)作业本费:预收标准为每生每期30元,按学期据实结算,多退少不补。
(4)研学旅行:学生自愿参加,学校按实代收取,不得营利。
(5)伙食费:学生自愿在校搭伙,伙食费用由学生自主消费或由学校(食堂)据实收取,专款专用,按学期或者按月结算,不得盈利。
(6)军训服装费及校服:学生自愿委托学校代办,学校按实代收取,不得营利。
(7)城乡居民医疗保险:学生参加城乡居民基本医疗保险,按当地政府相关规定执行。
(8)体检费:学生自愿委托学校代办体检的,学校按成都市医疗服务价格标准按实代收取。
中职学校
1.行政事业性收费
(1)学费:公办中等职业学校全日制正式学籍在校学生(艺术类相关表演专业学生除外)免收学费,由政府财政给予补助。中职学校戏曲表演专业在籍学生实行免学费,其他艺术类相关表演专业学生学费仍按价格管理部门核定标准收取(其中成都籍学生由政府财政按每生每年3000元的标准给予学费补助)。
(2)住宿费:普通宿舍每生每年200-400元,实行公寓化管理的根据不同条件加收50-200元。具体收费标准由价格管理部门核定。
2.服务性收费和代收费
(1)教材费:学校按实代收取,不得营利。
(2)伙食费:学生自愿在校搭伙,伙食费用由学生自主消费或由学校(食堂)据实收取,专款专用,按学期或者按月结算,不得盈利。
(3)军训服装费、校服、需统一的特殊专业服装或制服:学校按实代收取,不得营利。
(4)城乡居民医疗保险:学生参加城乡居民基本医疗保险,按当地政府相关规定执行。
(5)体检费:学校按成都市医疗服务价格标准按实代收取。
(6)学生公寓内床上用品和日用品原则上应由学生自主采购,不得统一配备。对部分学生自愿提出需求的,学校应积极准备,按实代收取,不得营利。
(7)学校为加强学生宿舍管理,可本着保证正常用水、用电需求的原则合理制定学生用水用电免费额度。在按寝室安装水表、电表用量可计量的前提下,按居民用水、用电价格向学生收取超出免费额度的水电费。
公办、公益性幼儿园
按照成都市教育局的规定,公益性幼儿园的保教费按照统一价格执行,其他公办幼儿园,根据幼儿园等级收取不同费用。
成都市的幼儿园被分为公益性幼儿园、其他公办幼儿园、民办幼儿园三个类型。
保教费方面,公益性幼儿园统一标准为每人每月600元,其他公办幼儿园则根据分级,一级园每月650元,二级园600元,三级园500元。
和其他公办幼儿园相比,公益性幼儿园的孩子每个月还能获得政府的补贴。“市和区县两级财政对公益性幼儿园本市户籍3——5周岁幼儿给予没人每月200元的补贴。”
民办收费
民办幼儿园
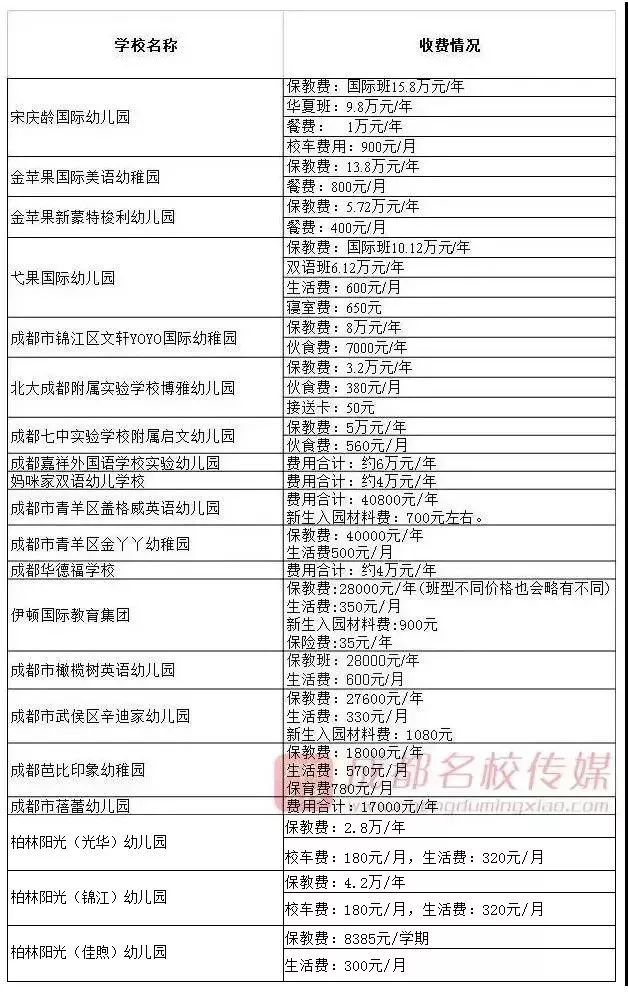
2017年,按照市教育的要求,成都市私立幼儿园首次向社会公布学费标准,如下图↓↓↓

数据来源于网络,仅供参考。
成都民办中小学收费情况如何?以下是一份2019年成都民办小学、中学收费情况一览表,赶紧来看!(数据来自网络,仅供参考)
民办小学

民办中学

在今年的学费排名中,排在美中国际GIA学校之后的是金苹果锦城一中,每年学费为4.8万元。今年新开校的新川外国语和西川汇锦都学校的学费分别为4.68万/年和4.26万/年,排在榜单第三、四名;博骏学校每年学费为4.2万;巴川学校每年为4万元。从整体来看,新建民办学校由于校园硬件设施和师资的大力投入,办学上力求高精尖,在今年的小升初收费上也有所体现,新开校学校的学费均超过4万元,加上住宿费、生活费和代管费等其他的一些费用,这些学校的总体费用将达到6万元左右。
除了这些高学费的学校外,还有一些学费在3万以下的高性价比的学校,比如石室外语和成都王府外国语学校的学费为3万/年;北师大成都实验学校的学费为2.58万/年;树德博瑞的学费为2.4万/年;盐外的学费为2.28万/年;石室佳兴住校生全年所有费用共为2.78万/年,走读生所有费用共为1.9万/年;新都一中实验为1.896万/年;武侯区启明学校为6500千/年。

声明:以上信息综合自成都教育发布,各学校官微,部分信息网络搜集,仅供参考。

送福利啦 !