半岛全媒体记者 王媛
乳胶枕头是近几年兴起的寝具宠儿,深受人们追捧,“天然乳胶”、“泰国进口”等是最主要卖点,其乳胶成分含量、质量究竟靠不靠谱呢?近期,青岛市消保委委托青岛市产品质量监督检验研究院,依据FZ/T 62036-2017《乳胶枕、垫》、HG/T 5644-2019《乳胶枕头》等标准,对市场在售的20个批次样品乳胶枕头进行了比较试验,价格从99元到400元不等,主要从天然胶乳含量、回弹性、75%压缩永久变形等几个方面进行检测。3月12日,市消保委公开发布比较试验,同时发布消费警示,提醒市民选购时注意避“坑”。

综合评价5星的样品信息
天然胶乳含量不低于88%才能叫“天然乳胶枕头”
天然胶乳的主要成分是聚异戊二烯,同时含有一些特殊的蛋白质以及脂肪酸酯、脂肪酸、酰胺类等物质。天然乳胶柔软性、弹性好。天然胶乳中含有的特殊成分使天然胶乳具有防螨抑菌,抗老化等特性。纯天然乳胶枕头天然胶乳的含量应不低于88%。本次比较试验中20批次样品均含天然胶乳,含量在67%至94%之间。

“淘宝心选”泰国天然乳胶枕回弹率低于50%
回弹率是关系到乳胶枕头舒适度的指标,反应的是乳胶枕头在受到外力作用时,对施力物体的反作用力以及恢复其自身形状的能力,关系到枕头对使用者的颈部、头部的支撑作用,回弹性越大,支撑作用越好。FZ/T 62036-2017《乳胶枕、垫》中回弹率推荐的值≥50%,此次比较试验中,1批次乳胶枕头回弹率为46%;其余19批次乳胶枕头回弹率均在50%以上。

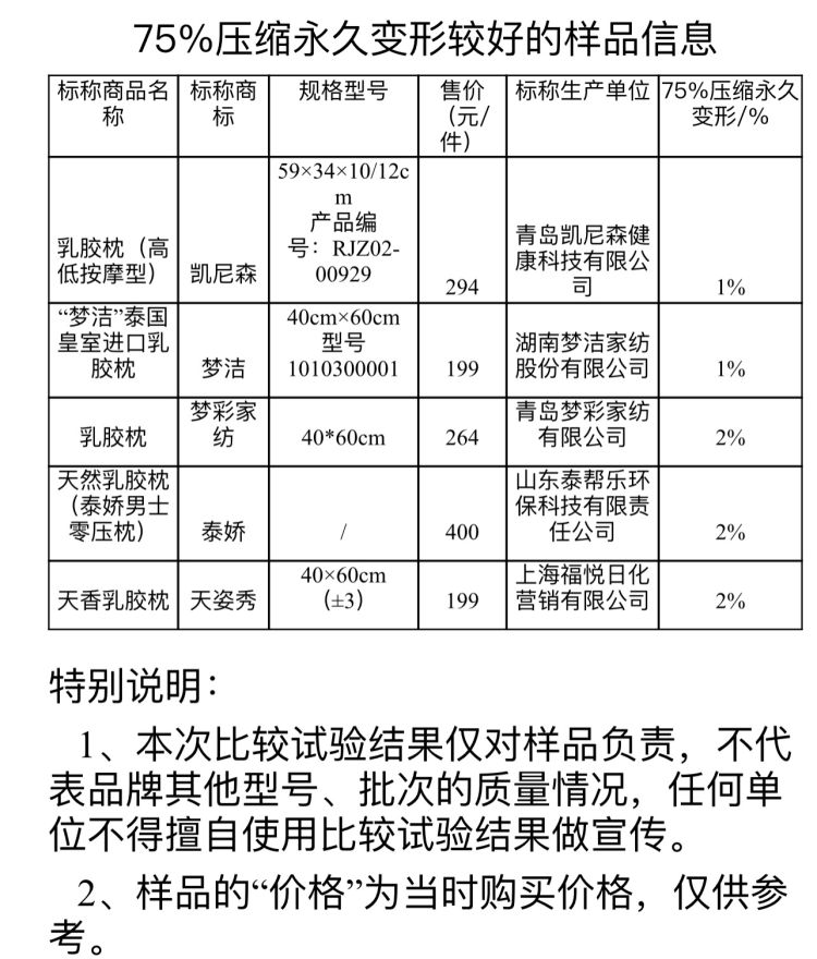
75%压缩永久变形全部合格
压缩永久变形反应的是乳胶枕头在受到长时间外力压缩作用后,恢复其原状的能力。能体现乳胶枕头的耐久性能,75%压缩永久变形小的枕头更经久耐用,不易变形。反之变形大的枕头,在长时间使用中容易出现塌陷、弹性降低等问题,影响使用。FZ/T 62036-2017《乳胶枕、垫》中75%压缩永久变形推荐的值≤15%,20批次样品75%压缩永久变形均小于15%。

青岛市消保委发布选购乳胶枕头消费提示
一、选购
不要盲目听信“纯天然”、“泰国进口”等宣传。
观察:乳胶枕头应无明显的色差、裂缝、污染、杂质等,颜色为乳白色,或者米黄色,表面应为哑光。如果枕头的颜色非常白,表面有油腻的光泽,可能是添加了着色剂。
用手按压感受:弹性好的乳胶枕头按压时反馈给手部的力量较大,按压后能迅速恢复原来的形状。弹性差的乳胶枕头按压时疲软无力,形状恢复慢。
用手捏乳胶枕头:轻轻拧拉,好的乳胶枕头应有明显的弹性,不易断裂。如果拉扯时感觉乳胶枕头没有弹性,并有撕裂的倾向,表明枕头质量不好。
贴近乳胶枕头闻:由天然胶乳制成的乳胶枕有一股淡淡的橡胶味,但无刺激性气味,如腥味、石油味、动物膻味、骚味等;如果乳胶枕头有明显的香味,表明枕头中可能添加了香精,以遮盖异味。
二.使用
不能长期被重物压着
不要置于潮湿环境
不要暴晒
(定稿)乳胶枕头比较试验结果20210311