副标题:跨境电商平台如何玩转社交新零售?
适宜人群:工作中需要写产品分析报告和竞品报告的人 。
对跨境电商小红书,网易考拉有研究的人,可以看下同样是跨境电商形态的洋葱 OMALL的社交零售模式。
调研目的:在国家一带一路政策催化和国内人民消费升级背景下,跨境电商扮演着越来越举足轻重的作用。从天猫国际跨境电商平台到网易考拉,小红书,各种类型的跨境电商网站相继推出,满足人们日益增长的品质生活的需求,笔者选择了一个社交零售形态的洋葱Omall平台做产品分析,试着分析产品未来的可迭代方向以判断自己的分析和判断能力。
目录
一,产品简介
1.1,产品介绍
1.2,用户-场景-需求分析
1.3,产品优势
二,产品业务逻辑
三,产品结构
四,关键用户流程
4.1核心路径
4.2 流程分段描述
4.3 拆解核心流程
五,关键页面
六,结合产品生命周期看产品的功能迭代和运营路径
6.1 总体增长曲线
6.2 分阶段描述
七,简单竞品对比
八,未来迭代方向猜测
一,产品简介
1.1,产品介绍
洋葱Omall是一个精选全球好物的跨境电商平台。旨在构建一个全球化的社交零售生态系统,产品类目包括美妆、母婴、保健品、个人护理用品、食品、家居、服饰、生鲜、数码家电、轻奢等好物。依托洋桃强大的供应链优势将全球好物输入到国内用户手中。首创made2social模式,整合及吸纳千万个碎片化的个人渠道,以社交的方式形成高效销售手段,满足不同的生活场景。
Slogan: Omall, give you more。
Logo: O代表爱心,Mall 代表商城,谐音more,为用户链接更多品质需求,更多生活可能。
1.2,用户-场景-需求分析

洋葱omall用户场景需求分析
典型用户故事:
案例一:
小A,刚本科毕业一年,时尚爱好者,平常会用不同国家的美妆产品和服饰,用得好的都会推荐给身边的朋友同事之前是通过代购朋友购买这些物品,但是朋友出国时间不定,时间不是很适合。后来通过朋友介绍了OMALL,发现不仅可以买到本土版的商品,还能通过成为店主和服务商,在买货之余小赚一笔零花钱,于是成为了洋葱店主,在茶话会闲聊时都能时不时让同事去买东西成单。
案例二:
小B,职场白领,结婚两年,家里新添一个小宝宝,需要奶粉喂养,国产奶粉质量不放心,每次过港又只能带2罐奶粉,频繁过港又比较麻烦,萌生了在网上购买奶粉的念头,通过各种途径了解到OMALL平台,是专门提供国外好货的平台,近期又看到OMALL跟很多品牌商合作,于是选择了在OMALL上购买商品。
案例三:
小C,海归,好奇心很强,小两口工作几年后攒钱买了属于自己的房子,在添置家具,生活用品时想要找些比较独特的商品,由于在国外上过大学对一些精致的商品有所了解,于是想购买国外商品来提升生活的质感。
案例四:
小D,初入职场,平常很爱打扮,因为经常见客户。但是由于刚入社会,经济有些紧张,每次逛商场觉得心有余而力不足,但是发现有同事的穿衣风格和款式很符合自己的品味,就去了解了下别人购买服装的渠道,原来别人一直在洋葱贩外买东西,类似工厂直销,但是衣服质感特别棒,性价比高,于是心动想要去试试。
1.3,产品优势
- 商品100%海外直营直采,全部原装本土版。
- 免税低价,质高价低,有中华保险公司承保。
- 种类丰富,精选全球精品。
- 社交新零售,有专属店主或服务商为你导购,帮你答疑解惑和帮你解决售后问题。
二,产品业务逻辑

作为跨境电商平台,洋葱OMALL最特殊的点在于会员制,即所有用户注册都是需要邀请码才能注册,然后满足一定条件就可以升级会员。
三,产品结构
梳理产品结构如下:

从功能横向来看,划分很简单,用户在购物过程中能很清楚自己去什么模块能找到自己要的东西,“购物车”模块提供了直达购物车的快捷路径,方便用户购买,也跟其他电商保持一样的设置,符合用户操作习惯。
关键功能点描述:
买货:帮助用户筛选自己想要购买的产品。主要提供了分类,搜索,各种榜单和优惠活动,也提供了到种草社区的入口。
分类:为用户提供了多种分类入口,可到不同分类下寻找好物。按洋葱商品类别分为了海外直采,洋葱贩外,洋葱生活,轻奢时尚4个大类;同时也能按品牌和地区分;也能直接关键词搜索。不过目前体验不好的地方是某些分类点进去并没有想对应的商品展示。
种草:
种草任务:提供用户使用商品的口碑,用户可以选择购买或分享与评论者一样的商品。电商购物用户最看重的就是用户使用评价,能刺激消费者做出购买决策。另外,这里值得一提的是分享功能,点击分享之后会直接复制原来的评价内容,包含图片和描述信息,信息可以选择修改也可以直接分享,很方便的分享路径,极大降低了用户推荐,分享的成本。
研选指南:类似一个导购指南的内容社区,帮用户推荐好物。主要分为文章推荐和视频推荐,文章或视频里出现的产品你都可以快捷地去购买或加入购物车。
BIGONION:记录洋葱发展的大事记,帮助用户更好地了解洋葱。
四,关键用户流程
4.1核心路径
作为电商平台最重要就是选品,下单,和售后,梳理出用户的核心路径如下:

其中选择商品又提供了多种路径供用户选择,简单梳理如下:

4.2 流程分段描述
将核心流程拆分为注册/登录流程,下单流程,支付流程,配送流程,售后流程,升级会员流程 。
4.3 拆解核心流程如下
登录注册(选取填邀请码流程展示):

下单流程:

支付流程:

配送流程(海外直邮产品):

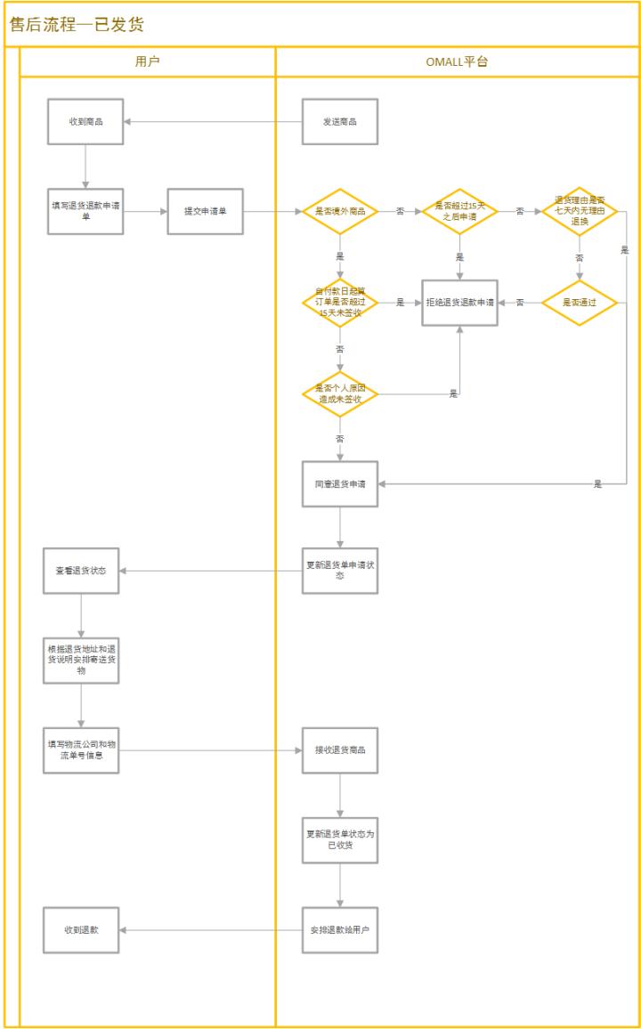
售后流程(发货前):

售后流程(已发货):

升级成为会员(选择升级为年籍店主展示):

五,关键页面
作为交易型的电商平台,方便用户选择自己想要的商品,展现商品活动很重要,另外洋葱独有的会员模式是其关键特点,因此帮助用户选择商品和升级会员的页面提取关键元素数据如下:
选品:

升级会员(永久店主):

六,结合产品生命周期看产品的功能迭代和运营路径
6.1 总体增长曲线
洋葱OMALL应该是在2015年9月就有了线上交易,但是APP是2017年才推出,这里选择安卓端的APP总*载下**量来看产品的增长趋势。从图中可以看出目前产品正处在高速增长期,自洋葱2018年启动全球品牌战略合作计划以来,用户量就增长比较快,其中2019年1月与奶粉美赞成品牌的合作也带来了极大的用户量。

根据产品增长曲线将产品增长划分为探索期和增长期:
2017/2—2017/9 V1.0~V3.0.0 探索期
2017/9—至今 V3.0.0~V4.2.1 增长期
6.2 分阶段描述
探索期:
探索期洋葱主要是完善购物的基础功能,保持着每个月2~3次的迭代速度,比如一键下单,商品详情浏览页和支付方式的优化。在运营方面主要是线下的一些广告活动让身边的人渐渐知晓这个品牌,然后让身边的人去带动自己的社交关系链的朋友。

增长期:
增长期也经历了缓慢增长和快速增长期,该阶段新增了很多功能,主要在扩充产品品类,用户口碑,热销排行榜,团购,促销优惠等功能方面,旨在吸引更多用户和引导刺激用户下单。运营方面主要是参与一些重要峰会和与品牌商达成战略合作。其中作为Omall女性导师的蔡康永的#焦虑诊疗公开课#和张智霖出席的新品发布会都有让产品用户有明显的增长,可见明星效应和品牌效应在跨境电商平台扮演着很重要的角色,这2个方向也是未来洋葱Omall可以深耕的方向。

七,简单竞品对比

八,未来迭代方向猜测
1,洋葱的会员模式能发挥天然的社交关系链的作用,自用省钱,分享赚钱
玩法比较新,未来还需要做好对店主和服务商的服务,让他们愿意自发邀请更多朋友和同事加入进来。
2,OMALL还需要吸引更多国外品牌商合作,以提升自己的知名度,让用户信任自己的产品,让用户自愿为产品背书。
3,种草社区功能还比较单一,不能很好地满足用户需求。建议对用户评论做些分类,同时引入一些明星,KOL入驻,带来新的流量和促进用户活跃。
4,未来可以引入直播,实时播报海外直采的流程,让用户更清楚直观地感知商品的来源以刺激购买。
5,可以设置一些挑战赛,让用户分享邀请更多人参与助力,最终胜利者可参与一次实地研选过程,既增加热度又真正做到了让用户参与选品。