自昨日(6日)起,香港和内地全面通关了! (《2月6日起全面通关!拜拜了,隔离及核酸!》)
另外,昨日包括深圳、广州等城市也都陆续开放赴港自助签,之前困扰大家的预约、核酸和赴港签注等问题终于烟消云散。

深圳重新开放了港澳自助签注机的使用,为市民提供24小时的智能签注服务,使深港往来更加便利。
视频加载中...
广州办理香港个人游再次签注也无需预约,可直接前往广州各*证办**中心智能签注区办理。

广州恢复赴港个人游再次签注自助办理。 (受访者供图)
HELLO,HONG KONG!
你好,香港!
终于全面通关,香港也拿出浑身解数,吸引全球游客来玩➞《快来抢!香港免费送50万张机票! 》《100万份!来港旅客可领消费券啦! 》《@你有一封来自香港的邀请函!请查收》
视频加载中...
不过常言道, “凡事预则立,不预则废”。在畅游香港之前,还需要对香港的防疫措施及各项法例多些了解并自觉遵守,否则很容易 “惹祸上身”,轻则支付几千罚款,重则面临牢狱之灾。
近日,就有网友在社交平台上发帖,用自己的亲身经历讲述 “痛失” 5000元的教训。他表示,自己在英国生活时习惯不戴口罩,来到香港后遇到警方截查,因未戴口罩而被罚款5000元。

网友发文讲述自己被罚5000元的 “惨痛经历”。 (小红书截图)
在香港,除了不戴口罩,还有哪些情况会面临罚款?来港旅游需注意什么?一文告诉你!
违反口罩令可被罚5000元
首先再次提醒大家,香港从未取消 “口罩令”,在公共场所必须佩戴口罩,否则最高可被罚1万元或被处定额罚款5000元。

但特区政府日前公布,1月26日起微调在个别处所佩戴口罩的要求,以下情况可豁免佩戴口罩:在宗教处所内,主礼人或讲者于宗教活动期间,向参与宗教活动的人士进行演讲时;在公众娱乐场所或活动场所举行展览活动期间,于餐桌或展览摊位饮食时;在餐饮处所或任何表列处所内,于活动期间在台上祝酒时,都可豁免佩戴口罩。

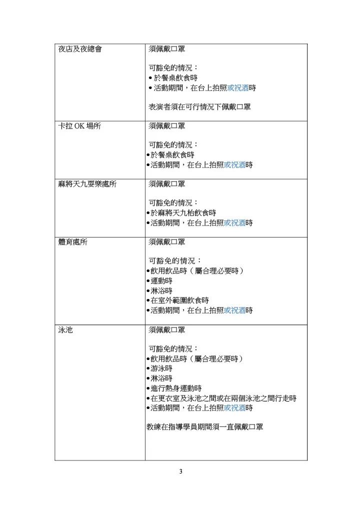
适用于餐饮业务处所及表列处所佩戴口罩的整体要求(包括可豁免的情况)如下:





适用于餐饮业务处所及表列处所佩戴口罩的整体要求。 (网页截图)
公众场所等指定禁烟区吸烟 可被罚款1500元
根据香港《定额罚款(吸烟罪行)条例》,任何人在法定禁止吸烟区或公共交通工具内吸烟或携带燃着的香烟、雪茄或烟斗,执法人员有权向他们发出定额罚款通知书,罚款1500元。

在香港公众场所等指定禁烟区吸烟,可被罚款1500元。 (资料图片)
那么香港哪些地方是禁烟区呢?快来一图睇清↓↓↓

另外,如果在附有烟灰缸的垃圾桶旁吸烟是被允许的,但因为在户外吸烟违反口罩令,所以很可能还会面临罚款,提醒大家切勿以身试法。

如果在户外附有烟灰缸的垃圾桶旁吸烟是被允许的,但在口罩令下可能会面临罚款。 (点新闻资料图)
此外,《2021年吸烟(公众卫生)(修订)条例》于2022年4月30日起生效,条例禁止进口、推广、制造、售卖或为商业目的管有*子烟电**、加热烟产品、草本烟和其配件。违例者最高可被罚款50,000元和监禁6个月。
在《条例》下,任何人不得在法定禁烟区内吸用或携带已启动的另类吸烟产品,违例者将被定额罚款1,500元。即是说,在法定禁烟区,游客既不能吸食普通香烟,也不能吸*子烟电**、加热烟等,违例者将可被定额罚款1,500元。

由2022年4月30日起,任何人不得进口、推广、制造、售卖或为商业目的而管有另类吸烟产品 (香港卫生署图片)
根据《条例》,任何人不得将另类吸烟产品进口香港,包括当作包裹或货物运入,或由入境旅客携带入境。由取道香港国际机场过境而期间没有经过出入境检查的人士所携带的物品、航空转运货物,及一直留在飞机或船只上的过境物品,可获豁免。而携带有关产品进入香港的旅客,不论产品的数量或是否供个人使用,均须向海关申报。
乱抛垃圾、随地吐痰 可被罚款1500元
根据《定额罚款(公众地方洁净罪行)条例》,任何人士在香港的公众地方乱抛垃圾、随地吐痰、未经准许而展示招贴或海报,以及让犬只粪便弄污街道,处定额罚款1500元,如违例人士未能提供所需个人资料及出示身份证明而又没有合理解释,即属违法,可被罚款最高5000元。

在香港,亂拋垃圾、隨地吐痰會被定額罰款1500元。(資料圖片)
大家注意了,在香港的公众地方不可乱抛垃圾、随地吐痰,不可未经准许张贴街招及海报,否则都有可能会被定额罚款1500元。
入境香港,這些要注意!

烟酒:香烟不超过19支
根据香港海关要求,凡年满18岁的旅客,可以免税携带下列*草烟**产品进入香港,供其本人自用:
- 19支香烟;或
- 1支雪茄,如多于1支雪茄,则总重量不超过25克;或
- 25克其他制成*草烟**。

旅客过关小锦囊。 (香港海关图片)
凡年满18岁的旅客,可以免税携带1升酒精浓度以量计多于30%的烈酒进入香港,供其本人自用。持香港身份证的旅客,则必须离港不少于24小时才可以享有以上豁免数量。
旅客进口另类吸烟产品,包括器具,或其零件及配件,用于该器具以产生气雾的任何物质,例如加热烟枝、*子烟电**油,以及草本烟,即属违法。
食物:野味、肉类、家禽或蛋类需证明
携带野味、肉类、家禽或蛋类入境而没有原产地发证机关签发的卫生证明书及/或没有食物环境卫生署的事先书面批准,均属违法。
现金:超过12万港元要申报
经指明管制站抵达香港的旅客,如管有大量货币及不记名可转让票据(现金类物品)(即其总值高于12万港元),须使用红绿通道系统下的红通道,向海关人员作出书面申报。
最后,祝大家准备万全,在香港玩得开心、舒适,香港欢迎你!
视频加载中...