2018年12月25日,知名医疗自媒体丁香医生的一篇文章,让天津权健集团陷入了舆论漩涡,也再次引发了公众对保健品行业乱象的讨伐。
今天有就大家关心的6个关于保健食品的问题,我们来聊一聊。
什么是「保健食品」?
「保健食品」这4个字,有特定的法律上的意义。
最新的《食品安全法》把食品分为2类:普通食品和特殊食品。
保健食品属于后者「特殊食品」,产品上会标记有「蓝帽子」标识,并写明功能声称与适用人群,比如「增强免疫力」、「改善睡眠」等等。
而普通食品,不能宣称有保健功能。权健这款大枣味饮料,只能算是一个普通食品,不能宣称任何功效。
保健食品有防癌、抗癌功能吗?
保健食品根据功能分为两大类
1.营养素补充剂
以补充一种或多种维生素、矿物质为目的的产品。比如钙片,复合维生素。
2.功能性保健食品
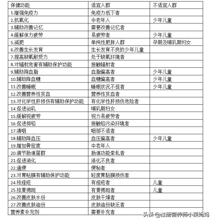
目前国家公布的可以申请的有27项功能:

可以看到,这27项功能中,没有「防癌」、「抗癌」这样的功能声称。
所以,宣称能「防癌」或者这27个功能之外的产品,都是违规的。
事实上,中外专家都不建议靠补品防癌。没有证据表明,抗癌保健品能真正抗癌,真能抗癌的那一定是药。
保健品可以替代药品吗?
首先,保健食品≠药品。
消费者在选购保健食品时,要理性看待保健品的作用,保健食品不能替代药物,不能治疗疾病。
如果某个保健品效果特别好,很可能非法添加了药物,比如减肥类保健品中屡禁不止的西布曲明。
都叫“食品”是不是很安全?
对于吃进去的东西,国家在安全性上的监管要求是不同的:
在配方要求上,普通食品的原料应当无毒无害;保健食品应当做到,长期服用也不会在人体内造成任何急慢性毒副作用;而药品则为了疗效,可以允许存在一些不同程度的副作用。

尽管可以长期服用,但即使是合格的产品,保健品服用不当也会有健康风险,特别是以下这些情况:
● 同时服用多种膳食补充剂。
● 服药期间,服用某种膳食补充剂。比如昨天提到的华法林和维生素K
● 用膳食补充剂替代药物。
● 超剂量服用某些膳食补充剂。
比如维生素A,摄入过量可能会造成头痛、肝脏损伤;而维生素C,摄入过量会增加肾结石风险。

另外,还有过敏风险。
特别是一些添加植物提取物成分的保健食品。这些产品在宣传时,常常以「天然」为卖点,然而天然≠安全。
如何避免上当受骗?
保健品不能替代日常三餐,保健品不能替代药品。这是两个大前提。
所有国家都要求,保健食品不能在包装上宣称能够治疗疾病,并且注明产品不能替代药物。
所以,如果哪个产品告诉你,它能治病,百分百是*子骗**。

保健品中的营养素很多,并不是所有的「保健成分」都有充分的研究证实,对健康有好处;更不用说取代药物了。
对饮食不合理的人来说,一些保健品能帮你某些关键营养素的不足;
但保健品绝不能代替健康饮食的长期好处;食物中的营养成分,比保健品更丰富,而且比例均衡、安全性更高。

选购保健品,还是需要注意认蓝帽子标志,并且仔细核对标签上的功能声称和适应人群。
有些高级*子骗**,卖的虽然是带蓝帽子的正经产品,但却告诉你这个产品可以抗癌、保肝、降血脂、抗氧化……请你听听就算了。#27项功能可以收藏#
海淘国外保健品,也是一样的,学会看标签,了解它的真实功效,不要被广告或代购牵着鼻子走。
哪些保健品的功效值得购买?
总体上,各国保健食品监管机构、营养学和医学界,对无法通过饮食,或者特殊情况下身体对某些营养素需求增加时,服用维生素/矿物质产品,还是比较认可的。
比如,备孕期及孕期补充叶酸、冬天光照不足地区的人们以及新生儿补充维生素D、素食人群补充维生素B12等等
再比如,老年人咀嚼、消化能力下降,缺乏维生素等营养素的可能性更大,可能需要适当补充。

在功能性原料领域,不同的专家会因为各自经历和研究背景不同,有不一致的看法。
比如,各类文献对补充Omega-3能否降低心血管疾病风险,时常有相互冲突的结论。但很多临床医生和营养师还是会建议不常吃水产品的人,通过吃高浓度鱼油来补充不饱和脂肪酸。
我们的建议是,咨询营养师或医生,根据个人的具体情况来选购,千万不要盲目跟风。
毕竟,你和你的食物,都是独一无二的。
上文节选自食栗派ChestNutMates(ID:ChestNutMates)深度|关于「权健事件」和「保健品」,你应该了解的10件事
#要和保健品说不吗#