蓝鲸教育2月6日讯,新南洋今日晚间发布公告,中金投资(集团)有限公司(下称“中金集团”)及一致行动人对其持股已达10%。至此,以中金集团为首的“中金系”已完成增持计划,按相关法律规定将获得新南洋股东大会召集权。
自2017年12月实现举牌,到2018年2月二次举牌,这样一家频繁投资教育项目的民营投资机构,为何盯上国有控股教育上市公司?
高调布局矿业,低调布局教育的富豪
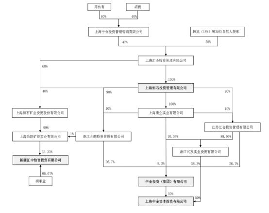
据公告披露,参与购买新南洋股票的“中金系”公司共有4家,均为周传有实际控制。资料显示,周传有任中金集团董事长兼总裁、*疆新**新鑫矿业副董事长、上海华东政法大学教育发展基金会理事等职务,早在2008年即以70亿财富位列胡润中国富豪榜第76位。
在新南洋前,中金系已涉足房产开发、矿产开发、健康养老、文化旅游、能源投资、信息产业、金融证券等多个领域,并在资本市场高度关注矿业,合计持有*疆新**新鑫矿业(3833.HK) 21.76%的股份,居第二大股东之位。

蓝鲸教育还发现,周传有所实际控制的怡联矿能、中金投资等在2014年11月至今频繁参与了100多支A股新股的首发申购,在2009年还曾举牌海鸟发展(600634.SH,现名中技控股)。

在教育投资领域,中金系的中金资本作为早期风险投资方,自2014年起先后投资过ABC360、欧那教育、理优1对1、乐恩教育、树袋老师等10多个知名教育品牌,其投资团队在教育行业有较深的积累。
从5%到10%仅用2月,投资新南洋累计斥资6.55亿元
中金系在各行业投资频繁,在教育领域一级市场布局之后,开始布局二级市场。
在2017年9月以前,“中金系”未持有新南洋的任何股份,而截至12月11日收盘,其以二级市场集中竞价的方式累计增持购买新南洋5%的股票,实现举牌,合计使用了3.02亿元资金。
中金系在公告中表示投资新南洋是因为看好其业务发展,通过增持其股份做战略投资布局,并表示计划在未来12个月内继续增持新南洋股份,拟增持股份不超过其总股本的10%,且增持计划不以谋求实际控制权为目的。
中金系举牌新南洋,也是新南洋自2017年6月完成定增引入诚鼎新扬子、赛领并购投资基金、赛领讯达基金、东方国际集团上海投资有限公司及毛蔚瀛后,再次获得资本大鳄关注。
值得关注的是,2017年12月里,新南洋多位大股东减持,不仅包括持股比例5%以上的起然教育,还有新南洋的控股股东上海交大产业投资 (集团)有限公司,后者减持后仍持有新南洋20.588%的股份。
有分析认为,控股股东的减持和中金系的增持,有望进一步优化新南洋的股权结构和管理效率。新南洋2017年前三季度营业收入13.03亿元,同比增加28.05%,但归属上市公司股东的净利润1.20亿元,同比减少7.59%。新南洋上月未发布2018年业绩预告。
实际上,随自披露中金系举牌新南洋以来,新南洋的股价不断攀升,中金系增持成本不断提高的同时,此前购入股票已经出现较大浮盈。例如,2017年11月以20.89元/股购入的新南洋768.08万股,以2月6日的24.16元/股的收盘价计算,账面上已增值2511.62万元。

就在2月6日,全球股市表现不佳,A股狂泄,上证指数下跌3.35%,新南洋的股价重挫7.33%,盘中最大跌幅达到9.40%,自2017年5月以来尚未有过如此大的跌幅。新南洋也正是在今日宣布,中金系对其二次举牌。
公告显示,2017 年 12 月 12 日至 2018 年 2 月 6 日间,中金系通过二级市场集中竞价的方式累计增持该公司无限售条件流通股 1432.75万股,占其总股本的 5%。加上此前所持的5%股份,目前中金系合计持有新南洋无限售条件 流通股 2865.50万股,占其总股本的 10%,累计投入金额已达6.55亿元。
中金系此次增持计划已实施完毕,根据《公司法》第101条的规定,一名股东所持的股份占公司总股本10%以上,可以单独请求召开临时股东大会。中金系是否会于近期使用此项权利,值得关注。
此外,新南洋所控股的另一家上市公司交大昂立(600530.SH),于2018年1月也被中金系举牌,目前持股比例为5.63%。
一位分析人士对蓝鲸教育表示,中金系目前所投资的教育创业项目尚处于早期阶段,不具备被上市公司等并购的条件,中金系与新南洋要在教育领域实现“PE+上市公司”的模式,时机还不成熟,未来双方会如何协作,还需要进一步观察。