
大家好,我是一本正经的吐槽君~
无论男人女人,老人小孩。
在我和逗逗酱的险种推荐榜单里,有一类保险始终排名第一位。
那就是社保。
社保是实实在在的国家福利,真·薅社会主义羊毛!
而其他所有的商业保险,大多数是围绕社保进行补充的。
之前很多自由职业者,或者公司不给缴纳五险一金的朋友(违法的);
我都会比较建议去申请“灵活就业”缴纳社保。
不过大部分地区的“灵活就业”社保,都只能缴纳养老和医疗保险。
剩下的三险一金,都是没办法缴纳的。
PS:“灵活就业”的医保可以报销生育费用,但没有生育津贴。
所以目前在国内,有一种业务是比较火热的,那就是——
社保代缴。
办理这种业务的一般都是人力资源公司,可以通过“挂靠”的方式,来给没有劳务关系的人缴纳五险一金。
当然不是白缴的,每个月还会收取几十到几百元不等的手续费。
之前呢,国家也是对这种情况睁一只眼闭一只眼。
但最近,风向好像有些变了!

一、社保代缴 = 骗保
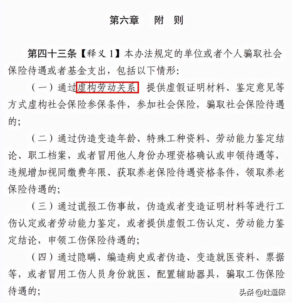
今年1月1日,除了民法典以外,还有一个《办法》悄咪咪 的 执行了。
广东省人社厅和广东省公安厅,联合发布了个社保新规;
名为《广东省查处侵害社会保险基金行为办法》。
其中很明确 的 指出,虚构劳动关系参加社保属于骗保行为:

严重者,还可能按照诈骗罪处理!
我们平时找人力公司的“挂靠”,其实就是虚构劳动关系进行投保社保。
属于严打的典型……
不要觉得我在危言耸听哟,已经有实际案例了:
北京朝阳某科技公司,自2017年3月至2019年10月期间,伪造用工关系代缴社保,领取社保待遇。
公司主要部门负责人、财务经理、客服主管等13人,因涉嫌社保诈骗罪被依法刑事拘留。
其实严打的信号去年就有了。
20年7月,北京出台了社保新规。
要求替新员工办理参保业务时,必须要提供详细的劳务关系证明信息:
包括员工类型、岗位、工薪、实际用人单位的社会统一信用代码等。
这就导致在“社保入税”后,北京当地的社保代缴服务,基本已经行不通了。

二、多地缴社保行不通了
全国社保信息联网,一直是国家在努力的方向。
甚至,很多地区,已经开始信息的互通了。
这其中影响最大的,除了自由职业的社保代缴挂靠以外;
还有就是多地养“小号”的朋友了。
因为很多地区的购房资格都和社保挂钩;
于是很多北上广深高房价地区的朋友,就想出了个招:
在周围地区挂靠社保,预留一个买房资格。
之前我的一个在广州的朋友,就用了这方法。
在隔壁东莞开了一个“小号”,安安稳稳 的 交了一年多。
今年疫情严重的时候“被离职”了,无奈只能换一份工作。
没想到出岔子了……
东莞的“小号”被查到了,必须注销账号后,新公司才能正常缴纳社保。
所以打算异地买房落户、孩子上学的朋友。
可要早做打算了。
其他朋友,在换工作时,要做好上下家的社保的衔接。
等老东家交完社保再走,然后在次月15号前入职新东家。
这样,就用不着操心“挂靠”的事儿了。
当然如果想要休息几个月,或者压根就准备从事自由职业的话。
最好还是像我开篇提到的那样。
以“灵活就业者”的身份,自己交社保。
虽然只能缴纳养老保险和医保,但是这两个大头能拿下,保障缺口就不大了。
PS:目前在申领生育津贴或养老金时,有些地区可能会因为“建立劳动关系的单位,与社保缴纳单位”不一致,而被社保机构拒绝支付。
所以社保代缴虽然在某些地区还可以实现,但需慎重!
三、写在最后
这两天在网上看到一个段子,说是不同年代的相亲优质男:
70后是大学文凭;
80后是五险一金;
90后是三室两厅。
这也看出来社保在之前一段时间,确实是硬通货。
但现在的年轻朋友,对社保的重视程度越来越低了。
尤其是现在很多朋友喜欢“裸辞”,在家休息一段时间再去找工作。
这期间的社保就会产生断档。
一旦出现突发情况,没有医保的保障覆盖,后果很严重!
当然,在保证社保缴纳的前提下,用商业保险覆盖其他的保障缺口,才是最明智的方案~
我是吐槽君,爱你们!