
一篇选表的文章,引来很多朋友的关注和转发,非常感谢大家的支持。看来手表作为男人的三大件之一,还是有其特殊地位的,由此看来机器表风靡100多年也是有原因的。
今天来聊聊:如何不去官方售后简单鉴别手表的真假。
毕竟能一眼看出真假,就没必要费时费力跑去售后了。而且不是每个城市都有官方授权的服务中心。
今天就来简单说一下,大多数假表的特征,无法包罗万象,只是把我这几年接触表过程中遇到的情况整理了一下。
1.“支持专柜验货的”是个伪命题
很多代购店铺说自己的表支持专柜验货,首先专柜根本不提供验货服务,其次专柜的销售员大多啥都不懂,验了也不能信。
支持专柜验货这个说法纯粹就是不法商家拿来针对消费者的心理吹出的噱头。遇到有这句话的店铺作为新手可以直接跳过了。
该条例也适用于网上买鞋。
2.支持七天包退包换的:要小心!
很多代购店明目张胆的说自己的店敢支持七天包退包换。
代购的物品说到底还是专柜的东西,只是因为地域差别导致折扣区别较大。如果不是来自于专柜,那么保卡就无效了。这样来看,你听说过国内专柜买表听说过退货吗?那么国外专柜也不可能退。
所以按常理来说代购要退货换货就意味着这个表只能留在代购人手里,成了存货,很难再出手。
所以不是说支持退货的一定是假表店,但遇到这样的店就需要非常谨慎,没有巨大的财力和渠道的人是绝对不敢支持七天退换的。
你看某东支持七天无理由退换,搞的全是二手表。现在某东手表也不支持七天无理由退换了,请问几家代购的财力能够和某东比?
3.购物发票和名表鉴定证书齐全的:必假!
这个100%假货。不论是港行代购还是欧行代购都是不存在发票,顶多有一个收据。关于证书,这个可不是黄金,一个证书10块钱,国内做个手表的鉴定并开个证书起码两三千,免费的没有。
一般说会有发票的代购店铺基本都是英皇道293号。
4、尊重价格规律
低于公价65折的天梭浪琴,就不要考虑了,很容易上当受骗。什么当铺典当的、朋友低价抵账,我看过的没真的。
有一点最坑的就是朋友花高价给你买假的,可恶至极,前几天鉴定了个浪琴名匠,说是朋友香港1.4W代购的,实际应该属于150块钱的地摊货,这样的损友早早绝交为好。
5、看表的型号、编号与保卡上是否一致。
每个正品手表都有自己的型号以及其出厂代码(身份证号)。
如下图红色框部分是手表的身份证号,要与右边保卡中第二排的编号一致。右图中第一行是手表型号,表明这款手表是博雅809黑面带钻系列,也需要与手表上刻的型号一致,我就不一一截图了。
另外保卡需要盖章,空白保卡不支持全球联保。

6、看机芯:低仿的机芯很粗糙,正品的非常细腻。

上面两幅图是一块表,下面两幅是我手头的一块。
从机芯看差距很明显,正品打磨细腻,字体清晰,假的就很粗糙了。从正面看很多细节差异就不一一展开了,因为不同型号,看法不一样,没有太大的借鉴意义。
关键还是看机芯。下图是罗列的各种假表,第三图是精仿的,比较难辨认,其他的都比较好认。

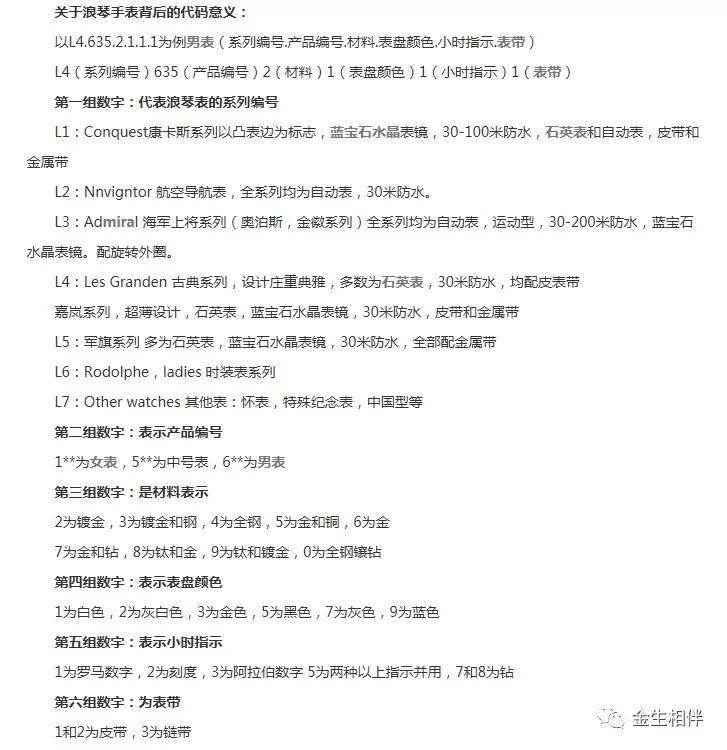
最后附上浪琴编号对照表,感兴趣的可自行参考。

好了,今天就介绍到这里,如果有疑问,欢迎留言!
关于更多真假识别问题可参考历史文章:<买手表怕被坑?教你一招识别机械表的真假>