“刘医生,我最近痛风发作,而且‘阳’了,可以吃止痛药吗?”
“刘医生,我是一名痛风患者,我感染了新冠,降尿酸的药物能继续吃吗?”
“昨天咽喉不舒服,测抗原发现我‘阳了’,今天开始发烧,我需要停用治疗痛风的药物吗?”
最近这段时间,有不少“阳了”的痛风患者问我,现在正在吃降尿酸药物,“阳了”需不需要停药?也有痛风患者“阳了”期间刚好急性痛风性关节炎发作,不知道该不该吃消炎止痛的药物。今天老刘就来给大家讲一讲,痛风患者测新冠抗原“阳了”,相关治疗痛风的药物的使用问题。

最近一段时间,痛风患者都担心自己阳了
新冠病情稳定,但是急性痛风发作疼痛难忍
我们都知道,新冠分为无症状、轻型、中型、重型、危重型,一般来说核酸或抗原阳性但没有症状属于无症状感染者,而近来大多数出现的是咽喉痛、咳嗽、头痛、肌肉疼痛、恶心、呕吐、腹泻、味觉或嗅觉丧失等轻型症状。

新冠的症状有哪些
如果您的新冠症状属于轻型或无症状,那么您可以继续往下读;如果您的新冠症状属于中型、重型或危重型,建议您立即先到医院就诊,待新冠病情后再和老刘讨论痛风的问题。
一般来说,如果新冠病情稳定,但是在“阳了”且有咳嗽、发烧等症状时,又同时出现了急性痛风性关节炎的关节红肿热痛症状,那么其实这时候您是可以使用急性期相关的消炎镇痛药物的。因为痛风急性发作时使用的非甾体药物中,大部分都有退烧作用。也就是说可以适当的“一药二用”。
痛风急性期常用的非甾体抗炎药包括双氯芬酸钠、塞来昔布、依托考昔、洛索洛芬钠等,如果“阳了”且“痛风痛了”,那么您可以正常使用。但是需要注意的是,这些药物与“阳了”且发热时的对乙酰氨基酚、布洛芬等药物合用,会增加副作用,尤其会引起胃肠道损伤的风险。

常用非甾体抗炎药的用法与用量
另外,阿司匹林也是常见的非甾体抗炎药,一般在咳嗽时,医生会开给患者服用。但是要注意,在痛风发作引起剧痛时,不能服用阿司匹林,因为低剂量的阿司匹林有可能导致尿酸升高。
此外,有些痛风患者在急性痛风性关节炎期也会使用糖皮质激素。糖皮质激素对痛风性关节炎急性发作具有迅速缓解作用,但停药后容易复发。如果您急性痛风期“阳了”,且正在使用甲泼尼松、醋酸泼尼松、可的松、氢化可的松、地塞米松等糖皮质激素,那么期间不建议停用,但也不建议长期使用。

常用糖皮质激素药物的分类及作用
“阳了”的时候,是不是还需要继续降尿酸?
熟悉老刘的人应该了解,我多次说过痛风属于晶体性、炎症性、风湿免疫性疾病,也就是说痛风说到底还是因为自身免疫发生紊乱导致免疫功能异常;而我们都知道,风湿免疫性疾病比普通人感染新冠的风险要相对高一些。那么此时,痛风患者就更应该关注自己的尿酸稳定,避免尿酸突然飙升。

在接种疫苗和未接种疫苗的队列中,痛风患者的住院和死亡风险增加
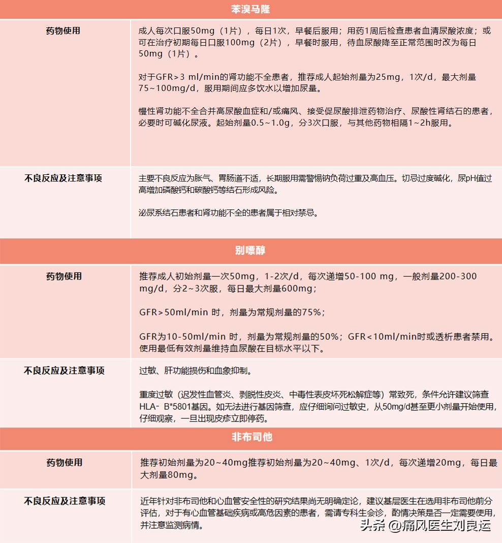
通常来说,痛风患者常用的非布司他、别嘌醇、苯溴马隆本身就是降尿酸、调整尿酸代谢的药物。其中非布司他和别嘌醇属于抑制尿酸合成的药物,苯溴马隆属于促进尿酸排泄的药物。这三种药物是常用降尿酸作用比较显著的药物,通常用药还需要根据痛风患者本身的个体情况进行区别用药,不同的痛风患者剂量、药品都不同。
那么,如果您是痛风患者,此前在痛风间歇期一直规律吃着降尿酸药物。那么您“阳了”后,我建议您也要坚持服用降尿酸药物,而不要冒然停用。因为血尿酸水平下降,并且控制在一定范围内,才能减少痛风的发作频率,让尿酸盐结晶溶解。如果突然停药,可能会导致“屋漏偏逢连夜雨”的急性痛风发作。

痛风间歇期常用降尿酸药物
如果您在“阳了”前并没有使用降尿酸药物治疗痛风,或者并没有规律使用降尿酸药物,那么我建议在您新冠感染期间不要轻易自行使用降尿酸药物,因为此时轻易使用降尿酸药物也有可能出现“溶晶痛”,这也是得不偿失的做法。
只有在急性期的痛风疼痛消失,进入间歇期一段时间后,才能及时使用降尿酸药物,让血尿酸水平保持在正常标准的范围内。
最后刘医生提醒您,预防新冠还请及时接种疫苗。当您急性发作痛风、痛风病情不稳定、痛风症状较严重时,不建议接种新冠疫苗。但是病情控制住后,还是需要在医生指导下正确预防新冠,避免自己“阳了”。

及时接种新冠疫苗