(报告出品方/分析师:国信证券 陈青青 李依琳)
引言
茅台是我国拥有最强大品牌力的白酒品牌,这一点从现在来看毋庸置疑,但历史上茅台强大品牌力是如何形成的?这中间离不开茅台渠道力的贡献。那么,历史上茅台渠道是如何不断变迁和迭代优化从而支撑茅台形成如今强大的品牌力的呢?
本文就将茅台渠道变迁史进行详细回顾和总结,以期回答这一问题。此外,在强大品牌力支撑下,茅台的渠道变革从扁平化、直营化和直达消费者方面来看一直走在行业前列,可以说茅台是行业渠道变革的急先锋和榜样。
近年来,不断提高直营渠道占比成为茅台业绩增长的重要贡献之一,那么在茅台不直接提出厂价的情况下未来还能通过增加直营比例增厚多少业绩呢?
——这一直是市场关注的核心问题之一,对此,本文亦将进行详细讨论和测算。

1 渠道结构:批发代理为主,直销占比渐提升
1.1 销售组织架构:旗下八大子公司,茅台酒和系列酒独立运作
茅台股份公司旗下有八大子公司,负责各类酒水的对外销售工作,核心品牌和部分渠道由不同公司独立运作。
①早在1993年,茅台股份公司为推广国外业务建立了贵州茅台酒进出口公司,目前由进出口公司和茅台酒巴黎贸易公司负责茅台酒和系列酒的海外销售,茅台分别对其持股70%和100%。
②到2000年,茅台的国内业务不断扩大,为此成立了贵州茅台酒销售有限公司,负责茅台酒的国内销售,并统筹茅台全国自营系统下的30多家自营公司,公司对其持股95%。
③2013年,茅台成立国酒茅台定制营销公司,负责为大型企事业单位的定制销售业务,公司持股比例为70%。
④2014年,茅台为推进系列酒发展,成立了贵州茅台酱香酒营销公司,负责酱香系列酒(赖茅之外)的国内销售业务,公司对其持股100%;
⑤同年,贵州赖茅酒业公司成立,负责赖茅酒的国内销售业务,公司对其持股43%;
⑥同年还成立了北京友谊使者商贸公司负责国内电商和商超渠道的茅台酒和系列酒的销售,公司持股比例70%。
⑦此外,茅台2013年设立茅台集团财务公司为茅台集团体系内的公司开展资金支持工作,目前公司持股比例为56.04%。
从产品角度来看,茅台核心的两个销售公司是茅台酒销售有限公司和酱香酒营销公司,前者负责茅台酒的销售,后者负责赖茅之外的系列酒的销售。
2022年,在茅台集团旗下酒水业务重组后,两家公司生产的酒水被清晰地打上了“茅台酱香,股份出品”的标签,与茅台集团旗下保健酒公司运营的“茅台家族、集团出品”的酒水形成差异化市场布局。

1.2 渠道结构拆分:可分为传统经销、直销、KA电商等五个渠道
茅台在强大的品牌力支撑下,对渠道拥有很强的话语权和控制力,是厂家主导模式的典型企业。茅台的销售渠道多样,以扁平化的区域批发代理为主,以公司直销为辅,具体包括传统经销渠道、直销渠道、KA及外部电商渠道、茅台集团及酒旅融合渠道、出口渠道等。
值得注意的是,公司财报将渠道分为直销和批发两类,2020年年报中明确指出直销指自营渠道,而批发代理包括社会经销商、商超、电商、茅台集团及酒旅融合等渠道。


− 1)传统经销渠道:
经销渠道的销售主体主要包括区域总经销商、特约经销商和专卖店。茅台经销商以小商为主,截至2022年9月底,茅台经销商共2188家(年配额普遍在几十吨不等,多数在5-20吨左右),专卖店约1300多家(年配额普遍在3-5吨左右)。
作为白酒行业最为传统的销售渠道,经销渠道是茅台公司十分重要的渠道,其销售占比也是最大的。
2018年之前公司经销渠道销量占比约在70-80%左右,2018年以后伴随着公司整顿清理经销渠道,其销量占比逐渐下降,但目前仍占据着最大的份额。
我们测算2022年通过传统经销渠道销售的茅台酒配额总量约1.7万吨,占茅台酒销量的比重约40~50%。
− 经销渠道对公司的作用主要有两点:
1)共建市场:经销商以其拥有的客户资源帮助公司开拓市场、做大品牌、维护客群;
2)风险共担:白酒行业普遍采用先款后货的结算方式,经销商为公司提供稳定现金流的同时分担了一部分销售风险。
在强大的品牌力支撑下,茅台采用额度较为固定的配额制的销售方式,通过控制原有经销商配额,对经销商的控制力和话语权较强,茅台的预收款在行业中处于高位以及经营现金流较为充沛也显示出这一点。


− 2)直销渠道(to C):直销渠道的销售主体包括线下直营店(全国约36家,年配额在10-30吨左右)、团购渠道(对接大集团客户)和线上直销平台(即自营电商i茅台)。
茅台2012年开始建立直营体系,在直辖市和省会城市设立全资自营公司,目前在全国开设了约36家直营店。团购渠道一般直供*党**政军渠道和大集团客户。
2018年起公司大力拓展直销渠道,锁定经销渠道茅台酒配额,将茅台酒增量大多投向直销渠道,我们测算茅台酒直销销量接近6000吨,占比约15%+。直销发展成为公司重要的业绩增长动力,带动直销渠道收入占比逐年提升,2021年公司直销渠道收入占比升至23%。
2022年3月底公司推出自营电商平台i茅台,标志直销体系构建更进一步,2022年1-9月公司直销收入占比达到37%,预计未来公司直销占比还会进一步提升。
− 3)KA及外部电商渠道:KA及外部电商渠道的销售主体包括全国性商超(如大润发、物美等)、区域性商超、电商平台(如京东、天猫等),主要由集团营销公司负责对接和运作。2018年起公司在KA及外部电商渠道上开始发力,截至2020年底公司约和68家渠道商达成合作。根据我们测算,目前KA及外部电商渠道茅台酒投放量约5000-6000吨,占茅台酒销量15%以上。
KA及外部电商渠道的作用主要在于:
1)提升品牌形象:KA及外部电商渠道可以起到展示品牌形象的作用;
2)树立价格标杆:KA及外部电商渠道以零售指导价直面终端消费者,缩减了渠道链条,可以更好的帮助公司树立价格标杆、掌控价盘;
3)提升利润率:KA及外部电商渠道相较于传统经销渠道,公司产品出厂价更高,KA及外部电商渠道销售占比提升一定程度上可以提升公司的利润率,增厚公司业绩。
− 4)茅台集团及酒旅融合渠道:茅台作为贵州省国有企业和贵州经济的支柱企业,肩负着一定的社会责任。茅台酒的一部分配额给到了茅台集团以及茅台集团营销公司这些股份公司的关联方,其中茅台集团营销公司除了前述负责对接运作KA及外部电商平台,还有自己的团购业务。
另外还有一部分茅台酒配额给到了贵州省内外的除了集团关联方之外的国资企业,酒旅融合渠道的销售主体主要包括贵州省国资平台(如贵州机场、贵州高速、贵州酒店、贵州盐业等)和贵州省外国资平台(如中粮集团、*草烟**公司等)。
这一渠道的销售主体相当于公司的特许经销商。我们测算酒旅融合销售渠道销量占比约15%+。

− 5)出口渠道:公司通过进出口公司开展出口业务,上世纪70年代至改革开放初期,茅台作为中国白酒文化的名片,为出口创汇做出了贡献,当时茅台酒每年出口量占产量的比重一度高达15%左右。此后茅台出口占比收缩至个位数,2021年公司出口渠道销售收入占比仅2.5%,销售量约1561吨。
2 渠道变迁回顾:扁平化和直营化是主旋律
回顾过往,茅台在几次行业更迭中,都抓住了发展机遇进行营销变革,不断在经销商、专卖店、团购、电商等方面进行优化调整,让自己始终站在行业的前端。
2019年之前茅台的销售渠道主要依赖经销商,直销占比较低;2019年起茅台实施了较为深度的营销变革,不再增加茅台酒经销商,且经销商渠道不再增量,转而向电商、商超、直营店等直销渠道加大投放,茅台直销占比逐年提升。

2.1 阶段一(1998-2003):坐商转行商,经销商体系初步建立
行业背景:1997年亚洲金融危机影响下白酒行业进入低谷期
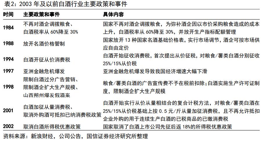
1984年起,因国家放开酒企生产指标配额管理和名酒价格管制等政策影响,白酒行业产能扩张浪潮掀起。然而1997年亚洲金融危机影响了国内经济,叠加公务消费禁令、假酒案等事件的负面影响,白酒行业一路下行,整体在去产能。
2001年白酒行业加征从量税,对中低端白酒影响甚大,使得行业产量进一步下滑。但好在中国经济在2001年加入世界贸易组织的带动下,在接下来的几年中每年以8~10%的增幅快速增长,为中高端白酒销售创造了一定有利条件。

公司背景:1998年之前茅台不重视营销,行业调整期迫使公司销售模式转型
1998年以前,由于茅台酒销售以政务特供和出口换汇为主,茅台主要采用“批条+生产”的模式,公司不重视营销,70%以上的经销商是国营糖酒公司,基本不做终端,加上当时公司内部管理缺乏,使得茅台不断衰落,市场份额下降。
1998年公司受到行业整体下行的波及,原有“坐商”模式受到巨大冲击,销量远不及预期,迫切需要在销售模式上做出改变、挖掘出新的消费需求以帮助公司完成销量任务。考虑到经销商群体是公司链接终端需求的重要端口,能帮助公司快速对接市场上的消费需求,茅台开始从“坐商”向“行商”转型。
改革成效:1998年开启营销改革后,初步建立起“经销商+专卖店”的营销模式
茅台从1998年起开始逐步改变过去由国有糖酒公司包销的模式,走上了“经销商+专卖店”的市场化营销体系建设之路。
公司自此组建了历史上第一支营销队伍,一方面在大型商超建设专卖柜,去酒店做终端动销;另一方面在全国范围招募有实力的新经销商,设立总经销商(一个省1家)和特约经销商(一个省1~3家)。
对于经销商,茅台主要选择的是更便于掌控的中小经销商(白酒年销售规模在3-10吨左右),并通过在同一个区域设立多个经销商鼓励互相竞争开拓市场。截至2000年底,茅台共有32家总经销商、73家特约经销商、173家专卖店(柜)以及123家签定购销合同。
2001年,公司为提升品牌形象和价值、控制终端价格并打假,着手打造“国酒茅台专卖店”,并在全国主要城市发力拓展专卖店。专卖店由经销商负责,装修和人员等费用由公司承担。至2001年末,茅台全国经销商共394家,其中包括170多个专卖店,对地级以上城市基本完成了覆盖。
此外,由于茅台酒早期特殊的销售属性,政务客户和大型集团客户自然成为茅台营销的主力人群。
茅台在白酒行业中先行重视“*党**政军”意见领袖,通过战略性的定位“*党**政军”核心消费群和大力营销“国酒茅台”的理念把握住了超高端白酒的消费特点,以一系列营销和公关手段(如多年在央视斥巨资投放广告)深化了“国酒”、“特供用酒”的高端品牌形象,牢牢绑定了高端消费阶层。这为茅台在下一发展阶段针对*党**政军人群开启团购化营销改革奠定了基础。

同行对比:酒企营销走向市场化,五粮液首创总经销制
五粮液:首创总经销制、买断包销及OEM模式,推行大商制
五粮液在1998-2001年间通过渠道创新,首创总经销制、买断包销及OEM模式,依靠大商的力量,在行业整体消费疲软的背景下逆势实现了快速增长。但随着2001年白酒行业加征从量税冲击了低端市场,五粮液过于依赖大商和过多发展中低端品牌的战略隐患也开始显现,由于其在中低端产品上的盈利能力较低且主品牌力受到了损耗,五粮液的增长速度开始放缓。
2.2 阶段二(2004-2010):团购快速发展,经销商网络渐完善
行业背景:2003年白酒行业迈入黄金十年,大量政商务需求推动白酒高端化
2001年我国加入世贸组织后,国内经济发展逐渐加快,加之固定资产投资维持较高增速,逐渐催生出大量政商务白酒需求。白酒行业从2003年开始进入量价齐升的黄金时代,虽中途2008年金融危机爆发致国内经济下滑影响到白酒销售,但2009年4万亿投资计划刺激国内经济恢复的同时也带动了高档酒和地产酒销售回升。2003-2012年白酒行业销量由330万吨增至1127万吨,年复合增长率接近15%。
随着白酒行业的蓬勃发展,消费场景和产品结构迎来了全新的改变。
从消费场景来看,虽仍以政务消费为主,但商务消费也逐渐成长起来,政商务需求逐渐成为了白酒的主要需求;从产品结构来看,政商务需求推动着白酒的高端化进程,高端白酒开始了产品多样化的革新,市场上不断推出各类政务、商务专用酒等高价酒产品。需求端的变化给白酒行业的营销思路带来了新的启示,对销售模式的规范化、细分化和结构化的要求初现,如何精准定位并引导主流消费人群是这一阶段白酒行业营销需要思考的命题。
公司背景:茅台现有销售模式保守落后,白酒行业需求爆发促使公司营销创新
虽然茅台的“经销商+专卖店”模式成功让公司走出了千禧之初亚洲金融危机的阴霾,但是由于渠道扩张过快而公司管理滞后,现有的销售体系的弊端也在行业的高速发展中逐渐显现。
早期专卖店的野蛮生长对市场秩序造成了扰动,粗放的渠道管理模式使得市场上充斥着大量专卖店相互串价和压价销售的乱象;与此同时,冗杂混乱的经销商体系也不能让将丰厚的渠道利润流入公司体内;“价格、窜货、假酒”成为茅台面临的三大顽疾。
公司想要顺势而上,实现稳健增长,就需要对目前的营销体系进行梳理,丰富并优化销售渠道,加强对渠道和终端的控制,将管理主动权握在手中,对利益进行合理分配,让竞争优势稳固地体现在收入端。
多年来,茅台依靠中国的特殊国情、深厚的文化底蕴、极强的品牌力和产品力,培养了一批相当忠诚的客户,形成了较为稳定清晰的需求结构。
据糖烟酒周刊统计,2003年茅台酒总体需求的30%来自*党**政军需,20%左右来自大集团企业。在黄金十年高端白酒需求旺盛的时代背景下,为抓住机遇,营销创新、拓展深化新渠道新业务成为茅台的重中之重。
对茅台而言,当是时团购业务是一个不错的发展方向,能让公司在消费端更加掌握主动权;另外,茅台强大的品牌力和需求结构的稳定使其议价能力较强且需求弹性较小,茅台在发展团购和个性化营销业务上有一定的优势。
改革成效:品牌地位助力公司政商团购业务迅速发展,渠道持续扁平化
2003年起,茅台陆续出台了一些规范整顿专卖店的措施(如专卖店建设的“八个统一”);2005年茅台停止新设专卖店并加强现有专卖店管理,此后专卖店销售情况开始好转。
在整治渠道乱象之外,2004年茅台开始力推实施总经销制度,对经销商实施分级管理,在各区域设立总经销,由区域总经销对接同一区域的其他经销商。
自此,茅台形成了“总经销商+区域经销商+特约经销商+专卖店”的渠道模式。2010年,茅台开始实行销售大区制度,在全国成立了9个销售大区。
此外,茅台自2005年起,开始为军区、政务、大型企业等主要消费群体定制茅台酒,团购业务自此迅速发展。
茅台吸纳具备政企客户资源的经销商作为团购渠道的特约经销商,积极培养领导干部的消费忠诚度,通过上级政府对下级政府、政府系统对商务系统的延伸,由点及面开拓市场。2008年,据《糖烟酒周刊》数据,茅台60%左右的销量来自政务团购消费,超市与餐饮渠道销量只占20%,其余的是专卖店销售。
团购模式的成功使茅台一举扭转了此前由于销售体系保守落后导致的营收增长乏力的现状,并步入迅猛发展期——2004-2010年均营收增速约25%。
与此同时,茅台于2006-2008年间三次提价,于2008年1月出厂价首次超过五粮液位居行业最高,成为高端酒市场的价格标杆,并在此后牢牢掌握了行业提价权。


同行对比:茅台政务团购布局行业领先,五粮液维持大商制,老窖创立柒泉模式
五粮液:打造“经销商+专卖店”渠道并发展团购,但始终高度依赖大经销商
五粮液在此阶段与茅台有较为相似的渠道布局思路,即打造“经销商+专卖店”渠道体系,并在2005年通过推行“五粮液旗舰店”模式来加强对专卖店的管理。在发展团购业务方面,五粮液在2007年组建了VIP客户部,专注于军政大客户。
2008年五粮液在品牌管理事务部下设立团购事业部,当年团购收入占比达15%。虽然2007-2011年五粮液的团购建设在经销商体系搭建中起到了一定作用,然而五粮液的改革力度不大,销售依旧高度依赖大经销商。
2005-2008年五粮液前五大客户销售集中度超过70%,而茅台在同阶段的前五大客户销售占比基本在10%以下,五粮液直销贡献微乎其微。且这一时期,五粮液前期诸多的战略弊端进一步恶化。
泸州老窖:创立“柒泉”模式深度绑定经销商,但团购业务发展乏力
泸州老窖采取了差异化的渠道发展模式,即厂家和经销商利益绑定、合作共赢。老窖于2006年向8家经销商定向增发以实现利益绑定,又提出“柒泉模式”——在销售大区由厂家和经销商共同出资建立柒泉公司,市场全权交由经销商管理。
这种对市场端放权、产销分离的体系有效激励了经销商热情,销售“外包”模式也降低了费用开支,老窖因此在这个阶段实现了利润的大幅增长;但这种粗放的渠道模式大大削弱了厂家对终端的控制权,为老窖埋下了隐患,成为日后老窖在市场剧烈波动时陷入经营困境的导火索。此外,这一时期老窖在军政业务方面也未及时跟上市场步伐,团购竞争力不足,直销体系建设落后于茅台和五粮液。
此阶段茅台在团购和军政系统开拓上布局领先。
虽然五粮液和茅台在此阶段的营销渠道模式和发展战略较为相似,但五粮液在改革力度和响应速度方面都远落后于茅台。
在改革力度上,五粮液更多的是对传统大商制模式的小修小补;在布局时间上,茅台在2000年初期便开始进行团购业务的布局渗透,2007年已经形成了稳定的支持团购业务的渠道体系,而五粮液直到2007年才着手组建VIP客户部。茅台的积极变革也帮助其最大化地吸收时代红利,2003年营收增速赶超五粮液。

2.3 阶段三(2011-2014):巩固经销体系,开始构建直销体系
行业背景:2012年三公消费受限引发白酒行业深度调整,酒企销售思路急需转换
2012年,限制三公消费政策的出台宣告了白酒行业高速增长的黄金时代的落幕,叠加塑化剂及限价令等负面事件的影响,高端白酒渠道库存积压,价格泡沫破裂。
过去十年酒企对高端消费群体从*党**政机关干部延伸至商务消费人群的逐步攻克的营销手段显然不能持续。
高度依赖“三公消费”的酒企急需在销售上寻找*局破**点。政务消费受阻下,白酒消费悄然迎来了新契机,首先是消费场景有了新趋势,家庭餐饮消费兴起,民间商务需求迎来快速发展期;其次是消费方式迎来了全新变革,互联网消费开始井喷式增长,大众消费潜力的释放使得产品需求走向多样化。如何开拓新客群、迎合大众消费者的需求成为此阶段白酒行业销售改革的新命题。

公司背景:行业下滑凸显茅台渠道弊端,厂商互助同时扩展直销是长远更佳选择
2013年白酒行业进入深度调整期后,茅台渠道模式的弊端被放大。一方面,由于茅台实行“小商制”模式,茅台经销商的资金实力和营销能力普遍较弱,风险抵御能力差;另一方面,由于过去多年茅台酒供不应求,经销商资格抢手,公司无需主动营销而顾客盈门,使得公司对终端的掌控力较弱。
在行业下行压力下,茅台需要找到新的增长点,而新的发展契机便是将消费结构从公务消费切换到大众消费,同时抓住互联网消费兴起的机会拓展电商渠道。
虽然调整中蕴含新机遇,但茅台需要找到匹配自身特性的发展道路,完全依靠未知的新模式会让黎明前的黑暗更加漫长,综合茅台的自身特点,巩固经销体系并构建直销体系是茅台长期的最优策略。
一方面,经销体系是茅台发展不可或缺的主力军,原因有两点:
①经销商自茅台开启市场化营销之初便是公司发展的中流砥柱,是帮助茅台在低谷期快速反弹的可靠选择之一;
②高档酒和中低档酒的运作模式不同,后者更需要强化渠道推力,过去茅台系列酒一直以总经销制为主运作,在行业销售压力加大时更需要经销商助力。
另一方面,为长远计,茅台需要扩展直销渠道来为公司可持续性发展布局,原因有三点:
①茅台已经具备强大品牌力,但身处高端白酒行业,必须爱惜羽毛,维护品牌价值,不可“饮鸩止渴”,为补充业绩盲目扩充产品线或走降价冲量的路线;
②茅台议价能力强、对大商依赖程度较小的优势也为直销体系的发展提供了适合的土壤;
③直销体系可以更顺畅的将利润流向公司,首先直销体系下更高的出厂价能直接增厚品牌利润,其次直销渠道完全掌控在公司手中,公司的渠道管理和价格控制自主性将大幅加强。直销体系为茅台带来的增长潜力不言而喻。
改革成效:茅台在全国建立直营店,直营之路正式开启,同时试水电商领域
2011年10月袁仁国升任董事长,在他的带领下,茅台开始推行直营店战略。这一战略契合当时公司的发展情况:
①符合高档酒的运作战略,高档酒适合采用高举高打的品牌营销模式,不需要过多强化渠道推力,无需大量的营销人员做地面推广;
②不仅有助于提升高端品牌形象,也有助于团结相当一部分忠实的消费者资源;
③有助于解决公司多年面临的高额渠道价差问题(2010年飞天茅台的渠道价差已超过出厂价),直营可助力茅台拿回部分高额渠道利润,在增加盈利的同时也能强化对终端的掌控力和对终端价的管控,遏制过度炒作,打击假酒泛滥;
④为了更好地完成十二五期间的营收及利润指标,直营化是大势所趋;
⑤茅台日益强大的品牌力也值得直营开店成为可能。
2011年茅台明确提出“在全国各省会城市建立直营店”,加大直营力度,实行经销商和直营店两条腿走路的营销机制。2012年茅台在全国31个省会城市及直辖市设立了31家全资自营公司,标志着直营渠道正式站上历史舞台。2012年茅台在全国的销售网点共有1590家(含31家自营专卖店),其中属于经销商的店面多达1548家。自此,茅台营销网络逐步下沉至地县级,直营化也逐步成为茅台业绩增长的主要驱动力之一。
2013年为抵御行业寒冬,茅台放开经销权,联合经销商共渡难关。
茅台在2013年7月首次打破专营渠道,并在此后的两年中多次放开代理权(此前近十年未曾放开过)。此举主要是为加强县乡级经销商开发,快速推进空白市场布局和渠道下沉,积极挖掘新渠道并拓展新兴中产阶级消费群体。
2014年茅台新增343家经销商和专卖店,为此带来了1500多吨的销售增量。渠道的拓展不仅帮助了茅台开发大众消费潜力,也推动了茅台实现从政务消费为主向大众消费为主的转型,在巩固了贵州、北京、河南、山东、广东这5个核心市场的同时,也在江苏、浙江、上海、重庆、两湖等潜力市场实现了更好的开拓,点状布局逐渐连接成片。

针对快速发展的“互联网+酒”的消费模式,茅台同样快速响应,积极应对,率先试水电商领域。
2014年,茅台与京东网上商城、物美超市达成直接供货合作,借力电商渠道补充销售。2014年6月,茅台股份公司出资2500万元与控股股东茅台集团、习酒公司等关联方共同投资设立茅台电商,茅台股份公司持有其25%的股权。
茅台电商是茅台集团唯一的官方电商运营商,旗下经营茅台商城、茅台微商城、茅台云商,以及天猫、工行融e购等十几家第三方平台官方旗舰店。多元化的尝试成功拓宽了茅台的销售渠道,使得茅台的渠道覆盖面快速提升。

同行对比:茅台直营改革走在行业前列,行业齐布局电商渠道
五粮液:大商模式弊端显现,试水直分销模式,布局电商渠道
五粮液在行业深度调整期中,转为“民酒”战略,同时“大商”模式导致的渠道掌控力不足及渠道拓展乏力的问题也愈发凸显。五粮液在此阶段作出了对直销的进一步探索,主要从三个方面进行深化改革,分别是团购渠道、电商渠道以及试水直分销体系。
五粮液在2013年提出“公司的核心工作之一就是转变营销机制,将渠道在核心客户下扁平化”。2014年,五粮液开始推行直分销体系并首先在广东试点,将五粮液大商转变为平台服务商,经销商直接与平台服务商交易,不再与五粮液公司产生直接财务关系。2014年6月,五粮液开始布局电商渠道,与京东等多家电商平台合作并在2015年提出自建电商平台。
泸州老窖:柒泉模式弊病凸显,转向品牌专营模式
老窖“柒泉模式”的弊端在行业下行周期开始显露,公司对渠道的控制力微弱,产品销量骤减,陷入经营困境。老窖在2014-2015年摒弃了原有的“柒泉模式”,分别成立了特曲和国窖专营公司,开始走向“品牌专营模式”,仅保留两级渠道层级,解决了原有的体系臃肿的弊病,促进了费用投放效率提升,终端控制力显著增强。在这一阶段,互联网东风已起,各家酒企纷纷布局电商渠道,老窖也不例外。泸州老窖也在2014年开始了电商布局,但并未将此作为发展重点。
在这一阶段,茅台渠道体系多元化、数字化和精细化的发展道路初具雏形,同时凭借着对直营店的深入布局走在了行业直销体系建立的前端。
茅台在同行中渠道扁平化程度非常高,公司前五大客户收入占比显著低于同行业水平,也低于以深度分销见长的洋河前五大客户占比。虽然五粮液在此阶段改革力度有一定提升,但改革思路依旧囿于对传统大商制的改进,在直销方面作出的尝试有限。
值得一提的是,茅台在2013年收入规模超过五粮液,且在2013-2014年是白酒行业中唯一实现业绩正增长并在此后率先实现业绩企稳回升的公司,奠定了其在行业内无可撼动的地位,其他酒企逐步被茅台拉开差距。

2.4 阶段四(2015-2017):加大直销渠道拓展,自营APP上线
行业背景:白酒行业复苏,需求端转为大众消费为主导
进入2015年,白酒行业深度调整告一段落,迎来黎明前的曙光。伴随着我国富裕群体扩大和收入水平提升,居民消费潜力释放,白酒行业消费端基本实现转型,以大众消费为主导的需求格局定型,大众消费升级成为行业上涨的新动力源。白酒销售主战场也从团购渠道转向流通渠道,市场竞争态势要求酒企更加贴近终端、贴近消费者。
消费端新格局的形成为白酒企业明确了渠道发力的方向,即深耕下沉市场,布局多元渠道。在市场环境逐渐趋于良性稳定的情况下,如何精准发力、完善符合市场需求的销售体系是酒企的重要关注点。
公司背景:渠道利润高昂叠加多元布局需求助推茅台坚定发展直销体系
至暗时刻的风浪过去,茅台经销体系的积弊又一次浮出水面。多年以来,茅台对渠道掌控力较弱,渠道利润高昂,分销渠道拿走了过多的利润,影响了公司的定价、控价和有效调整供应的能力。
公司希望通过发展直销来解决这一问题,加上茅台酒的消费主体已从政府部门转移至个人领域,发展电商等新零售也有助于直接对接消费者,解决白酒销售最后一公里的物流痛点。这一阶段价格快速上涨,为了打击经销商囤货、平抑市场价格,公司打出了“公布限价、铁腕管制、优化供应、发力电商”的组合拳。
然而,茅台在推动直销时受到了经销商不小的阻力:一方面,由于茅台有着丰厚的利润,管理层与经销商勾结,权力寻租、权钱交易等贪腐现象愈演愈烈;另一方面,茅台过于激进的直销改革手段遭遇水土不服,引起了经销商的抵触。
改革成效:直销体系初具雏形,终端控制力强化,然茅台电商因推进过快折戟
这一阶段,茅台一方面持续加强专卖店建设,推进渠道精细化。2015年公司宣布在未来一段时间内不增加新经销商。与此同时,公司的销售组织架构也进行了配套调整,2015年底宣布取消大区制,转而由省区经理直接对销售公司负责,省区经理的实权有所扩大。
2017年股东大会公司提出“构建以专卖店为主,特约经销商、团购、商超、电商、社区等为辅的销售网络”。2017年底,公司在所有地级市和30%的强县均已开立茅台专卖店,全国约有39家直营店,公司对终端的控制力有所增强,直销收入占比也提升至10.7%。
另一方面,茅台自建电商、加大直销渠道拓展力度,同时加强与商超及外部电商平台的合作以拉进与消费者的距离。
2015年12月,筹划已久的茅台云商App开始试运营,茅台云商是茅台集团、经销商、专卖店共同搭建的电商平台;2016年6月,茅台云商App正式上线运营,同时还积极入驻各大三方电商平台;2016年8月,茅台电商还开始通过茅台商城、茅台微商城、天猫茅台官方旗舰店等渠道销售1499元/瓶的平价飞天茅台。
2016年茅台云商实现交易额26亿元,当年茅台电商总交易额超过46亿元;2017年茅台云商交易额目标定为80亿元,并计划于2018年一季度挂牌新三板。
为了积极发展电商平台,2017年8月公司下发了《关于全面启用茅台云商平台的通知》,强制性要求专卖店、特约经销商、自营公司须将30%以上未执行合同量通过云商平台销售,同时规定了达标奖励和未达标的处罚等一系列举措;2018年初这一比例提升至40%并规定了1499元的出货价格。
然而略显激进的改革手段引起了经销商的抵触,过快的发展也导致了腐败问题的滋生。茅台云商平台最终没能如预期发展,于2019年9月黯然下线,茅台电商公司也因贪腐问题在2019年底清算注销。
但在这一时期,茅台直营电商的布局依然产生了积极影响,为茅台公司贡献了增量收入,2016-2018年茅台公司向电商公司销售商品产生的关联交易金额分别为10.9/20.9/17.7亿元。

同行对比:行业渠道扁平化趋势形成,各酒企发力渠道改革
五粮液:实施“百城千县万店”工程,向终端营销转型
五粮液在2017年提出“二次创业”,真正开始深化改革之路,推进营销组织和渠道扁平化,探索精准触达消费者的方式。五粮液在2017年提出“百城千县万店”工程,大范围布局终端专卖店,并上线“五粮e店”对标“茅台云商”,以加强对终端的控制。一系列重要转型举措的实施为五粮液的再出发奠定了基础。
泸州老窖:推进营销改革,以渠道为核心转向渠道和消费者双轮驱动
老窖也在此阶段大刀阔斧地进行营销改革,试图走出经营困难的泥沼。2015年,老窖改变了原来以渠道建设为核心的营销模式,提出渠道和消费者建设双轮驱动。
这一阶段,随着白酒行业步入复苏期,各酒企均开始进行营销转型、推进全渠道建设来应对市场新格局,改革力度明显变大。相较于五粮液和泸州老窖处于渠道完善的初级阶段,茅台经过多年耕耘已经有了清晰的营销和渠道发展思路,茅台的直营体系建设已经步入正轨。
2.5 阶段五(2018-至今):加码直销,i茅台更加贴近消费者
行业背景:大众消费升级驱动下,行业高端化和名酒集中化趋势日益显著
2018年以来,随着国内经济发展,中产阶级人数大幅增加(根据国家统计年鉴数据,到2030年,我国中高收入人群占比预计将达到35%),虽然白酒整体消费量产生了一定的“天花板”,但居民消费能力大幅提升对白酒行业的价格增长产生了更强的支撑。
这一背景下,白酒消费升级是大势所趋,行业高端化趋势日渐显著,品牌集中度越来越高,名酒市场份额不断扩大。如何推进营销转型升级、把握住消费升级机遇、建立全面稳定的分销体系是白酒销售面临的新挑战。
疫情影响下行业结构性景气趋势不变,高端酒有望持续扩容。
近年白酒行业虽受到疫情防控和宏观经济承压一定的影响,但消费升级和结构性景气的大趋势未改变,名酒集中化的趋势更显著。疫情下,高端白酒的消费需求偏刚性,受影响相对较小,高端酒未来扩容的趋势也较为明朗。

公司背景:经销商腐败顽疾被捅破,加快发展直销是重中之重
2018年下半年茅台管理层的贪腐顽疾被捅破,多位高管陆续下马。健全长效治理机制、整顿经销乱象、清扫灰色地带成为茅台的当务之急,发展直销是茅台必经之路。
从公司治理层面看,直销渠道透明度更强,能有效解决过去经销商制度下配额不透明、批条生产等问题,发展直销能帮助公司提升治理效能;从品牌层面看,发展直销可以帮助茅台实现“稳价”,从而实现维护市场秩序稳定的目标;从公司利润层面看,多维多点的直销体系能大幅提升公司利润。
彼时新上任的李保芳董事长在2018年经销商大会上明确指出,“当前茅台酒面临新的任务,核心是营销体制的理顺与完善”,明确释放出“重点扩大直销渠道、推进渠道扁平化”的信号。自此,茅台开启了大刀阔斧的渠道改革,大批淘汰违规经销商,推进直销建设。
习酒剥离后茅台公司成为集团更重要的业绩支撑。
茅台作为高端白酒龙头,有望享受高端白酒行业扩容最大的红利。2021年仁怀市政府发布《仁怀市国民经济和社会发展第十四个五年规划和二〇三五年远景目标纲要》,其中提出到2025年,茅台集团营业收入达到2000亿元,因茅台股份公司是茅台集团的重要收入支撑,这一纲要也对茅台股份公司的未来发展提出了高要求。2022年7月,茅台集团公告称将无偿划转习酒公司82%股权给贵州国资委持有,习酒公司剥离出茅台集团意味着十四五期间对茅台股份公司的收入要求更高。
改革成效:经销体系显著优化,直销渠道加速拓展,渠道掌控力持续强化
2018年起,经销商的无序发展被坚决叫停,公司开始大力整顿经销体系。从2018年下半年开始,茅台开始对经销商进行“削藩行动”,实行了一系列优化经销商结构的举措,具体包括:对违规的经销商进行清理整顿、取消违规经销商资格、保持经销商配额不再增加等。
2018年公司砍掉607家经销商,并规定未来一段时间内不再新增专卖店、特约经销商、总经销商;2019-2020年经销商数量持续减少;直至2021年,公司经销商总量才有了增加(净增43家),经销商网络的优化才基本完成。

从2018年开始,茅台开始大力拓展电商、商超及卖场、高铁及机场专卖店等直销渠道,加大直销直供力度。
公司于2018年底表示未来经销商渠道配额保持1.7万吨不再增量,茅台酒增量用于扩展直销渠道和调高非标酒产品占比,公司还将清掉的违规经销商的剩余配额也投入直销渠道。因自营电商发展折戟,公司转向扶持第三方平台。
2019年起,公司面向电商、商超及卖场公开进行茅台酒的招标,至2020年底先后将68家电商、商超卖场、国资企业、*草烟**连锁等渠道商纳入直销体系,各类直销渠道的配额不断增加,渠道更加优化,资源配置更加合理。但直销体系的发展也并非一帆风顺,2019年初公司直销渠道并不完整,与经销体系的对接不太顺利,直销放量进度较慢导致茅台酒供需缺口放大,2019年春节茅台因整个市场供货量减少,一批价大幅上涨。
2019年5月,茅台集团营销公司正式成立。
该公司由茅台集团100%控股,重点针对团购、商超等终端客户开展直销业务,与社会渠道错位发展,以“稳市场、稳价格、稳预期”为主要目标进行布局规划,并对回收的茅台酒配额进行重新分配。此前茅台股份公司旗下已有一家茅台销售公司,负责茅台全国33家自营公司。为此,茅台股份公司向茅台集团销售产品的金额限定为不超过上一年净资产的5%。
茅台集团营销公司的成立进一步理顺和完善了茅台酒的营销体系,利于向商超、团购等符合公司营销战略布局的渠道进行稳价供应,也利于控价放量及渠道的进一步扁平化。
经过三年多的发展,茅台的直销渠道逐渐成熟,2018年茅台直销收入仅44亿元,收入占比仅6%;2021年茅台直销收入已达240亿元,收入占比约23%,未来茅台直销占比有望继续提升。

2021年8月,茅台新董事长丁雄军上任,进一步推进营销体制与价格体系改革。
这期间,茅台先后出台了一系列的改革举措,着力让茅台酒回归商品属性,如逐步取消非市场化手段、构建“价格匹配、层次清晰、梯队合理”的品牌体系、推出自营电商平台等。同时,在丁董事长的带领下,茅台推出了一系列营销的新理念、新思路和新方法,如“五线”发展道路、五匠质量观、九大文化、九大攻坚战等。2022年2月,丁董事长提出“五合营销法”,并提出要把“美”作为科学应变的主导思想和市场营销的核心理念,开启茅台了“美+主动求变”的新营销时代。当下,茅台的营销体制改革思路愈发清晰,市场化改革方向明确,对渠道的掌控力日盛。
加强数字化营销,以数字化精准赋能营销体系。
丁董事长提出的“五合营销法”中,构建和完善数字化营销平台是关键一环,意在加快补齐新零售短板,为市场营销注入新动能。i茅台作为公司自主研发的自营电商平台,是数字营销的重要载体,通过“一瓶一码”,每瓶酒的生产、仓储、物流、销售等关键信息,都将被集成整合,从而实现从产品到商品的“端到端”溯源。i茅台突破了以往难以直接触达消费者的屏障,还承载了文化传播、新品宣传阵地的功能,标志着公司直销体系建设更进一步。


同行对比:酒企纷纷发力数字化赋能
五粮液:重点发展团购渠道,多点扩展直销
2018年五粮液确定了新的营销体系发展方向,对传统大商制的依赖逐步减弱,力求实现全渠道发展。五粮液选择团购渠道作为发展直销体系的落地点,力求打造新的业绩增长点。2020年疫情发生后,五粮液提出“三加三减”战略:传统渠道减,创新渠道加;渠道费用减,团购战略加;传统模式减,精细化营销加。2020年以来,五粮液在直销渠道多点开花,加快专卖店的开设、推出五粮液“云店”小程序、建成并运行数字酒证平台,深化与永辉超市和苏宁易购的合作等措施陆续落地,建立起传统、团购和创新三大渠道体系,渠道结构进一步优化。2019-2021年五粮液直销渠道占营业收入的比重分别为6%/12%/18%,未来直销占比有望持续提升。
泸州老窖:直营、协同和经销的“1+1+1”模式帮助公司走出困境
泸州老窖的品牌专营模式实行直销和经销并行的策略,针对不同的地区采取因地制宜的销售模式,对于不符合经销条件的市场,公司通过设立品牌专营公司子公司进行直营操作。差异化的销售策略帮助老窖维护了核心单品的品牌力,强化了终端管控。

3 渠道展望:强品牌力支撑茅台渠道改革先行
3.1 传统经销渠道:占比超40%,经销商优化和渠道下沉将持续
就茅台长远发展而言,品牌拉力和渠道推力缺一不可,经销商有宝贵的高端圈层客户资源,在市场推广上也起着重要作用。茅台始终坚持优化经销渠道,吸纳优秀的经销商进入销售体系,并整合经销商资源。
例如,今年7月,茅台召开传承人大会暨茅台酒经销商表彰会,表示未来将加强传承人的培训,意在支持和鼓励更多年轻人投身茅台营销事业,从而激发经销商体系活力;同时,7月茅台第三代专卖店在贵阳落地,升级后的专卖店科技更新、文化更强,未来全国1300多家专卖店会陆续升级,给消费者提供更好的体验。
我们认为茅台未来可能不会再大幅削减经销商。同时,结合公司于2018年底表示未来经销商渠道配额保持1.7万吨不再增量,我们预计未来几年茅台经销渠道销量占比会维持在35-40%左右。

3.2 直销渠道:体系初步完善,i茅台上线开启新篇章
历经八年积累,茅台自营电商再出发,今年3月“i茅台”顺利上线
茅台在发展直销体系的道路上从未放弃过对电商领域的探索。2014年茅台开启电商领域初试水,然而当时管理体系未能跟上使得电商平台发展折戟。
2022年公司再度推出自营电商平台,于3月31号上线“i茅台数字营销APP”,首批试水产品包括茅台1935、虎年生肖酒、珍品茅台等,同时整合接入12家第三方电商平台,提供购买飞天茅台酒的抢购信息,之后于5月19日正式开始运营。此次i茅台App的推出彰显了茅台换帅以来深化直销体系改革、积极寻求新的业绩增长点的决心,也标志着茅台直销体系的进一步完善与拓展。
茅台对自营电商的持续优化也得到了消费者的认可,据“茅台时空”统计,i茅台试运行49日后,注册用户达到1364.3万人,预约申购人次达3.4亿次,共计办理业务支付92.5万单。

i茅台上线产品不断丰富中。目前一共上线9款产品,覆盖218-4599元价格带,每款产品涵盖不同消费场景,满足了不同圈层的不同消费者的需求。
具体而言,自3月31日试运行起,i茅台上线了虎年生肖、珍品茅台、茅台1935四款产品,均采用预约申购方式;5月19日正式运营之后,又新增了飞天茅台53度100ml、飞天茅台43度500ml、金王子和紫迎宾五款产品,均采用云购方式,无需申购。
目前,飞天茅台53度500ml未直接上线,而是接入了12家第三方电商平台,提供购买飞天茅台的抢购信息。
我们认为这样的产品策略符合当下茅台营销体系的现状,一方面,电商平台吸引了旺盛人气,可以帮助扩大茅台1935和非标茅台等一些新品的知名度和影响力;另一方面,电商平台刚刚上线,在运营方面还需要积累经验、规范制度,目前上线的非标酒本身投放量不多,加上茅台1935因新上市销售体量还不是很大,管理上相对可控。

新电商平台较此前的茅台云商消费体验更佳,定价机制更透明。
茅台吸取了之前的失败经验,新电商平台相比老版购买规则更加合理。i茅台采用摇号购买的方式,用户需要实名制认证才能获得购买资格;另外,i茅台由公司统一定价,消费者线上预定购买、线下直接提货,比起此前茅台云商采用的服务网点定价机制,i茅台的定价渠道由公司牢牢掌握。
除此之外,i茅台完全自主开发,还引入了区块链公证技术和智能风控技术,进一步阻断了黄牛从中作梗的可能性,真正做到了直达消费者,也最大限度地做到了公正、公平、公开地满足小批量、刚需消费者的用酒需求。

茅台自营电商在稳市稳价、拓宽消费市场等方面意义重大
数字化赋能销售,拓宽消费市场:“i茅台”是茅台从包装生产到渠道终端,再到消费者全链路拉通的链接者。自营电商通过汇集大量消费者数据和货物流向的全面掌控,能帮助茅台深入研究消费者行为、勾勒消费者画像、分析消费者购买心理,找到新市场格局下的营收增长点。i茅台的价值不仅在于庞大的高价值人群的消费数据池,也在于构建了新的私域流量,助力公司拓宽年轻消费市场。
新品营销阵地,带动系列酒销售:i茅台作为自带流量的重要C端流量入口,已成为茅台新品的重要宣传阵地。i茅台上线的产品中,除了43度飞天、金王子和紫迎宾,均为2022年推出的新品;尤其对于千元价格带战略单品茅台1935而言,i茅台已成为其重要的销售渠道。短期看,茅台基于对经销商和市场情绪、i茅台运营尚未成熟等方面的考量,飞天茅台等大单品暂未在自营电商上线;但放眼中长期规划,考虑自营电商在品宣方面的积极作用,未来i茅台或将上架更多产品。
维护市场稳定,强化渠道管控:“茅台酒虽好但价格太高”,大量“黄牛”和“代购”囤货炒作,普通消费者难以找到购买平价茅台酒的途径是一直以来的消费痛点。
此次i茅台改变了以往侧重线下门店的服务模式,通过实行“实名制注册”、“线上购酒、就近提货”、平台统一定价、经销商只参与供货环节等举措,最大程度地解决了公平购酒问题,消费者能通过自营电商平台买到真正的平价茅台酒,茅台公司也能更好地匹配供需、加强终端渠道管控,从而稳定终端价格。
3.3 KA及外部电商渠道:布局已初步完善
近年来茅台不断加码电商及商超合作,2019-2020年茅台密集签约地方商超卖场及电商平台,这些年平价茅台在这类平台上持续保持常态化投放(其中一部分配额来源于集团营销公司),目前渠道建设已初步完善。我们预计未来可能还会有一部分茅台酒增量投放至KA及外部电商渠道,销量占比或有一定的提升空间(目前预计占比在15%+)。
3.4 茅台集团及酒旅融合渠道:体制改革和内部整合逐步推进
今年以来,茅台集团和股份公司不断推进营销体制和组织架构改革,在几方面做出了重大变化,内部治理不断改善:
1)茅台集团酒业业务整合。今年以来茅台集团对非股份公司的白酒业务进行清理整合,清晰定位“茅台酱香、股份出品”和“茅台家族、集团出品”两个系列,让二者形成差异化市场互补。过去茅台集团的贴牌业务主要设立在技开公司和保健酒业两家公司旗下,2021年8月丁董事长上任后,两家公司的转型工作逐步推进。今年3月,茅台技开公司并入茅台保健酒业,自此保健酒业承担着茅台股份公司之外集团的白酒、配制酒、保健酒的发展任务。
2)茅台集团营销公司改制。茅台集团营销公司自2019年5月成立起来,一直备受关注。据名酒观察消息,今年4月起,茅台集团营销公司推进改制,人员队伍已从集团归口股份公司管理。
茅台作为贵州省的国有企业和财政支柱企业,其发展不仅关乎自身,更事关贵州省发展大局,茅台的十四五规划也明确提出要突出大局站位的高度。基于此,我们认为未来较长一段时间内,茅台酒仍将有一部分投向集团关联方及省内外国资平台渠道,但随着茅台酒总体销量的上升,我们认为关联销售的占比可能会逐渐下降(2021年关联方销售占比开始下降,从2020年的5.7%降至4.9%)。
4 渠道视角看成长:直销是中长期增长的主动力
4.1 传统经销渠道茅台酒配额已锁定,茅台酒量增受产能所限
对于传统经销渠道的量价空间,我们拆分茅台酒和系列酒来看,
1)茅台酒方面,
①量上,茅台酒销量受到产能的较大限制,我们预计2021-2025年茅台酒可供销量增速约7%(后文有详细分析),虽稳定但增速有限;此外,公司于2018年底表示未来经销商渠道配额保持1.7万吨不再增量,近几年茅台酒经销商配额保持不变,预计未来传统经销渠道量增几无空间;
②价上,中长期难以判断价增贡献,其中大单品飞天提价需考虑多方因素、平衡多方利益,短期难以预见,飞天之外的非标酒由于占比较小,虽近两年提价对吨价有一定拉升,但贡献有限。
2)系列酒方面,虽经销渠道的量价皆有空间,但
①量上,虽系列酒新增4.2万吨产能的技改项目正在建设,但产能释放节奏还有一些不确定性,可能会影响未来三年系列酒的销量增长;
②价上,近几年系列酒不断推进产品结构梳理,整体吨价不断提升,预计未来吨价仍有进一步提升空间,但提价需结合市场实际情况,因此未来价增难以测算。
2019-2021年,公司批发代理渠道收入分别增长13%/4%/1%,增速逐年下滑,占比也逐步缩减。
4.2 近年直销收入高速增长,强品牌力是直销放量的核心保障
直销体系建设契合公司发展需求,近几年已成为公司核心收入增长点,驱动价增成为主要贡献。公司发展直销有其必要性。
一方面,高档酒品牌拉力为先,主打专卖店和团购渠道,茅台传统经销渠道的推动力已经开始弱化,直营化是大势所趋,公司需要持续深化直销改革以更好的直面消费者;另一方面,近年来茅台量增有限,价增成为收入的主要增长动力,其中直接提价需考量宏观经济环境、居民消费力等多种外部因素,有较大不确定性,更好的办法是不断优化产品结构和渠道结构,直销渠道发展不仅有助于拉升公司整体吨价和利润率,也在稳市稳价、掌控渠道等多方面意义重大。
近两年,公司采取了一系列措施推进直销收入快速提升,如飞天茅台的增量基本都投向直销渠道、非标茅台要求经销商改为从直营店提货、新电商平台i茅台上线,都推动着直销渠道放量;同时直销发力也推动公司吨价持续稳步提升。
2019年以来,直销渠道的扩张,对公司收入的拉动效应逐渐显著。
2019-2021年公司直销收入增速分别为66%/83/81%,显著超过批发代理收入13%/4%/1%的增速;其中直销渠道吨价增速分别为48%/23%/24%。

4.3 从产品和区域看,直销深度和广度拓展仍有较大空间
从产品和区域角度讲,当下公司的直销广度还有拓展空间,且深度也有下沉空间。
产品方面,茅台酒是当前直销主力,今年系列酒凭借新品茅台1935实现突破,未来直销产品有望不断丰富。
通过比较公司披露的直销渠道的吨价和茅台酒及系列酒的吨价,可以发现2019年起直销渠道的吨价显著高于茅台酒吨价,由此可判断直销渠道投放的产品绝大多数是茅台酒,系列酒极少。今年初系列酒新品茅台1935上市,截至目前已通过i茅台投放800多吨;此外,i茅台还陆续上线了紫王子和金迎宾两款系列酒产品。
i茅台上线至今汇集了巨大流量,已成为不少茅台新品的重要发展阵地,未来或有更多的产品(老品或者新品)上线i茅台进行直销。区域方面,i茅台尚未实现全国各区域完全覆盖,未来仍有较大拓展空间。
4.4 直销体系建设初步完善,未来有能力承接更多茅台酒增量
2019年,直销渠道尚不完善,茅台酒直销增长的份额主要来源于从违规经销商手中收回的配额(当年查处收回约6000吨配额投向自营、电商及商超等渠道)。
2020年以来,随着茅台经销商网络优化、电商及商超等多元化直销渠道搭建逐渐完成,直销渠道逐步承接更多的茅台酒增量,2021年93%左右的茅台酒的增量通过直销渠道销售。
结合i茅台今年以来的销售情况看,我们认为公司茅台直销体系建设已初步完善,直销渠道已经具备承接几千吨增量的能力。
我们认为未来几年直销体系有能力平稳承接几千吨的茅台酒和系列酒销售增量。主要基于以下几点:
1)直接触达消费者:过去公司仅能通过直营店直接贴近消费者。i茅台的推出使得公司既实现了数字化营销,也能直接触达并识别真实消费者,比老版的云商系统和传统的商超及外部电商渠道,都要更进一步。
2)数字资产不断积累:公司于2021年11月让全国一批商将销售数据录入了茅台云商,又于2022年3月上线了重要C端流量入口i茅台;种种动作让公司不断积累客户真实消费数据,有助于公司充分利用数字化手段对渠道进行监管,识别核心客户并进行精准营销。
3)强化直销渠道管控:i茅台作为公司自主研发的电商平台,通过数字化的手段,打击了黄牛囤货炒作行为,强化了对渠道的管控。
4)价盘管控能力提升,茅台酒通过直销渠道销售,既有利于消化社会库存,也能稳定价盘,这一点从3月i茅台上线初期飞天茅台批价明显回落可以窥见。基于上述分析,我们认为茅台直销体系在未来几年能够顺利承接绝大多数的茅台酒增量以及部分系列酒增量。
我们预计茅台直销收入占比将继续提升,且预计远期视角直销量的占比的上限或为50%。
扩大直销占比、推进渠道扁平化是公司市场化改革的重要一环,公司将持续推动直销体系建设。当前茅台酒直销销量占比预计在15%左右,未来几年还有不小的提升空间。
另外,经销渠道也不可或缺。我们在前文分析中提到,就茅台长远发展而言,品牌拉力和渠道推力缺一不可,经销商有宝贵的高端圈层客户资源,在市场推广上也起着重要作用。我们认为茅台未来可能不会再大幅削减经销商的数量和配额。

4.5 i茅台是线上直销放量的重要依托平台,有望持续贡献增量
i茅台是线上直销放量的重要依托平台,上线产品和销售区域有望逐步拓宽。相较于传统经销渠道,直销渠道出厂价更高,产品投放至i茅台渠道有助于拉升公司吨价(如新上市100ml飞天茅台的出厂价为369元,对比500ml飞天茅台969元的出厂价有显著提升),将更多的利润回流到茅台公司。茅台自3月底上线至今运行良好,产品布局逐渐完善,区域布局逐渐拓展。我们认为随着i茅台产品的常态化投放和上线产品范围的拓宽,i茅台有望持续贡献收入增量。
公司此前披露,2022年1-9月,i茅台贡献不含税酒类收入84.6亿元,单Q3收入40.5亿元。我们测算得,2022年截至11月底,i茅台产品累计销售2600多吨(主要测算的是四款申购产品),实现含税销售收入超过105亿元(其中珍品茅台投放约86吨,贡献收入约8亿元,茅台1935投放约1019吨,贡献收入约24亿元)。假设i茅台保持目前的产品布局和投放节奏,剔除增值税之后,预计i茅台今年有望贡献126亿元左右的报表收入。

5 仅靠直销占比提升,未来业绩增长如何?
5.1 基于最保守假设测算未来直销增量对业绩的贡献
我们从最保守的角度(不考虑提价、不考虑产品结构升级、不考虑系列酒在直销渠道的增量;仅考虑未来茅台酒的增量绝大多数都投入到直销渠道),估算未来三年单纯的直销销量的占比提升对公司收入增速的贡献。
详细假设如下:
假设1:假设未来三年茅台酒增量绝大部分(约95%)投入到直销渠道,传统经销渠道的茅台酒配额不变。假设未来三年茅台酒的经销商配额维持1.7万吨不会再减少,即假设既有的经销渠道茅台酒配额不会再转移一部分到直销渠道,也就是说直销渠道茅台酒的增量全部来源于未来茅台酒销量的增量而非存量。
假设2:假设出厂价不提升,直销渠道的茅台酒新增投放的产品结构和2021年一致,即直销渠道的吨价和2021年吨价一致。假设未来三年普茅、年份酒、生肖酒、系列酒等产品的出厂价都不会上涨;另外直销或批发代理渠道的吨价变动也和各渠道投放的产品结构有关,为保守测算,假设产品结构不变,吨价也会保持不变。
假设3:假设未来三年系列酒在直销渠道的投放量不增加,仅考虑茅台酒在直销渠道的增量。基于前文对直销吨价大于茅台酒吨价的分析,过往系列酒直销的量极少,今年才开始依靠新推出的茅台1935在i茅台等直销渠道放量。
由于系列酒其他产品的直销量及系列酒整体直销吨价难以估算,为简化且保守测算,我们假设2023-2025年系列酒的直销量与2022年茅台1935的直销量(估算)持平。

5.2 直销销量测算:假设未来茅台酒增量大部分投向直销渠道,预计3年新增1.1万吨
销量方面,我们分别测算茅台酒和系列酒的直销销量,其中前者基于茅台酒供不应求,主要通过测算未来茅台酒可供销量再依据茅台酒增量投向直销渠道的比例进行测算;后者为简化且保守测算,系列酒直销销量仅考虑茅台1935单品,且假设未来三年系列酒直销不增量。
根据茅台酒五年前基酒产量,预计2025年茅台酒可供销量约4.8万吨。
我们认为,茅台在当下及未来很长一段时间内都将处于供需紧平衡状态,茅台未来几年的销量将依旧由供给决定。根据公司此前公告,2020年10月茅台集团“十三五”茅台酒技改扩建项目全面完工,且茅台酒制酒新投产车间全面投产,由此茅台酒产能达到5.6万吨左右,2021年茅台酒基酒产量达5.65万吨。
2022年12月14日公司公告拟投资约155.16亿元建设茅台酒“十四五”技改建设项目,项目建设周期为48个月,建成后可新增茅台酒实际产能约1.98万吨/年。未来投产后,茅台酒产能天花板将从当前的5.6万吨左右提升至7.6万吨左右(预计2023-2026年产能逐年释放,预计2026年茅台酒基酒产能达到7.6万吨)。
另外,根据茅台前董事长季克良老先生在《告诉你一个真实的茅台陈年酒》中所介绍,茅台酒理论可售量为4年前基酒产量的85%左右,据此假设2022-2025年茅台酒销量为2018-2021年茅台酒基酒产量的85%。
综上所述,我们预计2025年茅台酒可供销量为4.8万吨,相比2021年新增1.2万吨,我们假设其中95%都投入到直销渠道,也就是从2021年到2025年直销渠道茅台酒增量为1.2*0.95=1.1万吨。


我们预计2025年公司直销渠道销量约1.8万吨,届时直销销量占比约19%,其中茅台酒直销销量占茅台酒可供销量的比重预计达35%。
①茅台酒直销量测算:
依据公司披露的数据,2021年茅台酒增量有93%左右投向直销渠道,也许未来茅台酒增量还会有小部分继续投向商超及外部电商及集团关联方等渠道。我们假设未来三年茅台酒的增量的95%都投入到直销渠道,即从2021年到2025年直销渠道茅台酒增量为1.2*0.95=1.1万吨;据此测算得2025年茅台酒直销渠道销量约为1.7万吨,对应2022-2025年茅台酒的直销销量的占比为26%/27%/27%/35%。
②系列酒直销量测算:
为简化测算,系列酒直销放量仅考虑茅台1935单品今年在i茅台、直营店等直销渠道放量。为保守测算,我们假设2022-2025年系列酒直销渠道销量为1200/1200/1200/1200吨(今年截至11月30日,我们测算得茅台1935通过i茅台已经投放1019吨,若投放节奏延续,预计2022年茅台1935在i茅台的投放量在1030吨左右)。
综上,我们测算得2025年公司直销渠道销量会达到1.8万吨左右,对应占总销量的比重为19%。


5.3 直销吨价测算:假设不提价且产品结构不变,直销吨价不变
吨价方面,我们假设茅台所有产品不直接提价,同时,我们不考虑直销渠道产品结构变化,即假设直销渠道吨价不变。
1)茅台酒直销吨价假设不变:
为保守测算,假设未来三年茅台酒的出厂价不变,(虽然未来茅台酒直销增量中非标酒的占比可能会增加,从而带来吨价提升是大概率事件,但我们在此不考虑)。我们假设2022-2025年茅台酒直销吨价与2021年公司披露的直销渠道吨价持平(前文中我们分析2021年公司直销渠道投放的绝大多数产品为茅台酒,系列酒占比极小),即为419万元/吨;
2)系列酒直销吨价假设不变:
因前期为简化测算,系列酒直销收入仅考虑茅台1935这一单品,且假设系列酒直销吨价不变。因公司未直接披露系列酒的直销吨价,我们依据茅台1935在i茅台上的出厂价1088元/瓶测算,假设2022-2025年系列酒的直销吨价为231万元/吨。
5.4 靠直销增长预计未来三年能为公司贡献双位数增长
直销收入测算
结合上述假设条件,我们测算,2025年茅台在直销渠道预计新增1.1万吨茅台酒投放,对应可增加460亿茅台酒直销收入(吨价419万元/吨)。
综上,我们预计2025年公司在不直接提价的情况下依靠直销渠道放量能实现约705亿元的直销收入(其中茅台酒的直销收入约695亿元,系列酒的直销收入约28亿元),届时直销销量约1.8万吨,销量占比19%左右。

批发代理收入测算
在测算茅台直销渠道收入贡献的同时,我们也对批发代理渠道收入进行了测算,同样也是区分茅台酒和系列酒各自的批发代理收入进行分析,并对相关条件尽量给予了最保守的假设:
1)茅台酒和系列酒出厂价不变:保守假设未来三年单品出厂价不上涨;
2)茅台酒批发代理渠道吨价预计不变:因公司为直接披露茅台酒的批发代理渠道的吨价,我们依据2021年茅台酒实际收入和我们估算的茅台酒直销收入,倒算得2021年茅台酒批发代理吨价为228万元/吨,保守假设2022-2025年茅台酒批发代理吨价维持228万元/吨不变;
3)系列酒批发代理渠道吨价预计不变:假设未来三年系列酒不提高出厂价;另外,茅台1935今年推出并放量,因其出厂价显著高于其他系列酒,所以一定程度上会拉升系列酒批发代理吨价;但为保守测算,我们假设未来三年系列酒批发代理吨价与2021年公司披露的系列酒整体吨价持平,即假设2022-2025年系列酒批发代理吨价为42万元/吨。
结合上述直销收入测算的结果,我们测算得,在不考虑提价和产品结构变化的背景下,2025年公司酒类营业收入预计约1616亿元(对应2021-2025年CAGR为11%)。
1)分产品看,2025年预计茅台酒的收入约1408亿元(对应2021-2025年CAGR为11%),收入占比约87%,系列酒的收入约209亿元(对应2021-2025年CAGR为13%);
2)分渠道看,2025年预计直销收入约705亿元(对应2021-2025年CAGR为31%),收入占比约45%,批发代理收入893亿元(对应2021-2025年CAGR为2%)。

综上所述,我们预计未来三年在公司不提高产品出厂价的情况下,直销渠道放量能支撑公司实现1616亿元左右的营收,保障公司持续稳健增长。诚然,直销放量对公司收入和利润的增厚程度很难准确量化,我们的测算也含有较多主观假设成分。
从投资的角度而言,直销占比提升虽然可能无法显著提振公司的业绩,但可以作为安全边际来考虑。
在此基础上,若考虑产品直接提价和产品结构优化的影响,公司的毛利率可进一步提升,公司的收入和利润弹性会更大,主要有三点因素:
①核心产品直接提价:若核心单品如飞天茅台等提高出厂价,会对公司收入有明显的拉动;
②高价位产品在直销或经销渠道增加投放量:若未来非标茅台酒和茅台1935等高价位产品继续放量(无论在直销还是经销渠道),都可拉升产品结构,带动收入进一步增长;
③直销渠道投放更多产品:未来若时机成熟,不排除飞天茅台上线i茅台(可能来源于增量,也可能来源于传统经销渠道的存量)。
6 盈利预测:公司双位数成长具备较高确定性
6.1 假设前提:直销占比提升和产品结构升级稳步推进
分产品角度预测
我们的盈利预测基于以下假设条件:
茅台酒:公司茅台酒主要包括普茅和更高价位的非标茅台。
我们认为未来茅台酒量价皆有成长空间。
①量:当前茅台酒的产能约5.6万吨,待茅台酒“十四五”技改建设项目投产后,茅台酒的产能天花板将提升至7.6万吨,打开了茅台未来十年的量增空间。结合茅台酒理论可售量为4年前基酒产量的85%左右,我们测算茅台酒2021-2025年销量复合增速约为7%。
②价:随着居民收入水平不断提升和中产阶级群体不断扩容,未来白酒消费升级趋势仍将延续,且白酒消费将进一步向高品质的名酒集中。考虑国人购买力的提升和茅台的强品牌力、强稀缺性、强议价能力、较厚的渠道利润安全垫,我们认为茅台酒未来仍有较高的提价可能性和较大的提价空间,同时参考茅台酒2016-2021年吨价复合增速为10%,我们预计茅台酒2021-2025年吨价复合增速约为6%。
③收入:基于此,我们预计公司2022-2024年茅台酒营收为1067/1207/1366亿元,同比增长14%/13%/13%。
④毛利率:考虑到精品茅台、年份茅台等非标茅台酒的投放量持续增加以及茅台酒直销渠道的放量稳步推进,茅台酒的产品结构有望持续提升,预计2022-2024年茅台酒毛利率为94.1%/94.2%/94.4%。
系列酒:我们认为未来茅台系列酒有望量价提升。
①量:当前系列酒的产能约3.2万吨,待酱香系列酒3万吨技改项目和“十四五”酱香酒习水同民坝一期建设项目相继投产后,预计2025年系列酒的产能达6.8万吨。我们测算系列酒2021-2025年销量复合增速约为10%。
②价:系列酒近几年一直在调结构、增效益,做产品的梳理、升级和提价,今年还推出了千元价位战略新品茅台1935。我们认为系列酒未来仍有一定的提价可能性和提价空间,同时参考系列酒2016-2021年吨价复合增速为22%,我们预计系列酒2021-2025年吨价复合增速约为13%。
③收入:基于此,我们预计公司2022-2024年系列酒营收为161/206/259亿元,同比增长28%/28%/26%。
④毛利率:考虑到未来茅台1935等高毛利系列酒产品的投放量会不断增加,进而拉升系列酒的产品结构,预计2022-2024年系列酒毛利率为76.3%/77.8%/78.8%。
分渠道角度预测
我们在上一章节中,从渠道的角度对公司未来三年直销和批发代理渠道的收入进行了最保守的测算(不考虑未来三年提高出厂价、产品结构提升对吨价的影响,直接假设未来三年吨价不变),可以作为一种情景参考。
若考虑未来非标茅台酒和茅台1935等高价位产品继续放量、飞天茅台等主要单品的提价可能性、飞天茅台等更多产品在i茅台直销平台上线,公司的收入和利润弹性会更大。

综上所述,预计2022-2024年公司营业收入为1265/1453/1689亿元,同比增长15.5%/14.9%/14.8%;毛利率为91.9%/91.9%/92.0%,对应毛利1162/1336/1535亿元,同比增长15.6%/15.0%/14.9%。
6.2 未来3年盈利预测:预计公司未来3年利润复合增速15%以上
按上述假设条件,我们预计公司2022-2024年营业收入分别为1265/1453/1689亿元(同比增长15.5%/14.9%/14.8%),归属母公司净利润分别为624/734/848亿元(同比增长18.9%/17.7%/15.5%),对应摊薄EPS为49.6/58.4/67.5元。

6.3 盈利预测的敏感性分析与情景分析
公司直销渠道拓展的情况、直销放量的节奏、产品提价的节奏、产品结构的提升速度将决定公司未来净利润的增长速度。我们将盈利预测分为乐观、中性和悲观预测,在中性预测的条件下,公司2022-2024年EPS分别为49.6/58.4/67.5元。

7 估值与总结:合理估值区间为2045-2221元
考虑公司的业务特点,我们采用绝对估值和相对估值两种方法来估算公司的合理价值区间。
7.1 绝对估值:2140-2150元
未来3年估值假设条件见下表:
从估值方法特征来看,以DCF、FCFF为代表的绝对估值适用于贵州茅台这种连续盈利、商业模式较为稳定的公司。根据以上主要假设条件,采用FCFF估值方法,得出公司价值区间为2140-2150元。


从估值方法特征来看,以DCF、FCFF为代表的绝对估值适用于贵州茅台这种连续盈利、商业模式较为稳定的公司。
根据以上主要假设条件,采用FCFF估值方法,得出公司价值区间为2140-2150元。

绝对估值的敏感性分析
该绝对估值相对于WACC和永续增长率较为敏感,下表为敏感性分析。

7.2 相对估值:2045-2221元
目前白酒行业上市公司有近20家,基于白酒行业的竞争格局,选择营收规模在200亿元以上的一线白酒龙头五粮液、泸州老窖、山西汾酒、洋河股份为可比公司。行业平均PE约34倍,根据公司发展规划,预计未来3年公司盈利年复合增长率在15%以上。
考虑到公司作为高端白酒龙头,品牌极具稀缺性且拥有强定价能力,业绩成长具备高确定性,我们认为给予公司35-38倍PE较为合理,对应股价区间2045-2221元。

7.3 总结:中国白酒行业王者,品牌优势显著、价值突出
综合上述几个方面的估值,我们认为公司股票合理估值区间在2045-2221元之间,2023年动态市盈率约30倍,相对于公司目前股价有18%-28%的溢价空间。
8 风险提示
估值的风险
我们采取绝对估值和相对估值方法计算得出公司的合理估值在2045-2221元之间,但该估值是建立在较多假设前提的基础上计算而来的,特别是对公司未来几年自由现金流的计算、加权资本成本(WACC)的计算、TV增长率的假定和可比公司的估值参数的选定,都加入了很多个人的判断:
1、可能由于对公司显性期和半显性期收入和利润增长估计偏乐观,导致未来10年自由现金流计算值偏高,从而导致估值偏乐观的风险;
2、加权资本成本(WACC)对公司估值影响非常大,我们在计算WACC时假设无风险利率为2.5%、风险溢价6.5%,可能仍然存在对该等参数估计或取值偏低、导致WACC计算值较低,从而导致公司估值高估的风险;
3、我们假定未来10年后公司永续增长率为5.0%,公司所处行业可能在未来10年后发生较大的不利变化,公司持续成长性实际很低或负增长,从而导致公司估值高估的风险;
4、相对估值时我们选取了与公司业务相同或相近的公司进行比较,选取了可比公司2021年平均动态PE做为相对估值的参考,同时考虑公司增发的因素、公司成长性,对行业平均动态PE进行修正,最终给予公司2023年35-38倍PE,可能未充分考虑市场整体估值偏高的风险;
5、假如行业景气度下降,导致板块内上市公司估值承压,可能会对公司的相对估值水平造成较大的影响。
盈利预测的风险
1、宏观经济波动风险:公司所处白酒行业受宏观经济影响较大,如若宏观经济放缓,会影响企业生产经营和居民收入水平,白酒终端的消费需求可能会受到不利影响,进而影响白酒公司的收入增长;
2、行业整体需求不及预期风险:如若宏观经济增长放缓或者人均收入下行,可能会影响白酒整体的消费意愿,进而影响行业内所有公司的销售。
3、价格提升不及预期风险:近年来白酒行业量平价增,价格增长是收入的主要贡献来源。当前公司积极推动价盘提升,但随着价格逐步上涨,消费者的接受度和产品的动销可能会不及预期。
经营及市场风险
1、行业竞争加剧风险:随着行业不断向优势产区、优势品牌和优势产能加速集中,各酒企更加重视品牌推广、产品营销和渠道建设,白酒企业的竞争将更加激烈,特别是格局尚未固定的次高端酒和中低端酒价格带,公司的系列酒面临竞争加剧风险。
2、高端产品销售不及预期:如若宏观经济增长放缓或者人均收入下行,可能会影响高端白酒的消费意愿,进而影响高端白酒的需求,导致公司高端产品销售不及预期。
3、直销渠道建设不及预期风险:直销渠道发展是公司未来核心增长点之一,若未来直销渠道建设不及预期,公司业绩增长也可能不及预期。
——————————————————
报告属于原作者,仅供学习!如有侵权,请私信删除,谢谢!
报告来自【远瞻智库】:藏经阁-远瞻智库|为三亿人打造的有用知识平台