为保障参保患者医保用药需求,减轻参保患者患重特大疾病的医疗费用负担,日前,市医保局公布了我市医疗保险特药管理范围,并进一步明确特药支付标准。参保患者按照相关规定,在享受相应基本医疗保险待遇后的个人负担部分,可享受“二次补助”待遇。
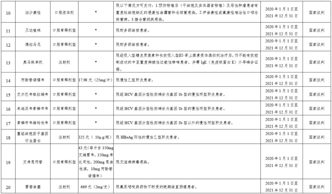
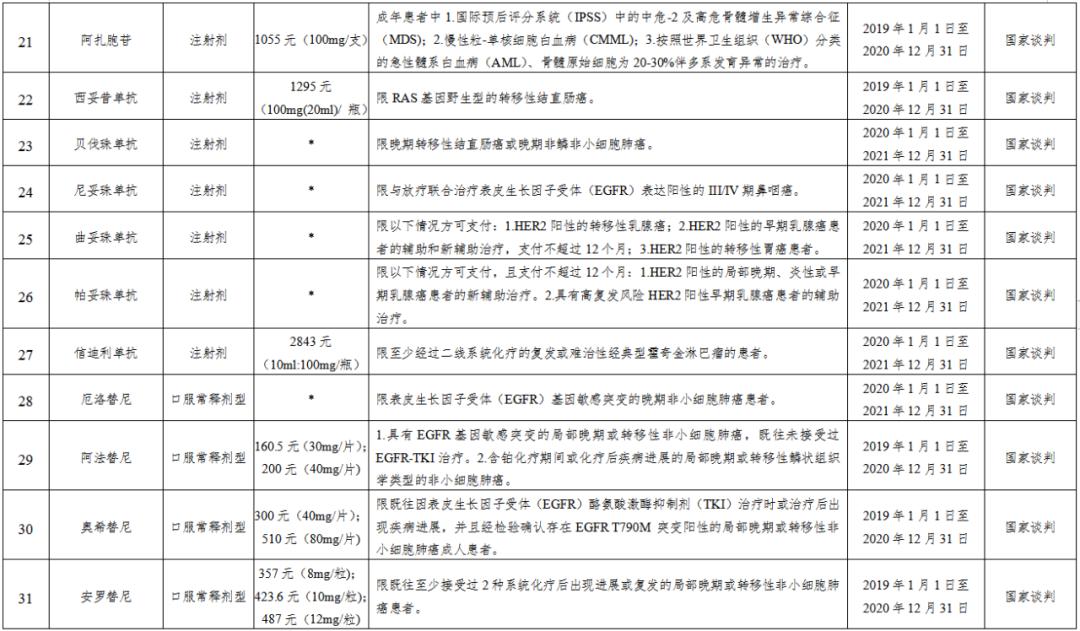
据悉,我市医疗保险特药管理范围为用于治疗重大疾病、临床必需、疗效确切、价格昂贵、治疗周期较长,用药人群和用药指征明确,适宜药店或门诊供应保障的药品目录内(含国家谈判药品)药品,实行专门的支付和管理政策。具体包括:麦格司他等72种国家谈判药品、利妥昔单抗等26种目录内常规药品;其中:托伐普坦、拉帕替尼、重组人干扰素β-1b和氟维司群4种国家谈判续约未成功药品支付有效期截至2020年6月30日。特药管理范围依据省局动态调整情况适时进行调整。
具体支付标准为:参加我市城镇职工、城乡居民基本医疗保险的人员使用特药(除上文所列药品)所发生的费用(包括在特药定点医疗机构住院、门诊和在特药定点零售药店使用),须先由参保患者个人按5%的比例自付相应的费用后,城镇职工再按70%比例进行报销,城乡居民再按60%比例进行报销。
特药费用不设起付标准,不单设最高支付限额,统一计入统筹基金年度最高支付限额。参保患者按照特药管理规定,在享受相应基本医疗保险待遇后的个人负担部分,可享受“二次补助”待遇,即:参保职工可再享受城镇职工大额补充医疗保险待遇,个人负担部分按20%予以补助;参加我市公务员医疗补助的人员,按《西安市市级国家公务员医疗补助办法》享受相应补助待遇;参保城乡居民纳入城乡居民大病保险支付范围,并按规定享受相应待遇。
为保障参保患者待遇不降低,参保职工使用咪唑立宾、吗替麦考酚酯、麦考酚钠、西罗莫司4种特药的报销比例维持不变,即先由参保职工个人按5%的比例自付相应的费用后,再按90%比例进行报销;参保患者门诊使用人凝血因子Ⅷ的,城镇职工按70%比例进行报销,城乡居民按60%比例进行报销。参保患者因治疗所需按规定使用由药品生产企业或基金会、慈善总会等慈善机构提供无偿供药期间的特药费用,医疗保险基金不再予以支付。
参保患者在特药定点医疗机构住院期间使用特药,按照申请备案流程审批后在定点医疗机构购药的费用计入住院总费用,但不纳入定点医疗机构总额预算额度和定额结算标准、按病种付费结算标准、按床日付费结算标准核算范围,不纳入药占比考核。










来源:西安发布