
1.11.1施工项目资金管理主要内容
项目资金管理主要是指施工项目经理部根据工程项目施工过程中资金运动的规律,进行的资金收支预测、编制资金计划、筹集投人资金(施工项目经理部收人),资金使用(支出)、资金核算与分析等一系列资金管理工作。
1.11.1.1施工项目资金管理内容
项目资金管理主要包括资金筹集收取和资金使用支付两部分。资金的收支预测、资金计划、核算与分析等都是控制资金筹集收取和资金使用支付的管理手段和措施。
1.资金筹集与收取
项目资金的主要来源是由发包方提供的工程预付款、施工过程支付的进度款、结算款等。但这部分资金往往因支付的比例与额度不足产造成对项目施工的正常进行的影响。故在实际项目的操作过程中项目需要垫支部分自有资金。项目的资金来源有以下几种方式:
(1)按照合同约定的工程预付款。
(2)发包方按合同约定支付的工程进度款。
(3)企业自有资金的垫付。
(4)银行*款贷**。
(5)企业内部其他项目资金的调剂。
2.资金的使用与支付
资金的使用应遵循资金计划原则与以收定支原则。
1.11.1.2施工项目资金管理授权制度
企业应根据工程项目的具体情况,对项目经理部的资金管理权限进行规定并通过项目授权书予以明确。
1.11.2施工项目资金计划管理
项目经理部全面执行资金计划管理,企业必须严格按照资金计划对项目资金的收取和使用进行严格控制。
1.11.2.1施工项目资金收支预测
1.施工项目资金收入预测
项目资金是按合同价款收取的。在实施施工项目合同的过程中,应从收取工程预付款(预付款在施工后以冲抵工程价款方式逐步扣还给业主)开始,每月按进度收取工程进度款,到最终竣工结算,按时间测算出价款数额,做出项目资金按月收入图及项目资金按月累加收入图。
在资金收人预测中,每月的资金收人都是按合同规定的结算办法测算的。实践中,工程进度款经常不能及时到位,因而预测时要充分考虑资金收人滞后的时间因素。另外资金的收人一一进度款额需要以在合同工期完成施工任务作保证,否则会因为延误工期而罚款造成经济损失。
2.施工项目资金支持预测
施工项目资金支出即项目施工过程中的资金使用。项目经理部应根据施工项目的成本费用控制计划、施工组织设计、材料物资储备计划测算出随着工程实施进展,每月预计的人工费、材料费、施工机械使用费、物资储运费、临时设施费、其他直接费和施工管理费等各项支出。形成对整个施工项目,按时间、进度、数量规划的资金使用计划和项目费用每月支出图及支出累加图。
资金的支出预测,应从实际出发,尽量具体而详细,同时还要注意资金的时间价值以使测算的结果能满足资金管理的需要。
1.11.2.2施工项目资金收支计划
项目经理部应根据施工合同、承包造价、施工进度计划、施工项目成本计划、物资供应计划、资金的收支预测情况等编制年、季、月度资金收支计划,上报企业主管部门审批后实施。
1.项目资金收支总计划
在项目开工前,在成本分解计划的基础上,结合合同约定的付款条件以及对分包商/供应商等的支付条件,编制项目资金收款计划表(表 1-85)、项目资金支付计划表(表1-86)。对于跨年度的项目,还需编制年度收支计划,对项目的总体现金流量进行预测和分析。在项目资金收款(支付)计划表汇总的基础上能够对企业年度的总体现金流量进行预测,编制项目总现金流量表 (表 1-87)。



2.项目资金收支月计划
项目月资金使用实行月报计划制度。每月项目经理部编制下月资金收支计划,进而提出月度资金使用计划(额度),编制项目月度资金使用计划表(表 1-88)。该计划由企业相关部门审核后报主管总经理批准。
3.资金计划的调整
项目每月的资金使用要严格控制在计划之内,超出计划之外时,财务部门应停止付款,项目经理部为保证项目的正常运行,应提前提出资金使用变更申请,申请中要分析产生的原因,变更申请和相应计划审批程序相同。项目每月盘点资金使用状况时,要同产值进度以及成本管理的绩效相结合,实行收、支两条线。

1.11.3施工项目资金账户与印鉴管理
企业通常情况下不单独开设项目经理部银行账户。如果情况特殊,必须开设项目银行账户的,由项目经理部申请,企业进行账户开设的必要性及安全性分析,可行时确定项目账户开设方案。
企业规定账户的开设性质和具体的管理要求,安排专人负责并通过网络监控等手段确保项目账户合法、安全。
企业资金管理部门每月初应向银行核对银行账户中的记录和存款余额,确保与企业账簿记录和存款余额相符,不得出借银行账户,及时办理年检等有关手续,账户不需用时应及时销户。
银行印鉴应按照财务管理规定进行管理,将财务专用印章和人名章分人保管,严格按照要求使用。不定期对银行账户和印鉴管理进行检查。
1.11.4施工项目资金收取管理
项目经理部应按企业授权配合企业财务部门及时进行资金计收。资金计收应符合下列要求:
(1)新开工项目按工程施工合同收取预付款或开办费。
(2)根据月度统计报表编制“工程进度款估算单”,在规定日期内报监理工程师审批结算。如发包人不能按期支付工程进度款,且超过合同支付的最后限期,项目经理部应向发包人出具付款违约通知书,并按银行的同期*款贷**利率计息。
(3)根据工程变更记录和证明发包人违约的材料,及时计算索赔金额,列入工程进度款结算单。
(4)发包人委托代购的工程设备或材料,必须签订代购合同,收取设备订货预付款或代购款。
(5)工程材料价差应按规定计算,发包人应及时确认,并与进度款一起收取。
(6)工期奖、质量奖、措施、不可预见费及索赔款应根据施工合同规定与工程进度款同时收取。
(7)工程尾款应根据发包人认可的工程结算金额及时收回。
1.11.5施工项目货币资金使用管理
1.11.5.1项目备用金管理
(1)企业建立备用金使用管理标准,明确项目备用金的数额及使用范围。
(2)项目经理部按企业的规定管理使用备用金,提高资金利用效率。
(3)企业对项目经理部备用金的使用管理进行必要的监督检查。
1.11.5.2货币资金开支的授权批准
(1)审批人应当根据公司有关授权批准制度的规定,在授权范围内进行审批,不得超越审批权限。
(2)出纳人员应当在职责范围内,按照审批人的批准意见办理货币资金业务
(3)对于审批人超越授权范围审批的货币资金业务,出纳人员应拒绝办理,并及时向审批人的上级授权领导报告。
1.11.5.3货币资金业务的办理程序
1.支付申请
部门或个人用款时,应当提前提交货币资金支付申请,注明款项的用途、金额、预算及预算科目、支付方式等内容,并附有效经济合同或相关证明。
2.支付审批
审批人根据其职责、权限和相应程序对支付申请进行审批。对不符合规定的货币资金支付申请,审批人应拒绝批准。
3.支付复核
复核人应当对批准后的货币资金支付申请进行复核,复核货币资金支付申请的批准范围、权限、程序是否正确,手续及相关单证是否齐备,金额计算是否准确,预算是否超支,支付方式、支付单位是否妥当等。复核无误后交出纳人员办理支付手续。
4.办理支付
出纳人员应当根据复核无误的支付申请,按规定办理货币资金支付手续,及时登记现金和银行存款日记账。
1.11.5.4库存现金的保管
(1)出纳应按照现金业务发生的先后顺序逐笔序时登记“现金日记账”;
(2)库存现金必须日结日清,确保现金账面余额与实际库存相符,发现不符,应及时查明原因,做出处理。
(3)出纳人员提取现金时应填写借款申请单,并说明库存现金情况,报财务资金部经理审批。
(4)项目应当定期对项目现金使用进行盘点,也可在任意时间进行不定期盘点。
1.11.6施工项目资金支付管理
1.11.6.1项目分包商/供应商付款依据
(1)项目分包/供应商合同直接费款项支付均应签署公司规定的合同。
(2)项目预算成本直接费款项支付均应在公司签发的项目预算成本额度内。
(3)项目月度资金使用计划:项目每月底必须申报下月的月度资金使用计划,月度资金使用计划应遵循以收定支原则。
(4)项分工作量统计表项每月底必须报分工程量统计表(表1-89)。
(5)项目资金余额:项目付款应保证项目资金金额在公司规定的额度之内,对应的工程款从业主处收回,遵循以收定支的原则。
(6)保的提供:支付预付款和工程款时,分包商/供应商应按照合同规定提交公司认可的预付款保函和履约保函,否则应扣除相应的保证金。

1.11.6.2项目分包商/供应商付款程序
(1)对分包商付款时,由项目工程师确认并提供工程形象进度、质量和工作完成量,就等是表作为付款申请的重要依据。
(2)对供应商付款时,由项目物资部门提供并确认供应物资、设备的数量、质量等作为付款申请的重要依据。
(3)项目合约商务部门根据合同、定额、验收资料等计算付款金额,并编制分包商供应商付款申请表(表1-90)商/供商完成情统计表(表1-91)。
(4)分包商/供应商付款审核审批程
项目经理部会签一公司相关管理部门复核一公司财务部门复核一公司领导审批一财务付款。


1.11.6.3项目分包商/供应商财务审核内容
(1)项目分包/供应合同;
(2)项目预算成本;
(3)项目资金余额;
(4)分包商/供应商提供的保函;
(5)按照国家或公司合同规定的应代扣代缴的各种税费;
(6)各种往来款项抵扣;
(7)付款文件的完整性;
(8)付款金额的正确性;
(9)分包商/供应商提供发票的合法性;
(10)付款审批会签程序符合规定。
1.11.6.4工程款支付的要求
(1)分包工程款支付必须在分包工程结算审查完成后方可理。材料、设备款必须在验收入库后方可办理。禁止先付款、后结算。
(2)如采取分包借款的方式支付分包工程款,应经过企业或分支机构总经理批准,借款人应提供担保或抵押,且借款手续齐备。
(3)企业从业主收取相应工程款后方可支付分包工程款和材料设备等款项,且支付比例不得高于企业从业主收回工程款的比例。
(4)采取总价包干、分段结算的分包工程,应严格做到付款与工程进度同步。
(5)分包工程款和材料设备等款项的支必须行企业规定的序并办理相应的财务手续。
(6)必须建立工程款支付台账,及时掌握工程进度、结算和项目成本状况,并与工程款回收情况进行对比,发现问题及时采取措施。
1.11.7施工项目现场管理费用的管理
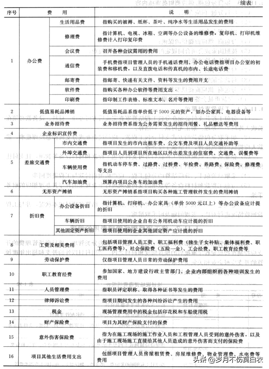
项目现场管理费的明细按企业制定的统一会计科目表分类管理。项目现场管理费的开支应控制在按规定程序审批后的预算额度和科目之内。费用科目以外的开支和超出年度预算的开支应报企业相关负责人审批。
项目现场管理费的明细如表1-92所示。


1.11.8施工项目财务核算管理
(1)项目中标后公司财务部门应确定项目会计负责项目的财务核算项目会计应严格按照公司会计制度对项目账务进行处理。
(2) 项目会计应随时登记项目台账,及时处理财务信息,并保证核算正确。
(3) 项目会计应及时和项目商务人员沟通,保证项目成本处于受控状态。
(4)项目会计应及时清理往来账务,催要发票凭证。
(5)项目会计应及时做好电算化财务数据的备份
(6)项目会计应按时打印装订会计凭证、账册、会计报表等。“涨
(7)项目会计应按时向项目经理提供项目财务报告。
(8)项目出纳应对项目付款进行及时登记,并于月末将本月间接费支付明细和直接费支付各明细(包括分包、材料供应商、其他直接费)报至项目会计核对。
1.11.9施工项目资金预、结算管理
1.11.9.1施工项目资金预算管理
(1)项目经理部依据工程承包合同、项目管理策划书、项目承包责任书等方面的规定编写项目财务预算方案,报经企业批准后执行。
(2)项目财务预算由项目经理部根据工程合同、施工组织设计、各种生产资料的市场价格及预期情况进行编制;项目预算方案在执行过程中根据项目实际情况的变化,按企业规定的程序进行必要的调整和完善。
(3)项目财务预算执行严密的预算调整程序。原则上各项目预算一经批准确定不得更改,但因特殊事由需调整的,应遵循严格的审批制度。
(4)财务预算应在项目中标后、开工前提出。
1.11.9.2施工项目资金结算管理
(1)项目竣工结算时,项目主管会计应配合项目合约商务部门与项目业主、分包商供应商进行决算。
(2)项目会计根据决算报告及时进行会计账务处理。
(3)在项目经理部与业主办理工程决算,以及项目劳务、材料、机械等所有支出决算完成后,企业对项目经理部进行财务决算。
(4)项目会计按照公司规定编制项目决算财务分析报告。
(5)项目竣工结算后由公司派审计人员及相关部门对项目签订的合同及账务进行审计。
(6)审计后项目会计按照公司档案管理规定将项目的有关财务资料及时清理造册,移交公司档案室。
1.11.10工程尾款与保修管理
(1)工程决算完成后,项目收款进入项目尾款及保修款的管理。项目经理部撤销后,企业应明确原项目经理或相关人员作为收款责任人。
(2)收款责任人按工程款收取的程序催收工程尾款。
(3)收款责任人按合同关于保修的要求创造条件及时回收保修款。企业也可采取保修保函的方式回收保修款。
(4)尾款及保修款不能回收时,项目经理部的承包责任书规定的内容可提前进行考核,但不能提前奖励。
(5)项目尾款及保修款清收方案。