在澳洲,10个人中很可能9个都在做代购!只要你想买的,一律帮你买买买!不过,现在作为一名代购!生活真是一天比一天难...

前一阵子出台的电商法才所有的代购们都捏了一把汗。然而还没缓过来,最近澳洲和国内又出新规了!对于包裹、限额物品的管制越来越严,而且各大航空公司相继出台了新政策,终止提供在登机口托运商业性行李服务。
各大海关航司作出重大调整
上个月,各大航空公司相继推出了新规定,决定终止提供在登机口托运商业性行李的服务。这些航空公司包括:
- 山东航空公
- 中国国际航空公司
- 上海航空公司
- 东方航空公司
- 南方航空公司

通知里的商业性究竟指什么?

即非本人使用, 以销售为目的大量购买免税品的行为。这样一来,人肉代购就被禁令釜底抽薪了。人肉代购是一种与普通代购不同的代购方式。
它是直接靠回国人员将国外的商品装入行李内带出海关,然后通过邮寄私人包裹将商品送达消费者的代购形式。这种方式利润空间大,但是订单时间长,同时也承担着相应的风险和辛劳。

总的来说,一趟下来能成功带回国内的东西越多,利润就赚得越多!但是因为各大航司的禁令,人肉代购们现在只能将代购商品放入手提行李内了。而且一不小心,还会超重,所以,他们的朋友圈里已是哀嚎一片...

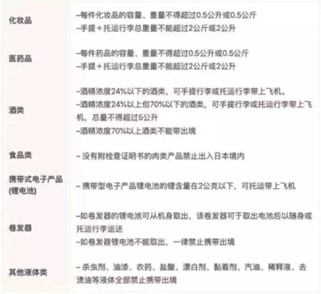
坏消息一个接着一个,不止各大航司出禁令,就连日本国土交通省也公布2019年手提行李与托运行李最新限制:规定要求旅客出入境日本时,携带的液体状及喷雾状化妆品、药妆品总量不得超过 2 公升或 2 公斤。而且酒类、食品、锂电池、其他液体类产品等共20种类别都设有携带上限。

大量韩国、日本的人肉代购都大受影响!澳洲政府随后也出台了影响众多代购的最新通知:即从今年3月1日起,所有澳大利亚出口,经航空运输的货物包裹,不论目的地,每一件都须过X-Ray机检查,以确保符合航空安全标准。

很多澳洲快递公司相继发布了相关通知,并且根据最新出台的规定,列出了一些被禁止航空运输的物品,当中不乏一些代购热门产品!
澳洲禁运、禁用品新规则
(1)禁运品有哪些?
- 标有“DangerousGoods Label(危险货物标签)”的商品,例如以下图标。

- 易燃易爆类物品,例如香水、指甲油、发胶和喷雾类等(禁运物品包含但不限于以下物品)。

- 含电池的商品。如电动牙刷、洗脸仪等。(禁运物品包含但不限于以下物品)

虽然澳洲政府的新规定不是针对代购,但对代购的影响不小,热门代购产品禁运,无法寄送,而且打包上也有新要求,比以前更细心更严格。
(2)打包严禁夹带
如果你在邮寄包裹时偷偷夹带了小物件,新规之前可能查不出来。但是新规之后所有包裹都必须过X-Ray机,所以只要夹带必会被发现,只要发现就会开箱检查。这样造成的的二次检查费用,就必须由你自己来承担...

(3)禁用报纸打包
很多代购为了增加自己的可信度,会在包裹中放入澳洲本地报纸,甚至用报纸来打包物品。

新规之后,报纸、锡纸等包装材料将严禁。因为这些包装材料可能会影响X-Ray机检查内件的清晰度。而且国内,随着*会两**的到来,对包裹的邮寄派送也加强了监管。

2月23日至3月16日期间,液体、粉末状、膏状物品以及生鲜、酒水、水果等易变质、腐败的邮件、一律不予收寄。
例如:
- 奶粉
- 液体状保健品
- 以及红酒等。


最后,新规在3月1号就要实施了,为了避免不必要的麻烦,大家在邮寄包裹的时候,一定要谨慎谨慎再谨慎!注意注意再注意!
更多移民、资产配置、留学、全球资讯请关注微信公众号:家叶海外