福建省保税物流中心(B型)分析
(一)厦门火炬(翔安)保税物流中心(B型)

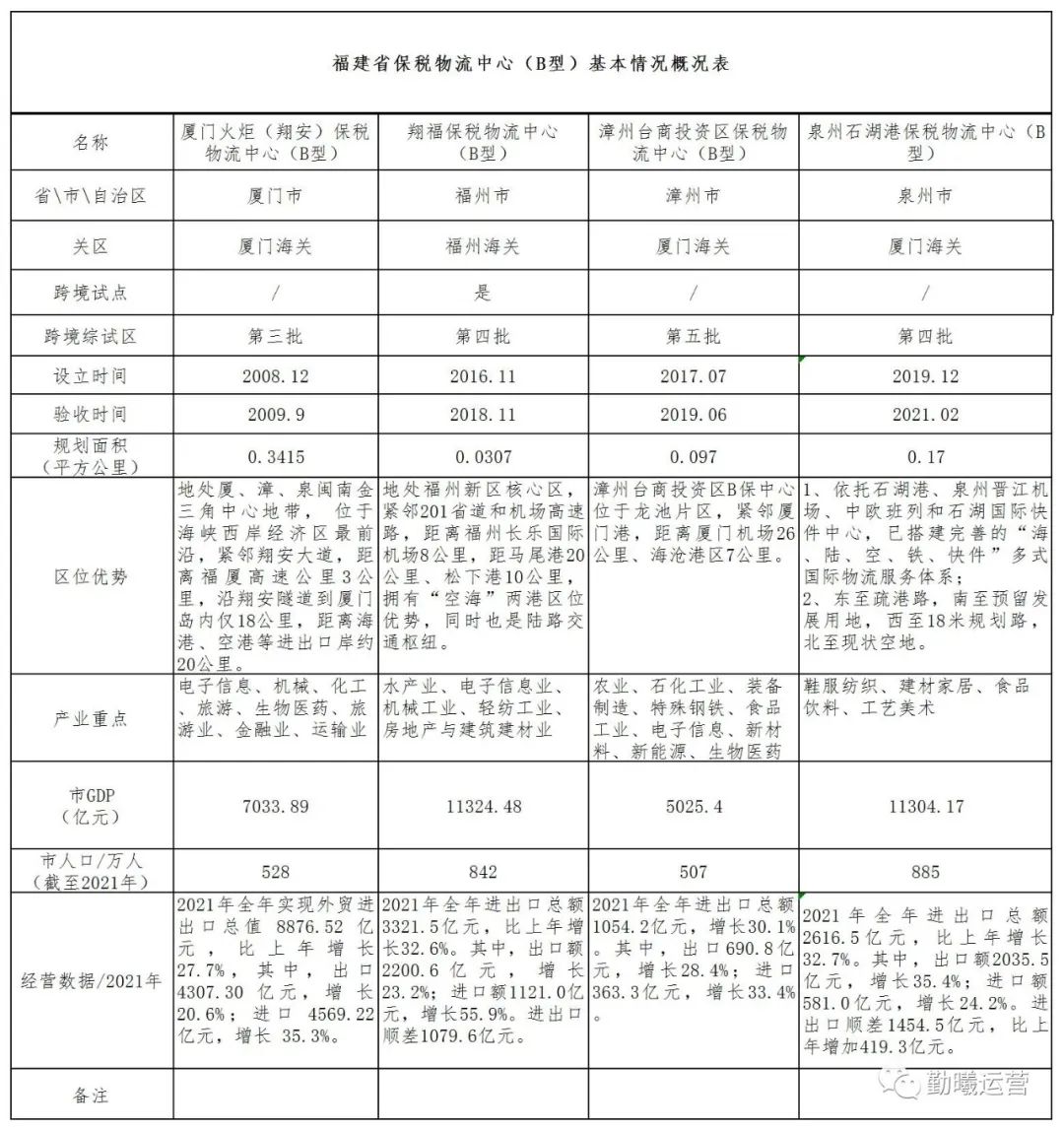
厦门火炬(翔安)保税物流中心(B型)是2008年12月26日正式获得海关总署、财政部、税务总局、外汇局等四部委联合批复(署加发[2008]515号),是福建省第一个保税物流中心,于2009年9月6日正式封关运作。
厦门火炬(翔安)保税物流中心(B型)总投资金额约2.8亿元,规划占地面积34.15万平方米,规划总建筑面积24.35万平方米,规划仓储面积21.5万平方米;现建有1、2、3号仓库合计面积3.1万平方米,露天仓储8万平方米,合计仓储面积11.1万平方米;一期行政楼5328.5平方米,卡口及管理楼2889平方米。
厦门火炬保税物流中心基础和监管设施建设工作已全面完成,建成1.09万平方米的封闭式仓库和10.01万平方米的露天仓库,合计仓储面积达11.1万立方米。
厦门火炬(翔安)保税物流中心(B型)位于火炬(翔安)产业区内,地处厦、漳、泉闽南“金三角”中心地带。中心紧邻火炬(翔安)产业区、同安工业集中区、环东海域工业区和翔安巷北工业区,同时辐射周边的泉州、漳州和龙岩地区。距福厦高速公路5公里,距离翔安浏五店港区及浏五店物流园区不到10公里,距离海港、空港约20公里,地理位置适中,库区辐射面广,服务半径内的外向型企业众多,区位优势十分明显。
厦门火炬(翔安)保税物流中心(B型)2021年进出口额为42.28亿元人民币。
厦门市2021年全年地区生产总值(GDP)7033.89 亿元,比上年增长 8.1%;全市常住人口 528 万人。2021年全年实现外贸进出口总值 8876.52 亿元,比上年增长 27.7%,其中,出口 4307.30 亿元,增 长 20.6%;进口 4569.22 亿元,增长 35.3%。
厦门市是国家第三批跨境电子商务综合试验区城市。
(二)翔福保税物流中心(B型)

2016年2月16日福建省人民政府同意设立翔福保税物流中心(B型);2016年11月17日,经海关总署、财政部、国家税务总局、国家外汇管理局等四部委批准同意设立;2018年11月27日,福州海关、财政部驻福建省财政监察专员办事处、国家税务总局福建省税务局、国家外汇管理局福建省分局组成联合验收组,对翔福保税物流中心(B型)基础和监管设施进行实地勘查并通过验收。翔福保税物流中心(B型)位于福州滨海新城核心区,规划面积0.0307平方公里,仓储面积51787.94平方米,是福州海关关区首家保税物流中心。
2021年3月16日,翔福物流园跨境电商邮快件监管中心投用,以翔福物流园为基地的跨境电商综合集散枢纽综合监管功能正式启用。省内外跨境电商企业可在翔福以商业快件、邮件方式完成跨境零售出口,并通过翔福保税物流中心以1210保税进口方式引进境外跨境电商产品。
翔福保税物流中心(B型)2021年进出口额为3.37亿元人民币。
福州市2021年全年实现地区生产总值11324.48亿元,比上年增长8.4%;年末常住人口842万人,比上年末增加10万人。2021年全年进出口总额3321.5亿元,比上年增长32.6%。其中,出口额2200.6亿元,增长23.2%;进口额1121.0亿元,增长55.9%。进出口顺差1079.6亿元。
福州市是国家跨境电子商务试点城市,是国家第四批跨境电子商务综合试验区城市。
(三)漳州台商投资区保税物流中心(B型)

2017年7月10日,漳州台商投资区保税物流中心(B型)经海关总署、财政部、国家税务总局、国家外汇管理局联合批准设立;2019年6月12日上午,漳州台商投资区保税物流中心(B型)正式通过由厦门海关、财政部福建监管局、国家税务总局福建省税务局、国家外汇管理局福建省分局组成的联合验收组的验收,成为漳州首个、福建省第三个保税物流中心(B型);2019年9月27日,海关总署关于漳州台商投资区保税物流中心(B型)验收事宜的批复正式下发,台商投资区保税物流中心(B型)正式落地。
漳州台商投资区保税物流中心(B型)项目总投资约4.2亿元,规划用地145亩,一期用地70亩,总建筑面积12.7万平,建设5.1万平保税仓储场站及配套,内置海关监管仓库、集中查验区、作业平台、综合办公区域、信息处理中心、监控中心、业务办理大厅等,总投资约2亿元。中心设立海关监管场所建筑面积50980平方米,其中,场站面积20732平方米,仓库建筑面积30248平方米。中心监管区域采用不间断全封闭钢质围网进行物流隔离,配置电子卡口;监管区域仓库、验货平台设置204路监控设备,各项设施建设符合海关对保税物流中心基础建设的规范要求。
2020年7月16日,漳州台商投资区保税物流中心(B型)完成首票以跨境电商B2B直接出口(监管代码“9710”)货物顺利通关。
漳州台商投资区保税物流中心(B型)2021年进出口额为22.04亿元人民币。
漳州市2021年全年实现地区生产总值5025.40亿元,增长7.7%;年末常住人口507万人,比上年末增加1.0万人。2021年全年进出口总额1054.2亿元,增长30.1%。其中,出口690.8亿元,增长28.4%;进口363.3亿元,增长33.4%。
漳州市是国家第五批跨境电子商务综合试验区城市。
(四)泉州石湖港保税物流中心(B型)

2021年2月3日,泉州首个B型保税物流中心——泉州石湖港保税物流中心(B型)通过由厦门海关牵头的联合验收组开展的现场验收;2021年4月13日泉州石湖港保税物流中心(B型)获海关总署对该项目验收结果的正式批复;2021年7月8日,泉州石湖港保税物流中心(B型)正式进入封关运营。
泉州石湖港保税物流中心(B型)位于泉州港中心港区石湖港后物流园区,总规划面积0.17平方公里,总面积255.8亩,总建筑面积10.6万平方米,主要规划建设9栋仓库、堆场以及综合楼。
泉州石湖港保税物流中心(B型)于2020年7月30日动工建设,总投资额约7.27亿元,项目计划工期为416天。其中一期用地155.8亩,主要包括建设1号保税物流仓库、2号跨境电商物流仓库、3号文化产业库、4号保税冷库、5号保税物流仓库,以及办公楼、门卫和卡口等配套。二期100亩地,将继续建设6号自动化物流仓库、7号自动化物流仓库、8号及9号保税物流仓库。项目建成后,物流中心仓储面积将超7.5万平方米,年货物周转量预计可达200万吨。
泉州石湖港保税物流中心(B型)2021年进出口额为0.0294亿元人民币。
泉州市2021年全年实现地区生产总值(GDP)11304.17亿元,比上年增长8.1%;年末常住人口885万人,比上年末增加6万人。2021年全年进出口总额2616.5亿元,比上年增长32.7%。其中,出口额2035.5亿元,增长35.4%;进口额581.0亿元,增长24.2%。进出口顺差1454.5亿元,比上年增加419.3亿元。
泉州市是国家第四批跨境电子商务综合试验区城市。
福建省保税物流中心(B型)基本情况概况表

备注:
1、以上保税物流中心(B型)分析按照设立、验收时间排序。
2、全国保税物流中心(B型)分析每周四更新,全国各省保税物流中心(B型)将逐周进行分析发布。
3、以上数据来源:海关总署网站、国民经济和社会发展统计公报等。
4、若上述信息有误或涉及侵权的情况,请联系我们进行修改或删除。
5、发布的各省份保税物流中心(B型)分析顺序排名不分先后。
6、图片来源均来自网络。