数学大师
文章来源:中考数学
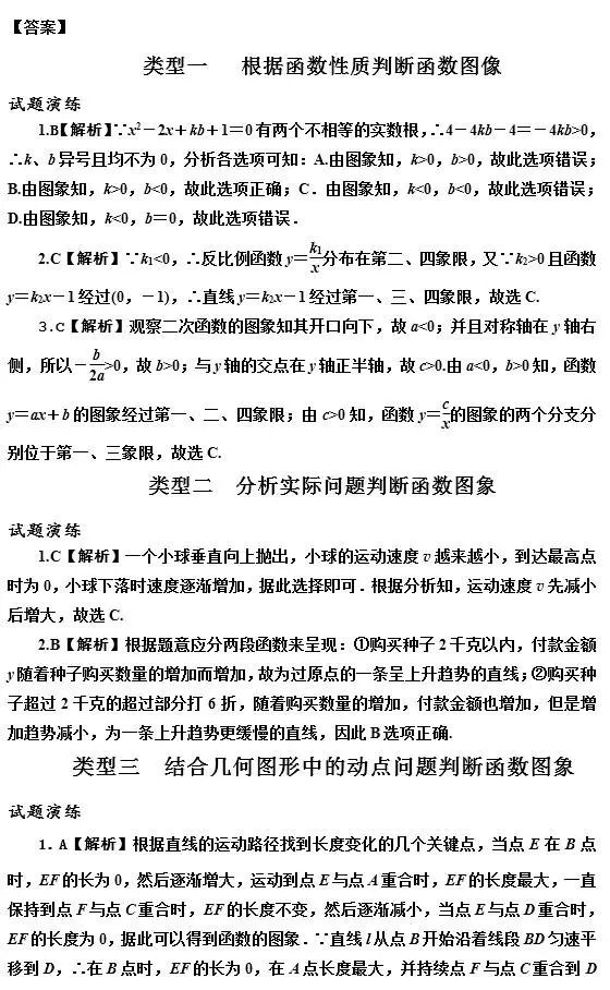
分析判断函数的图像,主要有以下4种出题的类型:1、根据函数的性质判断函数的图像;
2、根据实际问题判断函数的图像;
3、结合几何图形中的动点问题判断函数的图像;
4、分析函数图像判断结论的正误。
还有一种拓展题型,就是分析函数的图像判断几何图形,出题形式新颖,但是难度不大,同学们可以练习一下!











数学大师
数学大师
文章来源:中考数学
分析判断函数的图像,主要有以下4种出题的类型:1、根据函数的性质判断函数的图像;
2、根据实际问题判断函数的图像;
3、结合几何图形中的动点问题判断函数的图像;
4、分析函数图像判断结论的正误。
还有一种拓展题型,就是分析函数的图像判断几何图形,出题形式新颖,但是难度不大,同学们可以练习一下!











数学大师