写在最前
和上一篇《使用 Flomesh 强化 Spring Cloud 服务治理》一样,这次同样是在无代码侵入的情况下对 Dubbo 服务治理的提升。
更多治理场景陆续添加中,有兴趣的可关注 https://github.com/flomesh-io/service-mesh-dubbo-demo。
开源的 Pipy 作为 Flomesh 的核心,得益于其轻量及灵活性可以通过编程的方式轻松快速的支持多中平台的服务发现机制,比如 Eureka、Consul、Nacos 等。
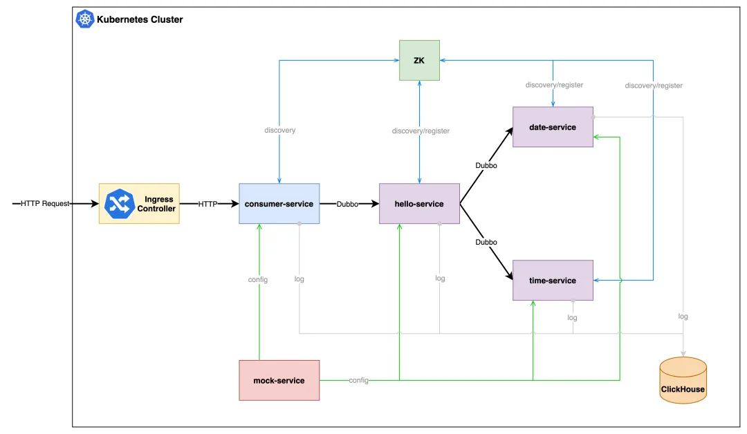
概览

细节

环境搭建
搭建 Kubernetes 环境,可以选择 kubeadm 进行集群搭建。也可以选择 minikube、k3s、Kind 等,本文使用 k3s。
使用 k3d[1] 安装 k3s[2]。k3d 将在 Docker 容器中运行 k3s,因此需要保证已经安装了 Docker。
$ k3d cluster create dubbo-demo -p "80:80@loadbalancer" --k3s-server-arg '--no-deploy=traefik'
安装 Flomesh
从仓库 https://github.com/flomesh-io/service-mesh-dubbo-demo 克隆代码。进入到 release目录。
所有 Flomesh 组件以及用于 demo 的 yamls 文件都位于这个目录中。
$ kubectl apply -f artifacts/cert-manager-v1. 3.1 .yaml customresourcedefinition.apiextensions.k8s.io/certificaterequests.cert-manager.io created customresourcedefinition.apiextensions.k8s.io/certificates.cert-manager.io created customresourcedefinition.apiextensions.k8s.io/challenges.acme.cert-manager.io created customresourcedefinition.apiextensions.k8s.io/clusterissuers.cert-manager.io created customresourcedefinition.apiextensions.k8s.io/issuers.cert-manager.io created customresourcedefinition.apiextensions.k8s.io/orders.acme.cert-manager.io created namespace /cert-manager created serviceaccount/cert-manager-cainjector created serviceaccount/cert-manager created serviceaccount/cert-manager-webhook created clusterrole.rbac.authorization.k8s.io/cert-manager-cainjector created clusterrole.rbac.authorization.k8s.io/cert-manager-controller-issuers created clusterrole.rbac.authorization.k8s.io/cert-manager-controller-clusterissuers created clusterrole.rbac.authorization.k8s.io/cert-manager-controller-certificates created clusterrole.rbac.authorization.k8s.io/cert-manager-controller-orders created clusterrole.rbac.authorization.k8s.io/cert-manager-controller-challenges created clusterrole.rbac.authorization.k8s.io/cert-manager-controller-ingress-shim created clusterrole.rbac.authorization.k8s.io/cert-manager-view created clusterrole.rbac.authorization.k8s.io/cert-manager-edit created clusterrole.rbac.authorization.k8s.io/cert-manager-controller-approve:cert-manager-io created clusterrole.rbac.authorization.k8s.io/cert-manager-webhook:subjectaccessreviews created clusterrolebinding.rbac.authorization.k8s.io/cert-manager-cainjector created clusterrolebinding.rbac.authorization.k8s.io/cert-manager-controller-issuers created clusterrolebinding.rbac.authorization.k8s.io/cert-manager-controller-clusterissuers created clusterrolebinding.rbac.authorization.k8s.io/cert-manager-controller-certificates created clusterrolebinding.rbac.authorization.k8s.io/cert-manager-controller-orders created clusterrolebinding.rbac.authorization.k8s.io/cert-manager-controller-challenges created clusterrolebinding.rbac.authorization.k8s.io/cert-manager-controller-ingress-shim created clusterrolebinding.rbac.authorization.k8s.io/cert-manager-controller-approve:cert-manager-io created clusterrolebinding.rbac.authorization.k8s.io/cert-manager-webhook:subjectaccessreviews created role.rbac.authorization.k8s.io/cert-manager-cainjector:leaderelection created role.rbac.authorization.k8s.io/cert-manager:leaderelection created role.rbac.authorization.k8s.io/cert-manager-webhook: dynamic -serving created rolebinding.rbac.authorization.k8s.io/cert-manager-cainjector:leaderelection created rolebinding.rbac.authorization.k8s.io/cert-manager:leaderelection created rolebinding.rbac.authorization.k8s.io/cert-manager-webhook: dynamic -serving created service/cert-manager created service/cert-manager-webhook created deployment.apps/cert-manager-cainjector created deployment.apps/cert-manager created deployment.apps/cert-manager-webhook created mutatingwebhookconfiguration.admissionregistration.k8s.io/cert-manager-webhook created validatingwebhookconfiguration.admissionregistration.k8s.io/cert-manager-webhook created
注意: 要保证 cert-manager 命名空间中所有的 pod 都正常运行:
$ kubectl get pod -n cert-manager NAME READY STATUS RESTARTS AGE cert-manager-cainjector- 59f76f7fff -ggmdm 1 / 1 Running 0 32s cert-manager- 59f6c76f4b -r2h5r 1 / 1 Running 0 32s cert-manager-webhook- 56fdcbb848 -sdnxb 1 / 1 Running 0 32s
安装 Pipy Operator
$ kubectl apply -f artifacts/pipy- operator .yaml
执行完命令后会看到类似的结果:
namespace /flomesh created customresourcedefinition.apiextensions.k8s.io/proxies.flomesh.io created customresourcedefinition.apiextensions.k8s.io/proxyprofiles.flomesh.io created serviceaccount/ operator -manager created role.rbac.authorization.k8s.io/leader-election-role created clusterrole.rbac.authorization.k8s.io/manager-role created clusterrole.rbac.authorization.k8s.io/metrics-reader created clusterrole.rbac.authorization.k8s.io/proxy-role created rolebinding.rbac.authorization.k8s.io/leader-election-rolebinding created clusterrolebinding.rbac.authorization.k8s.io/manager-rolebinding created clusterrolebinding.rbac.authorization.k8s.io/proxy-rolebinding created configmap/manager-config created service/ operator -manager-metrics-service created service/proxy-injector-svc created service/webhook-service created deployment.apps/ operator -manager created deployment.apps/proxy-injector created certificate.cert-manager.io/serving-cert created issuer.cert-manager.io/selfsigned-issuer created mutatingwebhookconfiguration.admissionregistration.k8s.io/mutating-webhook-configuration created mutatingwebhookconfiguration.admissionregistration.k8s.io/proxy-injector-webhook-cfg created validatingwebhookconfiguration.admissionregistration.k8s.io/validating-webhook-configuration created
注意:要保证 flomesh 命名空间中所有的 pod 都正常运行:
$ kubectl get pod -n flomesh NAME READY STATUS RESTARTS AGE proxy-injector- 6d5c774bc -rspmc 1 / 1 Running 0 21s operator -manager-c95cd449-xxc77 0 / 1 Running 0 38s
安装 Ingress 控制器:ingress-pipy
$ kubectl apply -f artifacts/ingress-pipy.yaml namespace /ingress-pipy created customresourcedefinition.apiextensions.k8s.io/ingressglobalhooks.flomesh.io created customresourcedefinition.apiextensions.k8s.io/ingressrules.flomesh.io created serviceaccount/ingress-pipy created role.rbac.authorization.k8s.io/ingress-pipy-leader-election-role created clusterrole.rbac.authorization.k8s.io/ingress-pipy-role created rolebinding.rbac.authorization.k8s.io/ingress-pipy-leader-election-rolebinding created clusterrolebinding.rbac.authorization.k8s.io/ingress-pipy-rolebinding created configmap/ingress-config created service/ingress-pipy-cfg created service/ingress-pipy-controller created service/ingress-pipy-defaultbackend created service/webhook-service created deployment.apps/ingress-pipy-cfg created deployment.apps/ingress-pipy-controller created deployment.apps/ingress-pipy-manager created certificate.cert-manager.io/serving-cert created issuer.cert-manager.io/selfsigned-issuer created mutatingwebhookconfiguration.admissionregistration.k8s.io/mutating-webhook-configuration configured validatingwebhookconfiguration.admissionregistration.k8s.io/validating-webhook-configuration configured
检查 ingress-pipy 命名空间下 pod 的状态:
$ kubectl get pod -n ingress-pipy NAME READY STATUS RESTARTS AGE svclb-ingress-pipy-controller-qwbk9 1 / 1 Running 0 90s ingress-pipy-cfg- 6c54d5b9b6 - 6s7lz 1 / 1 Running 0 90s ingress-pipy-manager- 7988dfbf4f -lxr4b 1 / 1 Running 0 90s ingress-pipy-controller- 9d4698887 -zrpfd 1 / 1 Running 0 90s
至此,你已经成功安装 Flomesh 的所有组件,包括 operator 和 ingress 控制器。
运行 Demo
创建命名空间
Demo 运行在另一个独立的命名空间 flomesh-dubbo 中,执行命令 kubectl apply -f dubbo-mesh/templates/namespace.yaml 来创建该命名空间。如果你 describe 该命名空间你会发现其使用了 flomesh.io/inject=true 标签。
这个标签告知 operator 的 admission webHook 拦截标注的命名空间下 pod 的创建。
$ kubectl describe ns flomesh-dubbo Name : flomesh-dubbo Labels : app.kubernetes.io/managed- by = Helm app.kubernetes.io/name=dubbo-mesh app.kubernetes.io/version= 1.19 . 0 flomesh.io/inject= true helm.sh/chart=dubbo-mesh- 0.1 . 0 kubernetes.io/metadata.name=flomesh-dubbo Annotations : <none> Status : Active No resource quota. No LimitRange resource.
创建 ProxyProfile 资源
$ kubectl apply -f artifacts/proxy-profile.yaml proxyprofile.flomesh.io/poc-pf-dubbo created proxyprofile.flomesh.io/poc-pf-http created
创建 mock 服务
$ kubectl apply -f dubbo-mesh/templates/configmap-mock.yaml $ kubectl apply -f dubbo-mesh/templates/configmap-proxychains.yaml $ kubectl apply -f dubbo-mesh/templates/deployment-mock.yaml $ kubectl apply -f dubbo-mesh/templates/service-mock.yaml
部署服务
$ kubectl apply -f artifacts/deployment.yaml
测试
准备
访问 demo 服务都要通过 ingress 控制器。因此需要先获取 LB 的 ip 地址。
//Obtain the controller IP //Here, we append port. ingressAddr= `kubectl get svc ingress-pipy-controller -n ingress-pipy -o jsonpath='{.spec.clusterIP}'` : 80
这里我们使用了是 k3d 创建的 k3s,命令中加入了 -p 80:80@loadbalancer 选项。我们可以使用 127.0.0.1:80 来访问 ingress 控制器。这里执行命令 ingressAddr=127.0.0.1:80。
Ingress 规则中,我们为每个规则指定了 host,因此每个请求中需要通过 HTTP 请求头 Host 提供对应的 host。
或者在 /etc/hosts 添加记录:
$ kubectl get ing ingress-canary-router -n flomesh-dubbo -o jsonpath= "{range .spec.rules[*]}{.host}{'\n'}" dubbo.demo.flomesh.cn //添加记录到 /etc/hosts 127.0 . 0.1 dubbo.demo.flomesh.cn
灰度
v1、v2 服务只能访问对应版本的服务。
$ curl --location --request POST 'http://127.0.0.1:80/hello' \ --header 'Host: dubbo.demo.flomesh.cn' \ --header 'x-canary-version: v1' \ --header 'Content-Type: application/json' \ --data-raw '{"name":"Flomesh"}' V1-[hello-service] : Hello , Flomesh , Today is ( 2021 - 08 - 17 ), Time is ( 04 : 06 : 56.823 ) $ curl --location --request POST 'http://127.0.0.1:80/hello' \ --header 'Host: dubbo.demo.flomesh.cn' \ --header 'x-canary-version: v2' \ --header 'Content-Type: application/json' \ --data-raw '{"name":"Flomesh"}' V2-[hello-service] : Hello , Flomesh , Today is ( Tue , 2021 - Aug - 17 ), Time is ( 04 : 06 : 37 + 0000 )
引用链接
[1] k3d: https://k3d.io/ [2] k3s: https://github.com/k3s-io/k3s