4 月 9 日,北京市住建委官方微信号通报,26 家房地产经纪机构因发布委托手续不全、炒作学区房、违规商改住、违规群租、代理出租不符合交易条件房屋等违法违规行为被查处。
阿里巴巴旗下 " 闲鱼网 " 因发现涉嫌存在发布转租保障房等违规租赁信息、允许未取得备案经纪机构和未取得从业人员信息卡的经纪人员发布房源信息等问题被约谈。
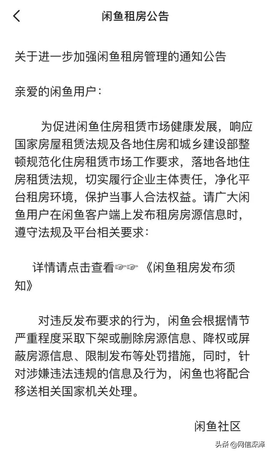
澎湃新闻发现,目前闲鱼 APP 内 " 同城舒心租房 " 板块发布了《关于进一步加强闲鱼租房管理的通知公告》,闲鱼表示将会加强在平台内的租房管理,而对与违反闲鱼发布要求的行为的用户,闲鱼将采取相关措施。

闲鱼 APP 截图
据了解,目前北京市住建委执法部门已依法对 145 家房地产经纪机构的各类违法违规行为进行立案查处,集中约谈 116 家次,26 家机构被查处。
查处名单如下:

来源:澎湃新闻 冀时客户端