本合集汇编了东莞市各镇街2021年最新学区划分范围,你家孩子被分到了哪所学校呢?请对应查看!家里有需要东莞幼升小,东莞小升初,东莞初升高的家长请收藏!
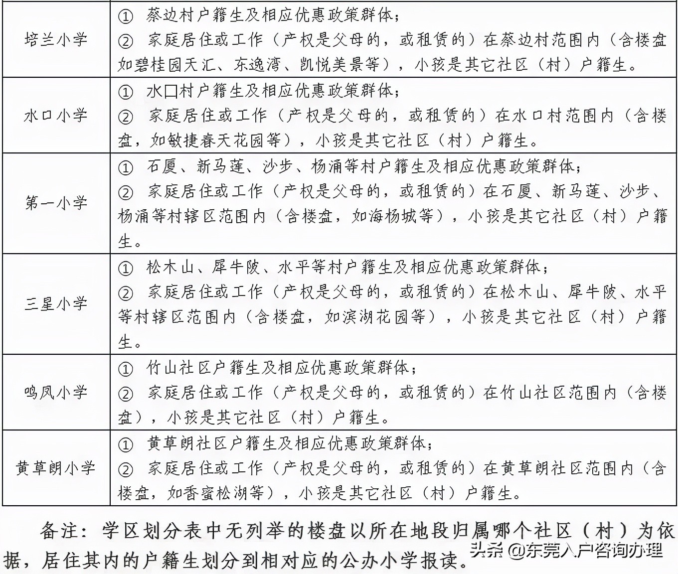
南城学区划分
(↑↓请上下滑动浏览)

备注:
1.今年将阳光一小、阳光二小、阳光十小列为“胜和片区”学校,将阳光六小、阳光八小、阳光九小列为“西平片区”学校。
2.根据《关于楼盘业主子女入读公办学校规范管理工作的通知》(南城办〔2013〕36号),楼盘协议生指的是与南城街道办事处签订有委托办学协议的楼盘的业主子女,根据规定, 必须是在该楼盘核定学位数内且符合入读条件的一手楼盘业主的一户一个子女,租户或二手业主子女不解决入读公办学校 ;与南城街道办事处签订协议的楼盘的入学指标使用完后,不再办理委托办学事宜,业主子女可通过入户南城、积分入学等优惠政策入读公办学校。
3.申请南城街道公办小学非起始年级插班生(小学二至六年级,初中二、三年级),需为南城户籍适龄儿童少年;根据学位和人数的实际情况,由教管中心统筹安排到有学位的公办学校就读。
(一) 精英名都: 该楼盘的楼盘协议生,根据协议安排至中心小学入读,户籍地址在该楼盘的户籍生安排至阳光五小入读。
(二) 御花苑: 该楼盘(一、二期)的楼盘协议生,根据协议安排至中心小学入读,户籍地址在该楼盘的户籍生安排至阳光七小入读。
(三) 万科金域华府: 该楼盘(一、二期)的楼盘协议生,根据协议安排至中心小学入读,户籍地址在该楼盘的户籍生安排至阳光三小入读。
(四) 新豪园广场(希尔顿广场): 该楼盘的楼盘协议生,根据协议安排至阳光二小,户籍地址在该楼盘的户籍生安排至阳光一小。
(五) 盛世凯旋住宅小区(名门世家): 该楼盘的楼盘协议生,根据协议安排至阳光五小,户籍地址在该楼盘的户籍生安排至阳光一小。
(六) 世博领寓、凯名轩: 这两个楼盘的协议生,根据协议安排至阳光二小入读,户籍地址在该楼盘的户籍生,户籍隶属新城社区安排至南城中心小学入读。

莞城学区划分
(↑↓请上下滑动浏览)

东城学区划分
(↑↓请上下滑动浏览)



万江学区划分
1. 新城、坝新、万新等社区的万江户籍适龄儿童少年,登记结束后,根据学生人数和学校公办学位情况统筹安排。
2. 2019年秋季开办的万江第二小学计划分三年逐步招生,今年招生年级、招生范围仍按第一年(2019年)的做法有序推进。
(1)招收年级:招收小学一年级和四年级的适龄儿童;
(2)招收范围:招收金泰、牌楼基、曲海、大莲塘、水蛇涌、共联、新谷涌七个社区的原居民户籍的适龄儿童。若有剩余学位,则用于符合入读我街道公办小学资格并申请要求入读万江第二小学的适龄儿童。如剩余学位未能完全满足申请人数的需求,则用抽签形式确定入学名单。
其它未说明的可参考以下表单:


松山湖学区划分
(↑↓请上下滑动浏览)
小学一年级采用划片区方式,根据就近原则按片区划分 ,中心区楼盘(万科1号、虹溪诺雅、翔龙御湖居、长城世家、松湖花园、锦绣山河、教师村、和堂、中科公寓等)可选择中心小学、第一小学或第二小学;南部楼盘(盛世山湖、教师村、湖畔花园、湖岸花园、中集智荟园等)可选择实验小学或第二小学;北部楼盘(保利、翠珑湾、嘉宏、金域松湖、月荷居、听湖居等)可选择第一小学、第二小学或北区学校。
初中一年级可申请学校有东莞中学松山湖学校、松山湖实验中学和松山湖北区学校。 采取志愿优先原则,家长可填报3个志愿,若第一志愿人数超过分配给A1类的学位数时(第二志愿超过剩余学位数时)抽签安排学位,未抽中人员安排到第二志愿或第三志愿。
选择去南方外国语学校公费就读的在有学位的情况下优先安排。其他年级根据园区学位空余情况统筹安排。
厚街学区划分
中堂学区划分情况

备注:
1. 湖景社区学生在“志愿类别”勾选 “户籍地公办学校” ,进入“是否学区生”栏,选择“否”,根据父或母自有房产所在地址,填报5所公办学校志愿,并在“补充资料”栏上传父或母的自有房产证明(含自建房)等居住佐证材料。
2.申请跨学区就读的学生在志愿填写、居住佐证材料的提交等方面与 b类相同。
公办初中对*招应**生范围如下:
竹溪中学
中心小学、竹溪小学、前进小学、三屯小学、陈屋小学、艺园学校、新园学校、军埔小学、福民学校、道明外国语学校、卓恩小学等11所小学的厚街户籍应届毕业生。
湖景中学
河田小学、大迳小学、桥头小学、新塘小学、涌口小学、双岗小学、溪头小学、白濠小学、开贤学校、圣贤学校、海月学校、小牛津学校、丰泰外国语学校、伊顿海逸外国语学校等14所小学的厚街户籍应届毕业生。
备注:
1.在厚街镇外就读小学或申请镇内跨学区的厚街户籍应届毕业生,在 “是否学区生”栏,选择“否”,须填报2所公办初中志愿,并在“补充资料”栏上传学生父或母的自有房产证明(含自建房)等佐证材料。
2.学位安排说明:根据户籍学生入户厚街镇时间的先后顺序、按照 学区对口、相对就近(居住地优先)、学位数量等原则 ,将适龄学生统筹安排至我镇公办初中入读。申请人家长要密切关注招生平台公布的学位安排情况。

虎门学区划分
中堂学区划分情况



长安学区划分
中堂学区划分情况
(↑↓请上下滑动浏览)
长安镇各社区户籍生可报读公办小学一览表

备注:以上户籍所在社区对应分配学校仅限起始年级。小学一年级根据其户籍所在社区归属,结合居住地(已办理房地产权证/不动产权证或购房合同备案的住宅,且产权属申请方所有)分配对应的学校,如不能提供有效产权证明的,则根据申请方入户时间先后顺序,参考居住证明,结合志愿填报情况安排。
长安镇小区(楼盘)对应公办小学一览表

备注:长安户籍生,市、镇优待政策群体等类别,结合居住地(已办理房地产权证/不动产权证或购房合同备案的住宅,且产权属申请方所有)分配对应学校,如不能提供有效产权证明的,则根据申请方入户时间先后顺序,参考居住证明,结合志愿填报情况安排。

道滘学区划分
中堂学区划分情况

*特别说明:1.如因购房或建房原因变更居住地,想到实际居住地所在学区的中小学申请跨区就读的,请在填报志愿时补充上传: 小孩父或母或法定监护人的房产证、土地证、购房合同的其中一项 【如尚未办理房产证或土地证,由实际居住地所在的村委会出示实际居住地变更证明(村书记签名盖公章)以及提供土地交易合同、报建证明等证明材料原件】;
2.集体户(有合法房产的房产优先)要根据父或母的工作地来选择填写学区学校,请在填报志愿时补充上传:出生证、单位劳动合同(如果合同上没有具体地址等请另加单位证明)以及近半年社保单或个体户营业执照(如集体户补充上传资料不齐者将由教育管理中心进行统筹安排)
注:如某公办学校本地户籍生报名数超出学位数,学校可按以下顺序解决:一户口本户主页是本学区;二房产申请跨区户籍生、有合法房产在本学区的集体户;三、无房产但家长工作地在本学区的集体户。解决形式:先按一、二、三类顺序解决,如某类别超出学位数再按入户先后顺序解决。

望牛墩学区划分
中堂学区划分情况
望牛墩学区划分情况
村(社区)户籍生学区划分表


楼盘户籍生学区划分表


按照免试就近入读的原则,申请人按照户籍地址入读户籍地所在学区学校;因特殊情况需跨学区借读的,提供房产证明(指申请人或其父其母名下的土地证、房产证或购房合同),并带齐有关入学材料于报名规定时间内到镇教育管理中心申请,镇教育管理中心根据全镇公办中小学剩余的学位情况,按照免试就近入学原则和入户时间的先后顺序统筹安排。
户籍落在东莞市望牛墩镇泰康路春华楼101室集体户的适龄儿童少年 ,报名规定时间内统一到望牛墩镇教育管理中心审核居住信息等相关佐证材料。按照免试就近入学原则,由镇教育管理中心统筹安排。(小学需要佐证,中学不用)

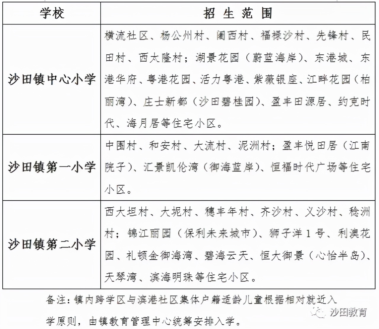
沙田学区划分
中堂学区划分情况


洪梅学区划分
中堂学区划分情况


中堂学区划分
中堂学区划分情况
(↑↓请上下滑动浏览)
中堂中学: 中心社区(不含立新西街43号)、中堂村、一村村、东向村、斗朗社区、槎滘村、下芦村、马沥村、四乡村、红锋社区、东泊社区(107国道西)、鸿富花园、东港城、粤丰江畔豪庭(别墅)、粤丰江畔豪庭二期(贝悦湾)、南国雅苑、南国锦苑、莞都可苑、居益花园、居益名府、居益公寓、富盈公馆、悦湖苑、骏颐花园。
中堂实验中学: 潢涌村、三涌村、湛翠村、凤冲村、袁家涌村、吴家涌村、鹤田村、江南社区、蕉利村、东泊社区(107国道东)、华悦名苑、万丰盛大楼(万邦金汇)、居益公馆(东城国际)、锦堂阁、卓越花园(浅水湾)。
中心小学: 中心社区(不含立新西街43号)、中堂村、一村村、东泊社区、红锋社区、江南社区,鸿富花园、东港城、江畔豪庭(别墅)。
第二小学: 斗朗社区、东向村、下芦村、马沥村、四乡村,南国雅苑、莞都可苑、南国锦苑。
第三小学: 三涌村、湛翠村、凤冲村。
第四小学: 袁家涌村、吴家涌村、鹤田村,华悦名苑、万丰盛大楼(万邦金汇)、居益公馆(东城国际)、粤丰江畔豪庭二期(贝悦湾)、悦湖苑、骏颐花园、锦堂阁、卓越花园(浅水湾)。
槎滘小学: 槎滘村,富盈公馆、居益花园、居益名府、居益公寓。
潢涌小学: 潢涌村。
蕉利小学: 蕉利村
麻涌学区划分
中堂学区划分情况
1、麻涌镇古梅中心小学:招收麻一村、麻二社区、麻三村、麻四村范围麻涌镇户籍学生。
2、麻涌镇古梅第一小学:招收东太村、新基村范围麻涌镇户籍学生。
3、麻涌镇第二小学:招收川槎村、鸥涌村、黎滘村范围麻涌镇户籍学生和麻涌镇集体户户籍学生。
4、麻涌镇第三小学:招收华阳村、南洲村范围麻涌镇户籍学生和麻涌镇集体户户籍学生。
5、麻涌镇漳澎小学:招收漳澎村范围麻涌镇户籍学生和麻涌镇集体户户籍学生。
6、麻涌镇大步实验小学:招收大步村范围麻涌镇户籍学生。
7、麻涌镇大盛小学:招收大盛村范围麻涌镇户籍学生和麻涌镇集体户户籍学生。
8、麻涌镇古梅第一中学:招收麻涌镇户籍学生。
特别说明:
1、麻涌镇居委会户籍学生按户口簿地址到所属村(社区)学区学校报名。
2、麻涌镇集体户户籍学生由镇教育管理中心统筹安排。

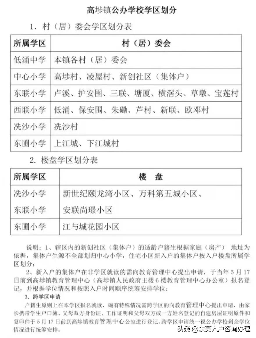
高埗学区划分
中堂学区划分情况


石碣学区划分
中堂学区划分情况
(↑↓请上下滑动浏览)

塘厦学区划分
中堂学区划分情况
(↑↓请上下滑动浏览)
一、中心小学片区
1.四村社区、片区内的塘厦社区(旧头村等)的社区户籍学生。
2.在片区内居住的学生:宏业北七路以西→迎宾大道以北(华堂九里红绿灯路口至悦港汇红绿灯路口)→湖景路以西(悦港汇红绿灯路口至蒸妙酒店红绿灯路口)→环市西路以西→塘龙路以北(百司汇商务中心红绿灯路口至塘龙家具批发城红绿灯路口)→塘安路以东→迎宾大道以北。主要包括银湖山庄、金域半山、三正半山豪苑、湖畔山庄、御湖半山、锦绣花园、万象萃园、富康豪庭、隆福花园、万科金色城市、兴怡居、迎宾豪苑、聚龙阁等住宅小区。
二、实验小学片区
1.塘厦社区的社区户籍学生。
2.在片区内居住的学生:新洲西街(吹风凹)以南→宏业十八路以西→西强街以南→亦居至宏业北七路的延伸线以东→诸佛岭大道(华正学校路口)以东→沙龙街以北→塘龙东路以北→沿河路以北以东→塘厦大道中以西(时代城至三局铁路桥红绿灯)→花园新街北一巷以南(三局铁路桥)→广深铁路以西(三局铁路桥至新洲西街段),主要包括金地博登湖、可居、亦居、湖柏山庄、宏业花园、三阳购物中心、三正购物城、大岭古别墅区、文化新村、花园中心、时代城等住宅小区。
三、第一小学片区
1.莲湖社区、石潭埔社区、横塘社区的社区户籍学生。
2.在片区内居住的学生:万科朗润园、初级中学至东深一路(塘厦自来水公司)的延伸线以北→塘厦大道中以东(时代城至三局铁路桥红绿灯)→花园新街北一巷以北(三局铁路桥)→广深铁路以东(三局铁路桥至塘新横街段)→国潭河路以南。主要包括天悦家园、东港城、莲湖新村、丽景花园、怡景花园、建安广场、美景花园、塘盛花园、水电三局、东郡花园、红荔花园、江源花园等住宅小区。
四、林村小学片区
1.林村社区的社区户籍学生。
2.在片区内居住的学生:国潭河路以北→塘新横街以北→新洲西街(吹风凹)以北→宏业十八路以东→西强街以北。主要包括春晖国际、德洲城、丹缇轩、星河时代、仟佰汇、御城花园等住宅小区。
五、第二小学片区
1.石鼓社区、桥陇社区、凤凰岗社区、平山社区、石马社区的社区户籍学生。
2.其他社区户籍学生不限居住地。
六、第三小学片区
1.大坪社区、田心社区、沙湖社区、龙背岭社区的社区户籍学生。
2.其他社区户籍学生不限居住地。
七、第二实验小学片区(新校)
1.诸佛岭社区、振兴围社区、清湖头社区、蛟乙塘社区、莆心湖社区的社区户籍学生。
2.在片区内居住的学生:迎宾大道以南(悦港汇红绿灯路口至华堂九里红绿灯路口)→诸佛岭大道(华正学校路口)以西→沙龙街以南→塘龙东路以南→沿河路以南→文明街(街心公园)→东深一路(塘厦自来水公司)至万科朗润园的延伸线以南→初级中学至维也纳智好酒店红绿灯路口的延伸线以西→清湖头跨铁路桥以北→环市南路以北→ 东莞市电子科技学校→环市西路以东→湖景路以东(悦港汇红绿灯路口)。主要包括迎宾小区、龙景花园、龙涛居、凤凰花园、碧桂园天麓山、万科润朗园、东湖山庄、恩泽居、诸佛岭别墅区等住宅小区。

凤岗学区划分
中堂学区划分情况


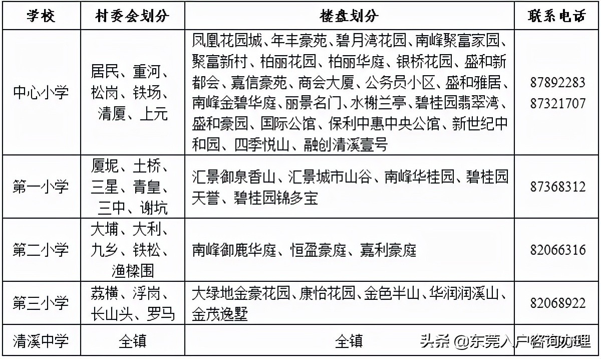
清溪学区划分
中堂学区划分情况


大朗学区划分
中堂学区划分情况
(↑↓请上下滑动浏览)


寮步学区划分
中堂学区划分情况
(↑↓请上下滑动浏览)
一、寮步镇公办学校学区(村、社区)划分表
|
学校 |
学区划分(村、社区) |
|
中心小学 |
居委会与塘边村(神前路、大博街、大新路以西)、良边村、富竹山村等4个村(社区) |
|
河滨小学 |
居委会与塘边村(神前路、大博街、大新路以东)等2个村(社区) |
|
实验小学 |
泉塘、坑口、缪边等3个村 |
|
香市小学 |
霞边、新旧围、上屯、陈家埔、药勒、下岭贝新村等6个村 |
|
香城小学 |
浮竹山、刘屋巷、上底、长坑、井巷、小坑、牛杨等7个村(以松山湖大道为界) |
|
香市一小 |
塘唇、向西、岭厦、下岭贝等4个村(以莞樟路为界) |
|
横坑小学 |
横坑村、竹园村等2个村 |
|
石步小学 |
石步村 |
|
凫山小学 |
凫山村 |
|
石龙坑小学 |
居委会(莞樟路以南、龙泉路以西)、石龙坑村等2个村(社区) |
|
西溪小学 |
西溪村 |
|
寮步中学 |
居委会、塘边、良边、富竹山、石步、西溪、凫山等7个村(社区) |
|
香市中学 |
泉塘、坑口、缪边、牛杨、霞边、新旧围、上屯、陈家埔、药勒、浮竹山、刘屋巷、上底、长坑、井巷、小坑、塘唇、向西、岭厦、下岭贝、横坑、竹园、石龙坑等22个村 |
|
备注 |
良平社区集体户的学生视学位情况全镇统筹安排 |
二、寮步镇公办学校学区(楼盘小区)划分表
|
学 校 |
学区划分(楼盘小区) |
|
中心 小学 |
阳光里、时代华庭、碧桂园松湖珑悦(嘉立广场)、东方新城 |
|
河滨 小学 |
理想名苑、河滨花园 |
|
实验 小学 |
香缤城市花园、三正世纪豪门、御珑庭(万科翡翠)、纯水岸花园(华侨城纯水岸) |
|
香市 小学 |
星城国际花园、华欣花园、香居明苑、海德堡、新都会、鼎峰领御豪园(鼎峰花漫里)、万科城市高尔夫花园、御庭山 |
|
香市 一小 |
香缤雅苑、香市1号、星城翠珑湾(香市1号旁)、蟠龙花园、丰泰城花园、卡丽兰、万科金域东方花园 |
|
香城 小学 |
星城玉珑湾(牛杨翠珑湾)、海悦花园、中央公馆、振业松湖雅苑、保利中惠悦城(心语花园)、莞香花园(大道松山湖)、天寰广场(保利卓越中环广场)、金地保利领峯、城市学院教师花园 |
|
横坑 小学 |
时富花园、怡丰翠云轩花园、怡丰映玥明轩、怡丰君逸名轩(颐和轩)、嘉湖山庄、银湖花园、金湖花园、翠湖花园、太和新天地华庭、比华利山庄、东安花园、君山花园、鼎峰尚境、玉兰花园、家和时代、城东世家、铭萃花园(皇庭峰景一号)、裕大幸福居(裕大知府) |
|
石步 小学 |
风临花语岸、鼎峰品筑、康城假日、菁英时代、光大云景花园(光大松湖云台) |
|
凫山 小学 |
中惠松湖城、万科松湖传奇、万科湖畔花园、锦绣盛湖花园(源悦) |
|
西溪 小学 |
鸿溪花园(鼎峰松湖雅境) |
|
石龙坑小学 |
万润花园、香市花园(海伦国际)、松湖云越 |
|
中大附校(小学公办班) |
2021年在中大附校小学部设置2个公办班(90人),全镇楼盘小区的寮步户籍学生均可申请就读 |
|
寮步 中学 |
阳光里、时代华庭、碧桂园松湖珑悦(嘉立广场)、东方新城、理想名苑、河滨花园、香缤城市花园、风临花语岸、鼎峰品筑、康城假日、菁英时代、中惠松湖城、万科松湖传奇、万科湖畔花园、万润花园、香市花园(海伦国际)、松湖云越、鸿溪花园(鼎峰松湖雅境)、光大云景花园(光大松湖云台)、锦绣盛湖花园(源悦) |
|
香市 中学 |
三正世纪豪门、御珑庭(万科翡翠)、星城玉珑湾(牛杨翠珑湾)、海悦花园、中央公馆、振业松湖雅苑、保利中惠悦城(心语花园)、莞香花园(大道松山湖)、星城国际花园、华欣花园、香居明苑、海德堡、新都会、鼎峰领御豪园(鼎峰花漫里)、香缤雅苑、香市1号、星城翠珑湾(香市1号旁)、蟠龙花园、万科金域东方花园、天寰广场(保利卓越中环广场)、金地保利领峯、纯水岸花园(华侨城纯水岸)、城市学院教师花园 |
|
中大附校(中学公办班) |
时富花园、怡丰翠云轩花园、怡丰映玥明轩、怡丰君逸名轩(颐和轩)、嘉湖山庄、银湖花园、金湖花园、翠湖花园、太和新天地华庭、比华利山庄、东安花园、君山花园、鼎峰尚境、玉兰花园、家和时代、城东世家、万科城市高尔夫花园、御庭山、丰泰城花园、卡丽兰、铭萃花园(皇庭峰景一号)、裕大幸福居(裕大知府) 备注:2021年在中大附校初中部设置1个公办班(45人),本学区楼盘的寮步户籍学生均可申请就读,同时,也可以申请寮步中学、香市中学的学位。 |
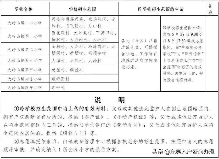
大岭山学区划分
中堂学区划分情况


石龙学区划分
中堂学区划分情况
(↑↓请上下滑动浏览)



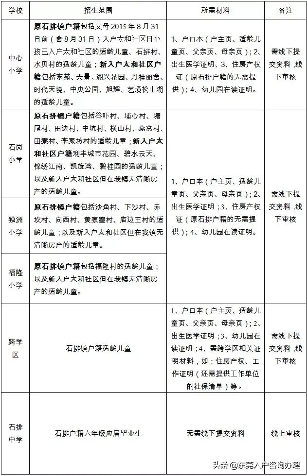
石排学区划分


茶山学区划分
|
招生学校 |
招生学区 |
|
茶山中学 |
全镇范围 |
|
中心小学 |
茶山圩、茶山村、下朗村、横江村、京山村、上元村(第一村民小组、第二村民小组、上周塘村民小组)、刘黄村、孙屋村 |
|
第二小学 |
增埗村、卢边村、寒溪水村 |
|
第三小学 |
南社村、粟边村、塘角村、超朗村、冲美村、博头村、上元村下周塘村民小组 |

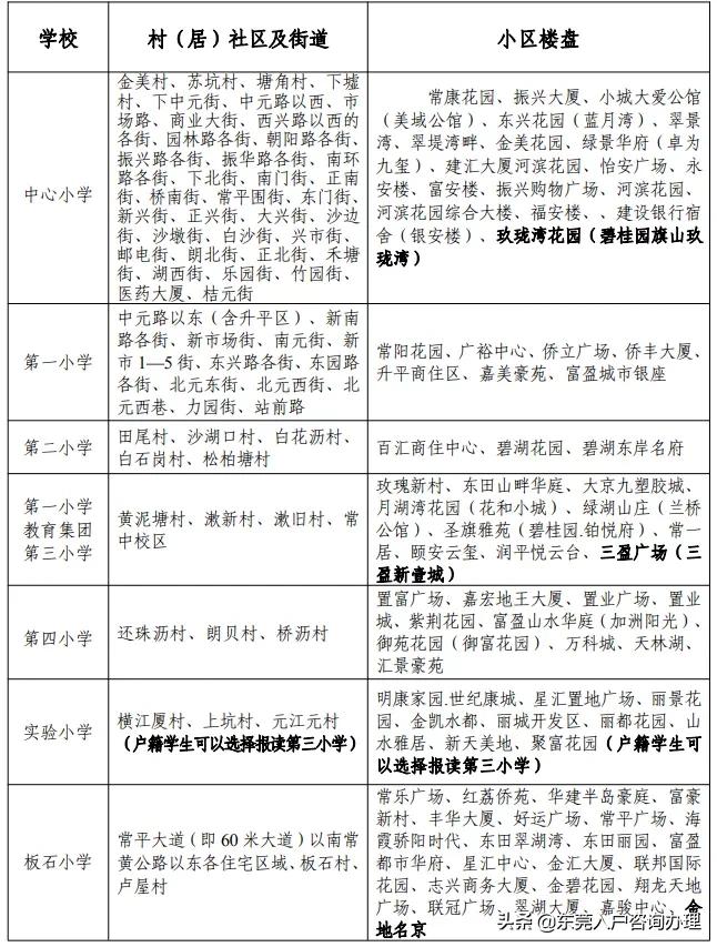
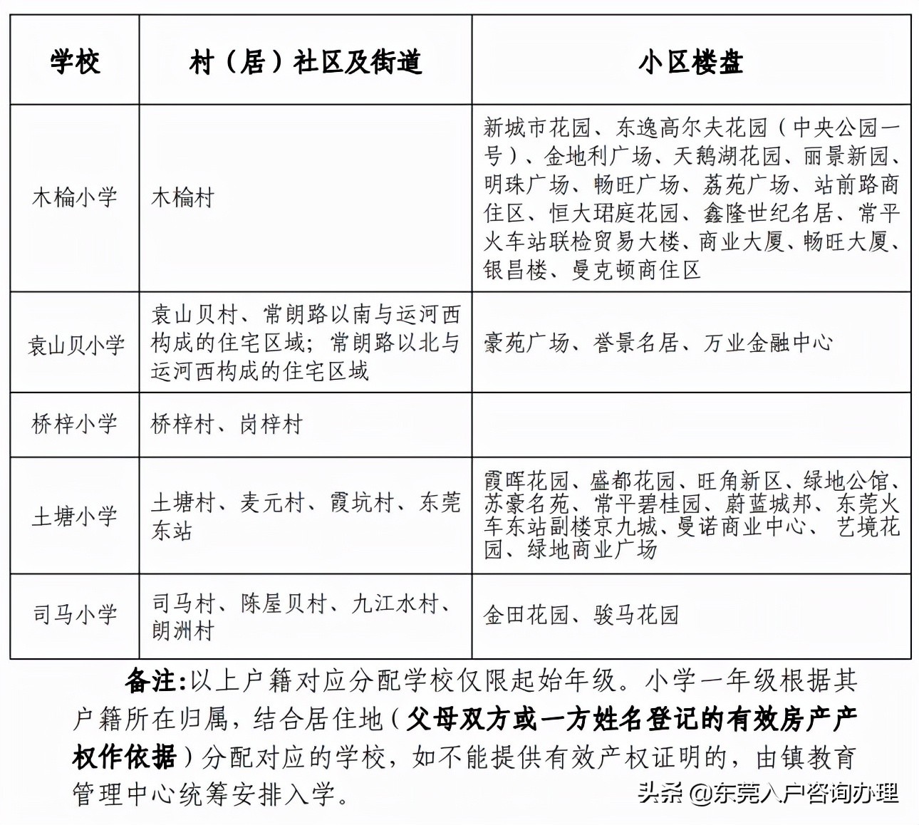
常平学区划分
(↑↓请上下滑动浏览)


东坑学区划分


横沥学区划分
本镇户籍适龄学童按照“依据户籍、相对就近、统筹调配”相结合的原则进行。学区划分大致范围如下:

|
学校 名称 |
招生学区划分 |
招生年级 |
|
|
村(行政村户籍生源) |
花园小区(恒泉社区户籍生源) |
||
|
中心 小学 |
张坑村、山厦村、新四村、月塘村、横沥村 |
物资大厦、河畔花园、名巨中央、荟翠连城 、新世纪华庭、阳光粤港、碧桂园水岸星城、富华苑、裕宁花园 、碧桂园松湖明珠 |
小学一年级,小学二到六年级少量插班生 |
|
第二 小学 |
水边村、村尾村、田坑村、村头村、长巷村、六甲村、田饶步村 |
村尾碧桂园、御河湾、安娜花园、城市家园、盛和雅颂、 雍景湾 |
小学一年级,小学二到六年级少量插班生 |
|
实验学校(小学部) |
石涌村、隔坑村、半仙山村、田头村 |
金龙花园、正侨花园、瑞康花园、御江一号、时代倾城、东成花园、宝翠花园、华侨新村、盛世华庭、匡湖居、棕榈园、碧翠园、罗马景苑 |
小学一年级,六年级 |
|
实验学校(初中部) |
横沥镇(优先安排该校本镇户籍六年级学生) |
初中一年级 |
|
|
横沥 中学 |
横沥镇 |
初中一年级,初中二、三年级少量插班生 |
|
|
备注: 1.已入户横沥镇恒泉社区的,根据户口本登记地址,参考上述学区的划分就近入学。集体户(居民户口)按居住地(以有效产权证明为准,且产权属申请方所有)分配对应的小学,如不能提供有效产权证明的,视学位情况调配安排。 2.横沥镇户籍生,报读本村对应公办小学的,不需提供房产证明材料,若跨学区报读其它学校的需提供房产证明材料,视学位情况调配安排。 3.招生区域划仅适用于2021年秋季招生工作。 |
|||

企石学区划分


樟木头学区划分
小学一年级:凡家庭住址在圩镇、樟罗、百果洞、樟洋社区的原则上安排到樟木头镇中心小学就读;凡家庭住址在石新、柏地、官仓、裕丰、金河社区的原则安排到樟木头镇实验小学就读。
注:①若学区学位不足,则由镇教育管理中心根据报名情况,适当调整学位。
②若因特殊情况,需要申请跨区域就读的,由家长向镇教育管理中心提出申请,并上传申请材料到招生平台。
③学位安排以镇教育管理中心公布为准。
初中一年级:免试安排到樟木头中学就读。

桥头学区划分
中心小学学区: 桥光大道以南→中兴路以东→29号路(规划中)以北→谢岗镇界→新开河以北→石马河→桥鸿路以西→小海河以西→光明路以南,主要包括凯达华庭、满都、正丰豪苑等住宅小区。(该区域内桥头社区和迳联社区户籍适龄儿童继续到第三小学就读。)
第一小学学区: 东部快线以南→桥新路以西→中兴路(S120)以南→文明路以北→岭头工业大路以北→桥新东二路以北→桥新路以西→桥常路以南→大兴路→禾石路(禾坑段)→常平界。主要包括山水江南、米兰公馆、保利等住宅小区。
第二小学学区: 桥光大道以南→岭头工业大路以南→桥新东二路以南→桥新路以东→桥常路以北→大兴路以东→禾石路(石水口段)→常平镇界→29号路(规划中)以南→中兴路以北。主要包括帝庭山住宅小区。
第三小学学区: 东桥市街→文明路以南→岭头工业大路以东→桥光大道以北→光明路以北→小海河以北→石马河以西→东江大道以南→龙桥大桥→小海河以东。主要包括凯逸豪庭、三正公园里等住宅小区。
第四小学学区: 文明路以北→中兴路(S120)→桥新路以东→东部快速→企石桥头镇界→小海河以西。主要包括石竹、鸿华等住宅小区。
第五小学学区: 新开河以东→石马河以东→桥头界。主要包括东江、山和、屋厦、岗头等村(社区),东太湖片区。

黄江学区划分
|
学校 |
招生学区划分 |
|
中心小学 |
莞樟路以北、田美社区及中惠金士柏山、中惠珺庭、富康花园、棕榈泉、康湖山庄、君悦蓝庭、中泰峰境、粮丰豪庭等小区居住的户籍生。 |
|
第二小学 |
莞樟路以南至宝山社区及锦绣花园、假日商住中心、宝湖山庄、华诚小区、华安小区、怡和花园、江山花园、美景楼、顺景楼、翠亨豪园、花城名苑、南峰*瑰园玫**、中央园著等小区居住的户籍生。 |
|
实验小学 |
裕元工业区、北岸社区、三新社区及碧桂园、班芙春天等小区居住的户籍生。 |
|
梅塘小学 |
梅塘社区及金地湖山大境、中信红树山等小区居住的户籍生。 |
|
长龙小学 |
长龙社区及在长龙社区内的小区、花园居住的户籍生。 |
|
黄江中学 |
面向全镇范围招生,不划分招生学区。 |

以上便是2021年的学区划分汇总!以后孩子会上哪所小学、初中,你现在心里有底了吗?
-THE END-
文案编辑:路通教育

入户东莞,解决孩子就读公办小学,东莞小升初,东莞中考加分难的问题.每个人都有疑难问题,当您对东莞入户政策不熟悉、不了解的时候,我们风雨无阻地等你来咨询!