10月13日消息,针对近日闹的沸沸扬扬的取消免费送宽带一事,现在网上最新泄露的中国移动内部文件显示(10月开始正式执行),取消58元以下手机套餐免费宽带赠送业务,同时对新宽带用户收取100元左右的安装调试费。
据悉,这份内部文件是中国移动下发到各个子公司,主题是“关于进一步规范市场竞争行为、确保高质量发展的通知”,而文件中着重显示了这几个细节:

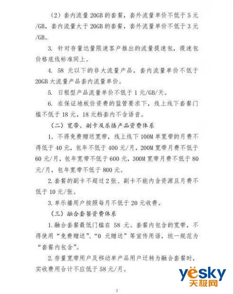
1、全面销售达量不限速移动单品资费;
2、规范不限速的大流量产品:套餐门槛不低于58元,58元档套餐内含流量不超过20GB;套内流量20GB的套餐,套外流量单价不低于5元/GB,套内流量大于20GB的套餐,套外流量单价不低于3元/GB;
3、针对存量达量限速客户推出的流量提速包;
4、58元以下的非大流量产品,套内流量单价不低于20GB大流量产品套内流量单价;
5、日租型产品流量单价不低于1元/GB/天;
6、在保证地板价资费的监管要求下,线上线下套餐门槛不低于18元;

除了上述关于现有4G套餐的调整外,文件中还标注了宽带资费的调整,其中明确注明了,不得免费赠送宽带,线上线下100M单宽带的月费不得低于40元,包年不低于400元/月,200M宽带月费不低于60元/月,包年宽带不低于600元,300M宽带月费不低于80元/月,包年宽带不低于800元。
文件中还指出,套餐的副卡不超过2张,副卡不能内含资源且月费不低于10元/张。提高免费宽带的赠送门槛的同时,还取消58元以下手机套餐免费宽带赠送业务,确切地说是取消免费赠送宽带的说法、改为XXX元“手机套餐包含宽带权益”。
对此,有电信行业人士表示,其实中国移动对4G套餐资费上调,大家不应该感到意外,中国联通、中国电信去跟随这个策略也不要感到意外,因为“低价不限量套餐”这样的玩法是一种抱团自杀式的玩法,可能在特殊时期会用作打击对手、抢夺用户的手段,但对于长期稳定健康经营的企业来说,摆脱价格战,回归理性,回归更优质的产品和服务,这才是正道。