
我们为什么会在网上购物?因为 方便、便宜,款式还多 。
如今在网上购物已不是什么稀奇事,就连保险也可以在网上购买。
不过有些朋友难免会担忧:网上买能靠谱吗?
第一次接触线上保险,会有这样的疑问,奶爸很是理解,
毕竟十几年前,马云刚创立淘宝的时候,很多人也有这样的疑惑:网上购物靠谱吗?
时至今日,我们的生活基本离不开网购了。
其实互联网保险也已经不算新鲜事物,自2013年起,第一家互联网保险公司——众安保险成立至今已有8年时间。
到了今天,无论是新老公司,大部分都已经开展了互联网销售业务,例如:
老牌公司:平安保险、太平洋保险等
新兴公司:众安保险、复星联合健康等
其实无论是网上买保险,还是传统代理人、电话销售、银行保险,都只是一个销售渠道而已, 产品的保障才是我们最需要关注的点 。
但既然大家对此有担忧,那奶爸今天就来跟大家聊聊,网上买保险怎样才不踩坑。
01
网上买保险,靠谱么?
靠不靠谱,不是哪家保险公司说了算,首先要过 银保监会 这一关:

(源自:中国政府网)
自今年2月份起,《互联网保险业务监管办法》正式实施, 办法强化了持牌经营原则,明确互联网保险业务应由依法设立的保险机构开展 。
也就是说,并不是谁都能在网上卖保险,只有 正规机构和平台 ,才能在线上销售保险产品。
只要我们选对了平台,就能够安心投保。
那怎样才能知道我们投保的平台是否靠谱呢?还是看 银保监会 。

(银保监会官网)
投保前 ,可在银保监会官网查询保险中介信息及保险名称,看备案信息。
投保后 ,可以凭保单号,打保险公司的电话或者上官网查询验真。
任何一款保险产品上线,都要经过银保监会的审批备案,才可以进行销售。
不过,有些产品的名字,在网站中可能查询不到。
这是因为在保险行业有个惯例, 产品销售名字和备案的名字并不相同 。
例如信泰人寿比较热销的 超级玛丽4号 就是这种情况。
这个时候我们就需要打开产品销售页面的保险条款,找到条款中的名字, 如意护保益 就是超级玛丽4号的备案名称。

(超级玛丽4号保险条款)
再到银保监会进行搜索,就能查到这款产品的备案了。

(银保监会官网)
02
网上买保险,怎样才能不踩坑?
不少朋友对网上买保险还有一个最大的担忧,就是理赔,觉得网上投保纠纷多,出险了难理赔。
其实不然,投保后,出险了却不能理赔,一般是以下这几种情况:
- 申请的理赔责任,不在保险范围内;
- 理赔责任在保险范围内,但未达到合同理赔的条件;
- 用户在投保时,隐瞒了自己的身体异常情况,未做到如实告知。
因此,能不能顺利理赔,其实与销售渠道没有太大关系, 主要看保险合同条款 。
由于保险产品的复杂性,普通人很容易踩坑,那要如何才能避免?
奶爸总结以下3点技巧:
1.找到正规的销售渠道
前面奶爸说过,所有的互联网保险平台,都需要经过银保监会备案审批才能进行销售。
如果不确定平台是否正规合法,可以到 银保监会的官网 进行查询。
虽然官方出台政策,不让乱卖保险,但还是怕有些不法分子钻监管漏洞利用保险进行诈骗。
因此,在 投保前一定要确定自己选择的是正规平台,防止被骗 。
2.看清保障内容,必要时寻求专业人士帮助
有不少消费者在朋友或亲戚的推荐下买了保险,却根本搞不清楚自己买的是什么保险。
如果买了 重疾险 ,出了意外申请理赔,那保险公司肯定是拒赔的。
或者买了 百万医疗险 ,住院花费的医疗费还未超出合同规定的免赔额,保险公司同样是不赔的。
因此,自己适当做一些功课,了解一些基础的保险常识,能够 看清保险保什么、不保什么 ,是很重要的。
- 保险保什么:重点看保险责任
除了看投保页面的图文介绍外,更重要的是保险条款的规定。

(某保险产品的保险责任)
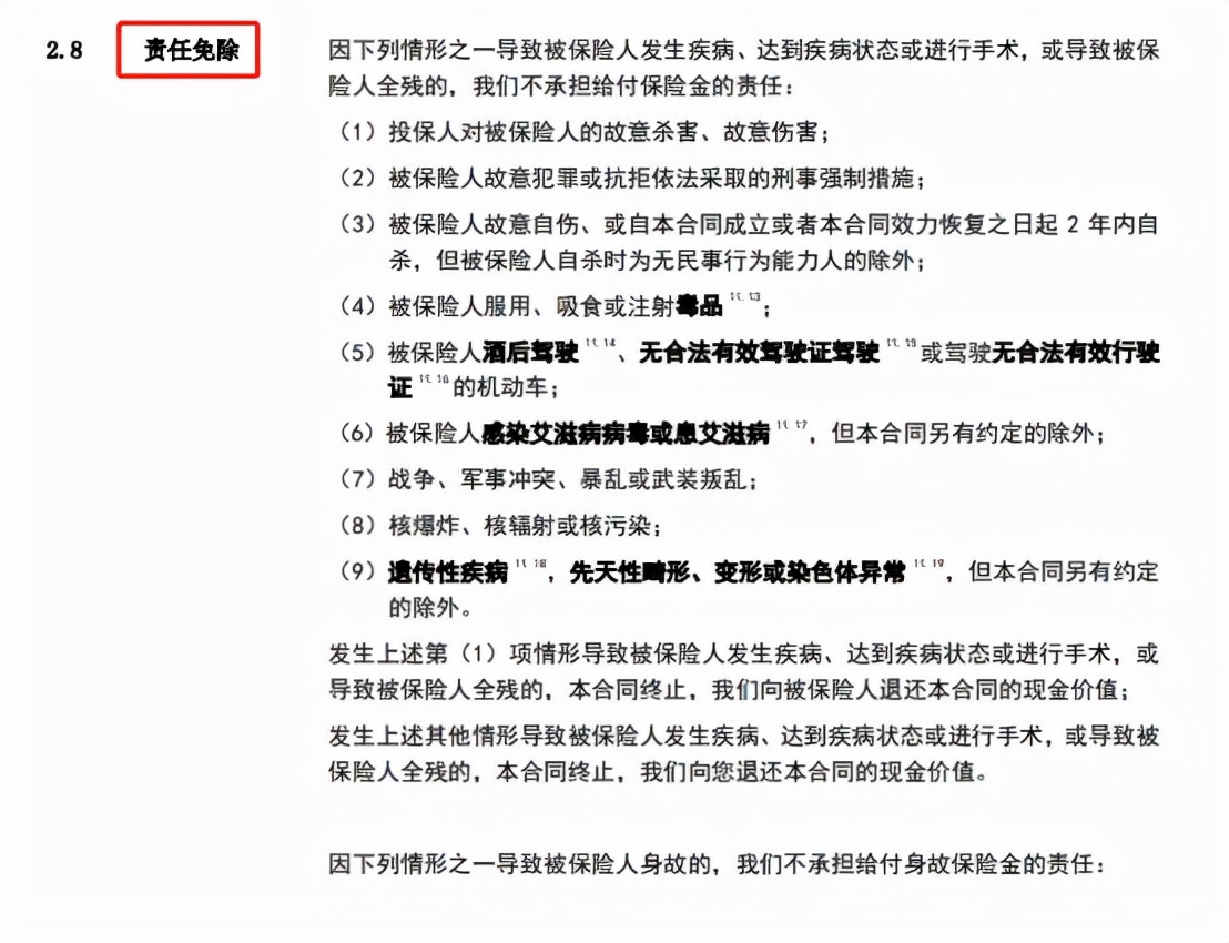
- 不保什么:关键看免责条款

(某保险产品的免责条款)
这两个部分最为重要,也可以理解为 出险了“哪些情况赔”、“哪些情况不赔” ,
如果不好好看,等到真的出事了才发现赔不了,那我们的保险就白买了。
不过有些保险条款确实晦涩难懂,普通人也不可能为了买保险,就把自己“修炼”成保险专家。
因此,找到 专业的保险销售人员 也是十分重要的,例如 奶爸保的规划师团队 ,每一个成员均有3年以上的保险金融行业工作经验,为1000+以上的家庭或者个人提供过保障服务。
除了专业服务外, 规划师们还能帮助大家从预算、身体实际情况等进行推荐,让大家不花一分冤枉钱就能买上合适的产品 。
3.看清健康告知、投保规则
保险并不是我们上菜市场买菜,想买什么就能买。
还需要看 是否符合健康告知 ,如果不符合,就算可以买也很有可能被拒赔。
线上投保有个很方便的地方,就是大多数产品都支持 智能核保 ,只需要回答几个问题,马上就能得到核保结论。

(某保险产品的健康告知)
并且绝大部分智能核保是匿名的,就算被拒保也不会留下记录,不会因此影响后续投保。
不过被拒*过保**也不要慌,奶爸之前也总结过 3个技巧来帮助大家顺利投保 。
除了健康告知外,投保时还需要关注产品的投保规则,例如承保年龄、是否符合承保职业等,投保意外险时尤其需要关注承保职业。

(某保险产品的条款说明)
如果不在承保的职业范围内的,出险了,保险公司也是不赔的。
最后,回到大家最关心的理赔问题,其实大家只要做到了以上几点,理赔并不会有太大的难题。
而且网上买的保险,只要材料齐全、保险责任明确,理赔速度一点都不慢,
奶爸保的理赔团队之前就协助理赔过重疾险出险的案子,从提交资料到理赔金到账不到一个月的时间。
03
奶爸总结
互联网时代,人们的购买方式不再单一的局限于线下购买,线上购买的方式更便利,保险也是如此。
消费者可以不用像从前一样只能在一家保险公司挑选产品,而是 可以货比三家,选择合适的、实惠的产品 。
由于网销保险的公司相对传统的“大”公司,名声没有那么响亮,规模也比较小,所以大家的顾虑会比较多。
但是只要大家掌握了技巧,网上投保也是十分靠谱的。
最后,如果你觉得文章对你有用,记得给奶爸点个“赞”哦!