
赶紧告诉身边人哦
落户、社保、孩子上学、
断水断电、宽带不通、旅行订票……
无论是刚来长春不久的人,
还是地地道道的长春人
都会遇到这些问题!

遇到急事手足无措?
求助无门不知道找谁帮忙?
从今天起再也不用担心这样的问题啦!
长春最全最新的通信录出炉啦!
赶紧收藏,肯定用的到!
长春最全通讯录
查社保、公积金
提取住房公积金、*款贷**
社保相关的种种问题
别乱问别人啦
记得这两个电话~
市区社保:9612333
http://www.ccshbx.org.cn
住房公积金:12329
http://www.cczfgjj.gov.cn
注:因为拨打电话的人太多啦,要稍微耐心点哦,另外现在也可以直接在上面的网站进行查询啦,是很方便的~
供暖
长春这天气,
家里还不热的话,
赶紧打这些电话问一下!
朝阳区供热办:0431-85654368
南关区供热办:0431-88910071
二道区供热办:0431-84947366
净月开发区供热办:0431-84541616
双阳区供热办:0431-84222425
绿园区供热办:0431-87975115
宽城区供热办:0431-82602016
长春供热办:0431-85251851
高新区供热办:0431-81090000
孩子上学
小孩上学相关问题
外地转学、外地小孩上学有什么条件等等
一个电话就能解决啦!
绿园区教育局:87605039
二道区教育局:84941256
宽城区教育局:89990230
南关区教育局:88912802
朝阳区教育局:85109246
九台区教育局:82324839
高新区社会事业发展局教育科:85542538
净月开发区社会发展局教育科:84532454
经济技术开发区文教局:84612896
汽车产业开发区教育局:85902428
护照、签证等问题
各种办理出入境、护照的问题
例如
外地人在长春办理出国护照
护照变更、加注
和赴港澳台地区的单独签注等等
长春市公安局出入境管理局:88927465
出入境管理局南关分局受理点:88927465
出入境管理局宽城分局受理点:88927465
出入境管理局朝阳分局受理点:89617860
出入境管理局二道分局受理点:84830199
出入境管理局绿园分局受理点:87649508
双阳区公安分局出入境管理大队:84220740
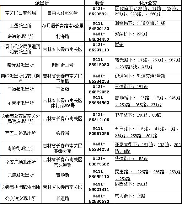
落户、居住证等问题
关于长春落户、居住证、身份证、
驾驶证、寻人寻亲、物品招领等等问题
可以提前打电话咨询
了解最新信息别扑了个空!
朝阳区

宽城区

二道区

绿园区

南关区

银行卡紧急业务
银行卡紧急业务,
不能及时跑银行,可以先打个电话咨询下,
比如紧急挂失、查询余额、修改信息等。

航班、火车、高铁信息查询
高铁、航班、汽车、公交、地铁、出租等等
出行信息一定要提前知道,
一个电话都可以帮你搞定。
机场航班查询电话:0431-88797777
民航售票处(24小时订票):0431-88962992
火车票订票电话:024-95105105
火车客服电话:12306
市公路客运总站:0431-83224272
长春客运站:0431-86769882
长春凯旋公路客运站:0431-86769901
长春高速公路客运站:0431-85300306
长春南站:0431-86127124
断电断水断网
家里断电断水、宽带不通了、
暖气换了、电视坏了
不要惊慌不要暴走
赶紧拿起电话!
供电
长春供电抢修:95598
长春供电公司:82732267
朝阳区供电局:88560080
宽城区供电局:82688506
二道区供电局:84847115
南关区供电局:88614732
绿园区供电局:89956496
供水
长春水务集团服务电话:89812345
朝阳区供水服务公司:86939080
绿园区供水服务公司:87691248
南关区供水服务公司:88752833
宽城区供水服务公司:82978633
二道区供水服务公司:84945325
经开区供水服务公司:84954125
高新区供水服务公司:86773586
一汽区供水服务公司:85902353
供热
长春市供热办:85251851/85251852
长热集团供热咨询、投诉:88910074
亚泰热力服务监督电话:85231204
长春经开供热集团投诉电话:85871168
长春净月潭供热公司服务电话:84511112
长春龙泰供热公司服务电话:87827311
大唐热力24小时服务电话:88787700
高新热力24小时服务电话:87016611
长春市轻轨供热服务电话:86191973
吉林大众热力服务电话:87962588
东北热力:87941900
国信供热:85829635/86938386
区域暖房:86195388
铭隆物业:89535566
士安热力:84695286
德阳热力:85857008
富阳热力:84680321
金诚供热:82861681/82880295
吉达物业:87065096
龙庆物业:86799791/86799795
网络
电信宽带:10000
移动宽带:10086
联通宽带:10010
长城宽带:95079
有线/数字电视报修:96633
违章查询
驾驶机动车感觉违章了?
先不急,打一个电话咨询一下~
长春公安局车辆管理所:
87088722/87088733/85383071
驾管处外设窗口:
朝阳区交警大队:88580470
二道区交警大队:84733125
宽城区交警大队:82644627
绿园区交警大队:85776122
南关区交警大队:85352110
双阳区交警大队:84240605
医院预约、挂号
各大重点医院
挂号预约以及相关问题咨询
吉林大学第一医院
88782222(前台)
85612345(院服务台)
88782120(急救)
吉林大学第二医院
88796114(总机)
吉林大学中日联谊医院(白求恩第三医院)
84995114(总机)
84995138(门诊)
84995551(挂号室)
吉林大学第四医院
85906812(总机)
长春市妇产医院
82903600(总机)
82903633(门诊)
82903600/82943333(咨询)
吉林省人民医院
85595666(预约挂号)
85595114(总机)
85595321(急诊)
长春市儿童医院
85802114(总机)
85802010(院办公室)
长春中医院
88495007(办公室)
88495120(急诊室)
长春市中心医院
88916232(总机)
吉林省中医院(长春中医药大学附属医院)
86178018/85669120(咨询室)
解放军二零八医院
86988114(总机)
86988705(咨询)
长春市人民医院(长春铁路医院)
86702109
长春市绿园区医院
87813903(咨询)
吉林省妇幼保健院
86100011(总机)
吉大二院民康医院
88660806/8686120
长春市第二医院
87905551/87905900
吉林省电力医院
85797468(医务科)
维权投诉
在餐厅吃饭被坑?
在小店买到假冒伪劣产品?
小商贩哄抬物价?
合理维护我们的正当权益
一个电话就能解决
消费者协会
长春市消费者协会:88500223/88588315
吉林省消费者协会:88715315/88724315
工商、市政、环保等
工商举报:12315
价格举报:12358
质量打假:12365
环保投诉:12369
旅游投诉:88982014
卫生监督投诉电话:84692110
医疗收费投诉电话:84692020
物业办
二道区住房保障中心物业科:84954696
朝阳区住房保障和公用事业中心:
85654368-2
绿园区物业办:87600518
南关区物业办:81960213
宽城区物业办:81955727
交通查询
通过电话咨询
直接获得来自官方的准确信息
妈妈再也不用担心我误机误车了!
航班查询电话:88797111/88797512
火车站
问询电话:86122222
订票电话:9510510
咨询电话:12306
长春市客运中心站:86769882/86769883
长春市凯旋路客运站:86769900
长春市高速公路汽车站:81797068
长春市客运南站:88674275
长春市客运北站:86769901
紧急求救
能救命的这些电话
千万要记住了!
报警电话:110
医疗急救:120
火警:119
森林火警:95119
交通事故:122
红十字急救:999
水上求救:12395
法律援助:12348
电话查号台:114
市政服务电话
长春市疾病控制中心(南湖大路):0431-88612320
12315行政执法指挥中心:12315
卫生监督投诉举报电话: 0431-84692099
预防电信诈骗咨询服务电话:96345
高速公路交警指挥中心:12122
城管监督指挥中心:12319
市人民政府房屋征收办公室:0431-88718856
燃气报警电话:96660
*税偷**举报中心:12366
产品质量投诉:12365
长春市人大:0431- 87612180
市汽车总公司服务投诉:0431-88972475
救助管理站:0431-86805433
违法浪费用水举报监督电话:0431-85676098
文化市场行政执法:12318
殡葬服务专线:963913
政府公开电话
朝阳区政府: 85109336
绿园区政府: 87605098
宽城区政府: 89991000
南关区政府: 85284849
二道区政府: 84666023
绿园区政府: 87605098
双阳区政府: 84238067
榆树市政府: 86726705
农安县政府: 83281456
德惠市政府: 87000611
九台市政府: 82197280
经济技术开发区: 84809301
净月旅游开发区: 85821111
汽车产业开发区: 81501921
高新技术产业开发区: 85542663
新闻媒体
有事找媒体,
嗯,找他们就行了
长春晚报: 89866777
东亚新闻: 88488911
交通之声: 87611666
新文化报: 96618
守望都市: 89089000
城市晚报: 88990001
城市速递: 88406699
长春新闻网: 88777819
长春综合频道:88406699
快递公司电话
快递
让宅男宅女们生活更美好
申通客服电话:95543
圆通客服电话:95554
顺丰客服电话:95338
韵达客服电话:95546
EMS客服电话:11183
邮政包裹:11185
德邦:95353
中通客服电话:95311/4008-270-270
天天快递客服电话:4001-888-888
百世汇通客服电话:400-956-5656
宅急送电话:400-6789-000
全峰快递电话:400-100-0001
长春收费价格表
水、电、气、收费
每天都会用到的
水、电、气
它们的价格,你都了解吗?
简单来说,
居民电费在0.51-054元/千瓦时之间。
电 费
单位:元/千瓦时

水 费

也就是说一般居民用水费用在4.55-9.10元/m³之间
燃 气 费

热 费

交通收费
每天上下班或出门
交通费用也是必不可少的
公 交 车 收 费

轨 道 交 通 收 费
【1号线票价】

2号线和8号线票价可参考1号线:
实行计程限时票制,乘车里程在7公里内的票价为2元,在7公里至13公里之间的票价为3元,
在13公里至19公里之间的票价为4元,在19公里至27公里之间的票价为5元,在27公里至35公里之间的票价为6元,超过35公里后每增加10公里增加1元。
【3号、4号线票价】

出 租 车 收 费

高 速 收 费

医疗基础服务收费
每个人都会有生病的时候
你对医院的基础收费了解多少呢?

▼▼▼
市属医疗机构理顺价格调整明细表

区属医疗机构理顺价格调整明细表

有线电视收费
据小编所知
现在依然有不少家庭
还在用有限电视

证件申领费用
身份证、居住证、护照……
这些证件的办理价格
你都了解吗?

身 份 证
单位:元/证

护 照 通 行 证
单位:元/证

旅游景点收费
除了市内免费的公园
长春也有很多收费的旅游景点

房地产手续费
新 房

二 手 房

这么多的信息,
可以说,
基本上能解决你生活的方方面面
愿你在长春生活,
一切都能如愿!
信息来源: 新长春 长春全接触 长春潮生活
微信编辑:刘晗