12月31日消息,2019年1月1日起,一批新的法律法规将要实施,这些新的法律法规将会对你我的生活产生重大影响。
微信朋友圈、直播等方式卖货属于电子商务经营者


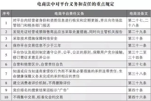
经过5年的审议,《中华人民共和国电子商务法》正式通过,并将于2019年1月1日起施行。新法规第九条对电子商务经营者作了明确规定,即指通过互联网等信息网络从事销售商品或者提供服务的经营活动自然人、法人和非法人组织,包括电子商务平台经营者、平台内经营者以及通过自建网站、其他网络服务销售商品或者提供服务的电子商务经营者。
这就是说,淘宝、京东等电商平台上的代购,微信朋友圈里的微商、以及在网络直播平台中卖东西的主播,都属于电子商务经营者。
这些人都需要执有营业执照,还须是采购国和中国双方的营业执照;需要缴纳税务,*税偷***税漏**需承担刑事责任。
此外,新规明确规定,没有中文标签、不是国家认监委认证工厂生产、未获取配方注册证的婴幼儿配方奶粉不得在网络平台销售。
对于消费者来说,《中华人民共和国电子商务法》进一步规范了电商代购的行为,为消费者打造了一个更好的消费环境。

跨境电商新政正式实施 个人额度提升至2.6万元
对于喜欢海淘的消费者来说,元旦将迎来一波福利。2019年1月1日起,财政部、海关总署与税务总局联合发布《关于完善跨境电子商务零售进口监管有关工作的通知》将正式实施。
新政将跨境电子商务零售进口商品的单次交易限值由人民币2000元提高至5000元,年度交易限值则提高至26000元;同时,将单次交易限值由每人每次2000元调整至5000元。
在商品清单方面,新政将部分近年来消费需求比较旺盛的商品纳入清单范围,增加了葡萄汽酒、麦芽酿造啤酒、健身器材等63个税目商品,同时,还对前两批清单进行了技术性调整和更新,调整后的清单共1321个税目。
这意味着,消费者可选择的产品更广,跨境电商消费体验更好,更多品质化、多元化消费需求将得到满足。