如今是一个直播带货的时代,不仅很多网红都在带货,就连很多明星也已经加入了直播带货的行列。其中比较有名的应该就是戚薇了,在当代女明星当中,戚薇的路人缘一直都是很不错的。很多人都很喜欢她豪迈的性格,所以就算是直播带货,大家也觉得戚薇带的货可信度更高一点。

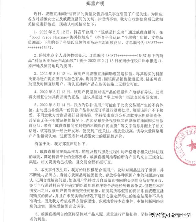
但是最近却有网友爆料,自己在戚薇的直播间买到了假的面膜,而且这件事情都上了热搜引来了不少网友的附和,大家都表示在戚薇直播间买到了这个面膜是假的,去平台鉴定也是假货。所以大家都要求让戚薇道歉,而戚薇工作室也很快回应了这件事情,说产品的渠道全部都是正规的,而且也全程遵守法律法规。

只要是在直播间的产品链接上购买的,那就绝对没有任何假货的可能。如果最终的检查,结果确定是戚薇的直播间卖假货,那我们就会遵从规定假一赔十。戚薇工作室回应了这件事情后,大家也都对这件事议论纷纷,有网友认为,如果真的是假货的话,那就不仅仅是假一赔十这么简单了。

毕竟明星本身就是一个非常吃红利的工作,如果在这种情况下都要卖假货的话,那可见现在的直播间行业确实是非常乱。而且身为公众人物堂而皇之的卖假货,这也不是开玩笑的。因为带一次货的利润并不小,所以就算是假一赔十也不会对本身造成什么损失。更何况粉丝都是因为信任才会来这里买东西,如果卖假货的话,岂不是太辜负粉丝的信任了。

小编也觉得,作为明星确实是应该给粉丝树立一个正能量的形象,不能辜负了粉丝的信任和喜爱。直播带货最重要的就是不能作假,一旦发现也绝对不能容忍。因为这会给整个行业带来不好的风气,同时也会影响到消费者。目前,产品已经在检测当中了,就让我们耐心等待一下结果吧。

