
一、呼吸机行业概况
呼吸机本质上是一种通气机,用以代替、控制或改变人的正常生理呼吸,增加肺通气量,改善呼吸功能,减轻呼吸功能消耗的装置。作为人工替代自主通气功能的有效手段,呼吸机已广泛应用于以下三大领域:(1)呼吸系统疾病所致呼吸衰竭:如慢性阻塞性肺炎、肺部感染、哮喘等;(2)外科手术:包括大型手术麻醉过程中的呼吸管理、小儿外科术中术后通气支持等;(3)睡眠呼吸暂停:如打鼾、睡眠呼吸障碍等。呼吸机细分品种众多,应用广泛,根据不同情况有多种分类,最重要的分类主要是根据连通方式不同的有创和无创呼吸机。根据使用人群、连接方式、功能用途、驱动方式不同可以分为成人型呼吸机、婴幼儿型呼吸机、有创呼吸机和无创呼吸机等多种细分品种。

呼吸机需要和较为常见的制氧机区分。呼吸机主要用来辅助呼吸,是通过采取不同的压力方式,来帮助患者打通气道,保持气道通畅,从而达到正常呼吸。制氧机主要用来产生氧气,没有呼吸机的功能,也不能产生很大压力来帮助病人改善通气,工作原理是利用分子筛物理吸附和解吸技术处理空气中的氮气从而得到高纯度的氧气,再经鼻导管或吸氧面罩输送到患者体内,患者病情不严重可以用制氧机单独吸氧来改善血氧含量,如果病人病情较重或者有二氧化碳潴留以及呼吸困难的情况那么就需要制氧机和呼吸机联合起来使用。
呼吸机功能和应用场景多样化。呼吸机普遍应用于综合性医院、专科医院、民营医院、康复中心等医疗机构以及急诊、救护车、家庭护理等场所。医用呼吸机主要适用于医疗机构,有有创和无创两种,再细分为治疗型、急救型和转运型等类型,功能复杂多样化,可以应用于临床抢救、治疗各种原因引起的急慢性呼吸衰减或呼吸功能不全。家用呼吸机(无创)分为生命支持型、非生命支持型、睡眠呼吸暂停治疗设备三种类型,生命支持型为依赖呼吸机的患者提供或增加肺通气;睡眠呼吸暂停治疗设备适合病症为打鼾、阻塞性睡眠呼吸暂停综合症等;非生命支持型除了适合治疗呼吸暂停综合症之外,还适合治疗肺心病、呼吸衰竭、慢阻肺、运动神经原肌无力等中轻度呼吸障碍疾病。

医用呼吸机也被称之为机械通气,又能细分为无创机械通气(NIV)和有创机械通气(IMV)两种,即无创呼吸机和有创呼吸机。无创呼吸机是通过佩戴在病患脸上的密闭口罩供给氧气,主要用于较清醒、有自主呼吸的患者,而有创呼吸机需要切开患者的气管,直接向患者肺部供氧,通常适用于重度呼吸衰竭患者。



二、呼吸机的缺口有多大?
在探讨问题一的时候我们提到,呼吸机的主要应用领域是呼吸系统疾病所致的呼吸衰竭和外科手术,以上两种主要在等级较高的医院重症监护科室配备,保有量并不高。
根据Statista的数据显示,2017年我国平均每10 万人拥有ICU 床位数为3.6张,按照总人口13.9亿(2017年末)预测,国内2017年ICU床位保有量约为50040张,全球范围内配置率还处于较低水平,在非YQ期间的床位缺口就比较严峻。实际上,2003年的非典就反映出中国ICU建设的缺陷,此后公立医院响应国家政策开始加大ICU建设,ICU也成为医院评级重要指标,然而这次YQ防控中ICU建设不足和救治能力较弱的缺陷再次暴露出来。根据《重症医学:华东地区现状调查(2015年第三次ICU普查)》,中国华东地区综合医院ICU床位数占总床位比重约1.7%,尚未达到2009年国家卫生部发布的《重症医学科建设与管理指南(试行)》(《指南》)中“三级综合医院重症医学科床位数为医院病床总数的2%-8%”的要求,ICU扩建之路任重而道远。

国内呼吸机保有量约8万台,百万人均拥有量少于欧美国家,非YQ情况下亦处于较为稀缺状态。2018年我国医用呼吸机消费量约为1.47万台,呼吸机使用寿命一般在5-10年之间,按照最少使用年限5年,我国呼吸机保有量为7.35万台,在YQ期间,有业内人士统计我国的呼吸机存量是8万台,相当于每百万人人均保有量57台,而英国、法国、德国和美国百万人均拥有量均在75台以上,美国甚至高达523台,国内与欧美国家相比仍存在差距。



三、呼吸机缘何“一机难求”?
呼吸机的“一机难求”本质上体现的是呼吸机,尤其是有创呼吸机的技术壁垒和产能限制。上游的零部件的产能限制了下游的产能拓展。
呼吸机结构复杂,核心零部件仍是关键。呼吸机主要由吸气模块、控制模块和呼气模块三部分组成。关键零部件包括提供动力的风机、监测压力的压力传感器、监测流量的流量传感器、控制流量的比例阀、调节压力的调压阀等,都属于高精尖零部件,掌握在少数几个厂商手中,国内厂商大多从瑞士的Micronel、美国的霍尼韦尔、日本的SMC等公司进口。而在有创呼吸机中,ECMO中的核心部件膜肺的原材料PMP在全球仅有美国3M公司旗下的Membrana公司有供货能力。

核心技术决定了呼吸机的“档次”。以医用有创呼吸机来看,一般来说,中高档呼吸机使用空压机供气、芯片技术水平高、核心算法运行可靠;而低档有创呼吸机涡轮供气、芯片技术水平较低。高档有创呼吸机价格约为35-40万元;中档价格约为20-24万元;低档价格在15万以下。

各类传感器实现精准控制,主要依赖进口。传感器是呼吸机的核心组成零部件,目前国内厂商主要从瑞士和美国进口,包括气体质量流量传感器、压力传感器、湿度传感器、温度传感器和磁传感器等,能够持续精确控制气流、压力、湿度和温度等,对保证患者的舒适和安全起到重要作用,传感器的质量差异也决定了呼吸机的档次。

无创呼吸机产能迅速提升,有创呼吸机技术门槛较高、短期内难以迅速提高产能。无创呼吸机需求虽然十分庞大,但因技术门槛相对较低,全球供应能力正在快速提升。但是针对重症和危重症患者的有创呼吸机技术门槛较高,与无创呼吸机相比,国内有能力研发、生产有创呼吸机的厂商仅有21家,短期之内难以迅速提升产能。根据工信部发布会介绍,YQ之前我国主要的有创呼吸机厂商周产能约2200台,占全球产能的20%,据此推算全球产能水平达到1571台/日。YQ期间,国内医用呼吸机供应量达2.7万多台,相当于2018全年销售量2倍。
YQ发生之后,我国呼吸机生产企业第一时间紧急恢复生产。根据工信部数据,截至2020年3月29日,国内主要呼吸机生产企业已累计向全国供应医用呼吸机2.7万多台,其中无创呼吸机24000台,有创呼吸机3000多台。而2018年我国医用呼吸机消费量约为1.47万台,国内产能0.84万台。国内呼吸机厂商仅2月份产能就超过1.5万台,已经远超2018全年的生产能力。国内月产能极限约1.5万台,外单激增已排到6月底。国内主要呼吸机生厂商包括迈瑞医疗、鱼跃医疗、谊安医疗、航天长峰等,YQ期间承担了国内绝大部分呼吸机需求量,其中迈瑞医疗作为我国最大的有创呼吸机生厂商,出口占比达60%以上,主要是各国政府和医院统一采购;鱼跃医疗在无创呼吸机领域处于领先地位,大多是被民间组织和普通医疗机构非重症科室采购。但2月份我国所有呼吸机厂商产能合计也仅1.5万台,面对国外大量订单,产能受限。


四、跨界生产呼吸机,是青铜,还是王者?
呼吸机严重短缺,各国政府鼓励其他工业力量加入呼吸机生产大军。全球呼吸机制造商产能受限,YQ之前全球有创呼吸机产能水平达到1571台/日,YQ迫在眉睫,各国政府开始鼓励车企、航天企业等其他工业力量转产呼吸机,尤其是在呼吸机极度匮乏的英国,其本土的呼吸机品牌Penlon年均产能极限仅700台,政府迫切需要*翻推**现有生产流程并建立高效量产的生产模式。为此,英国政府联合国内航天企业Meggitt、车企GKN和劳斯莱斯、国防厂商Thales等企业,牵头成立呼吸机“应急国家队”,要求必须以国内可用零件/原材料为基础,设计只需能用即可,主要目的是快速量产。此外,美国福特、特斯拉、通用三家车企也表示将和医械厂商合作改造生产线、生产呼吸机。

车企强大购买力和成熟供应链是优势。各国政府优先求助车企,主要是因为车企有强大的购买能力和遍布全球的供应链,能够快速获得所需要的零部件,而且车企和一些航天企业的暖通空调系统、生命支持系统和无尘车间符合呼吸机生产的要求。跨界生产或有望加速行业创新和合作。车企等工业力量跨界生产呼吸机存在诸多限制,即使克服了技术、专利门槛,还会面临药监局的管控、操作人员的培训等诸多难题,预计短期内全球呼吸机短缺仍然由传统呼吸机厂商通过扩产来进行弥补,而车企等其他工业力量或许通过和专业呼吸机厂商合作进行生产线的扩建,从而大幅度提升全球呼吸机产能。长期来看,车企等工业力量或有望加速呼吸机行业的发展,尤其是在创新研发和供应链合作方面。以戴森为例,公司YQ爆发后临危受命,凭借多年在抽吸技术和通风电机方面的技术积累,和TTP技术合作伙伴合作在10天之内研发出了一款名为CoVent的新款便携式呼吸机,虽然性能方面不及传统知名呼吸机品牌,而且还要面临质检审批的挑战,短期内量产也需要时间,但却体现了公司强大的研发实力。此外,特斯拉、福特和通用都在和医疗器械厂商合作生产。
技术壁垒较高,跨界生产不易。呼吸机属于精密医疗器材,虽然价格不高,但生产壁垒较高,非专业厂商跨界生产会面临生产线改造、供应链保障、人员培训、权威认证等环节的限制。仅生产线改造就可能耗费一周,人员培训也要1到2个月,即使是专业的医疗设备生产商,生产一台呼吸机也需要40天左右的时间,而车企等工业力量短时间内跨界生产可谓困难重重:
(1)呼吸机元器件复杂:呼吸机由硬件和软件组成,硬件包括压力驱动系统、患者回路、过滤器和阀门等,有任何一个零部件发生故障,整个机器就无法运转。而且这些数百个小零件会分散在不同国家,即便是车企也要花很长时间整合,无法迅速提高产量;
(2)核心零部件技术壁垒:呼吸机的生产存在一定的技术壁垒,包括用于监测患者呼吸状况的气体流量传感器、用于测量呼吸压力的压力传感器、用于监测生命体征的压电薄膜等多种高精度零配件;
(3)车间改造耗时长:车间改造需要花费很长时间,改建的工厂的速度取决于产品线中将要生产的新产品和现有产品的相似程度,但汽车和呼吸机从生产线到技术人员的操作方式都大相径庭;
(4)知识产权和权威认证:目前,呼吸机的核心专利由海外少数几个集团掌握,车企制造零部件需要避开知识产权的纠纷问题;
(5)严格质检和审批:医用呼吸机属于III类医疗器械,危险等级最高,车企即使能生产出呼吸机,产品要面临各国监管机构更加严格的把控,也会耗费较长的时间。
能设计,还要看能否实现规范化量产。近日,特斯拉宣布已经用汽车零部件生产出呼吸机,但呼吸机零部件对卫生条件非常严苛,汽车零部件的洁净度可能较难达到标准要求,而且设计出原型机后需要获得生产资质才能进行量化生产,因此实际能否投入医院使用还需要看后续进展。
因此,在车企纷纷号称要加入呼吸机生产线改造、加大产能生产呼吸机的同时,投资者对于传统的呼吸机生产企业隐约担忧,是否会丧失其市场份额和技术优势。基于以上分析,我们认为:不基于车企和传统呼吸机生产企业的合作前提下,车企难以完成生产和真正的投入使用;目前的呼吸机龙头企业,不论是海外的Hamilton、飞利浦等,国内的迈瑞医疗、鱼跃医疗等均不是只依赖呼吸机一个品类,资深、专业、及时的服务团队同样是壁垒。
五、呼吸机热潮,昙花一现or细水长流?
对于ICU和人均呼吸机保有量的测算,即使没有YQ发生,我们国家的整体呼吸机配置仍然较低。考虑到YQ情况,以及后续可能成为一个较为常态化的呼吸性疾病,国家有望从优化资源结构、提升公共卫生应急能力的角度出发,提升呼吸机的配置率。而各级医院有望通过YQ,认识到呼吸机的配置意义,提升呼吸机采购意愿以及呼吸机相关使用的培训。国内呼吸机保有量约8万台,百万人均拥有量少于欧美国家。近几年,国家相继推出多个政策来改善医疗机构的呼吸机配置情况,目前国内呼吸机的需求主要来自三个方面:
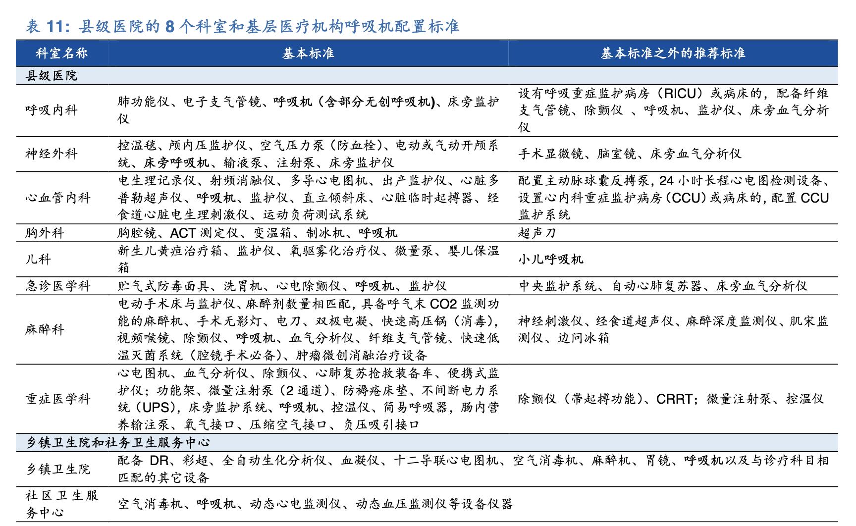
(1)现有医疗机构呼吸机配置不足:2016年5月,国家卫计委颁布《县医院医疗服务能力基本标准》和《县医院医疗服务能力推荐标准》,在对设备配置的要求上,县级医院总计31个医疗科室或治疗中心*共中**有8个科室明确要求配置呼吸机;
(2)新建五大医疗中心的呼吸机配置需求:2018年7月,国家卫健委医政医管局发布《关于进一步提升创伤救治能力的通知》,明确要求国内二级及以上医院建立五大中心,对呼吸机配置标准提出了明确要求;
(3)国内新增ICU床位配置需求:根据Statista的数据数据显示,2017年我国平均每10 万人拥有ICU 床位数为3.6张,在全球范围内配置率还处于较低水平,存在一定的潜在需求。


中国呼吸机行业尚处于快速发展阶段,市场规模逐年上升。近五年来中国呼吸机行业迅速发展,随着淘宝等电商平台的兴起带动呼吸机的线上销售,同时国内分级诊疗政策的出台加速了基层医疗结构的升级,市场呈现快速发展趋势。根据头豹研究院数据显示,我国呼吸机市场规模从2014年的55.8亿元增长至2018年的116.1亿元,年复合增长率达到20.1%。而在医用呼吸机领域,市场行业规模从2012年的11.76亿元持续增长至2018年的24.3亿元,CAGR为12.86%。

国内呼吸机市场由外资品牌绝对主导。在中国呼吸机市场上,外资品牌绝对主导,根据易佰智汇数据显示,在2019年中国市场前十大呼吸机品牌(按销售数量排名)中,本土品牌只有迈瑞医疗、深圳科曼、北京谊安三家,其他都是来自德国和美国的外资品牌;而按照销售金额排名,top10中本土品牌仅有迈瑞和深圳科曼两家。

医用市场向中高端发力,家用市场优势凸显。近几年随着我国呼吸机技术不断进步,国内医用呼吸机企业不断向中高端市场发展,行业竞争逐渐激烈,中高端市场价格也有所下降,再加上政策对国产医疗器械的扶持,我国医用呼吸机生产能力显著提升,产量规模稳步上升,2018年达到了0.84万台。而国内睡眠呼吸机市场主要被飞利浦伟康和瑞思迈等跨国公司所牢牢占有,鱼跃医疗2015年正式推出睡眠呼吸机并投放上市,已经接近外资厂商的销量水平,相比于进口产品,公司品牌效应凸显,产品质地优良,有明显的溢价能力。

呼吸机技术壁垒较高,国产品牌影响力和核心技术稍逊于外资厂商。中国呼吸机行业起步较晚,最早是上世纪50年代研制出的钟罩式正负压呼吸机和70年代的电动时间切换定容呼吸机,直到90年代终末期开始,国内企业才开始对呼吸机的研发发力,在当时国产呼吸机的质量和功能得到普遍提升,但大部分呼吸机生产商仍在借鉴和模仿原有的技术产品,在功能和质量方面还远远落后于进口品牌。外资企业能够在国内呼吸机市场处于垄断地位,主要原因可以归纳为:
(1)外资品牌影响力远高于国产品牌:得益于行业先入优势,外资品牌已建立起完善的品牌效应,瑞思迈、飞利浦等国际知名品牌凭借多年耕耘医用呼吸机市场,人脉和口碑极为深厚,城市医疗机构往往更倾向于选择进口设备,国产呼吸机品牌影响力上仍落后于外资企业,根据2017年对辽宁省585家医院的呼吸机配置情况统计,各级医疗机构配置主要以进口呼吸机为主,占到84.02%,婴幼儿呼吸机100%为进口品牌。
(2)外资品牌掌握呼吸机核心技术:国外呼吸机产品由于发展较早,已经形成一套成熟的呼吸机研究模式及相关的知识产权。组成呼吸机的核心技术有通气模式、控制技术、测量技术、人机工程和显示技术、产品整体配套技术等,欧美厂家在这些核心技术上有着很深的积累,在产品技术深度和研究方式上领先全球。
(3)进口呼吸机品牌各有特色:相比国产品牌大多千篇一律,进口呼吸机品牌往往在不同类型的呼吸机产品上更拥有独特的技术优势。以瑞思迈呼吸机为例,公司在设备的安静与舒适上下足了功夫,开发了最低噪音的S9呼吸机,使用时几乎没有噪音,大大提高了使用舒适度;新西兰费雪派克品牌,虽然型号不多,但是湿化效果是所有品牌里最好的。


六、国内核心企业
1迈瑞医疗
迈瑞医疗作为中国医疗设备领军企业,拥有丰富的产品线,在生命信息与支持领域,公司产品是包括监护仪、除颤仪、麻醉机、呼吸机、心电图机、手术床、手术灯、吊塔吊桥、输注泵、以及手术室/重症监护室(OR/ICU)整体解决方案等用于生命信息监测与支持的一系列仪器和解决方案的组合。国产高端呼吸机领先者,多款产品入选国家优秀医疗设备目录。在呼吸机领域,公司共拥有SV300、SynoVentE系列、SV800/SV600等多个系列的产品,此外公司的新生儿呼吸机目前处于NMPA注册中。公司在国内有创呼吸机市场处于绝对垄断地位,2015年公司SV300、SynoVent E5两个型号呼吸机入选第二批优秀国产医疗设备产品目录中有创一类(高档)型呼吸机,2018年第二批优秀国产医疗设备产品目录中中,公司6个型号呼吸机入选有创一类(高档)型呼吸机目录,4个型号产品入选有创二类(中档)目录,2个型号入选急救转运呼吸机目录,入选数量和类型均处于行业第一。海外运营服务团队出色,国内有创呼吸机出口占比60%以上。根据海关统计数据,2019年上半年海外采购中国自主品牌医用呼吸机top10品牌中,迈瑞医疗占比为77.54%,同比增长26.78%,增长势头强劲,这主要归功于公司多年在海外打造的品牌知名度以及出色的海外本地化运营能力。排名第二的谊安医疗占比11.41%,其余厂商占比均小于2%。

作为国内最大的有创呼吸机生厂商,YQ爆发后,公司迅速恢复生产,春节期间,公司累计向武汉各大定点救治医疗机构、火神山医院和雷神山医院共计交付总额约为1100万元、共计超过3000台医疗设备,主要包括监护仪、呼吸机、移动DR、除颤仪等疫区急需设备,并派遣工程师和服务团队赴武汉完成了超过3000台医疗设备的安装和调试。截止3月末,公司已累计向湖北定点救治医疗机构捐赠总额3300万余元的医疗设备,在全国范围内紧急交付超过8万台医疗设备,成为抗疫医疗设备主力供应商。海外YQ爆发后,全球呼吸机极度短缺,各国呼吸机厂商优先保证本国呼吸机需求,各国纷纷向中国采购呼吸机。迈瑞也陆续收到海外包括亚太、欧洲、中东等地区的政府和医疗机构为应对YQ而产生的大量采购订单,其中意大利政府紧急向迈瑞医疗采购了近万台抗疫设备,主要为呼吸机、监护仪等产品。
迈瑞医疗作为医疗器械第一大股,持续向平台化、高端化、全球化推进,受YQ影响,需求有望继续扩容,品牌和技术实力在YQ期间得到强化。根据公司业绩快报,预计公司20-22年实现营业收入分别为198.72/238.73/186.60亿元,归母净利润为56.33/67.88/82.52亿元,EPS为4.63/5.58/6.79元/股,对应PE为55x/46x/38x。
2鱼跃医疗
鱼跃医疗成立于1998年,作为中国最大的医疗器械供应商之一,主要产品涵盖呼吸机、供氧机、血压血糖、康复护理、感控消毒、手术器械、高值耗材、中医器械、高分子卫生辅料等多个领域,服务于国内超过20万家医疗机构和90%以上的三甲医院,业务覆盖海外110多个国家和地区。
公司是国内家用呼吸机龙头企业,2015年开始生产无创呼吸机,主要拥有单水平和双水平两种类型。单水平呼吸机适应症为打鼾、阻塞性睡眠呼吸暂停综合症等,双水平呼吸机除了适合治疗呼吸暂停综合症意外,还适合肺心病、呼吸衰竭、慢阻肺等中轻度呼吸障碍疾病。家用呼吸机线上市场分额占比第一。2018年淘宝/天猫平台全网销售市占率前四大品牌分别为鱼跃、飞利浦、瑞迈特和瑞思迈,合计占据淘宝平台80.3%的市场份额,其中鱼跃医疗2018年在淘宝/天猫平台营业额达1.09亿元,市占率达29.1%。

无创呼吸机主要供应商,产能满载缓解国内外需求。YQ期间,鱼跃医疗加入医械企业抗疫大军,向全国提供制氧机、无创呼吸机、血氧仪、雾化器、吸痰器、额温枪、耳温枪、体温计、除颤监护仪、DR、CT 等相关物资累计共600万台,其中向湖北地区就提供无创呼吸机7000多台,占比三分之一以上。此外,全球YQ爆发催生海外呼吸机需求,3月25日,西班牙对外银行向鱼跃医疗紧急采购2000台无创呼吸机与400台医用制氧机,尽管公司已将呼吸机日产能从原先的200-250台提升至极限产能700台,仍供不应求,目前呼吸机订单已经有2万台,收款订单已经排到了6月底,现已出口近5000 台至意大利、西班牙等国家。获得FDA紧急授权,利好公司呼吸机出口业务。公司呼吸机产品已获得FDA紧急授权(EUA),获批产品为双水平正压通气治疗机/无创呼吸机,产品型号为YH-730和YH-830,供患有睡眠呼吸暂停、低通气综合征的成人患者在医院或家庭中进行双水平无创通气治疗用。根据海关数据统计,2019年上半年海外采购中国自主品牌家用呼吸机top10中,鱼跃医疗以45.02%的市占率占据榜首。
公司处在家用医疗良好的黄金发展赛道,同时受益于YQ影响,品牌影响力和认知度大幅度提升,预计2020-2021年公司实现营业收入分别为58.07/67.41亿元,归母净利润为9.94/11.48亿元,EPS为0.99/1.15元/股,对应PE为51x/38x。