一、常用电工材料
1.常用绝缘电线的分类与应用是什么?
常用绝缘电线有铜导线和铝导线。铜导线的电阻率比铝导线的小,焊接性能和机械强度比铝导线好,因此它常用于档次要求较高的场合。铝导线密度比铜导线小,而且资源丰富,价格较铜低廉,因而应用范围更广。
导线有单股和多股两种,一般截面积在6mm2及以下为单股线;截面积在10mm2及以上为多股线。多股线是由几股或几十股线芯绞合在一起形成一根的,有7股、19股、37股等。导线还分裸导线和绝缘导线,绝缘导线有电磁线、绝缘电线、电缆等多种。常用绝缘导线在导线线芯外面包有绝缘材料,如橡胶、塑料、棉纱、玻璃丝等。
2.电线电缆产品的类型及特征是什么?
(1)裸电线及裸导体制品
裸电线及裸导体制品的特征是:纯的导体金属,无绝缘及护套层,如钢芯铝绞线、铜铝汇流排、电力机车线等。
加工工艺主要是压力加工,如熔炼、压延、拉制、绞合等。
此类型产品主要用在城郊、农村的用户主线、开关柜等。
(2)电力电缆
电力电的缆特征是:在导体外挤(绕)包绝缘层,如架空绝缘电缆,或几芯绞合(对应电力系统的相线、零线和地线),如二芯以上架空绝缘电缆,或再增加护套层,如塑料/橡胶电线电缆。
加工工艺主要有拉制、绞合、绝缘挤出(绕包)、成缆、铠装、护层挤出等,各种产品的不同工序组合有一定区别。
此类产品主要用在发、配、输、变、供电线路中的强电电能传输,通过的电流大(几十安至几千安)、电压高(220V至500V及以上)。
(3)电气装备用电线电缆
电气装备用电线电缆的特征是:品种规格繁多,应用范围广泛,使用电压在1kV及以下较多,面对特殊场合不断衍生新的产品,如耐火线缆、阻燃线缆、低烟无卤/低烟低卤线缆、防白蚁、防老鼠线缆、耐油/耐寒/耐温/耐磨线缆、医用/农用/矿用线缆、薄壁电线等。
(4)通讯电缆及光纤
此类产品结构尺寸通常较小而且均匀,制造精度要求高。
(5)电磁线(绕组线)
主要用于各种电机、仪器仪表等。
3.常用的绝缘电线材料有哪些?
电线是由一根或几根柔软的导线、绝缘包皮和保护外皮这三个部分组成。
电线型号中字母B表示布电线,字母V表示塑料中的聚氯乙烯,字母R表示软线(导体为很多细丝绞在一起),还有铜芯符号、硬线(常见的单芯导体)符号省略没有表示,见表3.3.1。
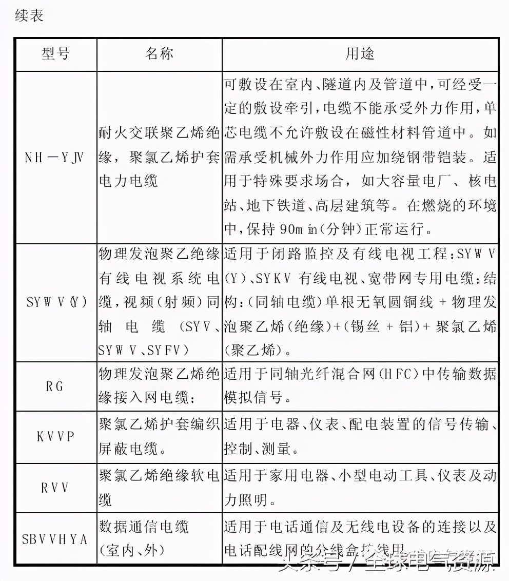
4.常用的电缆材料的型号及其用途是什么?
电缆是由一根或几根绝缘包导线组成,外面再包以金属或橡皮制的坚韧外层。常用的电缆型号包括:聚氯乙烯绝缘、交联聚乙烯绝缘、阻燃聚氯乙烯绝缘、阻燃交联聚乙烯绝缘、耐火聚氯乙烯绝缘。
(1)通常电缆的型号组成部分
1)用途代码——不标为电力电缆,K为控制缆,P为信号缆;
2)绝缘代码——Z油浸纸,X橡胶,V聚氯乙稀,YJ交联聚乙烯;
3)导体材料代码——不标为铜,L为铝;
4)内护层代码——Q铅包,L铝包,H橡套,V聚氯乙稀护套;
5)派生代码——D不滴流,P干绝缘;
6)特殊产品代码——TH湿热带,TA干热带;
7)额定电压——单位kV。
(2)电缆型号及用途,见表3.4.1。


5.电线电缆产品的命名原则是什么?
电线电缆的完整命名通常较为复杂让人比较难理解。所以行业内常用一个简单的名称(通常是一个类别的名称)结合型号规格来代替完整的名称,可以说,只要写出电线电缆的标准型号规格,专业人员就能明确的知道具体的产品名称等。
电线电缆产品的命名原则主要有三个方面。
(1)产品名称中必须包括的内容有:产品应用场合或大小类名称、产品结构材料或型号、产品的重要特征或附加特征等。
(2)产品结构描述的顺序:按从内到外的原则,顺序是,导体→绝缘→内护层→外护层→铠装形式。
(3)名称简化:在不会引起误导或混淆的情况下,有些结构描述省写或简写,如汽车线、软线中不允许用铝导体,在产品名中不描述导体材料。
例如:“额定电压8.7/15kV阻燃铜芯交联聚乙烯绝缘钢带铠装聚氯乙烯护套电力电缆,简写方式为ZR-YJV22-8.7/15。
这段文字中:
①额定电压8.7/15:表述的是使用场合及电压等级;阻燃:表述的是产品的特征;铜芯:表述的是导体材料。
②交联聚乙烯绝缘:表述的是绝缘材料。
③钢带铠装:表述的是铠装层材料及形式(双钢带间隙绕包)。
④聚氯乙烯护套:表述的是内外护套材料(内外护套材料均一样,省写内护套材料)。
⑤电力电缆:表述的是产品的大类名称。
6.识别国家标准电线电缆的一般要求有哪些?
(1)颜色识别
1)颜色要求:标志颜色应能确认符合或接近GB6995.2-86《电线电缆识别标志第2部分:标准颜色》规定的某一种颜色。
2)清晰度:标志颜色应易于识别或易于辨认。
3)耐擦性:标志应耐擦,擦拭后的颜色应基本保持不变。
(2)数字识别
1)颜色要求:载体应是同一种颜色,所有识别数字的颜色应具有相同颜色。载体颜色与标志颜色应明显不同,且应能确认符合或接近GB6995.2-86规定的某一种颜色。
2)清晰度:数字标志应清晰,字迹清楚。
3)耐擦性:数字标志应耐擦,擦拭后的标志应仍保持不变。
(3)压印标志
1)形式:压印标志应采用凸印或凹印形式,直接压印在载体上。
2)清晰度:压印标志的字迹应清晰或易于辨认。
(4)标志线或标志带
1)标志线:用于识别电线电缆产地的标志线,应按有关规定申请注册,其颜色可为单一颜色,也可为组合颜色。
2)标志带:标志带是在带子上印上文字、字母、符号等标记,标出电线电缆的制造厂、产品电压等级、型号、规格、商标等等。
3)清晰度:整个标志线上的颜色应保持一致,组合颜色中两种颜色的分界线应保证清晰。标志线的颜色和标志带上的标记应清楚可辨。
4)牢度:用汽油或其他合适溶剂清洗时,标志颜色应保持不变。
7.电线的型号标记的含义是什么?
电线的型号标记常用英文大写字母以及阿拉伯数字表示,表明了国家标准电线电缆的类别、电线导体的材料种类、绝缘材料的种类、标准截面面积等内容。

表示:导线标称截面积,常常用阿拉伯数字表示,单位为mm2。
表示:绝缘材料的种类,“V”表示:聚氯乙烯塑料
绝缘材料。“X”表示:橡胶绝缘材料。
电线的类别,“B”为布线用电线。
导体材料、“L”铝芯,无“L”为铜芯。

表示:电线的类别为布线用电线。
表示:导体材料为铝芯。
表示:聚氯乙烯塑料绝缘材料。
表示:导线标称截面面积为4mm2。

表示:电线的类别为布线用电线。
表示:绝缘材料为聚氯乙烯塑料。
表示:导体材料的种类为软线。
表示:导线标称截面面积为1mm2。
8.电缆的型号标记的含义是什么?
下面,我们以表格的形式将电缆型号的一些关键要素列举出来。


9.铜芯导线与铝芯导线的区别是什么?
铝芯导线的电阻率比铜芯导线的大,在电阻相同的情况下,铝线的截面积比铜线大一倍多;铜线的机械强度比铝线的机械强度高,但铝线质轻,在电阻相同的情况下,仅为铜线质量的50%左右,而且铝线的资源丰富、价格比铜线便宜,因此,除对导体材质、尺寸、机械强度等方面有特殊要求之外,一般优先采用铝芯导线。
在装修过程中,我们在建筑内进行暗设或预埋暗线时,常常采用的是铜芯导线,因为在更换暗线时,需要较高及较大的机械强度才能将预埋的线拉出,一旦电线被拉断,整个暗线系统就将报废,失去意义。
从节能的角度综合考虑,为了减少电能在传输时及传输过程中引起的线路上的电能损耗,要求减少导线的阻抗,由于铜芯导线的使用寿命及年限比铝芯导线要长,故使用铜芯导线比铝芯导线要好得多。
10.在选择电线时我们必须注意的问题是什么?
在选择电线时,大家要注意以下几个问题。
(1)电线的型号及截面积
1)根据电线的使用场合和性能要求来选择合适的电线型号及大小。
2)根据用电设备的功率大小来选择合适的电线的截面积。
3)一般铝芯导线或铜芯导线的截面积可以按照以下公式粗略估算:
铜芯导线=(用电设备功率总和)÷(电压(220V)×3.5倍)
铝芯导线=(用电设备功率总和)÷(电压(220V)×5倍)
(2)电线质量的选择
在考虑使用的电线时,要选择具有“CCC”标志,即国家强制电线质量3C认证的产品,产品必须具有出厂合格证,而出厂合格证一般包括的项目及内容有:电线型号、电线的规格、电线截面积、耐受电压、电线的长度、检验员编号、出厂日期以及执行的国家标准等内容。
(3)不合格电线产品的特征
由于不合格的电线产品在价格上有很大的优势,所以有一些不法商家以次充好,以低赚的价格吸引顾客。但是不合格的电线产品存在很多的安全隐患。学会辨别合格的电线,是电工技术的基础。不合格的电线产品,其质量缺陷大体有如下的特征。
1)导线截面积与标称面积不符,截面积小于标称值。若选择了此类产品,会使导线的载流量降低,使导线的温度升高。
2)数值与标准值不符。电线的实际长度少于标准长度,这样一来,表面上看电线的价格便宜,但实际上价格更贵。
3)导体材料质量不合格。铜芯导线的铜含量达不到要求,导电性能差、电阻值高,若选择了此类产品,会使导线的载流量降低,使导线的温度升高。
4)绝缘材料质量差。绝缘材料的质量差,主要表现在绝缘电阻不够、抗老化性能差等方面。最为简单的辨别方法是肉眼直接察看、手摸。
A.肉眼直接察看:用肉眼直接察看来检查电线,不合格电线的外皮与合格产品的外皮相比,存在颜色污浊、带杂色、光泽度低、发乌等现象。
B.手摸:不合格的电线成品的外皮不光滑,有黏手的现象。
C.用浸过水的胶脂棉或棉布,轻轻擦拭10次,然后用自测的方式检查标志耐擦性。合格的电线产品的标志不易擦掉,不合格的电线产品的标志易脱落。
11.导线的配管材料有哪些?
导线的配管材料主要有塑料配管材料和钢管配管材料这两大类,下面详细介绍一下。
(1)塑料配管材料
主要为硬质聚氯乙烯阻燃塑料管(PVC),PVC塑料配管具有较好的抗拉、抗弯、抗压和抗冲击能力、耐酸碱、耐腐蚀的特性。不生锈、易切割,其化学稳定性也好。有较好的电气绝缘性能,可作低频绝缘材料。
但是,PVC塑料配管的耐机械冲击、耐摩擦的性能较差,热稳定性也较差,长时间加热会导致配管分解,放出HCl气体,使聚氯乙烯变色,所以其应用范围有一定的限制。PVC塑料配管材料适用于公用建筑、工厂、住宅等建筑物的电气配管使用,可以明装及暗装。但不得在零下15℃以下和零上40℃以上以及易受到冲击、摩擦的场所使用。
PVC塑料配管材料应具有阻燃、耐冲击性、其厌氧指数不应低于27%的阻燃指标,并应该具有出厂证明文件;PVC管材的外壁应该有间距不大于1m的连续阻燃标志和制造厂家的标志;管内壁及外表面应光滑、无凸棱、凹陷、针孔、气泡、沙眼等现象;管的内、外尺寸应该符合国家统一标准,即管厚应一致。
(2)钢管配管材料
钢管类配管材料主要有镀锌钢管、扣压式薄壁钢管和套接紧定式钢管、无缝钢管、紫铜管等。
1)镀锌钢管:适用于照明与动力配线的明装及暗装。安装时采用丝扣连接或焊接连接,由于其管壁较厚,故截取和煨弯较困难。
2)扣压式薄壁钢管:适用于1kV以下,无特殊要求的室内干燥场所的照明与动力配线的明装及暗装。安装时扣压式薄壁钢管采用专用工具及结构件连接,易于截取和煨弯。
3)套接紧定式钢管:又被称作为JDC镀锌钢管,适用于1kV以下,无特殊要求的室内干燥场所的照明与动力配线的明装及暗装。安装时套接紧定式钢管采用专用的连接套管、螺钉及附件连接,易于截取和煨弯。
目前,套接紧定式钢管在装修工程中使用较为普遍,合格的套接紧定式钢管,在其管材表面具有明显的、不易脱落的产品标志,管壁厚度均匀一致;镀锌层完好,无破损、剥落、锈蚀等现象;管材及连接套管及金属附件的内、外壁表面光洁、无毛刺、无飞边、无沙眼、无气泡、无裂纹、无变形等缺陷现象。
12.配线用PVC塑料配管的常见规格有哪些?
(1)PVC塑料配管分类
按照类型可分为L型(轻型)、M型(中型)、H型(重型)(2)产品规格分类
产品规格分为轻型-205、中型-305、重型-405三种。
1)轻型-205外径?16~50mm;
2)中型-305外径?16~50mm;
3)重型-305外径?16~50mm。
(2)PVC塑料配管外径分类
可以分为:?16㎜、?20㎜、?25㎜、?32㎜、?40㎜。
其厚度如下:
1)?16㎜外径的轻、中、重厚度分别为:1.00(轻,允许差+0.15)、1.20(中,允许差+0.3)、1.6(重,允许差+0.3)。
2)?20㎜外径的中、重(没有轻型的)厚度分别为:1.25(中,允许差+0.3)、1.8(重,允许差+0.3)。
3)?25㎜外径的中、重(没有轻型的)厚度分别为:1.50(中,允许差+0.3)、1.9(重,允许差+0.3)。
4)?32㎜外径的轻、中、重厚度分别为:1.40(轻,允许差+0.3)、1.80(中,允许差+0.3)、2.4(重,允许差+0.3)。
5)?40㎜外径的轻、中、重厚度分别为:1.80(轻、中型,允许差+0.3)、2.0(重,允许差+0.3)。
13.配线用钢管配管(JDC镀锌钢管)材料的常见规格有哪些?
(1)常见的JDC镀锌钢管管材规格(单位:㎜)

(2)常见的JDC镀锌钢管直管接头规格(单位:㎜)

(3)常见的JDC镀锌钢管紧钉螺钉规格(单位:㎜)

二、导线的连接方法
1.导线连接的基本要求及步骤是什么?
(1)导线的连接基本要求
1)接头的接触电阻小。导线连接必须紧密,按照工艺要求施工,接头处的电阻值不得大于其导线自身的电阻值。
2)足够的机械强度。导线在其连接处必须牢固可靠,在剖削导线的绝缘层时切忌不能损伤到导线的线芯,接头的机械强度不得低于导线强度的80%左右。
3)良好的绝缘层。接头处的绝缘处理方式及绝缘性能必须符合要求。
4)接头处的导电性能不得小于原导线的导电能力。既不能损伤导线的线芯,也不能为了贪图连接方便而将导线线芯钳断几股线芯后将导线线芯重新连接。
5)不同规格、不同绞向、不同金属的导线严禁在同档距内连接。
6)在一个档距内,只允许一个接头。
7)导线的接头距导线固定点(支撑点)不应小于0.5m。
8)铜铝连接不管有没有铜铝过渡线夹,都只能用于不受力的跳线上。
9)绝缘导线的接头要达到导线相同的绝缘强度。
(2)导线的连接基本步骤
导线的连接由3部分组成:导线绝缘层的剖削→导线连接→接头包缠绝缘层。
2.导线绝缘层的剖削方法有哪些?
(1)用电工刀剖削塑料硬线绝缘层
导线线芯截面面积大于4mm2的塑料硬线,可用电工刀来剖削绝缘层,方法如下:
1)在需剖削线头处,用电工刀角度以45o方式倾斜切入塑料绝缘层,注意刀口不能伤着线芯。
2)面与导线角度保持15o左右,用刀向线端推削,只削去上面一层塑料绝缘,不可切入线芯。
3)将余下的线头绝缘层向后板翻,将该绝缘层剥离线芯,最后用电工刀切齐。
(2)用钢丝钳剖削塑料硬线绝缘层
导线线芯截面面积为4mm2及以下的塑料硬线,一般用钢丝钳进行剖削。剖削方法如下:
1)用左手紧紧捏住导线,在需剖削线头处,用钢丝钳刀门轻轻切破绝缘层,但不可切伤线芯。
2)左手拉紧导线,右手握住钢丝钳头部用力向外勒去塑料层。在勒去塑料层时,不可在钢丝钳刀口处加剪切勺,否则会切伤线芯。剖削出的线芯应保持完整无损,如有损伤,应重新剖削。
(3)塑料软线绝缘层的剖削
料软线绝缘层用剥线钳或钢丝钳剖削。剖削方法与用钢丝钳削塑料硬线绝缘层方法相同。但是不可用电工刀剖削,因为塑料软线由多股铜丝组成,用电工刀容易损伤线芯。
(4)塑料护套线绝缘层的剖削
料护套线具有2层绝缘,即护套层和每根线芯的绝缘层,塑料护套线绝缘层用电工刀剖削。
(5)护套层的剖削
1)在线头所需长度处,用电工刀刀尖对准护套线中间线芯缝隙处划开护套线,如偏离线芯缝隙处,电工刀可能会划伤线芯。
2)后板翻护套层,用电工刀把它齐根切去。
3)内部绝缘层的剖削:在距离护套层5~10mm处,用电工刀以45o倾斜切入绝缘层,其剖削方法与塑料硬线剖削方法相同。
(6)橡皮软电缆(又称橡胶护套线)
1)用电工刀从任意两芯线缝隙中割破部分护套层。
2)将已经割破的可以分成2片的护套层连同芯线(芯线分为2组)一起同时进行反向分拉来撕破护套层,当撕拉到无法破开护套层时,用电工刀具补割,知道所需要的长度即可。
3)已经分割开的护套层,在其根部作分别切断。
(7)用电烙铁剖削
用电烙铁来剖削导线的护套层的这种方法适合用于塑料绝缘导线,特别是细的塑料绝缘导线尤其合适,因为这种导线的线芯极细,若采用其他方法容易将线芯损坏。
剖削的步骤如下:
1)电烙铁预热。
2)用预热后的电烙铁头沿绝缘导线四周烫,将绝缘层熔化一圈。
3)将绝缘层拉出。
3.连接导线方式是怎样的?
(1)连接导线基本要求
1)裸导线一般采用钳接法,使用导线型号相同的压模和钳接管。两导线端头穿入钳接管中,且露出端头不小于20mm。
2)单股导线一般采用缠绕接法,连接长度一般为直径的10倍。
3)多股绝缘线和小截面的裸导线可采用绑接头和叉接法。绑接长度为250~300mm,选用与导线相同金属且直径不小于2mm的单股线作绑线。叉接接头长度不应小于250mm。
4)铜、铝导线不允许直接连接,要用合适的铜铝过渡线夹、连接管或使用最新研制的铜铝螺旋接头连接。
(2)连接导线方法
1)单股铜芯导线的直线连接
单股铜芯导线连接方法适用于线芯截面积小于6mm2的导线。具体步骤:先将两线头剖削出一定长度的线芯,清除线芯表面氧化层,将两线芯作X形反方向交叉缠绕,相互绞绕2~3圈后,再扳直线头。将扳直的两线头向两边各紧密绕6~10圈,切除余下线头并钳平线头末端。绞接和缠绕都必须带紧,较粗的芯线用电工钳带紧。
2)单股铜芯导线的分支连接
单股铜芯导线的T形分支连接具体步骤:将剖削好的线芯与干线线芯十字相交,支路线芯根部留出约3~5mm,然后顺时针方向在干线线芯上密绕6~8圈防止脱落,用钢丝钳切除余下线芯,钳平线芯末端。
3)大截面单股铜芯导线的连接
该方法适用于线芯截面积线芯截面积较大的大于6mm2的导线。具体步骤:先将两线头剖削出一定长度的线芯,清除线芯表面氧化层。在两导线的芯线重叠处放入一根相同截面积的导线芯线,再用一根导线截面积为1.5mm2的裸铜线将其紧密缠绕带紧,缠绕的长度约为导线的10倍左右即可,然后将两导线的芯线线头分别折回,再将两端缠绕裸铜线继续缠绕6~8圈后,剪去多余的线芯头即可。
4)单股铜芯导线的十字分支连接
单股铜芯导线的T形分支连接,将剖削好的线芯与干线线芯十字相交,支路线芯根部留出约3~5mm,然后顺时针方向在干线线芯上密绕6~8圈防止脱落,用钢丝钳切除余下线芯,钳平线芯末端。
方法之一,同方向缠绕法:将上下干支路导线线芯的线头向一个方向紧密缠绕在干路线芯上面;
方法之二,反方向缠绕法:将上下干支路导线线芯的线头左右反方向紧密缠绕在干路线芯上面。
5)多股(7股)铜芯导线的直线连接
首先将两线线端剖削出约150mm并将靠近绝缘层约1/3段线芯绞紧,散开拉直线芯。清洁线芯表面氧化层,然后再将线芯整理成伞状散开,把两伞状线芯隔根对叉,理平线芯,把7根线芯分成2、2、3三组,把第一组2根线芯扳成顺时针方向紧密缠绕2圈后扳平余下线芯,再把第二组的2根线芯扳垂直。用第二组线芯压住第一组余下的线芯紧密缠绕2圈扳平余下线芯,用第三组的3根线芯压住余压的线芯,紧密缠绕3圈,切除余下的线芯,钳平线端,用同样的方法完成另一边的缠绕,完成7股导线的直线连接。
6)多股(7股)铜芯导线的分支连接
连接前,干线的连接处可按照支线的单根线芯直径约60倍左右剥去绝缘层,支线线头绝缘层的剥离长度约为干线单根线芯直径约80倍左右。
方法之一,平行连接法:将支路导线线芯呈90o折弯后,与干路的导线线芯平行,然后将线头折回缠绕在干路上的导线线芯上,缠绕带紧即可。
方法之二,反方向缠绕法:剖削干线和支线的绝缘层,绞紧支线靠近绝缘层1/8处的线芯,散开支线线芯,拉直并清洁表面。把支线线芯分成4根和3根两组排齐,将4根组插入干线线芯中间。把留在外面的3根组线芯,在干线线芯上顺时针方向紧密缠绕4~5圈,切除余下线芯钳平线端。再用4根组线芯在干线线芯的另一侧顺时针方向紧密缠绕3~4圈,切除余下线芯,钳平线端完成T形分支连接。
7)多股(19股)铜芯导线的连接
19股铜芯导线的连接其方法与7股导线相似。因其线芯股数较多,在直线连接时,可钳去线芯中间几根。导线连接好以后,为增加其机械强度,改善导电性能,还应进行锡焊处理。
8)铜芯导线连接处锡焊处理方法
铜芯导线连接处锡焊处理的方法是:先将焊锡放在化锡锅内高温熔化,将表面处理干净的导线接头置于锡锅上,用勺盛上熔化的锡从接头上面浇下。刚开始时,由于接头处温度低,接头不易沾锡,继续浇锡使接头温度升高、沾锡,直到接头处全部焊牢为止。最后清除表面焊渣,使接头表面光滑。
9)铝芯导线的连接
因铝导线在空气中极易发生氧化,生成一层导电性不良、难于熔化的氧化铝膜且氧化膜电阻率高,这将会影响接头质量,因此在接线时必须十分注意。
铝芯导线不宜采用铜螺栓压接法接线、压接管压接法接线,正确的铝芯导线的连接方法应采用铝接线管(直线连接),铝压线帽、铝鼻头等器材,再采用螺栓压接、机械冷压接法或压接管压接、锡焊、电阻焊、气焊等方法,若上述方法在实施时存在困难时,可采用绞接法进行实施。具体如下。
A.螺栓压接法:此法适用于小负荷的铝芯线的连接。
B.压接管压接法连接:此法适用较大负荷的多股铝芯导线接法接线的连接(也适用于铜芯导线),压接时应根据铝芯线的规格选择合适的铝压接管,压接套管有圆形和椭圆形两种,圆形套管内可以有一根导线,椭圆形套管内可以有两根导线。
在施工时,务必先清理干净压接处,将两根铝芯线相对穿入压接管,使两线端伸出压接管30mm左右,然后用压接钳压接。压接时,第一道压坑应压在铝芯端部一侧。压接质量应符合技术要求。
10)连接导线的机械冷压接法
此法对单股铝(铜)导线的连接使用较广泛,不仅可用于单芯线、多芯线,也可用于导线和电缆。机械冷压接法的原理是:使用冷拔的无缝铝(铜)套管和专用压接钳,利用压接钳的压力将套管压在线芯上,使套管和导线之间产生应力,达到紧密结合,从而形成良好导电通路的目的。
根据机械冷压接方式的不同,又分为全部挤压法(又称环压式)和局部冷压法:
A.全部挤压法(又称环压式),采用特制压接钳将套管连同插入管中的线芯一并压制成六角形,一般用于大截面积线芯线路的连接。
B.局部冷压法,也是用特制的压接钳,在线芯插入套管后,在套管表面局部有选择的压制成一些坑(槽),比全部挤压法用得更普遍,一般用于较小截面积线路的连接。
机械冷压接法的具体方法和要求是:
①将线路连接端的绝缘层剥去,其长度应为套管长度的一半加5mm;
②洗去线芯导体上和套管内壁的油污,用砂布和小钢丝刷将导体和管内壁的氧化层除去,再涂上凡士林锌粉膏(或其他防氧化、降温导电膏);
③将线芯插入套管内,端头必须顶到套管的中心位置,线芯外径与套管内径应配合紧密,不得折弯、剪掉线芯或另用线芯填充;
④压接时,对全部挤压法,必须根据套管截面大小不同,压制到相应规定的尺寸;对局部挤压法,先必须根据套管长度不同,选择相应数量的压坑,尔后根据套管截面大小选择压坑深度,同时压接时应先压套管两端,每个坑必须一次压完,不得中途退出,压制后不得有裂纹。
11)锡焊连接法
锡焊连接法多用于较大截面铝(铜)线芯连接,其方法和要求如下。
A.首先配好熔结焊料。
B.去掉线路连接端头导体绝缘,除去导体油污及氧化层,清理出金属光泽。
C.用电烙铁对导体搪焊料,应边搪边磨擦,才能使焊料紧粘导体上,助焊剂应使用焊锡膏,不宜使用酸性焊剂。
D.将搪过焊料的线头搭叠起来,然后把两线头分别在另一导线上缠绕三圈,余线剪掉。
E.搭接好后,用电烙铁沿整个接头沟槽搪满焊料,应使所搪焊料均匀密实。冷却后,立即把接头擦净,然后涂上一层速干性沥青漆,再包扎恢复导线绝缘。
12)电阻焊连接法
此法常用于两根以上的单芯铝(铜)导线并联连接。其具体的方法和要求是:把连接端头绝缘去掉20~30mm,再把端头并齐绞合起来用钳子剪齐。20~25mm的长度,在接头处涂少量助焊剂,就可进行焊接。
13)气焊连接法
此法多适用于大截面导线连接,具体方法和要求如下。
先将连接端头去掉一段绝缘,16mm2的导线可以去掉60mm长,35mm2的导线去掉80mm,70mm2的导线去掉100mm。
焊前应把两根裸导线头靠近绝缘层部分缠以浸过水的石棉绳,并用铁丝把两根导线绑在一起,当加热到导体熔点时(一般用高压喷灯),把助焊剂涂上,借助助焊剂的填充和搅拌作用,使连接处端面的金属线芯融合在一起。接头焊好后,要立即清除残渣和助焊剂(可趁热用棉纱沾水把接头擦干净)。
14)铜、铝导线连接
铜、铝导体由于其物理、化学特性,在通常环境,接头处易产生电化学反应而遭腐蚀,使接触电阻明显增大,因而连接处应尽量避免,当铜、铝连接必须施行时。
一般有下列方法可以进行连接:
A.使用铜、铝过渡连接管(一端为铜、一端为铝,中间用闪光焊焊接在一起的连接套管)进行压接或焊接;
B.对铜、铝导体的接触面先进行搪锡处理,再进行连接;
C.在铜线鼻子上搪锡再与铝线鼻子连接;
D.在铜、铝导线接头处垫锡箔(或搪过锡的薄铜片)再相接。
15)绞接法连接铝导线
由于绞接法一是很难绞接带紧,二是极易产生氧化膜导致接触不良,故绞接法对于单股的铝芯导线是不适合的。但适宜用于16~240mm2及以上的多芯导线。多股导线之间的绞接,而且接头能够很好的绞紧、接触电阻较小,故在施工中也是一种常用的施工连接方式。若采用瓷接头来连接铝导线,则效果较好,因瓷接头内的铜压接螺纹能够很好地将铝导线压紧。
铰接前,先用铜丝刷或钢丝刷将铝芯线外表面的氧化膜刷去,不能使用电工刀刮或砂纸打磨,以免损伤导线或减小导线截面积。铰接时控制力道的大小,用力太小,则接触不良;用力太大,则易损伤导线。常用的有搭接法和缠绕法这两种。而搭接法适宜用于16~240mm2及以上的铝绞线;缠绕法同铜导线的直线连接的方法相同。
4.接头包缠绝缘层是怎样的?
为了进行连接,把导线连接处的绝缘保护层去除。为保证安全用电,在导线连接完成后就必须对已去除绝缘层的部位进行绝缘处理。接着,恢复导线的绝缘能力。导线恢复绝缘后的绝缘能力不得低于导线原有的绝缘能力及强度。
通常使用绝缘胶带对导线连接处理进行包裹缠扎。一般电工常用的有黄油带、涤纶薄膜带和黑胶带、塑料胶带、橡胶胶带等。做绝缘恢复时,绝缘带的起点应与线芯有两倍绝缘带宽的距离。包缠时黄蜡带与导线应保持一定倾角,即每圈压带宽的1/2。包缠完第一层黄蜡带后,要用黑胶布带接黄蜡带尾端再反方向包缠一层,其方法与前相同,以保证绝缘层恢复后的绝缘性能。
包缠处理中应该用力将胶带缠绕紧,注意不可稀疏,更不能露出线芯以保证绝缘质量及用电安全。在潮湿的场所应该使用聚氯乙烯绝缘胶带或者涤纶绝缘胶带。
5.导线头与设备连接的具体方法是什么?
连接发生在导线头与接线盒、接线端子板等配电和用电设备进出线接线柱或接线螺栓处。线路与设备的连接在实际用电中,比线路之间的连接更为普遍,虽连接处理较容易,牢固性也相对较强,但由于接点多,也是最容易发生电气接触不良,造成安全事故的环节之一。因此,详细给大家讲解一下。
常见连接形式有顶压和旁压两种。
(1)顶压连接
即线头插入接线柱孔内,沿螺纹孔旋动螺杆,使杆头直接紧压在导线头上。要求和应注意的是:
A.插线孔的大小一定要与导线截面相匹配。禁止减小导线截面再插入孔内的做法,当截面过多小于孔截面时,应对导线插接部分进行并股加粗处理。
B.多芯导线进入插孔前,外部应包缠一层导电性能良好,质地柔软,结实防腐的金属薄皮,以防导线头受到螺杆头顶压时,产生松散、断股现象,影响电气接触效果。常用的铝导线尤其应注意此点。
(2)旁压连接
即利用接线螺栓,将导线“绕钩”在螺杆上,再旋动螺母紧压。其要求和应注意的有:
A.在条件许可时,应尽量采用成型导线头接线端子,即先在导线头连接成型端子,再对端子进行压接。
B.小截面单芯铜线(一般10mm2以下)、多芯铜线(2.5mm2以下)、单芯铝线(2.5mm2以下)与接线端子可直接连接(还包括顶压式),但多芯线宜先拧紧搪锡后再连接。
C.多芯及大截面单芯铝线、大截面铜线连接时,应先焊或压接成型接线端子后,再与设备螺栓连接。
D.当接线螺母压接单芯导线自制端子(即将线头弯成半圆钩状端子)或成型端子时,应将弹簧垫圈(一般为高碳钢再经发兰处理)置于端子下面(在弹簧垫圈上再多用一个平垫圈),使电流不经电阻大的弹簧垫圈直接流向平垫圈→螺母→螺杆,以减少接触电阻。
E.当螺栓压接两根自制接线端子时,在两接线端子中间应增加一个金属平垫圈,以增大导线接触面积,降低接触电阻。
F.当电流由一个导体(A)通过接线螺栓向另两个导体(B、C)传输时,应将A夹于B、C之间连接,以避免电能传输发热集中在一个接触面。
G.有时为了计量,往往在电流引入或引出母线、闸刀、保险等接线处夹接一小截面导线,从减小接触电阻、降低温度出发,应避免将小截面导线夹于两大截面导线之间,使大截面导线直接接触。
H.对电磁开关等重要的接线螺栓,应尽量使用接线性能上相当于弹簧垫圈与平垫圈组合,具有良好抗震防松效果的“∧”形导线压接金属垫圈。但应根据导线截面大小选择合适的“∧”形垫圈,即应当“∧”形垫圈在紧固螺母旋紧后,垫圈下沿应距底板平面留有0.5~1.5mm的间隙,防止“反作用力”对增大接触压力起阻碍作用。