【原创】吸入制剂参比制剂及处方工艺研究
一、参比制剂研究
参比制剂是指用于仿制药质量和疗效一致性评价的对照药品,通常为被仿制的对象,如原研药品或国际公认的同种药物。本文分享吸入制剂开发过程中参比制剂的研究。
1. 目的
对参比制剂进行研究(至少3批),考察其关键质量属性,从而确定目标制剂的研发目标,为开发目标制剂提供依据,同时为目标制剂质量标准的制定提供依据。通过对参比制剂的包装说明书及产品特性概要文件进行研读,为制剂说明书的制定提供依据。
2. 参比制剂信息
2.1参比制剂的确定:检索国家药品监督管理局颁布的参比制剂目录(已正式公布或公示稿),确定参比制剂是否已明确。
2.2参比制剂未被国家药品监督管理局颁布的参比制剂目录收载,应根据原研背景信息,确定拟选择的参比制剂,并列出拟选择参比制剂依据,在正式立项后进行参比制剂的备案工作。
2.3处方信息:①可在FDA官网(https://www.fda.gov)检索,查询橙皮书收载是否为FDA参比制剂(RLD)、是否为FDA标准制剂(RS),查询上市产品说明书、上市审评报告、化学综述资料、药学综述资料、临床综述资料等。②欧盟EMA上市品种信息在其官网(https://www.ema.europa.eu/en)查询:上市产品特性概要、上市产品评估报告等。③日本药品上市信息在日本独立行政法人医药品医疗器械综合机构(PMDA)官网(http://www.pmda.go.jp)查询,主要查询信息为IF文件、上市产品说明书;查询日本厚生省价格目录(蓝皮书)确定其是否标注为原研药品。通过以上网站查询得知参比制剂具体信息,汇总列表如表1;具体研究内容见表2。


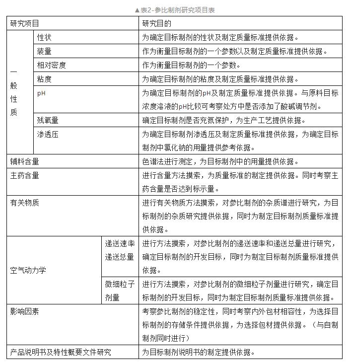
3. 参比制剂研究内容及方法
对参比制剂进行研究,主要研究内容包括:外观和性状、装量、密度、粘度、pH、残氧量、渗透压、所用辅料的含量、含量、有关物质、空气动力学、影响因素。
3.1. 外观和性状
目测
方法:取参比制剂,观察其外观及产品性状。
3.2. 装量
方法:参照中国药典2020年版四部通则0942,取样品5支,分别测定装量。
注意:此项仅做参考用,可用未经标化的注射器读取体积。
3.3. 密度
吸入制剂包装目前主要为小规格单剂量,有0.5mL/支、1mL/支、2mL/支,故采用最基本的称重法进行测定。
方法:取10mL量筒称定,精密移取5mL样品至量筒中称定,计算可得相对密度。
3.4. 运动黏度
方法:参照中国药典2020年版四部通则0633,取适量样品,采用校准过的平氏毛细管黏度计进行测定。
3.5. pH
方法:参照中国药典2020年版四部通则0631,取适量样品,直接进行测定。如参比制剂较贵,样品量较少,可以采用微量pH电极测定。
3.6. 残氧量
方法:取样品3支,用数字测氧仪分别测定。
3.7. 渗透压摩尔浓度
方法:参照中国药典2020年版四部通则0632,取适量样品,用渗透压测定仪直接进行测定。
3.8. 某种辅料含量
可通过查询文献获得辅料含量测定方法,在文献方法基础上进行摸索和调整,可初步确定检测方法,一般首选HPLC法或离子色谱法。
注意:方法经初步验证后,方可对辅料含量进行检测,得出准确可用的辅料用量。
3.9. 含量
方法:搜索并对比现行各国药典和进口注册标准收载的含量测定方法,首选HPLC法,并对含量测定方法进行摸索,初步确定含量测定方法。
注意:需先用自制制剂对方法进行初步验证,然后再对参比制剂进行检测。
3.10. 有关物质
方法:搜索并对比现行各国药典和进口注册标准收载的有关物质测定方法,选择控制标准最严格的那个,在此标准基础上对有关物质测定方法进行摸索,初步确定的有关物质测定方法,应尽可能多的检测出杂质。
注意:需先用自制制剂对方法进行初步验证,然后再对参比制剂进行检测。
3.11. 空气动力学
包括递送速率和递送总量微细粒子剂量。
方法:先用自制制剂进行方法开发,开发内容包括提取溶剂、提取方法、提取体积等,待方法开发完毕,按照开发的方法进行初步验证,然后再对参比制剂进行空气动力学研究。
3.12. 影响因素试验
方法:取参比制剂,去除外包装,考察其在高温(60℃)、光照(4500±500LX,25℃)条件下的稳定性,考察时间30d。
考察项目:性状、pH、渗透压、含量、有关物质、递送速率递送总量、微细粒子剂量。
3.13. 产品说明书及特性概要文件
方法:仔细研读官网获得的该产品说明书及特性概要文件,为拟定产品说明书提供依据。
二、处方工艺研究
(一)目的
通过对工艺进行研究,确定目标制剂的小试工艺,为后期中试及大生产的工艺提供前期依据。在对工艺进行研究之前,需要通过对参比制剂的研究基本确定目标制剂的研发目标,研发目标结果可参考以下表格。

(二)研究内容
主要包括原料药研究、辅料研究、原辅料相容性、工艺研究,本文侧重介绍原辅料相容性和工艺研究。
1、原辅料相容性
吸入制剂为液体制剂,可通过中间体药液稳定性及小试样品稳定性研究来间接考察相容性。不单独进行原辅料相容性研究。
目标制剂一般所用辅料种类与参比制剂一致,根据说明书(查询方式:FDA官网、日本厚生劳动省、EMA)即可查询到所用辅料成分和用量。
2、工艺研究
根据参比制剂的包装,选择合适的包材,吸入制剂大部分采用低密度聚乙烯安瓿瓶作为内包材,使用吹灌封(BFS)工艺。
小试阶段无法达到无菌条件,且非无菌对产品各质量属性无影响,可不考虑无菌及灭菌效果评价。
实验室工艺步骤为:原辅料称量→配液→除菌过滤→无菌灌封。
在小试阶段需对生产工艺进行摸索,具体研究项目如下:
2.1注射用水初用量的选择
配液过程中,均为先取部分注射用水溶解原辅料。根据原料的溶解度(在原料研究中已包括)的不同,选择注射用水的初用量,一般加注射用水的量为70%,如原料在水中略溶,宜选择大体积初用量,如可选择加水量为80%。注意:水的初用量的多少对产品的各关键质量属性无影响,若后续实验中发现该用量不合理,可根据实际情况进行调整。
2.2配液温度的选择
药液配制过程中,配液温度越高,主药和辅料越易溶解,但温度过高可能会造成主药的降解,故须考察配液温度。
通过前期原料强制降解试验,可以知道原料药溶液在高温下的稳定性,根据
结果来确定需要考察的配液温度,一般会考察3个。设定配液温度时也需要考虑到大生产配液所用注射用水温度及BFS灌装对药液温度的要求。
方法:分别设定配液温度,各配制1批药液,分别于0h、4h、8h、24h时取样,考察药液的性状、pH、含量、有关物质。
2.3加料顺序的确定
可根据处方成分各辅料所起的作用,拟定不同的加料顺序,如主药和渗透压调节剂同时投入,或者主药溶解后加入pH调节剂等等。
2.4药液最佳PH范围选择
因pH对药物的稳定性有很大影响,所以需要考察pH值对产品的影响,确定制剂的最佳pH范围。
根据前期对多批参比制剂进行pH测定,得出其pH值范围,根据该范围,拟定不同pH值并对其进行考察。
方法:按处方配制药液,用确定的pH调节剂调节pH,分别于加注射用水至全量前调节pH至不同值(一般选择5个),加注射用水至全量后测定pH,低密度聚乙烯灌装密封后放置于60℃条件下10d,分别考察0d、5d、10d性状、pH、含量和有关物质的变化,从而考察不同pH值对稳定性的影响。
2.5中间体稳定性考察
药液在灌装前一般储存在不锈钢罐中,故须考察药液在该段时间内的稳定性。考察时间可以一般为3天,也可以更久。须考虑到车间出现停电、设备突然故障等突发状况。
方法:配制1批药液,于不锈钢罐中常温保存,分别考察不同时间点的性状、pH、含量、有关物质。
备注:不锈钢最常用的型号为316L,316L性能好,具有一定的耐氯化物侵蚀性能。但是若不能耐受目标制剂,则需要选择其他材料进行研究。
2.6滤材的选择及滤材相容性
药液需要通过滤膜进行过滤除菌,常用滤膜为聚醚砜(PES)、聚四氟乙烯(PTFE)、聚偏二氟乙烯(PVDF),膜的孔径一般不超过0.22μm,可对上述几种常用的滤膜进行筛选,滤材不得脱落纤维、吸附主药、释放异物,并同时考察滤材与药液的相容性。
方法:配制1批药液,分成3份,分别用聚醚砜(PES)/聚四氟乙烯(PTFE)/聚偏二氟乙烯(PVDF)进行过滤,考察过滤前后性状、可见异物、pH、含量、有关物质。
再分别将聚醚砜(PES)/聚四氟乙烯(PTFE)/聚偏二氟乙烯(PVDF)浸泡在各自滤液中24h,考察药液0h、4h、8h、24h的性状、pH、可见异物、含量、有关物质。
注意:由于实际生产中药液与滤膜的接触时间很短,故此处可只考察24h。
2.7药液接触面相容性研究
在生产及使用过程中,药液会与不锈钢、滤膜、密封圈、硅胶等材质有接触,应对药液与这些材质的相容性进行考察。
不锈钢:不锈钢最常用的型号为316L,316L性能好,具有一定的耐氯化物侵蚀性能。但是若不能耐受目标制剂,则需要选择其他材料进行研究。
滤膜:可能用到的滤膜材质有聚醚砜(PES)/聚四氟乙烯(PTFE)/聚偏二氟乙烯(PVDF),如在滤材的选择中进行了滤材相容性试验,此处即可不做。
密封圈:常用密封圈材质为聚四氟乙烯(PTFE)、三元乙丙(EPDM)。
硅胶软管:配制罐与管道之间的软连接采用硅胶软管。
方法:不锈钢:在316L不锈钢容器中配制1批药液,常温放置。分别于0h、4h、8h、24h、48h、72h、96h取样,考察药液的性状、pH、有关物质、含量。(此处可以和中间体稳定性试验结果共用)
滤膜:将聚醚砜(PES)/聚四氟乙烯(PTFE)/聚偏二氟乙烯(PVDF)浸泡在各自滤液中24h,考察药液0h、4h、8h、24h的性状、pH、可见异物、含量、有关物质。(已经在2.6滤材的选择及滤材相容性中考察过,可共用结果)
密封圈:将密封圈浸泡在药液中24h,考察药液0h、4h、8h、24h的性状、pH、可见异物、含量、有关物质。
硅胶软管:将药液灌装在硅胶软管中24h,考察药液0h、4h、8h、24h的性状、pH、可见异物、含量、有关物质。
2.8是否充氮保护的研究(如有)
前期通过对参比制剂的研究中,用测氧仪测定氧气含量,可知参比制剂是否进行了充氮保护。
目标制剂应根据产品中间体稳定性考察结果来确定是否需要充氮保护,若中间体稳定性好,证明含氧量对目标制剂无影响,可不充氮保护;若中间体稳定性差,则需要进行充氮与不充氮的对比试验。
2.9灭菌方法的选择及灭菌对药液的影响
目标制剂为吸入制剂,考虑到临床使用的安全性和实用性,一般采用低密度聚乙烯安瓿瓶作为内包材,故目标制剂拟采用除菌滤过和无菌工艺相结合。
根据溶液剂型灭菌方法选择决策树,考察目标制剂药液能否采用最终灭菌/辅助灭菌。
方法:配制1批药液,灌封于棕色玻璃安瓿中,取部分在121℃灭菌15min,部分在121℃灭菌8min,考察灭菌前后性状、pH、含量、有关物质。
2.10 三批样品确认工艺
用同一批原料连续配制3批样品,考察性状、pH、含量、有关物质,对工艺进行确认。
(三)影响因素
配制1批药液(为了节省时间,也可以选择3批样品确认工艺中的其中1批),分别用不同型号的低密度聚乙烯进行灌装。
将灌装在不同低密度聚乙烯瓶的产品用铝箔袋密封,与除去外包装的参比制剂一同放置,进行影响因素考察。
此文为原创文章,对以上观点,有任何不妥之处,欢迎大家积极斧正,评论留言交流。
更多其他资讯与服务请关注:注册圈。
注册圈,让注册人不再孤单!齐聚各层制药人,加入交流圈一起分享行业知识吧~