近日,全国多地根据当地疫情情况,进一步优化了疫情防控措施。
北京、广州、杭州、南昌、河北、山东等地纷纷取消“四类药品”购药登记,居民通过互联网平台或药店购买退热、止咳、抗病毒、抗生素“四类药品”时,无需再登记个人信息。

疫情当下,为应对可能发生的各类呼吸道疾病该如何准备家庭常备药?《生命时报》 邀请 专家为你解答。
受访专家
首都医科大学附属北京佑安医院感染综合科主任医师 李侗曾
广州中医药大学第三附属医院新冠防治专家组组长、呼吸内科主任 孙志佳
天津市人民医院药学部副主任 史桂玲
适当准备一些常用药即可
近日,“感冒类药品销售量大幅上涨”“北京多数药房买不到连花清瘟”等话题引发热议。某平台上还有网友提问“有没有必要购买呼吸机和制氧机?“
对此,首都医科大学附属北京佑安医院感染综合科主任医师李侗曾表示,能够理解公众在这个时期购入一些药品,除疫情影响外,冬季还要警惕流感病毒等呼吸道传染病叠加流行的风险。因此,适当储备一些解热镇痛的非处方药并无不妥,但没必要大规模囤药。
“除了连花清瘟,像对乙酰氨基酚、布洛芬或者一些复方感冒药,如泰诺、白加黑等,可以适当在家中做好储备,以应对不时之需。”在数量上,李侗曾建议,一个冬季假定有2次呼吸道感染,根据家庭人员数量,每次按5天的药量准备即可。
至于血氧仪或制氧机,李侗曾认为,普通人没必要购买。因为普通人即使得了新冠或流感,也不至于出现血氧低的情况,一旦症状严重须尽快就医。
家庭常备药具体有哪些?
流行病学调查和实验室基因测序分析,奥密克戎BF.7变异株是北京本轮疫情的主要毒株,其特点包括潜伏期短、传播速度快、隐匿性强。与原始毒株相比,BF.7变异株更多表现为发烧、咳嗽、咽痛、鼻塞、流涕等,少数人有呕吐、腹泻等消化道症状。
目前医学上对病毒感染并没有特别好的方法,即使是普通感冒和流感,感冒药也只能起到对症缓解的作用,即针对发烧、咳嗽、流涕等某种具体的症状进行治疗。

无论是新冠病毒、流感病毒,或是普通冠状病毒,在冬季都会出现感染人数增加的情况。即使不考虑疫情,每个家庭也该准备一些常用药,以应对冬季呼吸道疾病高发。
1
咳嗽——美
镇咳药主要有可待因、福尔可定、右美沙芬、喷托维林等,如有频繁干咳症状的人可选用。
最常用的是右美沙芬,在复方感冒药成分中常简称为“美”,对无痰干咳见效快,但连续服用一般不要超过7天。

应特别注意的是,痰少患者使用此类药物应与祛痰药并用;镇咳药不适于痰多的人,可能会抑制咳嗽反射,造成大量痰液不能排出,引起气道阻塞。
2
发热、酸痛——氨、酚、扑、布
上呼吸道感染伴有发热、酸痛的患者,可以选择解热镇痛药物。市面上的复方感冒药中大多含有此类成分,如对乙酰氨基酚(旧称“扑热息痛”,简称为“氨”“酚”“氨酚”“扑”)、布洛芬(简称为“布”或“洛芬”)。
此类药物仅能降低高热患者体温,暂时缓解疼痛,如无发热或疼痛症状则不宜使用。
3
流清涕、打喷嚏——敏、苯
流清涕、打喷嚏时,可选择抑制过敏反应的抗组胺药物,兼有缓解鼻塞作用。
如氯苯那敏、苯海拉明,复方成分中简称为“敏”或“苯”,这类药物有一定程度镇静安眠的作用,可帮助患者入睡,从事驾驶、操作精密仪器的人要慎用。
4
鼻塞——麻
鼻部血管收缩药可使肿胀的鼻黏膜和鼻窦血管收缩,有助于缓解鼻塞、鼻部充血水肿,大多以滴鼻形式给药。
代表药物为羟甲唑啉和(伪)麻黄碱,在复方成分中简称为“麻”,可造成血压升高,禁用于高血压患者。
5
腹泻——蒙
应对急性腹泻的药物有盐酸小檗碱片、蒙脱石散等,其中蒙脱石散是临床常用的止泻药,其疗效确切,且无明显毒副作用。如果拉肚子时间比较长,还合并有发烧、精神状态非常差,应及时就医。
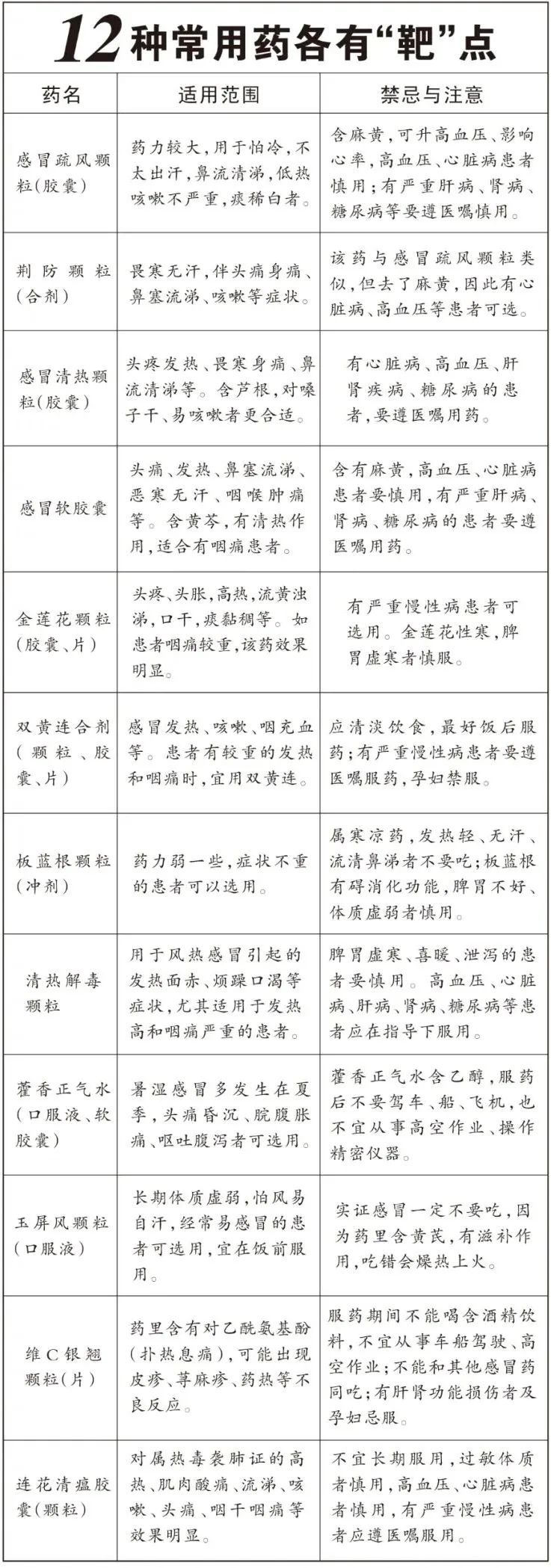
如果是中成药,应根据具体的呼吸道症状合理选择:

(点击图片放大查看,长按保存)
除此之外,家庭小药箱里还应常备其他几类药物,比如应对蚊虫叮咬及抗过敏药物(如风油精、炉甘石洗剂、氯雷他定等),以及创可贴、碘酒等外用药;家有老人的可备些治疗心绞痛的药物(如硝酸甘油片、阿司匹林肠溶片)。
疫情下自行用药请谨慎
病急乱用药,容易急中用错,疫情期间尤其要注意以下细节:
1
预防性吃感冒药没必要
感冒药不能预防各类呼吸道疾病,也无法提高抵抗力,只能在出现咳嗽、发热等症状后,缓解相应的症状。没有生病不要随意吃药,以免增加药物不良反应风险。
2
随便吃抗生素要不得
有些人觉得抗生素“药劲儿大”,对抗感冒更有效,这也是不对的。
常用的抗生素类药物,如阿莫西林、头孢类等都是抗细菌感染的,对病毒无效,因此单纯病毒感染无需使用抗菌药物。
3
复方感冒药不要同服
市面上的感冒药多为非处方药,通常以复方合剂的剂型为主,多是由止咳药、鼻部血管收缩药、解热镇痛药、抗过敏药等几种成分组成。
几种复方感冒药随意叠加,容易造成超剂量用药,增加不良反应。因此,除非有医嘱,不建议随意合并服用。

需要提醒的是,新冠病毒感染者服药应遵医嘱,根据症状科学选择。若在居家隔离中出现不适,可联系社区医生或疾控部门咨询,切勿盲目用药。
除适度用药外,更要好好休息、多喝水。根据病毒自限性特点,多数人1~2周通常可自愈。但如果发烧超过了三天仍没有缓解,尤其伴有呼吸急促时,应立即前往医院就诊。
科学用药只是防治呼吸道疾病的一个方面,日常做好防护更加重要。出现流感样症状后,最好主动居家隔离观察,不带病上班;就医时要做好防护,避免交叉感染。
对老年人和有基础性疾病的人群来说,及时接种疫苗仍是预防新冠肺炎和冬季流感的有效方法。▲
来源:生命时报公众号