1选择正确的运输方式
对于跨境运输,在线零售商和品牌面临的最大挑战是如何管理客户对运输时间的期望。随着越来越多的客户对次日达和更快的交货需求增多,如果不熟悉各种可用方案,及最好地管理他们的自身成本及客户期望,那么与竞争对手相比,他的跨境运输都可能处于明显的劣势。因此,正确地选择是使自己与其他品牌区分开来以赢得客户信任的重要一步。
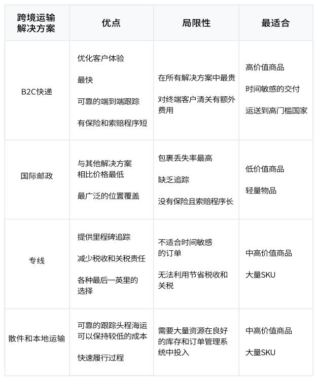
跨境运输的主要类型及其好处和局限性:
B2C快递:全球快递公司可直接从一个履行中心运送货物至全球终端客户。如果价格合理,国际交货只需2至3天,这将为您带来最佳的客户体验。但是,将大件物品运送到某些国家的价格可能会过高。
国际邮政:类似于快递服务,订单从一个地方发送到世界各地,但是比使用国际提供商提供的速度更慢,更具性价比的运输服务。根据目的地,可能需要7到30天才能到达客户手中。
专线:将订单分拣并打包到全球履行中心(通常在中国内地或香港),然后批量运输到一个区域目的地,它们将被分解成单个订单,并由当地承运人进行最后一英里派送。头程使用空运,使用快递服务进行最后一英里派送,可以使快递和标准服务很好地融合在一起,运输时间通常在8到12天之间。
散件和本地运输:类似于专线,将货物散装运输到某一个区域中心。但是,提货和打包仅在下订单后发生,然后使用本地运输渠道运输。这可以大大降低从订单到交货所花费的时间,以及细致的库存管理可能意味着头程使用海运可以节省可观的运输成本。该解决方案需要在区域中心有一个可靠的合作伙伴,有良好的库存订单管理平台,以使在线零售商和品牌商能够轻松地管理其业务。


根据生产地点和您的核心市场,多种承运方式能达到最经济高效,对用户友好的结果。可以通过以下方式实现:可以与多个市场中的主要承运人建立牢固的关系,以便从良好的定价和优质的服务中,受益,或者使用综合物流服务商通过他们的拼装体积和转嫁节省费用来协商更好价格。对于非企业化,的在线零售商来说,使用综合物流服务商通常是更好的选择。这些服务商中大多数都提供线上平台和集成,以允许零售商和品牌商在一个地方管理订单,仓储和付款,从而提高品牌商的运营效率。
2 包装选择
当涉及跨境电商的包装时,最重要一点是最大程度地降低运输成本。运输成本基于货物的尺寸和重量以及实际重量与体积重量的比率,这是一种用于确定货物实际体积的定价技术。
应考虑到包装设计,因为某些运输渠道会根据体积重量收费,并有一定的限制,因此在零售环境中看起来不错的包装可能最终会增加运输成本。如果运输成本过高,线上消费者往往会放弃购物车,因此应特别注意这一经常被遗忘的因素。
以下是一些对包装的提示:
请使用耐用且符合行业标准的正确外包装材料,以最佳保护,确保客户收到的产品完好无损。
根据所运送产品的不同,可能会使用轻质的缓冲材料来保护易碎物品。气泡包装纸,聚苯乙烯碎屑和气垫膜是一些常用的材料。但是在这种情况下,包装尺寸可能会增加,因此在线零售商必须在保护和尺寸之间取得平衡。
在最大表面积的顶部或侧面贴上适当的发票和标签,以便于识别。
品牌包装可以增强品牌认知度,优化客户体验,并确保品牌的每个触达点都能传达一致的信息。
从您的承运人处查看所有特定的包装要求,并和他们的期望保持一致。28%的购物者将放弃他们的购物车,如果存在无法接受的运输成本。

根据Package Insight的一项研究,当消费者收到损坏物品的包裹时,58%的消费者"不太可能"再次从同一零售商处回购。
3税收和关税
大多数跨境运输在进入任何目的地时均需缴纳适当的进口税和关税。计算正确的税费金部是一个复杂的过程,并且本身就是一项专门服务。
税收
通常,对所有产品征收相同的税率,尽管大多数国家/地区在某些类别上也有免税的规定。一些国家或州规定了免税门槛,因此对此点有定的了解对于确定使用哪种运输服务很重要。例如,任何进入美国的价值低于800美元的订单都无需缴纳营业税,因此,如果您的大部分订单低于此门槛,那么跨境直运可能比头程散件拼装运输更高性价比,因为拼装将对整批货物的价值征收销售税。
综合物流服务商或货运代理通常可以通过专业知识来指导这一领域。
关税
HS代码是世界海关组织(WCO)维护的国际标准,用于准确地分类和识别贸易商品并在统一的识别系统中分配正确的关税。它是所有进口商和出口商在使用适当的HS代码对所有进口货物进行正确分类的法律要求。错误使用HS代码通常会导致通关延误,产生额外费用,甚至在极端情况下会没收货物。
关税通常根据以下条件计算:
产品类别和用途/功能(HS代码)
相关进口配额
出口国
使用的原料/成分
运输费
事前或事后付款
除国际邮政外,大多数运输渠道都可以选择在出发点预先清算税款或关税,或者在货物在目的港清关时付款。两种情况都可能导致额外的费用,因为通常会在寄件人处收取DDP (完税后交货)附加费以进行预先清关,或在收件者处收取清关手续费。关于客户体验的其他要素也要考虑在内。

税收资源
英国-税收和关税-https://www.gov.uk/
德国-税收和关税-http://www.zoll.de/DE/Home/home_node.html
法国-税收和关税-http://www.douane.gouv.fr/
美国-美国海关和边境保护局-https://www.cbp.gov/
美国国际贸易委员会的交互式关税和贸易数据网-https://dataweb.usitc.gov/
加拿大-加拿大边境服务局-http://www.cbsa-asfc.gc.ca/menu-eng.html
加拿大政府:GST / HST-https://www.canada.ca/en/services/taxes/ gsthst.html
加拿大政府:消费税,关税和征费https://www.canada.ca/en/services/taxes/excise-taxes-duties-and-levies.html
中国-海关总署-http://www.customs.gov.cn/
日本-日本海关-http://www.customs.go.jp/index.htm
韩国-韩国海关总署-http://www.customs.go.kr/kcshome/main/index.do
澳大利亚-澳大利亚税务局-https://www.ato.gov.au/
巴西-外贸综合系统(SISCOMEX)-http://www.portalsiscomex.gov.br/
阿联酋-阿联酋政府阿联酋海关-https://government.ae/en/information-and-services/financial-and-invest/clearing-the-customs-and-paying-customs-duty
印度-香港海关中央委员会:印度海关电子商务/电子数据交换(EC / EDI)网关-https://www.icegate.gov.in/
4 附加费
伴随特殊情况,承运人会收取一定的附加费,以保持较高水平的送货服务。根据不同原因、承运人和地点的而有很大差异。
因此,重要的是要了解什么会触发此类附加费。
承运人加收附加费的最常见原因如下:
预清税和关税(DDP货物):大多数快递员将需要为每批货物准备和提交的其他文书工作收取附加费。
偏远地区:送货目的地偏远时,将收取附加费,这意味着该位置难以到达或服务;位于偏远地区; 或位于岛屿和高地上。
危险货物: 当需要处理和运输经国际航空运输协会和国际公路危险货物运输认证为危险货物的物质和商品时,快递员要求处理费。
超大件货物:快递员在货物或托盘超过限制的重量和尺寸标准时收费。
额外燃料:当燃油价格变化导致快递的总成本增加时(通常适用于航空快递),将会有燃油附加费。
安全:运输目的地持续处于战争,内乱,恐怖主义或其他威胁时,品牌商必须支付附加费。
不正确的发货信息:如果提货时的收货地址不正确,或者无法履行订单,快递员将收取附加费,以进行文件更正。

5 退货和退款
退货运输成本,限制性的退货政策以及不良的客户服务沟通是导致退货在线购买产品时产生负面客户体验的3个关键因素。消费者通常担心高昂的退货成本,复杂的退货或退款流程以及繁琐的更换或维修安排。
为了避免这种负面的客户体验,需开发一个Web退货系统,该系统允许客户自己打印退货标签并跟踪退货包裹,从而使他们可以控制部分逆向物流。
另一个考虑因素是内部管理退货流程,还是外包给第三方物流服务。后者可以节省时间和成本,但在监控退货和退款方面灵活性较差。
为了促进具有丰富客户体验的逆向物流,全面,简明和透明的产品退货政策也应体现在线零售商的法律义务中。退货和退款的标准和消费者权利因国家/地区而异。可能有必要为每个地区,国家甚至行业创建一套单独的条款和条件,以符合各自的要求和期望。
良好的退货政策的一些重要考虑因素包括:
客户退货期限为多长时间?
如果产品是跨境运输的,是否可以选择在本地退还的本地地址?
谁负责退货运费?
成功退货或退款的一些有效原因是什么?
退货或退款程序是什么?
退回的物品是否可能要为退回税项缴纳税收和关税?
运费和其他费用过高时,还有其他选择吗? 全额退款可能仅对低价值商品具有成本效益,而对中高价值订单而言则不符合经济效益。

6.全球仓储
在主要的市场中,有大量客户的跨境运输商经常使用多个仓库,以优化其运输成本和效率。仓储设施应当有战略性地位于靠近多个客户群的区域,以通过优化运输成本,路线和时间来增强全球物流能力,以便轻松,高效地进行本地和国际运输。各个仓库团队需要可靠且高效,以便能够在所需时间范围内拣货,打包和调度订单。
以下是一些有助于您选择合适的仓库地点的注意事项:
本地最后一公里解决方案的可用性:哪些本地运营商可以接您的订单并交付给该地区的最终客户?
客户订单:您的大多数订单来自哪里? 基于此,考虑到承运商的实用性,哪个位置最适合以较低的价格高效运输?
产品类型:您的产品有特殊存储要求吗? 例如,它们是否由危险,易燃或化学材料组成? 是否需要将它们存储在水,温度或化学系统中?
容量:您的业务增长速度快吗?短期内您将需要额外的存储空间吗?
成本:您的仓库位置最划算吗?
B2B订单与B2C订单:B2C订单都是关于速度,准确性和客户服务。履行通常涉及较多的单个订单,但每个订单都包含较少的数量。另一方面,B2B订单在很大程度上取决于交货时间的准确性。有时甚至取决于特定时间段内的交货。B2B发货通常涉及更多数量,并间接到达最终客户。
当地气候:温度,湿度和天气通常是否适合存储您的核心产品,尤其是电子产品,易碎产品,化学药品和易腐商品?
7 库存管理
库存管理对于监督存储,订单和产品销售非常重要。 通常很难将库存量与客户需求相匹配。 但是,将在线销售平台与仓储设施实时同步的自动化订单管理系统可以通过为您提供集中的库存控制来克服此难题。先进的管理系统可以跟踪所有库存变化,装运记录和订单状态,以确保跨渠道的信息顺畅流动。为了有效管理库存水平和客户发货,库存系统不仅必须与公司的后台系统集成,而且还必须与供应商和物流系统集成在一起。
控制库存,以最佳价格在不同地区有效销售。在线零售商和品牌商可以根据客户的行为,季节性和产品趋势,通过对滞销的产品进行促销来改善产品种类,以清除其他产品的库存空间。库存转移对于管理过多和过时的库存是必需的。
一些库存管理技术可帮助您节省资金并有效控制库存:
先进先出(FIFO):有组织的仓库将确保通过先运输旧商品,将旧产品放在前面,新产品放在后面,以实践FIFO。
库存预测:根据历史数据,市场趋势,季节性,业务增长率以及计划的销售和促销活动,预测客户需求以准备进出库存。
库存盘点:定期盘点至关重要。重要的是要知道您拥有的确切数量,并与客户需求匹配。
计划:针对可能出现的任何问题事先制定应急计划,以指导您的工人采取步骤解决问题。 例如,您可以针对以下情况设计指南:仓库何时达到最大容量,何时库存不足以应对高峰季节,何时装运信息不正确等。