在这个人人都是自媒体的时代,每个人都可以在社交媒体上分享他的生活,同时也可以分享商品。栖息地APP是一款面向大众的社交电商平台,通过用户产出的内容和社交互动的形式来进行商品的服务的销售。本文作者对栖息地APP进行了拆解分析,一起来看看吧。

一、文档综述
1. 文档属性
2. 产品介绍
产品定位:
栖息地APP是一款面向大众的社交电商平台。
此APP将电子商务与社交媒体相融合,通过用户产出的内容和社交互动的形式来进行商品的服务的销售。在这个人人都是自媒体的时代,每个人都可以在栖息地APP中分享他的生活,也能欣赏他人的分享,在其中享受属于自己的宁静时刻。
APP鼓励用户积极发帖进行互动,为大家创造一个更公开活跃的好物分享环境。平台采用自营加品牌直销的模式实现消费者、店主以及供应链的三方连接,通过发帖者的传播和分享的方式解决消费者的购物需求。
产品综述:

3. 需求整理
需求分析:
近年来,随着移动互联网的快速发展、人均可支配收入的提高及网络支付、快递服务等基础设施不断完善,我国网络购物规模持续扩大。商务部电子商务司负责人30日介绍2022年网络零售市场发展情况时表示,2022年,我国网络零售市场总体稳步增长。国家统计局数据显示,2022年全国网上零售额13.79万亿元,同比增长4%。其中,实物商品网上零售额11.96万亿元,同比增长6.2%,占社会消费品零售总额的比重为27.2%。
根据国家统计局、中商产业研究院整理的资料显示,用户网络购物的消费习惯已逐步形成。

由此可见,未来随着人们的收入水平提高、消费结构改善、教育水平提升,国内电商行业将持续稳定发展,需求也将会越来越大。
需求汇总:

二、行业分析
1. 概况
社交电商是指通过社交网站、社交平台、微信、微博等社交媒体、网络媒体等媒介,通过社交互动、用户自生内容辅助商品的购买和销售行为,并将关注、分享、沟通、讨论、互动等社交化的元素应用于电子商务交易过程的现象。
社交电商是电商行业利用社交,娱乐与用户绑定,通过不同的内容吸引用户,这就需要平台所呈现的内容有场景、有创意、有个性、有温度,贴近用户的现实生活甚至精神生活。
2. 发展历史
社交电商的起源可以追溯到2007年,当时淘宝推出了“淘宝微店”功能,让用户能够在微信上开设自己的店铺。此后,随着社交媒体的兴起,社交电商开始进入快速发展阶段。2011年,美国社交电商平台Wanelo成立;2013年,中国社交电商平台“拼多多”正式上线;2015年,微信小程序上线,为社交电商提供了更加便捷的销售渠道。
随着拼多多、云集、小红书等的崛起,掀起社交电商行业热潮,越来越多的企业也想来分得一块蛋糕。
3. 发展现状
当前,社交电商已经成为全球电商市场不可忽视的一部分。在中国,拼多多已经成为电商领域的第三大巨头;在印度,Meesho是最受欢迎的社交电商平台之一;在美国,Instagram购物已经成为消费者购买产品的主要方式之一。
2020年新冠疫情的影响,人们的生活方式和消费习惯有了一定的改变,部分用户的消费行为变得更加谨慎和保守,这意味着在此社会背景转变的情况下,商品的性价比与消费过程的信赖感在消费行为中所占据的影响比重越来越大。很大程度上为利用个体传播优势和口碑传播效应的社交类电商提供了良好的发展环境和独特的商业优势。
4. 发展前景
随着社交媒体的普及和技术的发展,越来越多的消费者习惯在社交媒体上购物,通过内容传递中对购物的引导,用户在内容阅读中产生购买欲望,实现购物转化。因此,社交电商将成为电商行业的主流模式,而社交内容电商又是其中的一个重要的分支。
首先,社交媒体数量庞大,全球社交媒体用户已经超过30亿,预计未来还会持续增长,这为社交内容电商提供了巨大的用户基础和商机。其次,随着疫情慢慢结束和社会经济的发展,消费者的水平和生活品质也在逐步改善,人们对于个性化/定制化的商品需求日益增加,而社交内容电商可以利用社交媒体平台上的用户数据和算法技术,针对性地为每位用户提供个性化的商品推荐和购买服务。
综上所述,社交内容电商在未来几年中有着广阔的发展前景。但相应的,面对竞争激烈的电商市场和用户需求的快速变化,社交内容电商需要不断创新和优化自身服务,才能在市场中占据一席之地。
三、产品结构

四、产品设计
1. 全局说明
1)权限说明
未登录:用户只可浏览其他用户发布的内容
已登录:用户可以享受一切服务
2)页面内交互
存在按钮的功能均为点击跳转,浏览整个页面上下滑即可(上滑至最顶端实现刷新)
页面间交互:
切换方式:底部按钮跳转、滑动切换;
底部按钮跳转使用于所有一级页面之间的切换,滑动切换仅使用一级页面下子页面之间的切换。
2. 部分功能需求说明
1)登录/注册

页面功能详细说明:
①页面名称:登录/注册页
②页面入口:用户刚打开APP或用户在未登录状态下想要评论、购物等操作
③页面构成:flash页面、登录注册按钮
④页面逻辑内容及交互详细说明
a.登录
用户点击“手机号登录”、“QQ登录”,“微信登录”的按钮分别弹出对应的登录窗口,用户通过键盘输入账号和密码后即可实现账号的登录
b.注册
当新用户首次使用app时,点击创建新账户弹出注册窗口,用户填写完个人信息后完成注册账号流程,注册完成自动登录。
2)主页/推荐页

页面功能详细说明:
①页面名称:主页/推荐页
②页面入口:用户打开APP后展示主页页面、用户通过下滑栏点击主页/推荐页展示相应页面
③页面构成:顶部工具栏、动态内容展示
④页面逻辑内容及交互详细说明
a.内容展示
用户通过上下滑动可以查看平台呈现的内容,在顶部上滑实现刷新,点击内容跳转至内容详情页。用户针对喜欢的内容可以点击“喜欢”按钮表达喜欢,点击后图标变为蓝色,用户点击列表图标可以将商品添加至“想要”或“拥有”,也可以分类收藏,对感兴趣的内容可以发布评论,针对自己已发布的评论可以进行编辑与删除。
b.左部菜单
用户点击顶部菜单栏左侧的菜单按钮出现侧边栏,栏目分为“FANCY”、“CONNECT”、“YOU”三个板块,用户点击对应板块实现相应页面的跳转(目前已做功能:点击“个人主页”跳转至用户主页;点击“上传”跳转至发文界面)
c.页面选择菜单
用户点击页面名称下的灰色箭头出现下拉框,用户可以通过点击“主页”、“推荐页”跳转至对应页面,也可点击商品类别浏览分类后的内容。
d.搜索
用户点击搜索按钮跳转至搜索界面,搜索界面详情详见后文。
3)商品详情页

页面功能详细说明:
①页面名称:商品详情页
②页面入口:用户在主页或推荐页点击感兴趣的帖子后跳转
a.帖子展示
用户通过上下滑动可以查看商品详细内容,喜欢图标与列表图标详见上文,展示商品价格,用户点击购物车按钮弹出加入弹窗,用户选择完商品规格后可完成添加并跳转至购物车页面
b.商品信息展示
用户通过点击“描述”、“照片”、“快递”可查看商品详细信息
c.评论内容
用户可查看其他用户发表的评论,也可点击输入框发布评论。点击其他用户的头像可跳转至该用户的个人主页,点击其评论可以艾特该用户、翻译该用户评论内容、反馈评论
d.作者信息
页面最后展示帖子作者的头像和名称,及其主页展示的部分照片
4)个人主页

页面功能详细说明:
①页面名称:个人主页
②页面入口:用户点击头像跳转至对应用户主页
③页面构成:动态内容展示
④页面逻辑内容及交互详细说明
展示用户名称、头像、点赞数。关注数和粉丝数信息,若为自己主页,则头像下方为“编辑资料”按钮,若为他人主页则为“关注”按钮,用户点击后按钮变蓝 。下放为展示区域,用户点击相应版块可查看用户展示的照片。
5)发布页

页面功能详细说明:
①页面名称:发布页
②页面入口:用户在主页点击“上传”跳转至发布页
③页面构成:输入框、键盘
④页面逻辑内容及交互详细说明
用户点击输入框输入文字,点击加号添加图片,完成后点击发布实现发帖,发布后自动跳转至主页。
6)搜索页

页面功能详细说明:
①页面名称:搜索页
②页面入口:用户点击主页搜索按钮跳转至搜索页
③页面构成:键盘、输入框
④页面逻辑内容及交互详细说明
用户点击输入框出现键盘,通过输入文字实现相关内容的搜索,搜索完成后更新搜索历史。
7)购物车页

页面功能详细说明:
①页面名称:购物车页
②页面入口:用户在商品详情页将物品添加至购物车后跳转
③页面构成:内容展示
④页面逻辑内容及交互详细说明
展示商品信息,包括店铺名称、商品照片、商品名称、商品价格等信息。用户点击“编辑”和“删除”按钮可以实现对购物车内容的修改,点击输入框输入备注。完成后点击确认弹出填写地址窗口,完善后跳转至付款成功页。
8)付款成功页

页面功能详细说明:
①页面名称:付款成功页
②页面入口:用户在购物车完成付款后跳转
提示用户已付款成功,显示其收货信息,下方展示系统推荐商品,用户可上下滑动查看。点击页面左上角返回图标返回主页。
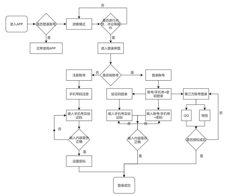
五、部分业务流程图
1. 登录注册

2. 购买商品流程图

六、运营计划
1. 前期运营计划
通过网络广告、社交媒体宣传、口碑传播等方式让目标用户知晓该软件的存在,并激发他们*载下**和使用的兴趣。
利用UGC(用户生成内容)来提高用户黏性,比如推广用户原创作品、组织线下活动等,并保证内容质量。
2. 长期运营计划
产品升级:不断改进和升级产品功能,优化用户体验,满足用户需求,提高用户黏性。
社区建设:创建和维护用户圈子,开启签到功能,鼓励用户互动、分享、合作等,增加用户互动粘性和用户参与度。
商业变现:探索多种商业变现模式,如广告植入、商家入驻、积分商城等,为公司带来收益,支撑长期发展。
七、项目风险
1. 隐私泄露风险
用户在使用校园兴趣社交软件时,可能会提供自己的个人信息,如姓名、学号、联系方式等,这些信息如果被不法分子获取,就有可能导致身份被冒用、财产损失等问题。所以在后台数据库设计上,要符合网络安全的要求。
2. 色情低俗内容风险
在社交和交易的过程中可能存在色情低俗的内容,如果未成年人接触到这些内容,就有可能对其心理造成伤害。所以在帖文和信息发布时,必须要有后台数据库的敏感信息判断和管理员处理。近年来不断扩大的男女对立,阶级矛盾有可能会对内容的生态建设带来威胁和破坏。所以平台在接下来的发展中需要加大对内容生态的维护与管理的力度。
3. 诈骗风险和交易风险
一些不法分子可能会利用软件的漏洞或者通过虚假宣传等手段进行诈骗活动,所以,在发布交易帖文时,要管理员核实外挂链接的真实性,要从发布源头进行判断,也要提醒用户在使用APP时注意不要添加其他平台联系方式。
八、发展建议及总结
聚集一大批红人博主资源,通过红人博主的分享刺激粉丝及用户的购物欲望,致力于为用户打造时尚搭配,平台召集优质商家入驻,实现用户从发现到购买的生态闭合。打造分享社区模式,以用户分享为主来形成良好的口碑。
换句话说,首先要靠内容吸引粉丝,其次要有足够多的利润和充足的流量吸引分销商和发帖博主,想要在社交电商领域站稳脚跟,就必须抓住粉丝、代理商、加盟商。利用消费者的购物心理,利用消费者的消费需求进行裂变。
社区运营的关键在于帮助打造个人 IP,不仅要做到个性、内容要 IP化,还要做到服务和场景的 IP化;社区运营需要设计利益共享机制,实现平台和个人利益的*绑捆**,只有利益共享机制公平公正,用户才会有归属感,才能长久合作。
总之,社交电商App的核心是在社交基础上进行商品销售和推荐。用户除了需要良好的社交功能,还需要能够找到适合自己的商品和内容,享受优质的购物体验和服务。作为产品经理,需要注意这些需求,并且不断优化产品功能和服务,以吸引更多用户并提升用户体验。
九、其他
1. 性能需求
APP前端阅读页面的阅读体验,需要滚动流畅,滚动阅读时不停顿。
展示数据的时候需要即时展示,不可以感受到明显的后台查询过程。
2. 兼容性需求
需要兼容IOS主流版本、安卓主流版本。
附原型图地址:https://32tfxb.axshare.com
本文由 @打不赢怪兽 原创发布于人人都是产品经理,未经许可,禁止转载。
题图来自 Unsplash,基于 CC0 协议。
该文观点仅代表作者本人,人人都是产品经理平台仅提供信息存储空间服务。