近日,国内权威安全媒体GoUpSec深入调研了17家国内工控安全厂商,从产品功能、应用行业、成功案例、安全策略等维度对各厂商工控安全产品及服务进行深入了解,整理形成了2023年中国网络安全行业《工控安全产品及服务购买决策参考》,六方云凭借在工控安全领域的技术实力和品牌影响力成功入选该报告。

工控系统是国家关键信息基础设施的重要组成部分,同时也是关键基础设施网络攻击的重点目标。随着互联网在工业控制系统中的广泛应用,针对工业控制系统的各式网络攻击事件日益增多,尤其在电力、石油、铁路运输、燃气、化工、制造业、能源、核应用等相关领域的关键网络一直都是全球攻击者的首选目标。
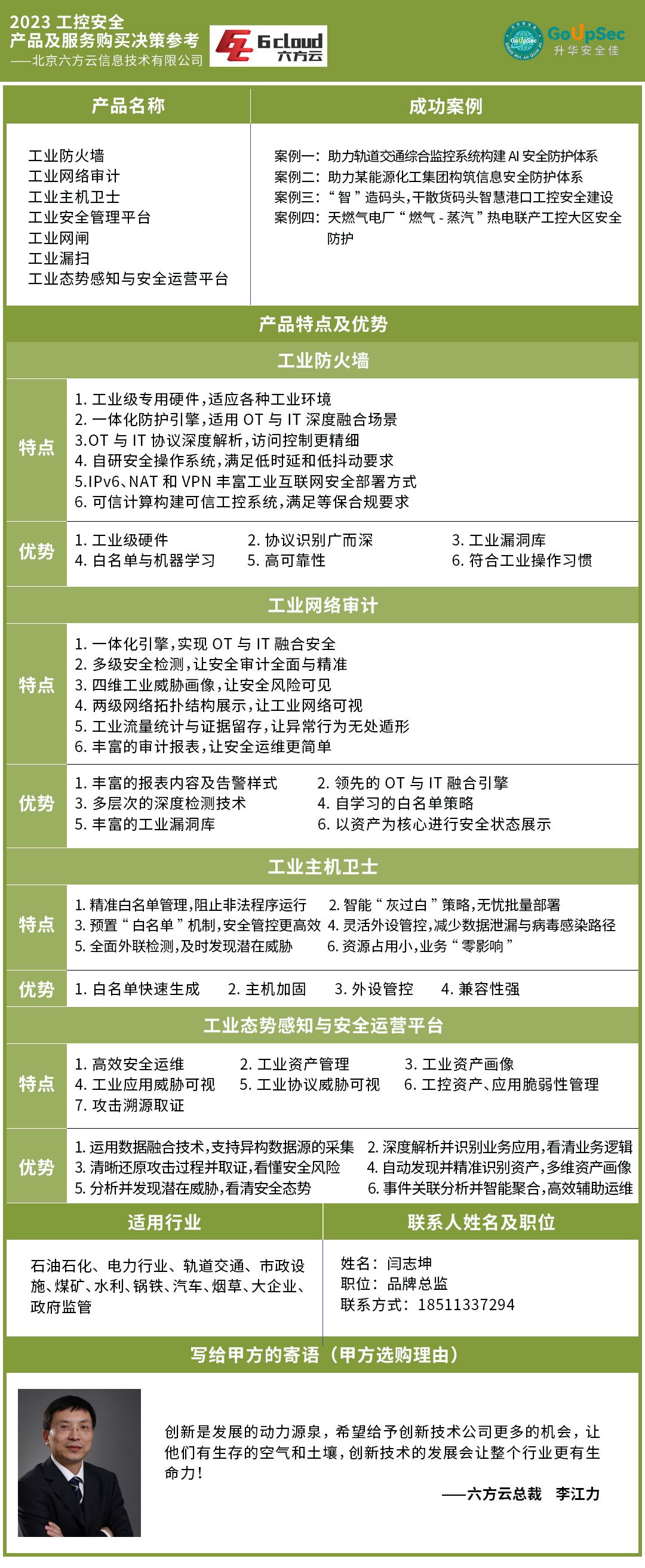
作为国内第一家将人工智能技术应用于关键信息基础设施保护、工业互联网安全中的创新企业,六方云在石油、石化、电力电网、智能制造、钢铁、*草烟**、煤矿、燃气、交通、水利等重点行业都建立了大量的安全实践和成功案例,能够为工业互联网设备层、边缘层、平台层和应用层提供更完善的安全检测与防护能力,符合工业场景下工控系统网络安全建设的现实需求。

入选《工控安全产品及服务购买决策参考》是业界权威机构对六方云工控安全硬实力的认可与支持,六方云高度重视工业控制系统的网络安全防护工作,依托于多年工业互联网安全与关键信息基础设施保护领域的实战经验,以全面化、体系化的安全产品为核心,以整体化、定制化的解决方案为抓手,基于工业企业的复杂安全需求,提供全过程、全天候、全方位的精准化安全服务,为用户构建覆盖工业行业全生命周期的安全保障体系,确保工业互联网企业安全稳定运营。
百尺竿头,当更进一步。随着企业数字化转型和IT/OT融合的深入,资产、漏洞、威胁快速增长,工控系统安全态势和策略正在从“以OT网络为中心”向“以资产为中心”过渡,六方云依靠人工智能技术融合创新安全产品,将工控环境的物理网络安全与IT安全纳入统一的治理模型中,真正意义上满足“以资产为中心”的工控安全新阶段核心目标,成为工业数字化转型和关键信息基础设施安全的坚实守卫。