前几日,祖国送给海外留学生的前几日,祖国送给海外留学生的“健康包”“健康包”火了,这份爱心包裹里有2只KN95口罩、20只医用外科口罩、两盒连花清瘟胶囊、一包80片的消毒纸巾以及一本防疫指南,火了,这份爱心包裹里有2只KN95口罩、20只医用外科口罩、两盒连花清瘟胶囊、一包80片的消毒纸巾以及一本防疫指南,作为“健康包”中的唯一药物——连花清瘟胶囊(颗粒)格外引人注目。作为“健康包”中的唯一药物——连花清瘟胶囊(颗粒)格外引人注目。

图源:网络图源:网络
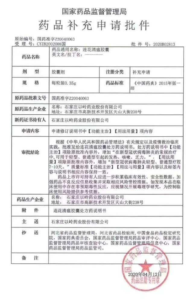
就在昨日(4月14日),以岭药业正式发布了就在昨日(4月14日),以岭药业正式发布了《关于连花清瘟胶囊(颗粒)新增适应症申请获得批准的公告》《关于连花清瘟胶囊(颗粒)新增适应症申请获得批准的公告》。。

图源:网络图源:网络
审批结论为:根据《中华人民共和国药品管理法》有关规定以及疫情救治临床实践,批准连花清瘟颗粒说明书中“功能主治”项增加“在新型冠状病毒性肺炎的常规治疗中,可用于轻型、普通型引起的发热、咳嗽、乏力。”审批结论为:根据《中华人民共和国药品管理法》有关规定以及疫情救治临床实践,批准连花清瘟颗粒说明书中“功能主治”项增加“在新型冠状病毒性肺炎的常规治疗中,可用于轻型、普通型引起的发热、咳嗽、乏力。”

图源:药监局图源:药监局
可用于新型冠状病毒肺炎治疗等关键字眼一时将连花清瘟胶囊推上热搜,引发众人讨论。可用于新型冠状病毒肺炎治疗等关键字眼一时将连花清瘟胶囊推上热搜,引发众人讨论。
为非典而生,创始人身价百亿为非典而生,创始人身价百亿
连花清瘟的创始人吴以岭曾被评为“A股最富院士”,据胡润2020年2月26日发布的《2020胡润全球富豪榜》显示,吴以岭家族拥有110亿元财富。连花清瘟的创始人吴以岭曾被评为“A股最富院士”,据胡润2020年2月26日发布的《2020胡润全球富豪榜》显示,吴以岭家族拥有110亿元财富。
其本人更是各大富豪榜上的常驻嘉宾,也曾拿过国家科技进步一等奖。而此次的审批公告直接让以岭药业的股价暴涨,截止4月14日中午11时许,以岭药业股价为29.42元,上涨3.34%。其本人更是各大富豪榜上的常驻嘉宾,也曾拿过国家科技进步一等奖。而此次的审批公告直接让以岭药业的股价暴涨,截止4月14日中午11时许,以岭药业股价为29.42元,上涨3.34%。
创始人吴以岭如今的身价和此次作为抗疫物资而大火的连花清瘟胶囊脱不开关系,而这款药的诞生同样因为疫情——非典。创始人吴以岭如今的身价和此次作为抗疫物资而大火的连花清瘟胶囊脱不开关系,而这款药的诞生同样因为疫情——非典。

据悉,连花清瘟胶囊从2004年至今,已经累计20余次被中国国家卫健委、国家中医药管理局等部门列入治疗流感等呼吸道疾病的诊疗方案。据悉,连花清瘟胶囊从2004年至今,已经累计20余次被中国国家卫健委、国家中医药管理局等部门列入治疗流感等呼吸道疾病的诊疗方案。
2020年3月23日,在湖北武汉的新闻发布会上,中央疫情防控指导组专家组成员、中国工程院院士张伯礼表示,2020年3月23日,在湖北武汉的新闻发布会上,中央疫情防控指导组专家组成员、中国工程院院士张伯礼表示,连花清瘟胶囊的主要功效是清瘟解毒、宣肺泄热,对轻症和普通型新冠肺炎的患者有确切的疗效。连花清瘟胶囊的主要功效是清瘟解毒、宣肺泄热,对轻症和普通型新冠肺炎的患者有确切的疗效。
在关于连花清瘟的说明书里,描述到该药可用于治疗流行性感冒属热毒袭肺证,症见发热或高热,恶寒,肌肉酸痛,鼻塞流涕,咳嗽,头痛,咽干咽痛等。在关于连花清瘟的说明书里,描述到该药可用于治疗流行性感冒属热毒袭肺证,症见发热或高热,恶寒,肌肉酸痛,鼻塞流涕,咳嗽,头痛,咽干咽痛等。
在网络上关于该药作用的讨论里:在网络上关于该药作用的讨论里:
支持者支持者认为,这款药用来治疗感冒非常好用,家中常年都囤着这个药。更客观一点的认为说该药有效果不是说吃这个能够完全治愈,而是至少能够作为一种治疗方式,再配合其他药物,达到更好效果。毕竟任何患者的治疗都是综合各个因素的结果,既有普遍性,也有特殊性。认为,这款药用来治疗感冒非常好用,家中常年都囤着这个药。更客观一点的认为说该药有效果不是说吃这个能够完全治愈,而是至少能够作为一种治疗方式,再配合其他药物,达到更好效果。毕竟任何患者的治疗都是综合各个因素的结果,既有普遍性,也有特殊性。
反对者反对者认为,没有临床数据和研究支持,这个官宣立不住脚。认为,没有临床数据和研究支持,这个官宣立不住脚。更多的人更多的人,则是持观望状态。,则是持观望状态。
工厂加急生产,连花清瘟胶囊大有用处?工厂加急生产,连花清瘟胶囊大有用处?
2020年初,新冠肺炎在中国武汉爆发,随后蔓延至全国各地,一时没有特效药进行诊治。而以岭药业生产的连花清瘟胶囊(颗粒)作为中国国家卫健委《新型冠状病毒感染的肺炎诊疗方案》推荐用药,其市场需求可谓暴增。2020年初,新冠肺炎在中国武汉爆发,随后蔓延至全国各地,一时没有特效药进行诊治。而以岭药业生产的连花清瘟胶囊(颗粒)作为中国国家卫健委《新型冠状病毒感染的肺炎诊疗方案》推荐用药,其市场需求可谓暴增。
据悉,为了让市场需求得到满足,助力疫情防控,以岭药业的所有生产线全天候争分夺秒地工作,只为抢产连花清瘟产品。据悉,为了让市场需求得到满足,助力疫情防控,以岭药业的所有生产线全天候争分夺秒地工作,只为抢产连花清瘟产品。
关于连花清瘟,钟南山介绍,对于新冠肺炎,中医角度来讲是热和湿,有很多症状包括咳嗽、发烧、无力、腹泻等。中医药对这些症候的治疗是有效的,还是应该非常强调中成药用现代医学的办法来认真地考察。关于连花清瘟,钟南山介绍,对于新冠肺炎,中医角度来讲是热和湿,有很多症状包括咳嗽、发烧、无力、腹泻等。中医药对这些症候的治疗是有效的,还是应该非常强调中成药用现代医学的办法来认真地考察。
连花清瘟胶囊成新宠,国外是否一盒难求连花清瘟胶囊成新宠,国外是否一盒难求
此前我国已向意大利援助了10万盒连花清瘟胶囊,而且意大利方面可能还要追加10万盒。此前我国已向意大利援助了10万盒连花清瘟胶囊,而且意大利方面可能还要追加10万盒。
相信不少人都觉得,中国政府专门给留学生寄这样的药物,且又有官方正式文件宣称其可用于新型冠状病毒肺炎,那它一定是有什么其它药物所没有的疗效,于是网络上流传连花清瘟胶囊在海外被疯狂抢购。相信不少人都觉得,中国政府专门给留学生寄这样的药物,且又有官方正式文件宣称其可用于新型冠状病毒肺炎,那它一定是有什么其它药物所没有的疗效,于是网络上流传连花清瘟胶囊在海外被疯狂抢购。
国内某宝5盒包邮70元起(平均一盒不到15元)的连花清瘟胶囊,在国外某跨境电商网站上卖到了近400元一盒。而且,据网友反映说要等待非常久的时间才可能收得到货。国内某宝5盒包邮70元起(平均一盒不到15元)的连花清瘟胶囊,在国外某跨境电商网站上卖到了近400元一盒。而且,据网友反映说要等待非常久的时间才可能收得到货。
一则以岭药业的员工贴截图显示,该员工甚至希望连花清瘟胶囊涨价。一则以岭药业的员工贴截图显示,该员工甚至希望连花清瘟胶囊涨价。

图源:网络图源:网络
截止目前,除泰国外,连花清瘟胶囊已在巴西、印度尼西亚、加拿大、莫桑比克、罗马尼亚分别以「中成药」、「药品」、「植物药」、「天然健康产品」、「食品补充剂」等身份注册获得上市许可。截止目前,除泰国外,连花清瘟胶囊已在巴西、印度尼西亚、加拿大、莫桑比克、罗马尼亚分别以「中成药」、「药品」、「植物药」、「天然健康产品」、「食品补充剂」等身份注册获得上市许可。
据有关消息,以岭药业正在积极推动连花清瘟产品的海外注册工作。也就是说,目前,连花清瘟只在六个国家获得了上市许可,而购买的大部分是海外华人华侨。据有关消息,以岭药业正在积极推动连花清瘟产品的海外注册工作。也就是说,目前,连花清瘟只在六个国家获得了上市许可,而购买的大部分是海外华人华侨。
连花清瘟胶囊在国内外宣传中,也只是说过预防或治疗轻症新冠或普通肺炎有一定效果,而不是什么效果显著。连花清瘟胶囊在国内外宣传中,也只是说过预防或治疗轻症新冠或普通肺炎有一定效果,而不是什么效果显著。
所以网上传言在国外爆火,有失偏颇。所以网上传言在国外爆火,有失偏颇。
正如此前人民日报等官方媒体在没有医学佐证的情况下发布双黄连口服液可抑制新型冠状病毒的新闻,导致网友连夜在药店门口排队只为了买一盒双黄连口服液,而且大部分人都买不到。正如此前人民日报等官方媒体在没有医学佐证的情况下发布双黄连口服液可抑制新型冠状病毒的新闻,导致网友连夜在药店门口排队只为了买一盒双黄连口服液,而且大部分人都买不到。
此次的连花清瘟胶囊有官方文件加持,其可信度有了更大的保证,市场价格会有大幅变动且会供不应求吗?此次的连花清瘟胶囊有官方文件加持,其可信度有了更大的保证,市场价格会有大幅变动且会供不应求吗?
你怎么认为?你怎么认为?