——原标题:2021年中国汽车租赁行业市场现状和发展前景分析 2026年市场规模或将突破千亿元
行业主要上市公司: 神州租车(00699.HK)、强生控股(600662)、大众交通(600611)、申华控股(600653)、新宁物流(300013)、铁岭新城(000809)、锦江在线(600650)、北巴传媒(600386)、恒通股份(603223)、江西长运(600561)等。
本文核心数据: 汽车租赁市场发展规模和未来市场规模预测
1、目前正处于调整升级阶段
汽车租赁(Vehicleleasing)又称为车辆以租代购,是汽车金融的一种业态,目前并未形成全球统一的定义,在美国主要是承租人定期向出租人支付租金以获得汽车的使用权,当租赁期满,承租人可选择支付合同中约定的残值以买断汽车,合同残值一般是由融资租赁公司设定的锁定价值,与实际处置价格相比可能会有出入,租赁合同可以经营性租赁或融资性租赁的形式签订。
我国汽车租赁市场发展主要分为四个阶段,为萌芽阶段、快速发展阶段、无序竞争阶段和调整阶段,目前我国汽车租赁市场正处在调整阶段。

2、疫情冲击使得2020年市场规模增幅大幅下降
汽车租赁作为中国新兴的交通运输服务业,是满足人民群众个性化出行、商务活动需求和保障重大社会活动的重要交通方式,是综合运输体系的重要组成部分。同时,汽车租赁行业对于传统运输业、旅游业以及汽车工业、汽车流通业等相关行业起到十分显着的带动作用。
近年来随着互联网金融快速发展,汽车金融渗透率快速提升,带动汽车租赁市场快速增长,尽管2018年中国共享汽车市场遭遇寒潮,但融资租赁市场整体依然保持增长。
根据国际知名研究机构Fastdata数据显示,2015-2019年我国汽车租赁市场规模呈现逐年上升趋势,2020年受到疫情冲击中国租车市场规模预计下滑12.4%,达到903亿元。

3、互联网巨头看好汽车融资租赁领域
BATJ作为中国互联网领域的四大巨头,其投资方向具有风向标作用。BATJ近年来都在进行各自的汽车金融布局,在互联网巨头们的汽车金融布局中,汽车融资租赁作为汽车金融领域的“蓝海"被广泛关注。易鑫获得了百度、腾讯和京东等资本的多轮融资,融资总额达15亿美元,并且于2017年在香港上市;弹个车获阿里两轮领投,金额达9.1亿美元;优信获得百度和腾讯约2亿美元的投资;花生好车和美利车金融分别获京东2.7亿美元和1亿美元注资;专注于商用车融资租赁的狮桥租赁获得百度10亿人民币的投资。

4、2026年市场规模或将突破千亿元
综合来看,我国汽车驾驶人员数量2011-2020年年复合增长率为9.81%,2020年汽车驾驶人员数量为4.48亿人。但是近年来我国整体汽车产销情况不容乐观,汽车整体产销量从2017年之后呈现下降趋势,2020年整体汽车产销量在2500万辆,汽车保有量为2.87亿辆,有汽车驾驶资格人员和汽车保有情况之间存在较大差异。
这种社会现状体现出有证无车的“本本族”人群日益壮大,很多在校大学生利用业余时间考取驾照,成为有证无车人的主力。也有很多人因为买不起车但有驾照,近距离的探亲访友会选择租车的方式。这种发展现状有望为我国汽车租赁市场带来较大需求增长空间。随着“后疫情”时代的到来,人们出于卫生安全考虑或将会增加对于租车出行的需求。基于此,本文预计未来我国汽车租赁市场或将呈现持续增长的发展趋势,预计2026市场规模达到1078亿元,年复合增长率约为3%。

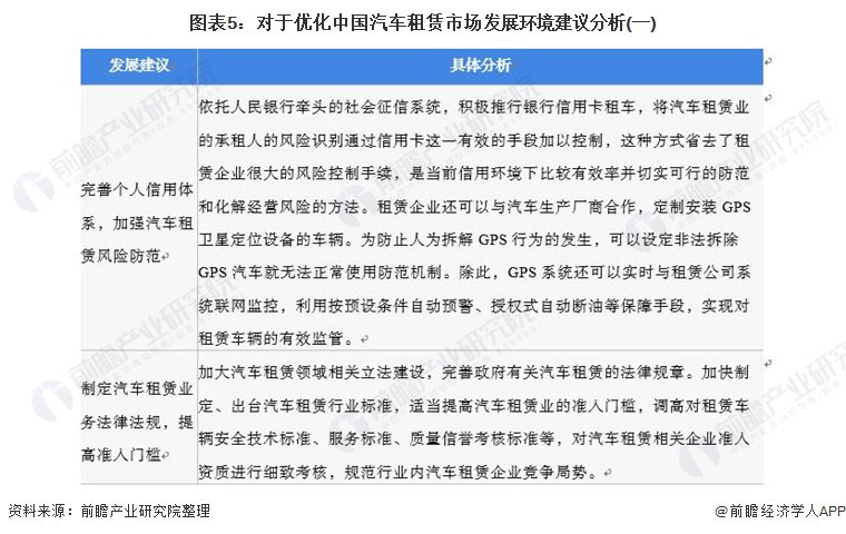
4、多层面提出发展建议
但同时,目前我国汽车租赁市场仍存在一些问题,要想实现汽车租赁市场更好的发展,应当完善个人信用体系,加强汽车租赁热风险防范,同时要制定汽车租赁业务法律法规,提高准入门槛;规范企业竞争,引导网络平台发展。对于汽车租赁企业来说,其可以通过与各类型企业合作实现发展以及引入股权基金助力自身发展。


以上数据参考前瞻产业研究院《 中国汽车租赁行业市场前瞻与投资战略规划分析报告 》,同时前瞻产业研究院还提供产业大数据、产业研究、产业链咨询、产业图谱、产业规划、园区规划、产业招商引资、IPO募投可研、招股说明书撰写等解决方案。