随着公募基金的发展和互联网的普及,人手“一大把”基金的现象并不少见,并且这些基金散落在很多不同的平台。
基金公司直销、银行、券商,还有微信理财通、支付宝、京东金融、度小满、天天基金......众多第三方平台都可以买。
时间一长,就连自己都忘了“四处开花”的基金资产散落在什么地方,这钱就相当于没了。
而且还有一个更难搞的事情。
那就是万一天有不测风云,某位基民突然不幸离世了,但家人不知道他买了基金,或者知道买了基金,却不知道在哪里买的,买了什么基金,就很麻烦。
特别是家里管钱的那个人出事,如果其他家人一概不知情,找不回这些基金资产的话,分分钟损失一大笔钱,家庭财富流失。
但是,基金各个份额登记机构体系是相互独立的,没有办法提供统一查询的渠道,所以以前想要解决这个问题,家人只能拿着身份证明,挨家去基金公司查。
而公募基金管理机构目前有156家之多,任务艰巨。

(来源:基金业协会)
最近证监会出手解决了这个痛点,推出一个叫“基金E账户”的APP,可以一键查询名下所有的公募基金账户和份额信息。
因为“基金E账户”现在还是试运营阶段,所以周末的时候,大家都在讨论怎么拿邀请码注册的事情。
但拿这个邀请码可以说没有任何难度,小巴跑到易方达基金的公众号,找了人工客服,说要拿邀请码的事情,对方只问了手机号,10分钟就把码发到小巴手机上了,这还是周日。

所以大家到买过的任意一家基金公司的公众号,或者打电话,应该很快就能拿到邀请码,不过考虑到是试运营,说不定邀请*会码**限额。
小巴去试用了一下这个“基金E账户”,整体下来也不复杂。
应用商店*载下**“基金E账户”APP,注意认准开发者是“中国证券登记结算有限公司”。

然后就是注册,注册之后要实名认证,输入身份证,输入名下某一张银行卡的卡号。
接下来就是到“资产”这一栏,绑定账户,选择全部绑定就可以了。
绑定之后可以看到总资产,可以按基金账户号码、基金管理人、销售机构和产品名称筛选显示。
点开某一个基金账户,可以看到持有份额、参考净值、资产情况、基金管理人和销售机构等信息,数据日期是T-3。
不过这里查得到的都是场外的公募基金, 私募和场内基金是没有的。
而且因为这个APP只提供查询功能,所以不显示盈亏,也不提供交易功能, 如果大家看到一些零碎或者遗忘账户,想赎回的话,要去相应的销售机构操作。

(“基金E账户”APP)
在绑定账户的时候,大家最普遍的一个反应,就是——
我怎么那么多基金账户啊?
原因大概有以下几个:
1、很多销售渠道会通过搞各种促销或者红包活动来揽客,你薅羊毛薅来的,然后就遗忘了;
2、如果有买基金投顾组合的话,组合里的基金会拆分开显示;
3、购买渠道不同,也会分开显示。
在多个不同销售渠道买同一只基金,多一个渠道就会多一个账户。
比如小巴为了方便管理不同组合,在天天基金和好买基金都买了广发的同一只基金,那么账户就会显示两个,点进去可以看到基金账户号码是相同的,但交易账户号码不同。

(“基金E账户”APP)
顺带科普一下基础知识,这里的基金账户是指TA账户。
TA是transfer agent,过户代理的意思,是指基金登记结算业务系统,咱们基金的买卖、登记结算、权益分配都由这个系统提供运营支持。
TA可以分为两种,一个是“中登TA”,中国证券登记结算公司的登记结算系统,还有“自建TA”,管理机构自己搭的登记结算系统。
一般来说,主动基金大多会在“自建TA”,我们看基金账户的号码,前两位数字不同就代表了不同的TA,比如易方达是11,广发是27,博时是05。
总的来说,现在监管还是很重视基金这块的,也在规范基金买卖,把基金投资环境建设得更友好。
但在查询之后,小巴还是建议大家多做一步,那就是把自己所有理财平台的账号、密码、相应产品,包括银行的、证券的、基金的,还有保险,都用表格的方式记录下来。
既方便自己查询,整理资产情况,万一有什么事,家人也可以通过这些资料,省时省力解决遗留资金的问题。
场外公募基金的情况,可以通过这个“基金E账户”查询,其他产品的一键查询渠道,小巴也罗列一下,目前有以下几个——
1、场内基金和股票
“中国结算” (中国证券登记结算有限责任公司)官网或者APP,可以查询名下各个账户所购买的股票、可转债、场内基金。

(“中国结算”APP)
2、保险
“金事通”APP ,由“中国银保信”开发,是官方渠道,可以查询人身险、车险、投资型保险,惠民保也可以查到,山东和河南地区还可以查到农险保单。
但只能查询到有效保单名称和续费信息,查不到保单具体内容。
另外,港澳台和海外保单也是查不到的。

(“金事通”APP)
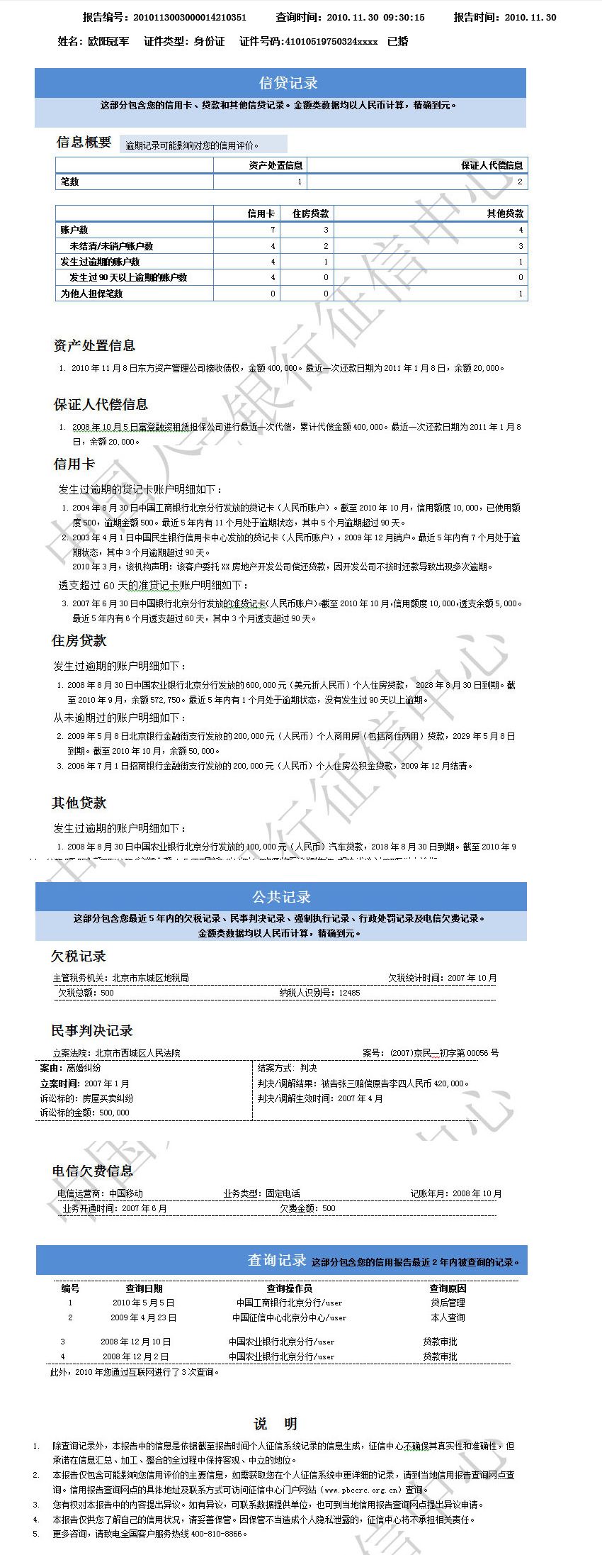
3、信用卡,合法*款贷**
可以在 央行查个人征信报告 看到。
不过不建议没事就经常去查看,以免造成查询记录太多,影响后续*款贷**。

(个人征信报告样板 来源:中国人民银行征信中心)
4、银行卡
本人名下的所有银行账户,包括借记卡和信用卡,都可以在 “云闪付”APP 查到。
另外,“云闪付”APP也能查到个人征信报告。
可惜的是,目前还没有能一键查询个人名下所有存款或者理财的工具。

(“云闪付”APP)
以上一键查询工具,大多都要本人操作或者人脸识别,所以大家还是像小巴上面建议的那样,查询后自己再做一做记录,养成良好的财务整理习惯吧~